


近日,华中农业大学作物遗传改良全国重点实验室闵玲教授团队在Advanced Science期刊上发表题为“Chromatin topology reconfiguration orchestrates thermotolerant male fertility via GhAL5 in cotton”的研究成果。华中农业大学作物遗传改良全国重点实验室已出站博士后李焱龙(现就职湖南农业大学)为第一作者、新疆农业科学院棉花所杨静助理研究员与王为然副研究员(均为华中农业大学在读博士生)为本文共同第一作者。闵玲教授和新疆农业科学院棉花所孔杰研究员为共同通讯作者。
该研究以极端耐热品系“84021”和高温敏感品系“H05”为材料,在花药发育的三个关键时期(四分体期、绒毡层降解期、花药开裂期)获得了系统的RNA-seq、原位Hi-C、ATAC-seq和ChIP-seq数据。转录组分析发现,高温下敏感材料“H05”表现出更剧烈的转录激活,尤其是上调基因比例显著高于耐热材料。通过共表达网络分析鉴定到多个与热胁迫响应的核心模块。作为异源四倍体,棉花的At和Dt亚基因组间存在广泛的同源基因。研究发现,耐热材料“84021”在高温胁迫下,更多同源基因对倾向于从“偏向表达”转变为“平衡表达”,在敏热材料“H05”中相反;在单细胞水平也发现同样现象,在高温敏感的绒毡层和小孢子等细胞类型中表达偏倚严重,而相对耐热的表皮细胞等亚基因组表达相对平衡,说明亚基因组表达平衡与细胞耐热性密切相关。
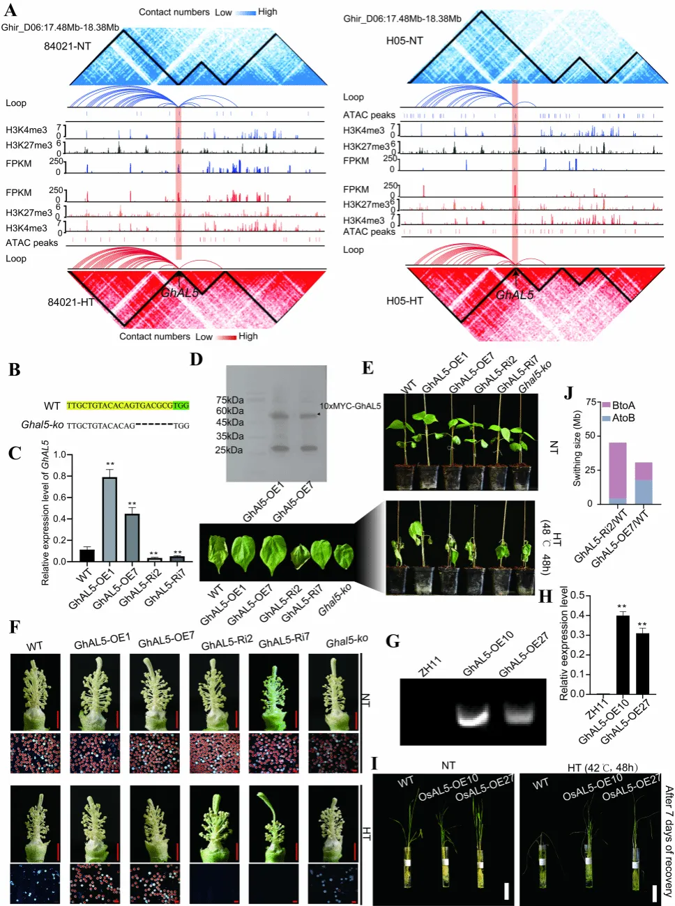
整合多组学分析发现,高温胁迫驱动了棉花花药三维结构的动态变换,主要观察到耐热材料“84021”在花药开裂期倾向于A向B转换(基因沉默趋势),而敏感材料“H05”则呈现大量B向A转换(基因激活趋势),且At亚基因组的响应更为显著;转座子(TE)在动态TAD边界处转录活跃,其活性与TAD边界的形成和维持相关。有趣的是,高温下耐热材料能获得更多包含同源基因对的“同源TAD”,这有助于同源基因的共表达,而敏感材料则呈现相反趋势;将连接基因与非基因区的G-N环进一步分为G-ON(连接开放染色质区)和G-CN(连接关闭染色质区)两类。发现敏感材料“H05”在高温下具有更高比例的G-ON环,染色质环景观过度激活,可能导致有害基因的过量表达,是其易发生雄性不育的重要原因之一。
通过整合三维基因组动态与共表达网络,锁定了一个Alfin-like家族转录因子基因GhAL5。在耐热材料中,GhAL5稳定位于TAD边界,且连接丰富的染色质环;而在敏感材料中,高温胁迫驱动GhAL5从TAD内部迁移至边界,伴随染色质环的显著增加与基因的剧烈诱导表达。Capture-C实验证实了该位点在高温下的染色质互作动态。在棉花中过表达GhAL5显著增强了苗期耐热性和高温下的花粉活力,而RNAi干扰和CRISPR敲除株系则表现出热敏感表型和极高的花粉不育率。将GhAL5在水稻中异源过表达,同样能显著提升水稻的耐热性。在辣椒中的瞬时表达与基因沉默实验也验证了其功能的保守性。这表明GhAL5是一个具有广谱应用潜力的“热保护”基因。对GhAL5遗传材料的三维基因组分析发现,GhAL5 RNAi株系在高温下发生了更广泛的B向A区室转换,模拟了敏感材料的异常激活状态,而过表达株系则维持了更稳定的基因组拓扑结构。这表明GhAL5可能通过“稳定TAD边界、防止染色质异常解压缩”和“通过其PHD结构域识别组蛋白修饰、调控增强子-启动子环化”的双重机制,协调三维基因组重排以保障转录稳态。

GhAL5正向调控棉花耐热性