欢迎加入河南工业大学博士校友会!我们已链接600+河工大博士校友
河南工业大学的博士校友们 第43期

论文链接:
https://doi.org/10.1016/j.cej.2025.168639
超声可有效强化大孔树脂吸附/脱附过程中黄酮类化合物的传质。然而,该方法仍面临树脂不可逆损伤、可持续性受限以及对强化-损伤权衡机制理解不足等关键问题。本研究开发了一种可持续、多机制的超声策略,用于纯化黄蜀葵花中的黄酮类化合物,在提高吸附效率的同时有效保持了树脂的重复使用性。系统优化表明,在72.73 W/L功率密度下进行超声吸附可加速吸附过程,同时保持树脂的完整性。关键在于,超声预处理在242.01 W/L功率密度下处理60分钟,可使吸附平衡时间缩短28.57%,吸附容量提高24.29 mg/g。多机制分析表明,超声吸附主要通过破坏液膜促进表面扩散,而超声预处理则通过物理修饰树脂同时促进表面扩散和颗粒内扩散。这些修饰包括形成不规则表面、打开微米级通道、去除表面明胶分散剂,且不改变树脂的核化学结构。已证实的超声预处理与超声吸附的协同作用产生了优异的吸附动力学和容量。在脱附过程中,47.58 W/L的超声处理将平衡时间减少了33.3%。值得注意的是,经超声预处理的树脂在五次循环后仍保持85%以上的脱附效率,优于未经预处理的树脂,这归因于超声诱导的开孔结构缓解了孔堵塞。超声再生可使未经预处理的树脂容量超过初始值,而预处理树脂因结构损伤恢复有限。动态吸附实验证实了该策略的工业可扩展性,可延迟穿透点并提高洗脱效率。与粗提物相比,纯化产物在热稳定性、纯度和生物活性方面均有显著改善,而超声预处理对最终产品质量影响甚微。本研究为超声强化树脂纯化技术提供了一个绿色、可扩展的框架,弥合了机理认识与实际工业应用之间的差距。

这篇发表在《Chemical Engineering Journal》上的硬核科研论文,讲的是如何用超声波给植物里的黄酮类化合物做“SPA”,让它们变得更纯净、更高效。
听起来是不是有点像在做菜?别急,这篇论文其实讲了一个关于“速度与激情”(超声波加速)和“可持续发展”(树脂循环利用)的故事。下面我就带大家轻松拆解一下这项研究的有趣思路。
首先,黄酮类化合物是植物界的“明星分子”,抗氧化、抗炎甚至降血糖样样精通。WHO(世界卫生组织)都盖章认证它们是21世纪最有前途的植物药候选者之一。
但是,从植物(比如本文的主角——黄蜀葵花,Abelmoschus manihot)里提取出黄酮只是第一步,就像挖到了矿,还得提纯才能卖钱。传统的提纯方法是用大孔树脂(Macroporous Resin)吸附。这东西像个海绵,能把黄酮吸住,把杂质冲走。
问题在于:普通树脂干活太慢了,效率低还容易堵。这时候,科学家想到了超声波。超声波能产生“空化效应”,瞬间产生高温高压,还能打出微射流,简直是打破僵局的神器。但以前有个大问题:超声波太猛了,容易把树脂打坏,导致树脂“英年早逝”,不环保也不经济。
于是,研究团队就想:能不能找到一种温柔又强力的超声波用法,既提速又不伤树脂?
研究者们很聪明,他们没有蛮干,而是把超声波分成了两种模式:
1. 超声预处理(UP):在吸附之前,先用超声波“按摩”一下树脂。
2. 超声辅助吸附(UA):在吸附过程中,边吸附边用超声波“催货”。
他们用的树脂型号叫H103(经过筛选发现它最爱吃黄酮),然后开始疯狂“调教”参数。

如果你看图2(Fig. 2),你会发现一个惊人的现象。
研究人员发现,242 W/L的强度、60分钟是最佳的“微整形”窗口。在这个窗口下:
树脂表面变得粗糙,出现微米级的沟壑和小孔。
原本覆盖在树脂表面的“明胶分散剂”被冲掉,露出了下面的活性位点。
树脂内部的化学结构没变(FTIR和XRD数据证明了这一点),说明这是一种物理改性,而非化学破坏。
论文中有一句特别形象的描述:“creating irregular surfaces, opening micron‑channels, and removing the superficial gelatin dispersant”。简单说,就是给树脂洗了个澡,搓掉了死皮,开了几个天窗,但没伤筋动骨。

接下来看图3(Fig. 3)。这里展示了四种不同的吸附方式:
普通摇床吸附(NPSA):慢吞吞,需要420 分钟才能达到平衡。
只做预处理(UPSA):吸附速度快了28.57%,而且吸附量增加了24.29 mg/g。
只做超声辅助(NPUA):速度也快,但不如预处理。
组合拳(UPUA):最强!又快又多。
为什么?因为UA主要在液体表面搞事情,打碎液膜,加速表面扩散;而UP则是改变了树脂的“体质”,让分子更容易钻进内部孔隙。两者结合,简直是“天作之合”。

吸附完了还得把黄酮弄下来吧?这就叫脱附。图8(Fig. 8)显示,用47.58 W/L的超声波配合60%的乙醇,能把脱附时间缩短33%。
更有趣的是树脂的再生能力。普通树脂用了几轮后,孔道会被杂质堵死,脱附率掉到68%。但经过UP处理的树脂,即便用了5个循环,脱附率仍保持在85%以上。原因正是那些微米级通道,帮黄酮分子“逃出生天”。

四、 工业放大:真的能用吗?
实验室效果好不算完,得能上生产线。研究人员做了柱色谱实验(Fig. 9)。结果显示,经过UP处理的树脂柱,突破点延后了。也就是说,同样的柱子,能装更多的料,老板看了肯定开心。
而且,对于那些已经“累趴下”的旧树脂,再给它来一次超声波SPA,性能竟然能恢复甚至超过初始状态!这简直是树脂界的“返老还童术”。

最后大家最关心的是:这么折腾,黄酮会不会变质?
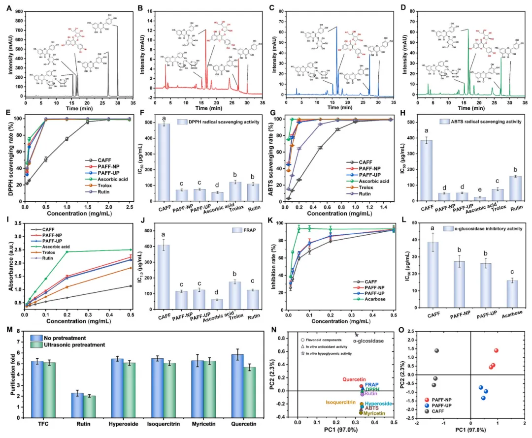
看看Fig. 10和Fig. 11。结果非常漂亮:
纯化后的黄酮纯度提升了5倍左右。
热稳定性更好了(TG/DSC曲线显示分解温度更高)。
抗氧化能力(DPPH、ABTS、FRAP)和降糖活性(α‑葡萄糖苷酶抑制)都比粗提物强得多。
最关键的是,UP处理组(PAFF‑UP)和普通组(PAFF‑NP)在生物活性上没有显著差异。
这意味着,我们用超声波加速了流程、延长了树脂寿命,却没有牺牲产品质量。


六、 总结
这篇论文的思路非常清晰:
发现问题:超声波虽好,但容易弄坏树脂。
拆解问题:把“边吸附边超声”拆成“预处理”和“辅助吸附”。
精准调控:找到不破坏树脂结构的“黄金参数”。
机制解析:证明是物理开孔而非化学破坏。
闭环验证:从吸附、脱附、循环到最终产品活性,全部打通。
正如论文摘要所说:“This work provides a green, scalable framework bridging mechanistic insight and practical industrial application.”(这项工作提供了一个连接机理洞察与实际工业应用的绿色、可扩展框架)。
下次如果你喝到更便宜、更纯的草本茶饮,说不定背后就有这群科学家给树脂做的“超声波SPA”功劳呢!
论文信息:
高顺博士 河南驻马店人,四川农业大学副教授、硕士生导师。河南工业大学食品科学与工程1998级本科,四川大学生物化学与分子生物学2022级硕士、四川大学植物学2025级博士。2003年9月至2009年11月先后在地奥集团药物研究所、西藏药业技术中心从事生物制药研发工作、2009年11月至2012年6月,先后四川大学生命科学学院、台湾中原大学从事生物能源博士后研究工作。四川省海外高层次人才、四川省“科技下乡万里行”专家服务团首席专家、四川省海外高层次人才创新创业服务团专家、四川科技厅三区人才、资阳市决策咨询委员会委员(农业组)。主要从事乌梅、花椒、三木药材等森林食药资源开发利用等教学科研工作;担任《林业标准化概论》、《植物资源利用学》、《森林植物资源开发与利用》、《现代经济林栽培学》等教学工作,荣获2019年全国林业硕士专业学位研究生优秀教学案例1篇。先后主持国家重点研发计划子课题、教育部博士点基金、四川科技厅科技扶贫项目、中央财政林草科技推广示范项目、四川科技厅科技支撑计划、四川省教育厅、四川农业厅等科研课题20余项;授权及申报国家发明专利5项、参编四川省地方标准3项,主编专著1部、副主编专著1部。近年来在Chemical Engineering Journal、Food Chemistry、LWT、Food Chemistry: X、Alexandria Engineering Journal、Journal of Applied Research on Medicinal and Aromatic Plants等SCI期刊上发表论文100余篇,通讯作者40余篇,担任Food Chemistry: X、Annals of Applied Biology、European Journal of Agronomy等期刊审稿人。
河南工业大学博士校友群矩阵:
■河南工业大学博士校友一群 □河南工业大学博士校友二群 □河工大博士校友群(华南)□河工大博士校友群(华东)□河工大博士校友群(华中,含西北)□河工大博士校友群(华北,含东北)□河工大博士校友群(西南)□河工大博士校友群(海外)□食品加工与保鲜技术小组 □营养与健康小组 □生物与医药小组 □机械与材料小组 □土木与环境小组 □信息与智能小组 □人文社科小组(可以在标有■的微信群中联系到论文作者)

河南工业大学博士校友会 全称河南工业大学校友会博士校友分会,成立于2022年9月25日。"粮苑益食堂"为河南工业大学博士校友会推出的系列活动之一。
成员 河南工业大学校友&博士(含在读),本人自愿且有老师或同学推荐。
愿景 助力母校高质量建设、助力行业创新发展、助力校友终身成长。
使命 加强校友联系、促进科研合作、推动科技创新、加速成果转化。
定位 高端知识网络、学术交流与科研合作平台、融合创新与成果转化平台。
目标 加强优秀校友互动交流,吸引更多博士校友加入组织;加强校友与母校互联互动,助力母校“双一流”创建和高质量发展。
欢迎加入河南工业大学博士校友会!

我们对线上开放入口持审慎态度,请尽量通过熟人推荐入群。