香蕉是全球核心热带经济作物,同时作为部分发展中国家的主食。但香蕉产业发展长期受香蕉枯萎病(巴拿马病)严重影响,该病由尖孢镰刀菌古巴专化型热带 4 号小种(Foc TR4)引起,属于高致病性土传真菌病害,其孢子可长期在土壤中存活,通过根系侵入植株后快速侵染维管束,最终导致植株萎蔫死亡,对主栽的香芽蕉品种危害尤甚,已成为全球香蕉生产的重大病害威胁。目前化学防治仍是现阶段防治香蕉枯萎病的主流方式,其中氟啶胺(Flu)作为广谱非内吸性苯基吡咯类杀菌剂,虽在体外对 Foc 具备优异的抗真菌活性,但传统施用方式存在频繁用药、易造成环境污染等问题,且无法将活性成分精准递送至植株根茎部的感染位点,导致实际防治效率不大。
纳米技术在精准农业领域的应用,为农药高效递送提供了全新解决方案,通过设计靶向递送、智能响应的纳米载体,能够有效提升农药利用率、减少施用量并降低环境风险。现有研究证实,氨基酸修饰的纳米载体可借助植物内源性转运机制实现活性成分的靶向积累,具备良好的应用潜力,但针对土传病害的农药靶向递送系统研究仍较为匮乏,如何结合病原菌与宿主植物的复杂相互作用,构建适配土传病害防控的高效、环保型精准递送系统,成为当前农业纳米材料与植物病害防治领域亟待突破的技术难题。
基于此研究背景,华南农业大学徐汉虹/贾金亮教授团队在国际知名期刊《Small》上发表了一篇论文,该论文针对香蕉枯萎病防治中传统杀菌剂靶向性差、利用率低、环境风险高的问题,构建了基于聚琥珀酰亚胺(PSI)和色氨酸(Trp)的氨基酸型智能纳米递送系统。该系统借助 Trp 的转运介导特性与 PSI 的生物相容性,实现非内吸性杀菌剂氟啶酰菌胺的靶向递送,优化其释放、滞留与抗光解性能,提升药物在香蕉根茎侵染部位的富集效率,增强对 Foc TR4 的抑制效果,同时降低农药用量与环境毒性,保障作物及非靶标生物安全,为农用化学品精准递送提供可行方案。
合成与表征
核磁共振氢谱(¹H NMR):色氨酸(Trp)氨基与聚琥珀酰亚胺(PSI)发生亲核开环反应形成稳定酰胺键,氢谱上出现了酰胺键─NH─质子峰,证实成功合成 PSI-Trp NPs;通过特征峰积分强度计算,得到 Trp 功能化程度为 3% 和 17% 的两种载体,对应命名 PSI-Trp₃ NPs、PSI-Trp₁₇ NPs。
傅里叶变换红外光谱(FTIR):①PSI-Trp₃ NPs、PSI-Trp₁₇ NPs均出现酰胺键 C=O 伸缩振动和 Trp 吲哚基 C-H 弯曲振动特征峰,证实 PSI 与 Trp 的修饰反应;②PSI-Trp₃ NPs、PSI-Trp₁₇ NPs 均出现 Flu 的特征峰,证实 Flu 被成功负载。
X 射线衍射(XRD):经 Trp 修饰后,PSI 的特征衍射峰发生偏移,证明二者发生化学反应;Flu-PSI-Trp NPs 中仍能清晰观察到 Flu 的特征结晶峰,表明 Flu 在纳米载体内保持结晶形态。
透射电子显微镜(TEM):PSI-Trp NPs 为粒径均一的类球形结构,PSI-Trp₁₇ NPs 因 Trp 高功能化程度存在少量颗粒团聚;负载 Flu 后,Flu-PSI-Trp NPs 中心颜色明显加深,类球形形貌保持不变。
动态光散射(DLS):负载 Flu 后,Flu-PSI-Trp₃、Flu-PSI-Trp₁₇ NPs的粒径均增大;所有纳米颗粒的多分散性指数(PDI)在 0.2~0.4 之间,分散性良好。
电位分析(Zeta):负载 Flu 后,Flu-PSI-Trp₃、Flu-PSI-Trp₁₇ NPs 电位变化为: - 20.47 mV→ - 12.47 mV、-31.03 mV→-21.13 mV,两组样品载药后电位均升高,源于纳米载体与 Flu 之间的静电相互作用。
能量色散光谱(EDS):两组载药样品的表面 C、N、O、F 元素分布均匀,能清晰检测到 Flu 的特征 F 元素,进一步证实 Flu 被成功负载于纳米载体表面及内部。
X 射线光电子能谱(XPS):Flu-PSI-Trp₁₇ NPs 中检测到 Flu 的 CF₂键特征峰,及 π-π* 振起伴峰,证实 Flu 与 PSI-Trp 之间存在 π-π 堆叠相互作用;Flu 负载使 PSI-Trp₁₇ NPs 中 N─H、C─N 键结合能分别从 399.51 eV、400.28 eV 偏移至 398.90 eV、400.09 eV,证明二者存在相互作用。
表面元素含量分析(SEC):PSI-Trp 仅含 C、N、O 三种元素,Flu 和 Flu-PSI-Trp NPs 额外含 F 元素;Flu-PSI-Trp₃ NPs 表面氟含量高于 Flu-PSI-Trp₁₇ NPs,但其载药能力略低于 Flu-PSI-Trp₁₇ NPs,证实载体 Trp 功能化程度影响 Flu 与 PSI-Trp 的相互作用及载药能力。
图. (A) Flu-PSI-Trp纳米颗粒制备示意图。(B) PSI、PSI-Trp₃、PSI-Trp₁₇、Flu、Flu-PSI-Trp₃、Flu-PSI-Trp₁₇的傅里叶变换红外光谱(FTIR)和(C) X射线衍射(XRD)表征。(D-1) PSI-Trp₃、(D-2) PSI-Trp₁₇、(D-3) Flu-PSI-Trp₃和(D-4) Flu-PSI-Trp₁₇的透射电子显微镜(TEM)图像。(E) PSI-Trp₃、PSI-Trp₁₇、Flu-PSI-Trp₃和Flu-PSI-Trp₁₇的水合粒径和(F) Zeta电位。(G) Flu-PSI-Trp₁₇的TEM和能量色散谱(EDS)映射表征。(H) PSI-Trp₃、PSI-Trp₁₇、Flu、Flu-PSI-Trp₃、Flu-PSI-Trp₁₇的X射线光电子能谱(XPS)分析。(I) Flu-PSI-Trp₁₇纳米颗粒的C1s谱图。
多尺度相互作用分析
分子静电势表面分析(MEPS):观察到 PSI-Trp 片段中吲哚环 N 为强供质子位点(+46.73 kcal/mol),羧基为氢键受体位点(-42.61 kcal/mol);Flu 吡咯 N(+61.69 kcal/mol)与氰基(-44.09 kcal/mol)为作用位点。
独立梯度模型分析(IGMH):PSI 与 Flu 仅存在弱范德华力;PSI-Trp 与 Flu 存在氢键与 π-π 堆叠作用,Trp 结构为关键作用单元。与 MEPS 分析结果一致,Flu 中吡咯环氮原子上的氢原子与聚琥珀酰亚胺 - 色氨酸的羧基氧原子形成氢键,证实色氨酸结构在聚琥珀酰亚胺 - 色氨酸与氟啶胺的相互作用中发挥关键作用。分子动力学模拟(MD):在 模拟进行至 600 ps 后,PSI-Trp 结构趋于稳定;通过分子对接实验,也进一步证实 PSI-Trp 与 Flu 之间存在 π-π 堆叠作用,两者距离 3.9 Å,Flu 分子与纳米载体之间存在氢键作用,氢键键长 2.3 Å,双作用协同支撑高载药。载药率测试:Flu-PSI-Trp₁₇载药效率达53.74%。图. (A) Flu与PSI-Trp的分子间作用势(MEPS)。(B) Flu与PSI和PSI-Trp的弱相互作用。(C) 在600皮秒的时间尺度上进行了分子动力学模拟。(D) 经过1000皮秒的分子动力学(MD)模拟后,Flu(青色)与提取的PSI-Trp结构(绿色)的对接。部分结构视图揭示了系统内的多种非共价相互作用,包括π–π堆叠和氢键。
pH 响应释放测试:Flu-PSI-Trp₁₇在pH 8.0 释放最快;当pH 5.0 ,前 48 h 其释放速率最慢,48 h 后的释放速率超 pH 7.0时的释放速率,符合植物韧皮部内外 pH 环境,实现Flu-PSI-Trp₁₇在韧皮部外缓慢释放氟啶胺,进入韧皮部后则显著加速氟啶胺的释放,这种 pH 响应型释放行为有利于氟啶胺在韧皮部内的运输。(植物韧皮部内部的 pH 值约为 8,而外部 pH 值约为 5)。释放动力学拟合:Flu-PSI-Trp₁₇在 pH 5.0、7.0、8.0 均符合一级动力学模型;Flu-PSI-Trp₃在 pH 5.0 符合一级、pH 7.0/8.0 符合 Higuchi 模型。
抗光解性能测试:Flu 原药、Flu-PSI-Trp₃、Flu-PSI-Trp₁₇光降解速率常数 k 为0.02197、0.01581、0.01094;半衰期分别为31.55 h、43.84 h、63.36 h,这表明经纳米载体包封后,氟啶胺的光稳定性得到显著提升,这一特性有利于提高有效成分在田间应用中的持效期。
图. 不同条件下Flu-PSI-Trp₁₇的累积释放曲线。(A)不同条件下Flu-PSI-Trp₁₇的累积释放曲线。(B)使用零级模型拟合的Flu-PSI-Trp₁₇在不同条件下的释放曲线。(C)使用一级模型拟合的Flu-PSI-Trp₁₇在不同条件下的释放曲线。(D)使用Higuchi模型拟合的Flu-PSI-Trp₁₇在不同条件下的释放曲线。(E)使用Ritger–Peppas模型拟合的Flu-PSI-Trp₁₇在不同条件下的释放曲线。(F)紫外光照射下不同样品中Flu的残留率。(G)纳米颗粒释放到韧皮部的示意图。(H)抗紫外示意图。
叶面亲和性与黏附性
接触角测试(CA):在150 s 时 Flu 原药、Flu SC、Flu-PSI-Trp₃、Flu-PSI-Trp₁₇接触角为71.27°、60.10°、55.23°、56.37°,这说明Flu-PSI-Trp纳米颗粒润湿性最优。叶面滞留量测试:滞留能力排序 Flu-PSI-Trp₃>Flu-PSI-Trp₁₇>Flu SC>Flu 原药 > 纯水;较 Flu SC 分别提升97.89%、41.27%。
扫描电镜观测(SEM):未清洗的香蕉叶片表面分布有 Flu-PSI-Trp 纳米颗粒,叶片经清洗后,表面的纳米颗粒数量有所减少,但在长条状棱纹处仍能观察到明显的纳米颗粒分布。对香蕉叶片气孔观察发现,开放的气孔内部可清晰观察到纳米颗粒的存在,闭合的气孔周围也有纳米颗粒分布,由此可推断,气孔是该纳米农药进入植物叶片的途径之一。
质谱成像分析(MSI):由图可知,Flu 原药仅停留在施药点;Flu-PSI-Trp₁₇施药 3 h 向叶基迁移,6 h 迁移更远,氨基酸纳米载体显著促进叶面吸收与转运。
图. (A) 不同溶液在香蕉叶上的接触角图像,以及 (B) 150秒内其对应的接触角值。 (C) 香蕉叶在不同溶液中浸泡后的保留情况。 (D) 涂有水的香蕉叶的扫描电子显微镜(SEM)图像。 (E) 附着在未清洗和清洗过的香蕉叶上的Flu-PSI-Trp纳米颗粒(NPs)的SEM图像。 (F) Flu-PSI-Trp NPs在叶面保留的示意图。 (G) 香蕉叶中开放气孔和闭合气孔的SEM图像。 (H) 施用Flu TC和Flu-PSI-Trp₁₇后香蕉叶的质谱成像。
抗真菌活性
菌丝生长速率测试:0.5 mg/L 浓度下,Flu 原药、Flu SC、Flu-PSI-Trp₃、Flu-PSI-Trp₁₇对香蕉枯萎病菌 4 号热带小种(Foc TR4) 抑制率分别为72.84%、76.59%、91.54%、87.06%。
半数有效浓度测试(EC₅₀):Flu 原药、Flu SC、Flu-PSI-Trp₃、Flu-PSI-Trp₁₇的 EC₅₀依次为0.1526、0.1536、0.1092、0.0749 mg/L;Flu-PSI-Trp₁₇抑菌活性较 Flu SC 提升2.1 倍。
细胞膜通透性测试:Flu-PSI-Trp NPs 处理后菌丝48 h 内电导率持续上升,且呈浓度依赖性,证明细胞膜受损。
菌丝形貌观测(SEM):Flu-PSI-Trp NPs 导致导致菌丝出现严重的褶皱、塌陷和弯曲,部分菌丝发生皱缩和断裂,孢子也出现不同程度的变形,同时菌丝尖端还观察到肿胀现象。
细胞膜完整性测试(PI 染色):Flu-PSI-Trp₁₇处理组绿色荧光更强、连续分布,细胞膜破损程度显著高于 Flu SC。
菌丝超微结构观测(TEM):Flu-PSI-Trp₁₇随浓度升高(0→0.125→0.5 mg/L),使菌丝液泡膨大、细胞质渗漏、细胞膜损伤,结构完整性被破坏,说明Flu-PSI-Trp₁₇对香蕉枯萎病菌 4 号热带小种产生显著的抑制作用。
图. (A) Flu-PSI-Trp对Foc TR4的体外杀菌活性。(B) 不同样品对Foc TR4的抑制率。(C) 用不同浓度的Flu SC、Flu-PSI-Trp3和Flu-PSI-Trp17处理后的细胞通透性。(D) 用水、Flu SC、Flu-PSI-Trp3和Flu-PSI-Trp17处理的Foc TR4菌丝的扫描电子显微镜(SEM)图像。(E) 用水、Flu SC和Flu-PSI-Trp17处理的Foc TR4的PI染色荧光显微镜分析。(F) 暴露于不同处理(0、0.125和0.5 mg L−1)48小时后的Foc TR4菌丝的透射电子显微镜(TEM)图像。
在香蕉植株中的转运及防治效果
长距离转运与分布特征:PSI-Trp 纳米载体可助力 Flu 在香蕉体内向下长距离转运并全株分布。
药剂分布对比测试:施药后第 2 天,Flu-PSI-Trp₁₇在植株各部位(除上部叶)Flu 浓度显著高于Flu-PSI-Trp₃,假茎与根茎差异最明显,功能化程度提升转运效率。
盆栽病情指数调查:对照组、Flu SC、Flu-PSI-Trp₃、Flu-PSI-Trp₁₇病情指数分别为62.50%、56.94%、37.50%、33.33%,说明纳米处理组显著更低。
盆栽防治效果测试:Flu-PSI-Trp₃、Flu-PSI-Trp₁₇防治效果分别为40.00%、46.67%,较 Flu SC提升约 5 倍,根茎病斑面积显著更小。
上述结果表明,Flu-PSI-Trp 纳米颗粒可在香蕉植株体内实现靶向递送,并在病害侵染部位富集,从而显著提升其对香蕉枯萎病菌 4 号热带小种的防治效果。
图. (A) 转运过程和叶面施用的示意图。处理后香蕉植株中的氟浓度:(B) 上部叶片,(C) 处理过的叶片,(D) 假茎,(E) 根状茎,以及(F) 根部。人工接种Foc TR4的香蕉盆栽幼苗的症状。(G)接种Foc TR4后香蕉盆栽植物的病害严重程度。(H)盆栽试验中Flu SC和Flu-PSI-Trp对Foc TR4的防治效果。(I)接种后21天的外部症状和根茎组织。
香蕉根茎中差异代谢物分析与安全性评价
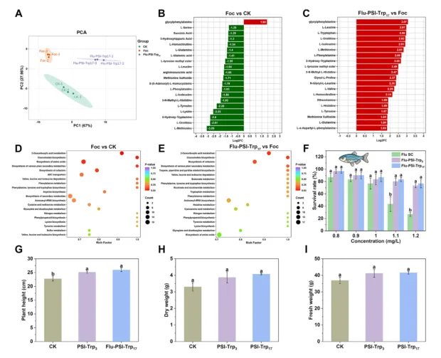
根茎组织中的氨基酸及其代谢物主成分分析(PCA):三组代谢特征差异显著,组内重复性好,PC1 解释 67% 总变异,可清晰区分健康、染病、防治组。
关键代谢物定量:Foc 侵染显著下调 L - 甲硫氨酸、L - 鸟氨酸、5 - 羟色胺,这表明香蕉枯萎病菌 4 号热带小种的侵染可能会显著抑制香蕉根茎的氨基酸代谢;则Flu-PSI-Trp₁₇使 L - 亮氨酸上调2.97 倍、L - 异亮氨酸上调+2.91 倍、L - 色氨酸上调2.96 倍 、L - 甲硫氨酸上调2.81 倍,会恢复香蕉根茎的氨基酸代谢。
KEGG 通路富集:Foc 侵染显著抑制ko01210、ko01230、ko00400通路,干扰碳氮代谢与 Trp 合成;Flu-PSI-Trp₁₇能够显著激活ko00360、ko00400、ko00380、ko00999通路,恢复 Trp 代谢与防御通路。
香蕉生长安全性测试:PSI-Trp 处理 15 天,株高由21.77 cm提升至25.10 cm(Trp₃)、25.93 cm(Trp₁₇),鲜重 / 干重均上升,无生长抑制。
斑马鱼急性毒性测试(LC₅₀):96 h 时 Flu SC 为1.082 mg/L,Flu-PSI-Trp₃为1.496 mg/L(+38.27%),Flu-PSI-Trp₁₇为1.629 mg/L(+50.55%),结果表明,将氟啶胺负载于聚琥珀酰亚胺 - 色氨酸纳米载体上,可有效降低其对水生生物的毒性。
图. (A) 代谢组数据的主成分分析(PCA)。(B) Foc与CK和(C) Flu-PSI-Trp17与Foc中差异代谢物倍数变化的前20名。Foc与CK和Flu-PSI-Trp17与Foc之间差异代谢物的KEGG通路富集分析。(D)和(E)分别显示。 (F) 斑马鱼在96小时后,用浓度为0.8、0.9、1.0、1.1和1.2 mg L−1的Flu SC和Flu-PSI-Trp NPs处理后的存活率。(G–I) PSI-Trp NPs(1000 mg L−1)处理14天后对香蕉植株的株高、鲜重和干重的影响。
总结
该研究构建了基于聚琥珀酰亚胺-色氨酸的氟啶胺靶向纳米递送系统,Flu-PSI-Trp₁₇载药效率达 53.74%,依靠氢键与 π-π 堆积稳定组装。该纳米制剂在香蕉叶片滞留性更优,可经气孔进入植株,使枯萎病防效提升约 5 倍,能靶向富集于根茎并缓解病害代谢紊乱,生物安全性良好、对植株无不良影响。该研究为农用化学品精准靶向递送提供可行策略,助力纳米农业与绿色农药发展,后续将重点提升有效成分转运与富集量。
引用信息:
Small, 2026; 0:e13180
DOI号(在线访问):
https://doi.org/10.1002/smll.202513180声明:
本文内容源于已发表的学术论文,是原作者智慧的结晶。我们在此分享,仅供学术探讨与参考,一切权利归原作者所有。如有侵权/错误,请联系删除/更正。以上解读来自于个人观点,请专家学者们批评指正。在文末点击“阅读原文”可直达原文网站。需要下载原文可联系小编。
撰稿:李颖(仲恺农业工程学院,2024级制药与精细化工研究生)
审核:左继浩(仲恺农业工程学院,化工与材料学院专任教师)
投稿邮箱:zuojihao@zhku.edu.cn
小编微信ID:JihaoZuo(可添加)
欢迎各位科研人员投稿、交流!