解读人:段婷婷(山西大学生命科学学院研究生,导师张犇)
谷子(Setaria italica)是我国古老的禾本科作物,其类胡萝卜素含量丰富,具有较高的营养价值和抗旱适应性。类胡萝卜素不仅是光合作用的关键色素,也是植物激素脱落酸(ABA)的合成前体,参与植物对干旱等逆境胁迫的响应。然而,谷物类作物中类胡萝卜素积累的转录调控机制尚不清晰。
2025年12月6日,山西农业大学后稷实验室韩渊怀研究团队在BMC Plant Biology上发表文章“SiLRL1, a bHLH transcription factor from foxtail millet, promotes carotenoid accumulation and improves drought tolerance”,该研究系统解析了谷子bHLH转录因子SiLRL1的生物学功能,揭示其在促进类胡萝卜素积累和增强抗旱性中的双重作用机制。

研究首先在谷子全基因组中鉴定出185个bHLH家族成员,系统进化分析将SiLRL1归类于第XI亚家族,该蛋白虽缺失DNA结合碱性区域,但保留bHLH结构域。研究者对406份谷子种质资源进行了单倍型分析,共鉴定出22个变异位点和62种单倍型,其中Hap_1、Hap_2和Hap_3为主要类型,然而这些类型与籽粒颜色无显著关联,提示籽粒颜色可能受多基因调控(图1-2)。组织表达谱分析显示,SiLRL1在拔节期叶片中表达量最高,亚细胞定位实验表明SiLRL1-GFP融合蛋白定位于细胞膜,区别于多数核定位转录因子,暗示其独特的调控路径(图3)。

Fig.1 Phylogenetic tree of the bHLH family relationship between Setaria italica and Arabidopsis thaliana

Fig.2 Homology and haplotype analysis of SiLRL1

Fig.3 SiLRL1 expression pattern and protein subcellular localization
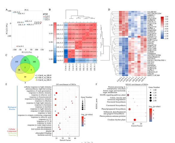
为验证SiLRL1的生物学功能,研究团队在拟南芥中异源过表达该基因,通过实时荧光定量PCR筛选,获得了多个高表达的转基因株系,并选取两个表达量最高的株系(OX-5和OX-9)进行了全基因组转录组测序,数据分析显示,与野生型相比,转基因株系的转录组发生显著变化,共鉴定出数百个差异表达基因(DEGs)。GO功能注释将DEGs分为生物过程、细胞组分和分子功能三个类别,KEGG通路富集分析揭示,差异表达基因显著富集于类胡萝卜素生物合成、ABA响应及非生物胁迫响应等通路(图4)。

Fig.4 RNA-Seq analysis of SiLRL1 heterologous expression of Arabidopsis thaliana
SiLRL1过表达(OX-5,OX-9)重塑了类胡萝卜素及ABA代谢的转录网络。在上游前体供应层面,MVA(甲羟戊酸)与MEP(甲基赤藓糖醇磷酸)途径的多数基因(如AtHMGS,AtDXR)表达上调(图5A-B)。在核心合成通路中,从AtPSY到AtLCYE/B等多个关键基因被激活,促进从八氢番茄红素到α-/β-胡萝卜素的积累(图5C-F)。然而,降解与转化分支呈现差异化调控:类胡萝卜素裂解基因AtNCED4/CCD4被强烈抑制,而下游ABA合成相关基因(如AtNCED2/4/5,AtAAO3)及信号基因(AtABI3/4)表达降低(图5C-D)。值得注意的是,尽管多个ABA合成基因转录下调,但转基因植株的ABA含量仍显著升高(图5G)。生理生化测定验证了转录组推断:转基因株系的总类胡萝卜素和紫黄质含量显著高于野生型(图5E-F);在激素检测中,仅ABA含量发生显著变化(图5G)。qRT-PCR结果与RNA-seq数据高度一致,证实了分析可靠性(图6)。

Fig.5 Differences of gene expression of carotenoid pathway, carotenoid content, and hormone content in Col-0, OX-5 and OX-9

Fig.6 Expression of carotenoid metabolic pathway genes in Col-0, OX-5 and OX-9. Lowercase letters indicate significant difference
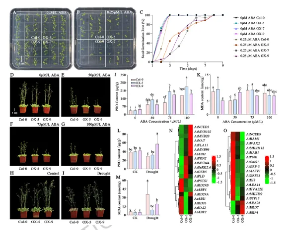
在ABA响应方面,转基因植株对外源ABA表现更敏感:其种子萌发延迟,且幼苗生长受到更强抑制,同时,叶片中脯氨酸含量随ABA浓度升高而增加(图7A-G,J)。在干旱胁迫下,转基因植株叶片萎蔫程度轻于野生型,保水能力更强,膜脂过氧化产物丙二醛积累更少,脯氨酸含量显著升高(图7H-M)。转录组分析进一步证实,多个ABA响应基因与干旱响应基因的表达在转基因植株中发生显著改变(图7N-O)。

Fig.7 The effect of exogenous ABA and drought on SiLRL1 heterologous expression of Arabidopsis.
综上所述,该研究系统解析了谷子转录因子SiLRL1在调控类胡萝卜素代谢和抗旱性中的关键作用,为未来通过分子育种手段,协同改良作物营养品质与环境适应性提供了重要的候选基因和理论依据。
END

➤【学术之光】山西大学张犇教授以共同指导作者在Nature plants发表研究论文解析植物GORK钾通道门控调控机制
➤【学术之光】河南农业大学科技团队绿色防控助力粮食安全,积极推进创新成果转化
国志信(河南农业大学园艺学院)
郭建伟(昆明学院云南省魔芋生物学重点实验室)
郝宇琼(山西农业大学)
黄俊文(肇庆学院生命科学学院)
蒋伟(湘湖实验室/南京农业大学)
李正男(内蒙古农业大学园艺与植物保护学院)
李博(湖北省农业科学院粮食作物研究所)
廖新阳(四川农业大学农学院)
吕斌娜(中国农业科学院烟草研究所)
聂文锋(山东农业大学园艺科学与工程学院)
舒灿伟(华南农业大学植物保护学院)
夏子豪(沈阳农业大学植物保护学院)
徐晓召(青岛农业大学园艺学院)
赵旭升(中国科学院深圳先进技术研究院)
朱玉涛(河南城建学院生命科学与工程学院)