
请关注我们的姊妹号,更加全面报道植物科学前沿领域研究
近期,上海市农业科学院设施园艺研究所茄果类研究室番茄团队针对口感番茄品质形成的代谢网络与分子机制的研究取得进展,相关研究成果先后在国际期刊Food Chemistry(1区TOP,IF:9.8)和Food Quality and Safety(IF:4.4)上在线发表。
“随着消费者对高品质农产品需求的不断提升,具有酸甜口感和浓郁香味的“口感番茄”逐渐成为市场关注的焦点。
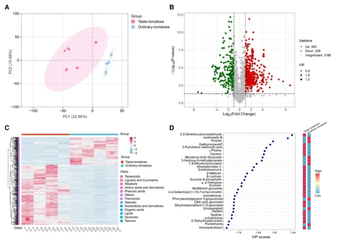
针对以往研究多局限于单一组学、缺乏系统性解析的问题,研究团队率先从风味物质表型解析入手,突破传统单一检测方法的局限,整合电子舌技术、LC–MS代谢组学与HS-SPME-GC–MS风味组学分析,首次从味觉、代谢物、香气三个维度系统揭示了口感番茄与普通番茄的核心差异。研究发现,口感番茄不仅显著富集了葡萄糖、果糖、柠檬酸、苹果酸及谷氨酸等关键呈味物质,还在多不饱和脂肪酸、碳水化合物、氨基酸衍生物及功能性低聚糖等方面表现出显著的协同积累,极大丰富了风味层次。电子舌分析证实,口感番茄在甜味、咸味、鲜味和丰富度等指标上均显著优于普通番茄。在香气层面,研究共鉴定出191种挥发性化合物,其中13种具有气味活性值(OAV > 1)的化合物(如水杨酸甲酯、β-紫罗兰酮及多种酯类物质)显著富集,赋予其突出的果香与花香特征。该研究筛选出亚麻酸、β-紫罗兰酮、己醛、苯乙醇等关键差异代谢物,系统阐明了优质风味形成的代谢网络机制。
本研究通过DNA甲基组与转录组的整合分析,发现热胁迫环境下不结球白菜会对自身基因组进行DNA甲基化“标记”,通过重塑基因组转录模式进而提升植株对热胁迫环境的适应性;而当通过外源施加DNA甲基化抑制剂“强行”降低甲基化水平后,植株对热胁迫的耐受性显著下降,表明DNA甲基化修饰能够正调控不结球白菜的耐热性。进一步的研究发现,热胁迫环境下不结球白菜中IQD21等耐热负调控因子的启动子区域会发生特异性甲基化修饰,这些修饰可显著抑制这些负调控因子在热胁迫下的转录活性与表达水平,使得植株产生对热胁迫环境的适应和耐受性。
为进一步探究风味形成的底层逻辑,团队联合上海海洋大学食品学院,整合LC-MS广泛靶向代谢组学与转录组学技术,对4个口感番茄品种与4个普通番茄品种进行了系统对比分析。分析表明,差异物质与基因显著富集于淀粉蔗糖代谢、苯丙氨酸代谢、氨基酸(丙氨酸、天冬氨酸和谷氨酸)代谢及类胡萝卜素生物合成等与风味密切相关的通路。加权基因共表达网络分析(WGCNA)鉴定出3个关键模块,联合分析进一步揭示,海藻糖、蔗糖、蔗糖-6-磷酸等代谢物的积累与相关基因表达协同变化。研究表明,口感番茄正是通过协同调控蔗糖淀粉代谢、氨基酸代谢及亚油酸代谢途径中的多个关键基因,从而改善了果实风味品质。
以上系列研究从多组学层面系统鉴定了影响口感番茄风味品质的核心差异代谢物与关键调控基因,全面破译了其风味形成的密码。这不仅顺应了现代农业“品质导向”的发展趋势,也为番茄风味品质的精准评价、定向育种改良与分子标记辅助育种提供了坚实的理论支撑和核心技术靶点,对推动高品质番茄品种选育、提升农产品市场竞争力具有现实意义。
Food Chemistry论文的共同第一作者为张应翠、李晓贝、张爱冬,共同通讯作者为朱为民与杨学东,该研究得到上海市科技兴农项目〔沪农科推字(2022)第1-7号〕的资助;Food Quality and Safety论文的共同第一作者为张应翠与张辉,共同通讯作者为宋益善与杨学东,该研究得到上海市农业科技创新计划项目(2025-02-08-00-12-F00014)的资助。

植物科学最前沿,专注于植物科学前沿进展、资讯、招聘信息的发布及方法软件共享等。投稿及招聘请后台回复“投稿”,均为无偿;商务合作请联系微信ID:zwkxqy ;