


为贯彻落实《国务院办公厅关于提升中药质量促进中医药产业高质量发展的意见》(国办发〔2025〕11号)、《中药工业高质量发展实施方案(2026—2030年)》(工信部联消费〔2026〕33号)、《中药材生产质量管理规范》(2022年第22号)等要求,按照《云南省中药材产业高质量发展三年行动工作方案(2025—2027年)》(云农领发〔2024〕18号)工作部署,结合全省中药材产业发展实际情况,云南省农业农村厅(省中药材产业工作专班)起草了《云南省中药材GAP基地评价管理办法(征求意见稿)》。现将征求意见稿全文公布,向社会公开征求意见。欢迎社会各界积极参与,提出宝贵意见。意见反馈截止时间为2026年4月10日。公众可通过以下途径和方式反馈意见。
一、发送电子邮件。邮箱:swcyc228@163.com,请在邮件主题注明“云南省中药材GAP基地评价管理办法征求意见”字样。
二、邮寄信函。地址:昆明市盘龙区万华路169号云南省农业农村厅(邮政编码:650224),请在信封上注明“云南省中药材GAP基地评价管理办法征求意见”字样。
感谢您的参与和支持!
附件:《云南省中药材GAP基地评价管理办法(征求意见稿)》
云南省农业农村厅
2026年3月12日
(此件公开发布)
云南省中药材GAP基地评价管理办法(征求意见稿)
第一章 总 则
第一条 为贯彻落实国家药监局、农业农村部、国家林草局、国家中医药局联合印发的《中药材生产质量管理规范》(以下简称中药材GAP),推动中药材规范化生产,加强中药材质量控制,保障中药工业原料稳定供应,促进中医药产业高质量发展,依据《中华人民共和国药品管理法》《中华人民共和国中医药法》和《国务院办公厅关于提升中药质量促进中医药产业高质量发展的意见》《工业和信息化部等八部门关于印发〈中药工业高质量发展实施方案(2026—2030年)〉的通知》《中共云南省委 云南省人民政府关于促进中医药传承创新发展的实施意见》《云南省推进中医药振兴发展重大工程实施方案》等,结合我省实际,制定本办法。
第二条 本办法是中药材规范化生产和质量管理的基本要求,适用于云南省行政区域内中药材生产企业或药品生产企业,包括具有企业性质的种植、养殖专业合作社或联合社,开展中药材种植(含生态种植、野生抚育和仿野生栽培)和养殖的中药材GAP基地评价工作。
第三条 实施中药材规范化生产的主体应当按照本办法要求组织中药材生产,保护野生中药材资源和生态环境,推行绿色化、数智化生产方式,促进中药材资源的可持续发展。
第四条 申报主体应当坚持诚实守信,禁止任何虚假、欺骗行为。
第二章 工作职责
第五条 云南省农业农村厅、云南省林业和草原局、云南省卫生健康委员会、云南省药品监督管理局联合成立云南省中药材GAP基地评价工作机制(以下简称工作机制),负责统筹云南省中药材GAP基地的评价工作,下设中药材GAP基地评价秘书处和专家工作组。秘书处设在省农业农村厅,具体负责中药材GAP基地评价的日常管理工作。专家工作组实行动态管理,工作领域涵盖中药材有关部门、事业单位、科研机构、高校、医疗机构、行业协会,扩充非体制内专家,包括中药材“银龄专家”、企业专家,由工作机制各单位推荐、工作机制审核,负责协助中药材GAP基地评价申请材料审核,依程序和标准开展现场核查等技术工作。原则上专家工作组专家任期为2年。
第六条农业农村部门做好中药材GAP基地建设指导,包括中药材种子种苗及种源提供、田间管理、采收加工和药材“产量合理”核算等关键环节。林业和草原部门做好林下中药材生态种植、野生抚育、仿野生栽培,以及属于濒危管理范畴的中药材种植、养殖等指导;卫生健康部门协同做好中药材种子种苗、规范种植、采收加工以及生态种植等指导;省药品监督管理局做好药用标准、产地加工、质量检测等指导,做好辖区内使用GAP中药材进行生产的中药生产企业的日常监督检查,视情况对相应的原料开展中药材GAP延伸检查,并将延伸检查结论进行公告。
第七条 为保障中药材GAP基地评价工作的专业性、独立性、公平性与高效性,在工作机制统筹下,由秘书处牵头组织工作机制成员单位、专家工作组开展材料审核、现场核查、集中会评、动态管理等相关工作,工作机制负责对评价工作全过程进行监督,确保规范有序推进。
第八条 中药材生产主体负责组织中药材GAP实施,按中药材GAP要求建设规范化生产基地,建立质量管理体系和追溯体系,提升产地初加工水平,探索应用数智化、绿色化生产技术,积极配合中药材GAP基地评价工作。
第三章 申 报
第九条申报主体可采用公司、合作社、农场、林场以及公司+公司、公司+合作社、公司+农场、公司+林场、公司+农户等自建、共建方式申报。鼓励中药工业企业牵头自建或共建高标准中药原料GAP基地;以共建形式申报中药材GAP基地评价,需明确共建主体各方职责,除申报主体外,其余主体需提交《云南省中药材GAP基地评价放弃申报承诺书》(附件3)。
第十条 中药材GAP基地评价的申报主体应当符合以下基本条件:
(一)申报主体应具有独立法人资格,营业范围包含中药材种植(养殖),申报的中药材GAP基地位于云南省行政区域内;对国家有特殊管理要求的中药材,其生产和经营活动符合国家相关管理规定。
(二)申报主体应具备中药材GAP要求的质量管理体系、设施设备等条件。
(三)申报主体应按国家中药材GAP要求和《云南省中药材GAP基地评价关键环节对照表》(附件4)建立统一的中药材生产质量管理规范体系,至少完成一个生产周期中药材种植或养殖,并有两个收获期中药材质量检测数据且符合企业内控质量标准。
第十一条 申报主体申报的中药材GAP基地地址应当明确至乡级行政区划。每一个种植地块或者养殖场所应当有明确记载和边界定位(定位至少需要四个方位的坐标)。种植地块或者养殖场所可在生产基地选址范围内更换、扩大或者缩小规模,相关变更情况应按本办法第二十条规定提前向秘书处报告。
第十二条 申报程序
申报主体应当按照云南省中药材GAP基地评价申请流程(附件1),在“数字云药”官网的“云药GAP”专区按照《云南省中药材GAP基地评价申报资料清单及要求》(附件5)、《云南省中药材GAP基地评价需提交的其他材料》(附件6)提交云南省中药材GAP基地评价申报书,秘书处进行材料完整性、规范性审查。
第四章 受理、评价
第十三条 受理
秘书处负责受理申报资料,自收到材料之日起15个工作日内完成形式审查,资料不完整、不符合要求的,告知申报主体补充完善,未按要求补充完善的视为放弃本次申报;全年受理申报资料。
第十四条 评价
(一)申报材料经形式审查合格后,秘书处根据中药材生产特性,适时抽取专家工作组专家开展现场核查。专家工作组严格遵守云南省中药材GAP基地评价现场核查相关纪律要求(附件7),根据国家中药材GAP要求和《云南省中药材GAP基地现场核查评分表》(附件8)进行评分,给出现场核查“通过”或“不通过”结论,并对申报主体存在的缺陷进行指导,并审核整改报告;未按要求完成整改或逾期未提交整改资料的,按现场核查“不通过”进行处置。
(二)根据专家工作组的现场核查意见和申报主体整改完成情况,由秘书处组织,适时召集工作机制成员单位开展集中会评,通过综合研判,作出“符合中药材GAP要求”或“不符合中药材GAP要求”的结论,由秘书处将评价结论书面告知申报主体。
第五章 公 示
第十五条 评价结论在云南省农业农村厅、云南省林业和草原局、云南省卫生健康委员会、云南省药品监督管理局门户网站上予以公示,接受社会监督;公示期不少于5日。
第十六条 对公示结果有异议的,由秘书处提交工作机制,经专家工作组复核、工作机制审核,确实不符合中药材GAP要求的,予以取消,有违纪违法的移交有关部门处理。
第十七条 公示期结束后,评价结论为“符合中药材GAP要求”的,在云南省农业农村厅、云南省林业和草原局、云南省卫生健康委员会、云南省药品监督管理局门户网站上向社会予以通告。
第六章 监督管理
第十八条符合中药材GAP要求生产的中药材,可标注“药材符合GAP要求”,鼓励按照《云南省中药材GAP药材统一包装标识样式及要求》(附件9)进行包装标识。中药生产企业经药品监管部门延伸检查不符合要求的产品,企业按相关规定取消“药材符合GAP要求”标示,召回已上市产品;对已通过延伸检查符合要求并标识“药材符合GAP要求”的产品,应当持续合规,在后续检查中发现问题的将依法依规进行查处。
第十九条 评价结论为“符合中药材GAP要求”的基地,可按照云南省中药材GAP基地牌匾样式及要求(附件10)制作标识牌。一个中药材GAP基地标识牌对应一个申报主体,如发现一地多牌,责令限期整改;未按要求完成整改的,按程序取消“符合中药材GAP要求”的评价结论并公告。
第二十条 评价结论为“符合中药材GAP要求”的申报主体,应当严格按照《中药材生产质量管理规范》组织实施,持续保持中药材GAP的有效运行,当中药材GAP基地地址、生产的中药材品种、质量管理体系、追溯平台、初加工设施、关键人员等发生变更时,应当提前一个月向秘书处报告,秘书处视情况开展复核。
第二十一条 评价结论为“符合中药材GAP要求”的申报主体,应当于每年年底前向秘书处提交《云南省中药材GAP基地年度总结报告》(附件11),如实报告中药材GAP运行情况,秘书处根据年报视情况组织抽查或现场核查。未按照要求提交的,将按程序处置直至取消“符合中药材GAP要求”的评价结论并公告。
第二十二条 中药材GAP基地评价实行动态管理。秘书处不定期抽查申报主体追溯情况,对出现未及时更新追溯数据、GAP基地物料平衡异常等情况,将按程序处置直至取消“符合中药材GAP要求”的评价结论并公告;存在下列情形之一的,取消“符合中药材GAP要求”的评价结论并公告:
(一)有重大变更未按规定向秘书处报告的;
(二)种植无连作障碍药材的基地,租赁到期不再续租的;
(三)种植有连作障碍药材的基地,生产的中药材已销售完毕的;
(四)被投诉举报并经复查属实的;
(五)药监局在延伸检查中评定为“不符合中药材GAP要求”的;
(六)抽查或现场核查未通过且逾期未完成整改的;
(七)主动报告不符合中药材GAP要求且无法整改到位的。
(八)违反国家法律法规及相关规定的,干扰影响GAP基地现场核查工作人员公平公正执行核查工作及违反相关纪律要求的。
第七章 附 则
第二十三条 本办法由云南省中药材GAP基地评价工作机制负责解释。
第二十四条 本办法自2026年XX月XX日起执行。
附件:1.云南省中药材GAP基地评价申报流程图
2.云南省中药材GAP基地评价申报资料清单及要求
3.云南省中药材GAP基地评价需提交的其他材料
4.云南省中药材GAP基地关键环节对照检查表
5.云南省中药材GAP基地评价申报单位承诺书
6.云南省中药材GAP基地评价放弃申报承诺书
7.云南省中药材GAP基地现场核查及相关纪律要求
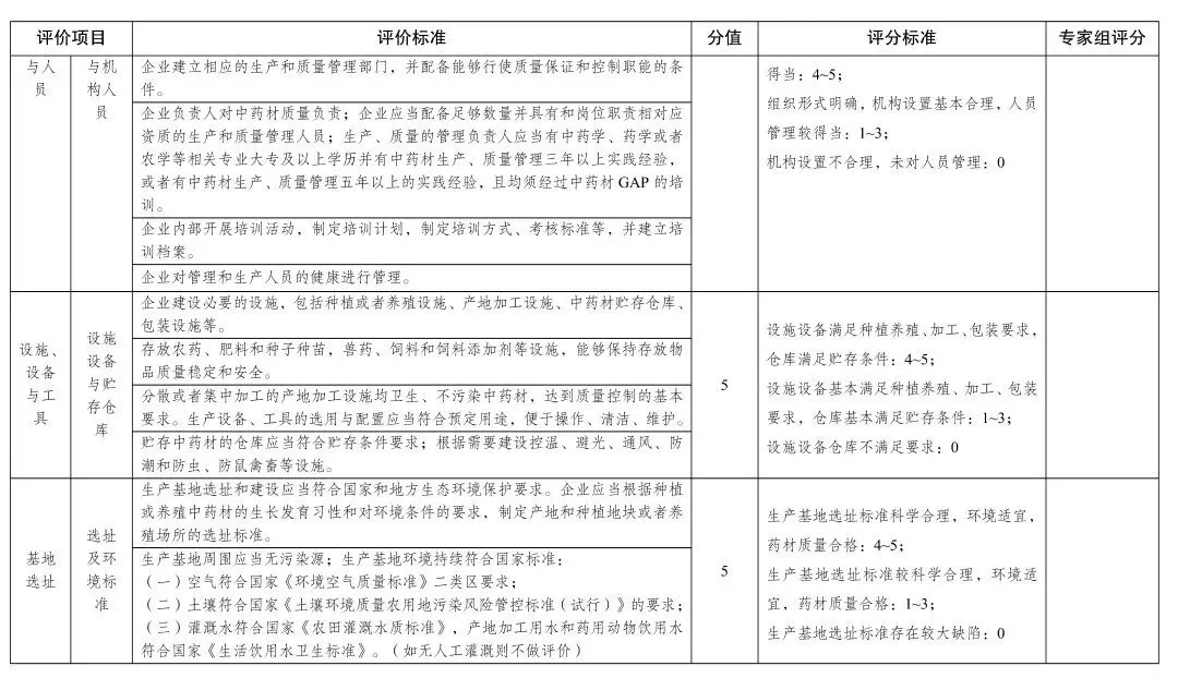
8.云南省中药材GAP基地现场核查评分表
9.云南省GAP药材统一标识样式及要求
10.云南省中药材GAP基地牌匾样式及要求
11.云南省中药材GAP基地年度总结报告






















(码过期请加微信号qiguogao5658申请入群)
