江苏省农业科学院曲绍轩研究员团队发现PoNoxA 介导真菌免疫信号与抗菌代谢物生物合成的串扰,以增强病原菌防御能力并实现食品保鲜

论文摘要
NADPH 氧化酶(NOXs)产生的活性氧(ROS)对真菌生理过程至关重要,但它们在协调真菌代谢副产物与化学防御中的作用尚未被充分阐明。本研究以牡蛎蘑菇(平菇)为模型,探究了两种 NOX 亚型(PoNoxA 和 PoNoxB)在抵御褐变病致病菌托拉氏假单胞菌中的独特功能。PoNoxA 过表达显著增强了平菇对褐变病的抗性,而其沉默则提高了敏感性。整合代谢组学与转录组学分析发现,PoNoxA 特异性上调了有机氧化合物、脂肪酰类和萜类的生物合成通路,进而诱导 3 - 辛酮、1 - 辛烯 - 3 - 醇和(-)- 二氢香芹醇三种抗菌代谢物的积累。这些代谢物在体外表现出强效广谱抗菌活性,可抑制 93.9%–99.5% 的托拉氏假单胞菌和 62.8%–99.5% 的大肠杆菌生长,半数抑制浓度(IC₅₀)介于 3.6–5.5 mM 之间。此外,将这些代谢物外源应用于采后香蕉和辣椒,可在不改变感官品质的前提下延长货架期 4–6 天。研究结果表明,PoNoxA 是连接真菌免疫激活与抗菌代谢物生物合成的关键调控因子,同时证实这些天然衍生化合物有望作为合成防腐剂的有效且可持续替代物,应用于农业病害防治与食品安全领域。研究背景
活性氧(ROS)作为真菌代谢过程的副产物,同时参与菌丝形态建成、营养吸收和胁迫适应等多种细胞调控机制,而 NADPH 氧化酶(NOXs)是 ROS 受控生成的核心酶类,其不同亚型在真菌发育、胁迫防御等过程中发挥特异性作用。目前对真菌 NOX 功能的认知多源于模式生物,而在对全球粮食安全具有重要意义的食用真菌中,相关研究仍较为零散。平菇作为全球广泛栽培的食用蘑菇,年产量占全球蘑菇总产量的约 21%,但在栽培过程中易受托拉氏假单胞菌侵染引发褐变病,导致 10%–30% 的产量损失,现有化学杀菌剂存在健康与环境风险,物理防治手段则面临能耗高等问题,因此真菌源抗菌代谢物成为兼具可持续性与安全性的替代方案。平菇本身可产生多糖、萜类等多种具有抗菌活性的生物化合物,且已进化出针对害虫的防御策略,但这些生物活性物质的生物合成调控机制及其在胁迫响应中的作用仍不明确。前期研究已揭示 PoNoxA 和 PoNoxB 在平菇生长发育与抗逆中的功能差异,且 NOX 介导的 ROS 信号可调控挥发性有机化合物(VOCs)等代谢物合成,基于此,本研究聚焦两种 NOX 亚型在平菇抵御褐变病中的作用,旨在明确其调控的代谢通路与关键抗菌代谢物,并评估这些代谢物在采前病害防治与采后保鲜中的应用潜力,为平菇抗逆遗传改良及生态友好型防治策略开发提供理论依据与分子靶点。图文赏析
Fig. 1:PoNoxA 和 PoNoxB 过表达及沉默后代谢物的表达分析。(A)野生型(WT)、PoNoxA 过表达菌株(N1O)和 PoNoxA 沉默菌株(N1i)在负离子模式(左)和正离子模式(右)下差异表达代谢物(DEMs)的韦恩图;(B)野生型(WT)、PoNoxB 过表达菌株(N2O)和 PoNoxB 沉默菌株(N2i)在负离子模式(左)和正离子模式(右)下差异表达代谢物(DEMs)的韦恩图;(C-D)分别由 N1O 和 N2O 调控的、蓝色或紫色方框中差异积累代谢物(DAMs)的 KEGG 富集分析;(E)N1O 和 N2O 对比组中差异表达代谢物(DEMs)的火山图。
Fig. 2:平菇 Noxs 突变体对褐变病致病菌托拉氏假单胞菌的响应特征及 PoNoxA 相关代谢物的抗菌潜力验证。(A)野生型(WT)和四种 Noxs 突变体经褐变病致病菌处理后的菌丝生长情况;(B)野生型(WT)和四种 Noxs 突变体经褐变病致病菌处理后的菌丝生长抑制率;(C、E)琼脂扩散法检测三种挥发性代谢物不同浓度对托拉氏假单胞菌和大肠杆菌的抑制效果;(D、F)肉汤稀释法检测三种挥发性代谢物不同浓度对托拉氏假单胞菌和大肠杆菌的抑制效果;(G、J)3 - 辛酮对托拉氏假单胞菌和大肠杆菌的标准曲线;(H、K)1 - 辛烯 - 3 - 醇对托拉氏假单胞菌和大肠杆菌的标准曲线;(I、L)(-)- 二氢香芹醇对托拉氏假单胞菌和大肠杆菌的标准曲线。不同小写字母表示经 Dunnett 检验存在显著差异(p<0.05)。
Fig. 3:N1O 菌株产生的抗菌化合物对托拉氏假单胞菌的保鲜效果。(A、C、E、F)香蕉(A)、辣椒(C)、双孢蘑菇(E)和平菇(P. geesteranus)(F)经三种抗菌化合物 ——3 - 辛酮(4.0 mM)、1 - 辛烯 - 3 - 醇(5.5 mM)和(-)- 二氢香芹醇(4.3 mM)处理后,在 15℃下储存的外观变化;(B、D)香蕉(B)和辣椒(D)在储存期间经不同抗菌化合物处理后的失重率变化。
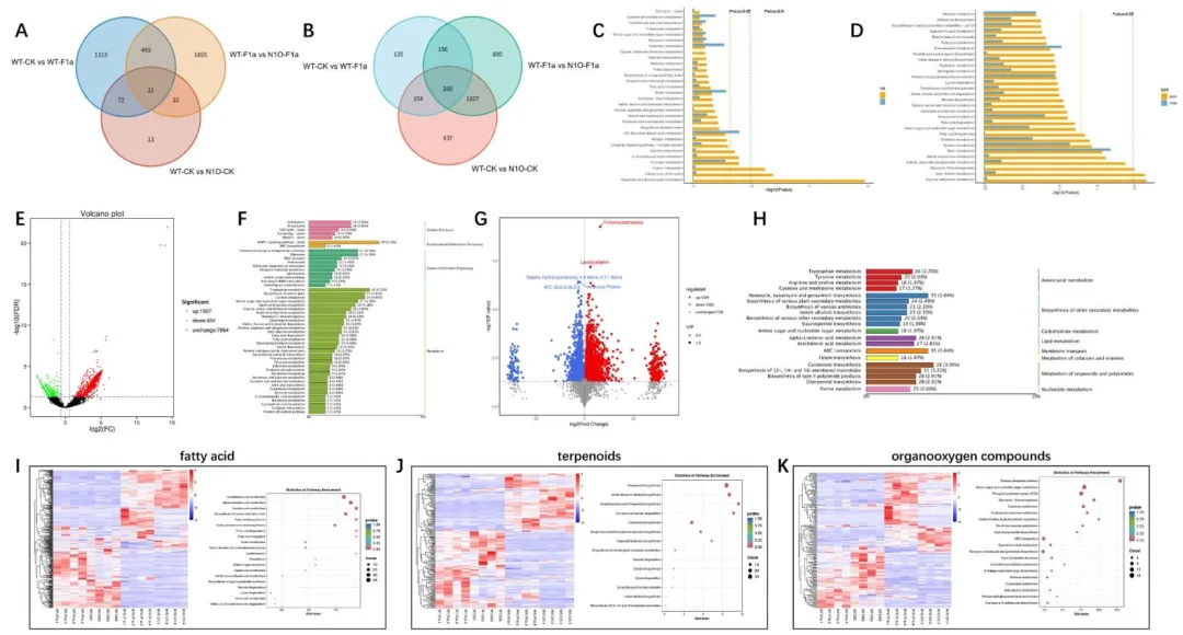
Fig. 4:褐变病致病菌托拉氏假单胞菌诱导下 PoNoxA 过表达菌株(N1O)中基因和代谢物的表达分析。(A-B)野生型(WT)和 N1O 菌株在胁迫处理前(CK)和处理后(F1a)差异表达基因(DEGs)和差异表达代谢物(DEMs)重叠情况的韦恩图;(C-D)WT-CK 与 N1O-CK 对比组、WT-F1a 与 N1O-F1a 对比组中差异表达基因(DEGs)和差异表达代谢物(DEMs)的代谢组与转录组联合分析;(E、G)WT-F1a 与 N1O-F1a 对比组中差异表达基因(DEGs)和差异表达代谢物(DEMs)的火山图;(F、H)WT-F1a 与 N1O-F1a 对比组中差异表达基因(DEGs)和差异表达代谢物(DEMs)的 KEGG 富集分析;(I-K)脂肪酸代谢(I)、萜类代谢(J)和有机氧化合物生物合成(K)通路中差异表达代谢物(DEMs)的热图(左)和点图(右)。
研究结论
本研究证实,NADPH 氧化酶亚型 PoNoxA 和 PoNoxB 在调控平菇抵御致病菌托拉氏假单胞菌的抗菌防御中发挥着独特且关键的作用。通过整合转录组学和代谢组学分析,我们发现 PoNoxA 作为次级代谢的关键正向调控因子,可调控 3 - 辛酮、1 - 辛烯 - 3 - 醇和(-)- 二氢香芹醇等抗菌代谢物的生物合成与积累。相比之下,PoNoxB 主要影响甘油酯、淀粉和蔗糖代谢等初级代谢通路,对褐变病抗性的贡献不显著。功能验证表明,这些 PoNoxA 衍生的代谢物对托拉氏假单胞菌和大肠杆菌均表现出强效、剂量依赖性的抗菌活性。将其应用于采后香蕉和辣椒保鲜,可有效减少微生物腐烂并维持感官品质,保鲜效果达到甚至优于传统化学防腐剂。
研究结果支持一种调控模型:PoNoxA 介导了一种保守的真菌防御策略,将免疫激活与特定抗菌化合物的生物合成直接关联。这种 “免疫 - 代谢” 串扰不仅加深了我们对真菌化学防御机制的理解,还证实 PoNoxA 调控的代谢物是极具潜力的生态友好型候选物,可用于采后病害防治。尽管这些代谢物在不改变感官品质的前提下展现出强效抗菌活性和保鲜效果,但其人体食用安全性仍需进一步的毒理学评估。未来研究应聚焦于阐明调控 PoNoxA 表达的上游信号机制、评估这些代谢物的细胞毒性和体内安全性
通讯作者 
王强:江苏大学生命科学学院副研究员【研究领域】1.先天免疫信号通路和细胞焦亡分子机制;2.杀虫剂毒理学模型。
曲绍轩:江苏省农业科学院蔬菜研究所研究员。主要从事食用菌病虫害防控技术研究,尤以害螨绿色防控研发。
李辉平:江苏省农业科学院蔬菜研究所副研究员。目前主要工作重点为食用菌育种及重要农艺性状定位、食用菌-生物/非生物环境互作响应机制研究。
资助基金
作者衷心感谢国家自然科学基金(编号:32573111)和中国农业农村部农业研究系统(编号:CARS-20)提供的资
/10.1016/j.lwt.2026.119137
欢迎添加小编微信

标注 “原创” 仅表明为原创编译,本平台不主张对原文享有版权。
本平台转载内容仅出于学术交流与信息传播之目的,并不代表本平台观点,亦不意味着证实内容的真实性。
转载文章的版权归原作者所有,若原作者不希望作品被转载或存在侵权行为,请联系本平台删除。
由于编译水平有限,推文或简历中若有不妥之处,我们深表歉意,请联系本平台进行修改或删除。