
在林业和草原建设项目推进流程中,可行性研究报告的投资估算环节是把控项目成本、保障资金合理配置的核心内容,其编制的规范性直接影响项目立项与后续实施。2023 年 11 月 27 日,国家林业和草原局办公室正式印发《林业和草原建设项目可行性研究报告编制实施细则》《林业和草原建设项目初步设计编制实施细则》(办规字〔2023〕174 号)两份文件,为新时期林草建设项目可研报告的编制工作提供了权威且统一的指导依据,成为投资估算环节必须遵循的核心纲领。在可研报告的投资估算部分,需要说明投资估算的原则、依据和取费标准等。根据《林业和草原建设项目可行性研究报告编制实施细则》,投资估算(一般指建设投资)包括建筑安装工程投资、设备投资、工程建设其他费用及基本预备费等内容。
营造林及森林抚育项目一般不涉及建筑安装工程投资与设备投资,所以投资估算可简化为直接工程费用、工程建设其他费用及基本预备费三大部分。
关于举办《林业调查规划设计与林草湿生态综合监测》实战培训班的通知
为贯彻落实《自然资源部 国家林业和草原局关于共同做好森林、草原、湿地调查监测工作意见》、《自然资源部 国家林业和草原局关于以第三次全国国土调查成果为基础明确林地管理边界规范林地管理的通知》等文件精神,结合《造林技术规程》、《建设项目使用林地审核审批管理规范》等最新的技术规范,学习掌握林草湿图斑监测、样地调查、县级林地保护利用规划编制、使用林地可行性报告编制、营造林规划设计、森林经营方案编制等技术,林业碳汇项目开发与交易、掌握碳汇基础知识,提升林业调查规划设计从业人员综合业务水平,拓宽林业规划设计单位生产经营领域,稳步推进全国林草湿生态综合监测和林地保护利用等工作,以适应林草生态建设和林草发展新要求,举办《林业调查规划设计与林草湿生态综合监测》实战培训班。可申报企业《林业调查规划设计企业服务能力等级评价》证书。
1、 林草湿生态综合监测操作技术细则
2、 林草湿生态综合监测操作技术细则——样地监测
3、 森林资源规划设计调查技术应用(实操技术)
4、 林地保护及县级林地保护利用规划编制要点
5、 建设项目使用林地可行性报告编制规范解读、问题与处理
6、森林经营方案编制技术要点与实施规范
7、新造林技术规程(最新解读)
8、森林质量精准提升技术要点
9、林业碳汇项目开发与交易、掌握碳汇基础知识
10、林木采伐调查设计
11、林业工程规划设计(造林、抚育、防火、自然保护地、森林康养基地等)编制应注意的问题
12、关于问题的交流与探讨
(一) 地方各级政府林业、生态环境、自然资源、发展改革、财政等主管部门有关负责人和业务骨干;
(二) 各级国有企业管理人员、核心管理和业务骨干人员;
(三) 国有林场、林业企业、从事林业碳汇等项目开发和交易相关业务的企业管理人员、业务骨干;
(五) 高校和科研单位从事碳汇研究的相关人员;中介机构的管理人员;绿色经济发展等方面感兴趣的单位和个人。
A:培训费2800/人元含(报名费、培训费、考评服务费、证书费、学习资料);参加培训班并通过考试的学员颁发《林业调查规划设计工程师》《林业工程师(高级)》或《林草工程师(高级)》或《碳汇计量评估师(高级)》证书,参会学员如需申报多本证书,每本另加1500元。
B:可申报企业《林业调查规划设计企业服务能力等级评价》证书,办理费用5600元/单位,赠送一本《林业工程师(高级)》证书。 证书全国通用,可作为林业调查规划设计、林草、园林绿化、林业碳汇方面职业岗位能力考核的证明,可作为项目承接、招投标、岗位聘用、任职、定级、和晋升职务的依据;并可作为专业能力培训的证明及专业技术人员继续教育证明。请扫描下方二维码添加常老师微信,索要培训通知以及报名回执表↓↓↓
一、直接工程费用:以地方定额为核心计价标尺
直接工程费用是项目建设的核心成本,涵盖了为完成项目主体工程所产生的各类直接开支,其计价标准需严格参照项目所在地省级林业主管部门发布的工程定额执行。不同省份会结合本地气候条件、林地类型、种苗成本、人工费用等实际情况,制定针对性的定额标准。
以浙江省为例,当前省内林业工程招投标活动、营造林项目施工结算的核心计价依据,为《浙江省营造林工程预算定额 (2019 试行版)》与《浙江省森林抚育工程预算定额(2016 试行版)》。这两份定额文件不仅明确了种苗采购、整地种植、抚育管护等各工序的人工、物料消耗标准,还对不同林地类型、作业难度的计价系数做出详细规定,为项目直接工程费用的精准核算提供了量化支撑。
二、工程建设其他费用:覆盖项目全周期的非实体性开支
工程建设其他费用是指项目从筹备立项到竣工验收、交付使用的全流程中,发生的不直接构成工程实体,但保障项目顺利推进的各类费用总和。该类费用的构成需结合项目建设性质(如公益林建设、商品林培育)、建设地点(如山区、平原)、建设内容与规模进行差异化确定,各项费用的计算必须符合国家及地方相关政策法规。若采用地方定制化取费标准,需在投资估算编制说明中专项标注,并附具地方主管部门发布的政策文件作为证明材料。具体包含以下类别:
(一)项目建设管理费:按分段累进方式核定总额
项目建设管理费的取费依据为财政部印发的《基本建设项目建设成本管理规定》(财建〔2016〕504 号),具体计费标准需严格按照文件附件 2《项目建设管理费总额控制数费率表》执行,采用分段累进计算方式,即根据工程总概算的不同区间,对应不同费率标准,累计核算费用总额。具体费率与算例如下表所示:
| | 算例(工程总概算 / 万元,项目建设管理费 / 万元) |
|---|
| | |
| | 5000,20 + (5000-1000)×1.5% = 80 |
| | 10000,80 + (10000-5000)×1.2% = 140 |
| | 50000,140 + (50000-10000)×1% = 540 |
| | 100000,540 + (100000-50000)×0.8% = 940 |
取费依据《基本建设项目建设成本管理规定》(财建〔2016〕504号)
2.前期咨询及可研编制费
取费依据关于印发《林业和草原工程建设项目服务计费指导意见》的通知(林建协〔2024〕54号) 第九章 可研

3.勘察设计费
勘察费取费依据关于印发《林业和草原工程建设项目服务计费指导意见》的通知(林建协〔2024〕54号) 第五章 勘察

设计费取费依据关于印发《林业和草原工程建设项目服务计费指导意见》的通知(林建协〔2024〕54号)第十章 设计

4.工程建设监理费
取费依据关于印发《林业和草原工程建设项目服务计费指导意见》的通知(林建协〔2024〕54号)第十一章 监理

5.招投标费
取费依据《招标代理服务收费管理暂行办法》(计价格 [2002]1980号)与《国家发展改革委关于降低部分建设项目收费标准规范收费行为等有关问题的通知》(发改价格[2011]534号)


6.造价咨询费
浙江省取费依据《浙江省建设工程造价咨询服务项目及收费指引》的通知(浙建价协[2021]13号)。

7. 核查验收费
一般工程项目为监理单位负责全过程监理验收,貌似是林业行业的惯例,项目施工结束后另聘第三方单位对成果进行验收。
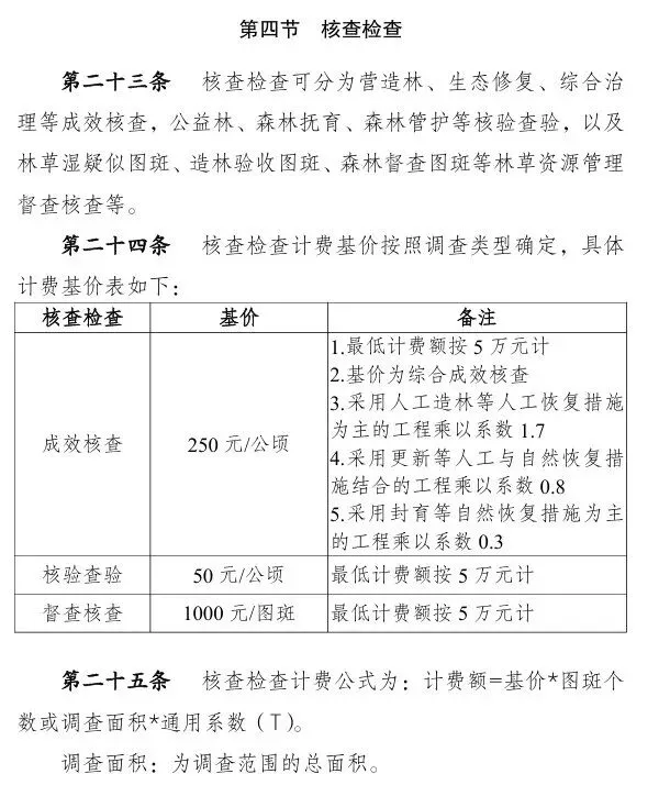
取费依据关于印发《林业和草原工程建设项目服务计费指导意见》的通知(林建协〔2024〕54号)第四章 核查检查 核查检查类型为成效核查。

END

