
大连工业大学Lin Chen等在Journal of Agricultural and Food Chemistry期刊上发表了《Pickering Emulsions Constructed by Whole-Component Ulva lactuca Slurry for Curcumin Encapsulation and Laser-Assisted Food 3D Printing》文章。(通讯作者:谭明乾)

壹.
背景
Pickering乳液是一类由微米或纳米级固体颗粒稳定的胶体体系,在食品科学中备受关注。然而,传统Pickering乳液通常依赖纯化的生物大分子作为稳定剂,其纯化过程复杂、产率低,限制了工业化应用。未经分离纯化的天然生物原料可能保留固有的生物分子协同稳定作用,为构建Pickering乳液提供有效乳化体系。石莼是一种常见的绿藻,富含石莼多糖和蛋白质等生物活性成分。石莼多糖具有高粘度和界面吸附特性,而蛋白质可调节亲水-亲油平衡,优化颗粒润湿性。因此,利用全组分石莼浆料构建的乳液体系可能兼具动力学稳定性和综合营养特性。姜黄素是一种天然多酚,具有抗氧化、抗炎等生物活性,但水溶性差、不稳定,限制了其在功能食品中的应用。激光辅助制造技术为食品3D打印提供了高精度成型和非热处理优势,通过激光诱导交联可实现复杂结构的快速定型。本研究旨在开发一种由全组分石莼浆料稳定的Pickering乳液,用于姜黄素的包埋和递送,并探索其在激光辅助食品3D打印中的应用,为未精制藻类资源的高值化利用和个性化功能食品制造提供新策略。
贰.
摘要
本研究开发了由全组分石莼浆料(ULS)稳定的负载姜黄素的Pickering乳液,用于激光辅助食品3D打印。研究表征了ULS(17.5%)稳定乳液的粒径、流变行为和稳定性,发现含40%玉米油的乳液性能最佳,其液滴尺寸集中在20 - 32 μm,储能模量(G′)在0.1–10 Hz范围内超过损耗模量(G″)。ULS稳定的乳液显著提高了姜黄素在储存、紫外线照射和90°C加热过程中的保留率。模拟消化表明,40%油稳定乳液中姜黄素的生物可及性为51.23%,而游离姜黄素仅为30.24%。40%油乳液的激光辅助3D打印实现了精确的形状保真度,激光诱导交联将触变恢复率提高至80.58%。该方法省去了纯化步骤,最大限度地利用了藻类资源,并展示了功能性食品制造的可持续潜力。
叁.
研究成果
1


图1.(A)负载姜黄素的UPEs制备示意图。石莼浆料(ULS)的表征:(B) 粒径分布和 (C) 三相接触角 (θ)、外观和冷冻扫描电镜图像。油相分别为20%、30%、40%和50%(v/v)的UPEs的性能表征:(D) ζ-电位;(E) 平均粒径直径;(F₁-F₄) 液滴尺寸分布

Fig. 1. (A) Schematic diagram of the preparation of curcumin-loaded UPEs. Characterization of Ulva lactuca slurry (ULS): (B) particle size distribution and (C) three-phase contact angle (θ), visual appearance, and cryo-SEM images. Properties characterization of the UPEs with oil phases of 20%, 30%, 40%, and 50% (v/v), respectively, (D) zeta potential, and (E) average particle diameter and (F1–F4) droplet size distribution. Different letters indicate significant differences between different samples (P < 0.05).
2


图2. 分别用20%、30%、40%和50%(v/v)玉米油制备的UPEs的(A)视觉外观、(B)显微镜图像(明场和cryo-SEM)、(C)离心稳定性以及(D)持水力

Fig. 2. (A) Visual appearance, (B) microscopy images (bright-field and cryo-SEM), (C) centrifugal stability, and (D) water holding capacity of the UPEs prepared with 20%, 30%, 40%, and 50% corn oil by volume, respectively. Different letters indicate significant differences between different samples (P < 0.05).
3


图3. 分别用20%、30%、40%和50%(v/v)玉米油制备的UPEs的流变学性能。(A) 频率扫描;(B, C) 应变振幅扫描(储能模量G′和损耗模量G″);(D) 剪切速率扫描;(E) 蠕变恢复测试;(F) 动态温度扫描测试

Fig. 3. Rheological properties of UPEs prepared with 20%, 30%, 40%, and 50% corn oil by volume, respectively. (A) frequency sweep, (B, C) strain amplitude sweep (storage modulus: G′ and loss modulus: G″), (D) shear rate sweep, (E) thixotropic recovery tests, and (F) dynamic temperature sweep tests.
4


图4.分别用20%、30%、40%和50%(v/v)玉米油制备的UPEs的分子间动力学。(A) 磁共振图像; (B) 信号相对强度;(C) T₂弛豫时间分布曲线;(D) 在4°C下储存0、15和30天后UPEs的外观和 (E) 光学显微镜图像

Fig. 4. Intermolecular dynamics of UPEs prepared with 20%, 30%, 40%, and 50% corn oil by volume, respectively. (A) Magnetic resonance image and (B) relative intensities of the signals, (C) T2 relaxation time distribution curves. (D) Appearance and (E) optical microscopy images of UPEs after storage at 4 °C for 0, 15, and 30 days. Different letters indicate significant differences between different samples (P < 0.05).
5


图5.分别在pH 3、5、7、9和11条件下合成的UPEs的表征。(A宏观外观;(B)光学显微镜图像;(C)平均粒径直径;(D)色差分析;(E) ζ-电位测量。在Ca²⁺浓度为0.01、0.05和0.1 mol/L条件下制备的UPEs的流变学特性,包括(F)应变振幅扫描;(G)频率扫描;(H) 剪切速率依赖性;(I)平均粒径分布和(J)光学显微照片

Fig. 5. Characterization of UPEs synthesized under pH of 3, 5, 7, 9 and 11, respectively. (A) Macroscopic appearance, (B) optical microscope images, (C) average particle diameter, (D) chromatic aberration analysis, and (E) zeta potential measurement. Rheological properties including (F) strain amplitude sweep, (G) frequency sweep, and (H) shear rate dependence, along with (I) mean particle size distribution and (J) optical micrographs of UPEs fabricated with Ca2+ concentrations of 0.01, 0.05, and 0.1 mol/L. Statistical significance (p < 0.05) between experimental groups is denoted by distinct alphabetical superscripts.
6


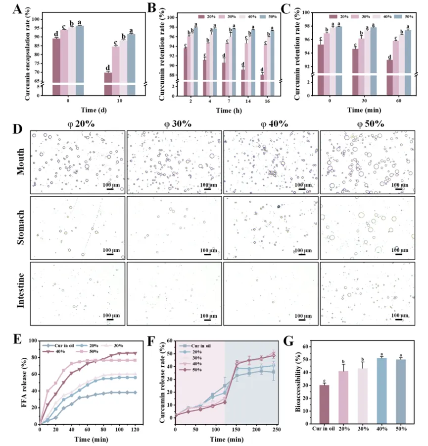
图6. UPEs(20-50%玉米油,v/v)在不同条件下姜黄素的保留率:(A)常温避光储存(25 °C/避光,10天);(B) UV-B激光照射(16小时);(C)热处理(90 °C,60分钟);(D)光学图像;(E)游离脂肪酸释放曲线;(F)姜黄素释放模式;(G)体外模拟消化模式下UPEs(20-50%玉米油稳定)与纯玉米油中姜黄素分散液的姜黄素生物可及性

Fig. 6. Curcumin retention in UPEs (20–50% corn oil, v/v) under various conditions: (A) ambient storage (25 °C/light, 10 d), (B) UV–B laser exposure (16 h), and (C) thermal treatment (90 °C, 60 min). (D) Optical images, (E) free fatty acid release profiles, (F) curcumin release pattern, and (G) curcumin bioaccessibility of in vitro simulated digestion patterns for UPEs formulated with 20–50% (vol) corn oil stabilization, contrasted against curcumin dispersions in pure corn oil matrices. Letters indicate statistical significance between experimental groups (P < 0.05).
7


图7.(A)预设计的打印模型、激光3D打印机机械结构的示意图和照片。(B₁-C₄) 激光辅助3D打印负载姜黄素的UPEs的打印照片,包括顶视图和前视图。比例尺为1 cm。(D₁-D₄) 挤出打印前后负载姜黄素的UPEs的T₂弛豫时间分布比较。(E₁-E₂) 磁共振成像。挤出打印前后负载姜黄素的UPEs的流变学特性。(F₁-F₄) 频率扫描(储能模量:G′,损耗模量:G″)。(G₁-G₄) 剪切速率扫描。(H₁-H₄) 触变恢复测试

Fig. 7. (A) Predesigned printing model, schematic diagram and photograph of a laser 3D printer’s mechanical architecture. (B1–C4) Printed photographs of laser-assisted 3D printing curcumin-loaded UPEs prepared with corn oil at 20%, 30%, 40% and 50% (v/v), respectively, including top and front views. The scale bar is 1 cm. (D1–D4) Comparative T2 relaxation time distributions and (E1–E2) MRI of curcumin-loaded UPEs incorporating 20%, 30%, 40%, and 50% (v/v) corn oil concentrations pre- and postextrusion printing. Rheological properties for curcumin-loaded UPEs formulated with corn oil at 20%, 30%, 40% and 50% (v/v) pre- and postextrusion printing. (F1–F4) Frequency sweep (storage modulus: G′ and loss modulus: G″), (G1–G4) shear rates sweep, and (H1–H4) thixotropic recovery tests.
肆.
结论
本研究建立了一种资源高效的功能性食品开发策略,将未精制的ULS作为Pickering稳定剂与激光辅助3D打印相结合。我们证明这种方法绕过了能源密集型的纯化过程,直接将原始藻类生物质转化为可食用墨水,具有优异的打印性和结构完整性。ULS稳定的乳液不仅作为高精度打印基质,而且作为有效的包封平台,显著提高了姜黄素的稳定性和生物可及性。因此,我们的工作为利用未精制藻类资源提供了一种可持续的范例,并为创造具有控释功能的个性化食品铺平了道路。


原文链接

Chen L, Shao X, Wang H, et al. Pickering Emulsions Constructed by Whole-Component Ulva lactuca Slurry for Curcumin Encapsulation and Laser-Assisted Food 3D Printing[J]. Journal of Agricultural and Food Chemistry, 2026.

推荐阅读

Food Hydrocolloids│(−)-表没食子儿茶素没食子酸酯在大豆蛋白原纤维重构水凝胶共包埋EGCG和姜黄素中的作用
【国家肉品中心】欢迎各位老师同学来稿交流肉品科技前沿动态,投稿请发送至邮箱 meatdoctor@126.com(请在邮件名中注明“<肉博士>+来稿单位+姓名”)。
文字:杨晓晗
校编:蔡林林
排版:崔传丽
