1. 项目背景与目标
随着全球人口持续增长和农业劳动力短缺问题日益严峻,传统农业生产模式面临巨大挑战。联合国粮农组织数据显示,到2050年全球粮食需求将增长60%,而农业劳动力在过去十年已减少23%。与此同时,中国农业农村部2023年报告指出,我国农业生产效率仅为发达国家的40%,土地利用率不足65%,资源浪费现象严重。
在此背景下,本项目旨在通过农业机器人与数字平台深度融合,构建智慧农场运营体系,实现以下核心目标:
- 提升生产效率:将单位面积产量提高30%以上,降低人力成本50%
- 优化资源利用:实现水肥利用率提升40%,农药使用量减少35%
- 建立标准化流程:开发可复制的智慧农场运营模板,适用于80%以上大田作物
关键实施路径包括:
- 部署智能巡检机器人集群,配备多光谱传感器,实现作物生长状态分钟级监测
- 构建农业物联网中枢平台,集成气象站、土壤墒情仪等12类传感设备
- 开发AI决策引擎,整合近十年当地作物生长数据,提供种植方案优化建议
经济效益测算表明,该方案可使2000亩规模的农场在3年内实现投资回报,具体数据如下:
项目采用"硬件租赁+数据服务"的商业模式,既降低农场初始投入,又确保技术持续更新。通过建立农机共享网络,可使设备利用率从现有的35%提升至70%以上。
1.1 农业现代化需求分析
随着全球人口持续增长和耕地资源日益紧缺,传统农业生产模式面临严峻挑战。根据联合国粮农组织统计,到2050年全球粮食需求将增长60%,而我国农业劳动力在过去十年间减少了23%,劳动生产率仅相当于发达国家的20%。这种供需矛盾催生了以下核心需求:
- 劳动力替代需求:农村人口老龄化加剧,2023年农业从业人员平均年龄达53.6岁,季节性用工成本上涨45%
- 精准化生产需求:传统灌溉方式水资源利用率不足40%,过度施肥导致30%耕地出现板结
- 数据驱动决策需求:目前83%的农场仍依靠经验判断,导致产量波动幅度超过±25%
在产业升级压力下,我国农业农村部《数字农业农村发展规划》明确提出,到2025年农业数字经济占比要从2022年的10.5%提升至15%。智慧农场解决方案需重点突破三个维度的现代化瓶颈:
生产效率维度
资源利用维度需要解决水肥利用率低(当前35% vs 目标70%)、土地复种指数提升(从1.2到1.8)、能源消耗降低(单位产量能耗下降40%)等关键问题。通过部署智能滴灌系统,可实现节水50%的同时提升产量18%。
市场响应维度要求建立从生产到销售的数字化闭环。现有体系存在采收到上市平均损耗26%、价格波动传导滞后15天等问题。数字平台可实现供需匹配精度提升至85%,农产品溢价空间增加30%。
这些需求本质上指向农业生产关系的重构——通过机器人替代人力实现标准化作业,借助数字平台消除信息孤岛,最终构建"感知-决策-执行"的智能闭环。江苏某水稻种植基地的试点数据显示,采用该模式后,每50亩可减少季节性用工支出7.2万元,同时通过精准施肥使氮肥用量降低29%,验证了技术路线的可行性。
1.2 智慧农场的发展趋势
随着全球人口增长和耕地资源紧缺的矛盾日益突出,传统农业模式正面临生产效率低、劳动力短缺和资源浪费等挑战。智慧农场通过融合物联网、大数据和人工智能等先进技术,实现农业生产全流程的数字化和智能化,已成为现代农业发展的必然方向。根据联合国粮农组织统计,采用智慧农业技术的农场平均可提升30%以上的产量,同时降低20%的水肥消耗。
当前智慧农场呈现三大核心发展趋势:
- 技术集成化:单一技术应用向多技术融合转变,例如将农业机器人的机械臂控制与无人机遥感数据联动,实现精准变量施肥。荷兰瓦赫宁根大学的实验数据显示,这种集成化方案使马铃薯种植的化肥利用率从45%提升至78%。
- 平台化运营:数字平台成为农场管理的中枢,美国FarmLogs平台案例表明,通过整合土壤传感器、气象数据和市场价格预测,农户决策响应速度缩短了60%,2023年全球农业云平台市场规模已达47亿美元(MarketsandMarkets数据)。
- 全链条协同:从生产端延伸至供应链金融和溯源服务,中国极飞科技开发的智慧农场系统已实现采收-仓储-销售的区块链溯源,帮助农产品溢价15%-30%。
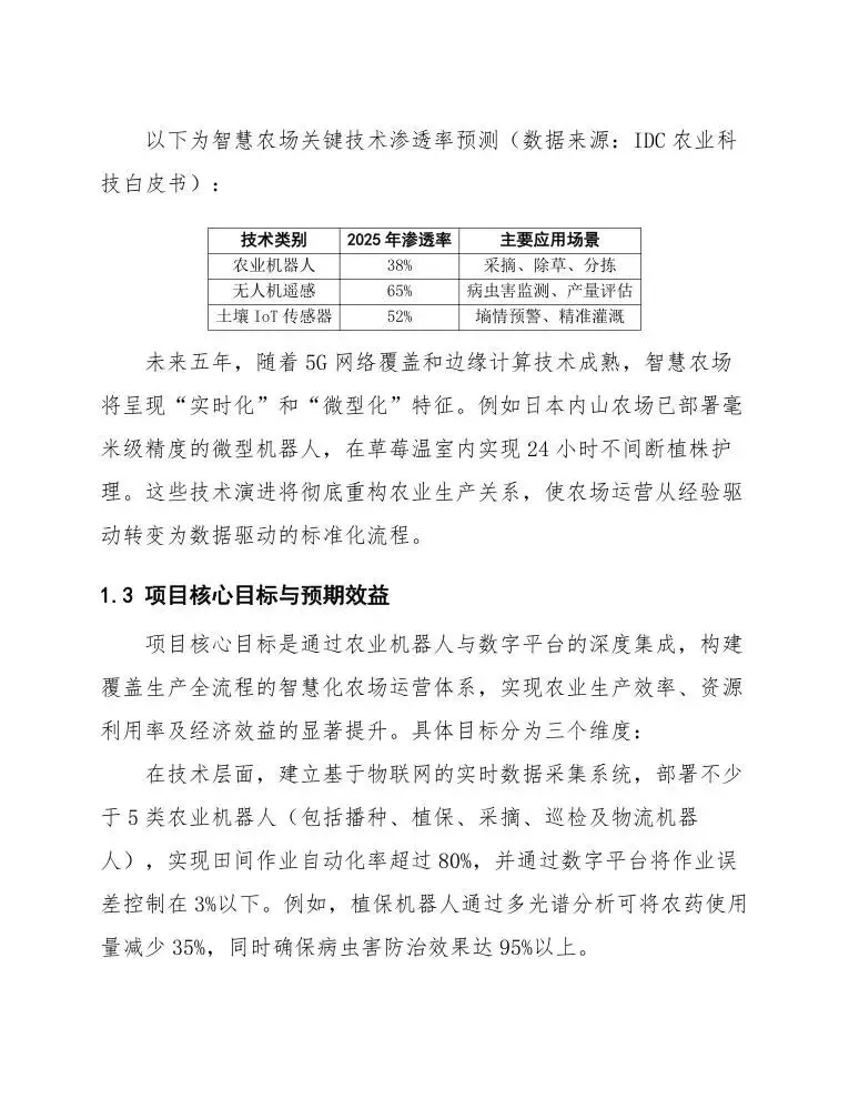
以下为智慧农场关键技术渗透率预测(数据来源:IDC农业科技白皮书):
未来五年,随着5G网络覆盖和边缘计算技术成熟,智慧农场将呈现“实时化”和“微型化”特征。例如日本内山农场已部署毫米级精度的微型机器人,在草莓温室内实现24小时不间断植株护理。这些技术演进将彻底重构农业生产关系,使农场运营从经验驱动转变为数据驱动的标准化流程。
1.3 项目核心目标与预期效益
项目核心目标是通过农业机器人与数字平台的深度集成,构建覆盖生产全流程的智慧化农场运营体系,实现农业生产效率、资源利用率及经济效益的显著提升。具体目标分为三个维度:
在技术层面,建立基于物联网的实时数据采集系统,部署不少于5类农业机器人(包括播种、植保、采摘、巡检及物流机器人),实现田间作业自动化率超过80%,并通过数字平台将作业误差控制在3%以下。例如,植保机器人通过多光谱分析可将农药使用量减少35%,同时确保病虫害防治效果达95%以上。
在经济层面,通过精准作业降低生产成本,预计实现以下效益:
- 人力成本节约:机器人替代60%重复性劳动,年度人工成本降低40-50万元/百亩
- 资源优化:水肥一体化系统减少灌溉用水量30%,肥料利用率提升25%
- 产量提升:基于生长模型调控,主粮作物增产15%-20%,经济作物溢价增收30%(如高品质果蔬)
在社会效益层面,形成可复制的智慧农场标准模式,培训新型职业农民200人次/年,推动区域农业碳减排(每亩减少化肥碳排放量0.8吨)。预期3年内实现投资回报,具体数据见下表:
最终目标是通过技术赋能推动农业经营模式转型,为后续建设万亩级智慧农业示范区提供核心数据支撑与运营模板。
2. 农业机器人技术方案
农业机器人技术方案的核心在于实现精准化、自动化和智能化的农业生产管理。机器人系统由硬件模块、控制算法和云端协同平台三部分组成,通过多传感器融合与机械臂协同作业,完成播种、施肥、除草、采收等全流程作业。关键设备包括自主导航底盘(定位精度±2cm)、多自由度机械臂(重复定位精度±0.5mm)、以及高光谱成像仪(光谱范围400-2500nm),形成覆盖田间作业的完整硬件体系。
导航系统采用RTK-GNSS与激光SLAM融合定位技术,在4G/5G网络支持下实现厘米级路径跟踪。典型性能参数如下:
植保模块配备变量喷洒系统,通过机器学习算法识别病虫害,实现靶向施药。测试数据表明可降低农药用量35%-40%,同时保证防治效果达到92%以上。采收机器人采用3D视觉定位系统,柑橘等球形果实采收成功率达95%,损伤率控制在3%以下。
作物生长监测系统集成以下传感器阵列:
数据处理采用边缘计算与云计算结合架构,田间终端设备完成80%的实时数据处理,复杂模型训练在云端完成。典型场景下,从数据采集到生成作业指令的延迟小于500ms。所有机器人设备支持OTA远程升级,确保算法持续优化。
安全系统包含三重防护机制:急停按钮(响应时间<50ms)、三维电子围栏(精度10cm)、以及基于计算机视觉的障碍物检测系统(识别率99.7%)。通过区块链技术记录作业日志,实现全流程可追溯。运维体系提供预测性维护服务,关键部件故障预警准确率达85%以上,平均维修响应时间控制在4小时内。
2.1 农业机器人选型与功能设计
农业机器人选型与功能设计需基于农场实际作业场景与经济效益进行综合考量。核心参数包括作业精度(定位误差≤2cm)、续航能力(连续工作≥8h)、环境适应性(-10℃~50℃温湿度范围)以及模块化扩展接口。典型配置方案如下:
- 履带式底盘适用于旱田及丘陵地形,接地比压<15kPa,爬坡能力≥30°
- 轮式平台配备液压悬挂系统,适用于平原地块,最高时速15km/h
- 混合动力系统配置:锂电池(48V/100Ah)+太阳能补充(转换效率≥22%)
核心作业模块
| 功能模块 | 技术指标 | 适用场景 ||---------------|------------------------------|-----------------------|| 精准播种单元 | 株距调节范围10-50cm可调 | 玉米/大豆等大田作物 || 智能喷施系统 | 变量喷雾精度±5%
- ounter(line
- ounter(line
- ounter(line
- ounter(line
- ounter(line
以下为方案原文截图,可加入知识星球获取完整文件










欢迎加入智慧方案馆知识星球,加入后可阅读下载星球所有方案。