
关注我们 |发现更多精彩内容
今天给大家分享一篇2026年3月江苏省农业科学院兽医所李彬研究员团队在学术期刊《mBio》上发表的一篇题为“Evasion of Humoral Immune Responses by A Key Mutational Region of the S2 Subunit in PEDV Variants”的研究性论文,该研究在PEDV变异株体液免疫逃逸分子机制方面取得重要进展.

期刊名称:mBio

研究内容
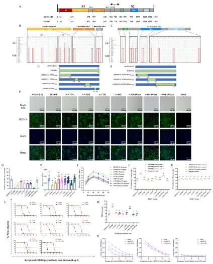
研究人员首先证实了PEDV GⅡ变异株显著逃逸GI经典毒株诱导的中和抗体,且该逃逸现象主要发生于病毒复制早期的吸附和入侵阶段。研究聚焦于突变频率高的S蛋白,该蛋白是介导病毒受体结合、膜融合及免疫识别的关键结构蛋白,通过反向遗传操作系统构建了系列S基因替换的嵌合重组病毒,结合交叉中和试验和空斑减少试验分析,鉴定出S1亚基的C端和S2亚基在变异株逃逸中和抗体中的重要作用。进一步的精准筛选发现,S2亚基中894–993位氨基酸(aa)区域是调控PEDV变异株逃逸中和抗体的关键功能区域。
动物攻毒试验与免疫保护试验表明,将变异株的894–993 aa区域替换为经典株序列后,病毒毒力显著降低,且中和抗体逃逸能力受损。机制研究进一步揭示,变异株S2亚基894–993 aa区域通过增强病毒膜融合能力,促进病毒细胞间传播,进而实现中和抗体的逃逸。此外,蛋白结构建模显示,该区域可改变S蛋白的表面理化性质,进而可能干扰抗体对抗原表位的识别与结合。


综上所述,该研究首次鉴定了S2蛋白亚基894-993 aa是调控毒力与体液免疫逃逸的关键区域,系统揭示了PEDV变异株可以通过早期中和抗体逃逸与后期细胞间传播增强的协同策略实现持续感染。该研究不仅深化了对冠状病毒致病与免疫逃逸机制的认识,也为新型疫苗设计及抗病毒策略开发提供了重要理论依据和潜在靶点。
江苏省农科院和南京农业大学联合培养博士研究生刘诗雨为论文第一作者,兽医所动物腹泻病防控创新团队李彬研究员、范宝超研究员等为论文共同通讯作者。该研究得到了国家自然科学基金、国家重点研发计划、江苏省自然科学基金等项目的资助。

