河北农业大学,最新Nature Genetics!
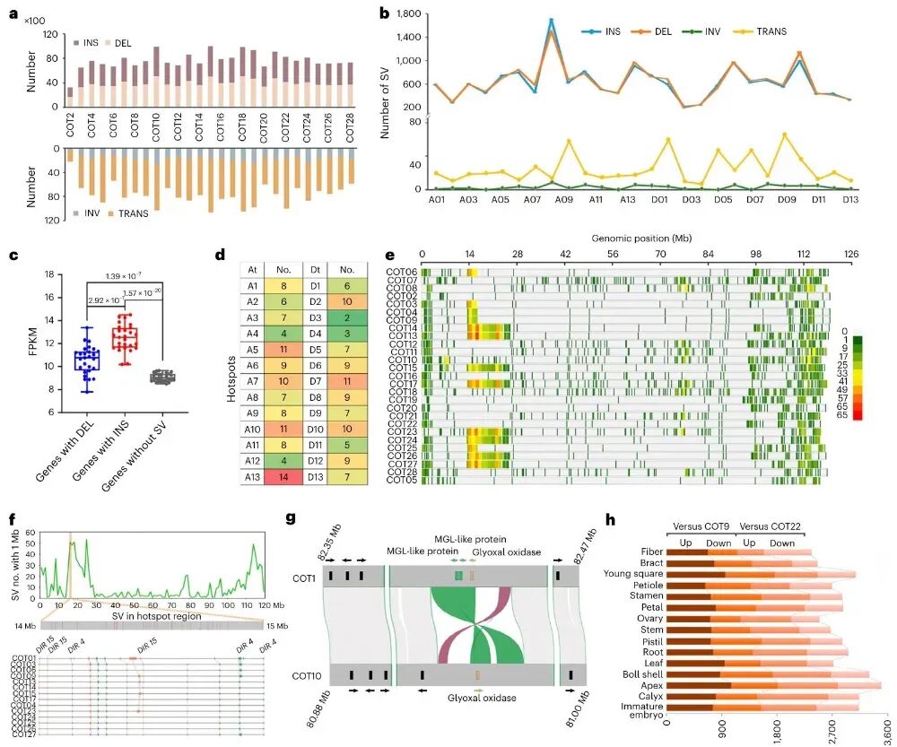
棉花是核心经济作物,陆地棉为全球主栽品种,我国其单产虽经现代育种大幅提升,但纤维产量、品质及抗逆性的进一步改良,亟需基因组学助力分子设计育种。而此前陆地棉基因组研究存在明显短板,参考基因组局限于少数品种且组装不完整,难以解析染色体复杂区域,对结构变异等大尺度遗传变异挖掘不足,T2T级泛基因组资源匮乏,单参考基因组的偏差也导致遗传变异与关键育种性状的关联未被清晰解析。河北农业大学马峙英教授、王省芬教授等人依托前沿基因组学技术,针对陆地棉基因组研究的核心问题,围绕棉花育种的产业需求展开,旨在构建陆地棉高质量T2T泛基因组资源,挖掘大尺度遗传变异并解析其与关键育种性状的关联。相关内容以”A pangenome reference and population studies link structural variants with breeding traits in Gossypium hirsutum”为题发表在《Nature Genetics》上。上图结果说明其染色体上7 bp端粒重复单元的分布与数量特征,揭示At09、Dt07、Dt09染色体上45S rDNA与7 bp端粒重复单元的交错分布模式并展示45S rDNA的完整结构,同时以核型图形式呈现NDM13各染色体的着丝粒、45S rDNA、7 bp端粒重复单元分布,以及每条染色体的长臂/短臂比值,全面解析该T2T基因组的核心结构特征。随基因组数量增加总基因家族和核心基因家族的变化趋势,明确泛基因组中核心、可分配基因家族及未聚类私有基因的构成比例与分布特征,对比核心、可分配和私有基因在15种组织中的表达水平差异,还鉴定出在纤维组织中表达量显著高于其他14种组织的核心基因,揭示这类核心基因富集于纤维发育相关过程,体现泛基因表达模式与棉花纤维发育的紧密关联。图328份陆地棉基因组中端粒、着丝粒、rDNA等染色体复杂区域的特征上图统计各染色体左右端粒的长度差异,分析染色体不同距离端粒区域的基因表达活性与低/无表达基因占比,展示不同染色体着丝粒的长度多样性及着丝粒不同侧翼区域的基因表达规律,同时呈现45S rDNA在各染色体的数量分布、富集特征与变异系数,还明确5S rDNA的基因组拷贝数与染色体集中分布特点。图4陆地棉基因组片段重复(SD)和拷贝数变异(CNV)的全基因组模式上图展示染色体内/间SD块的数量与长度分布特征,以及SD在A、D亚基因组各染色体的分布情况,以具体基因为例说明染色间、染色体内SD对基因拷贝数的影响,对比SD区域与非SD区域的基因表达水平和沉默基因占比,还分析了特定CNV区域在不同材料中重叠基因的数量差异,通过测序读长比对验证该CNV的拷贝数变化,并展示相关基因在不同组织的表达差异,揭示SD和CNV对基因拷贝数与表达的调控作用。图5分析27份陆地棉基因组的结构变异(SV)特征及与现代育种的关联通过统计插入、缺失、倒位、易位四类SV在各材料中的数量与染色体分布,对比有插入/缺失的基因与无SV基因的表达水平差异,定位各染色体上的SV热点区域,解析典型热点区域的SV密度及其中的功能基因簇,以具体倒位变异为例说明其对抗病相关基因的影响,还对比现代棉花品种与原始育种材料在不同组织中的基因上调/下调情况,揭示现代育种过程中SV驱动的基因表达变化与品种改良的关联。图6棉花纤维长度和纤维强度相关关键SV及功能基因的鉴定与功能验证作者发现MHCKBL基因上游的缺失型SV导致基因表达差异,验证该SV在不同基因型中与纤维长度的关联,并通过PCR实验、棉花和拟南芥的基因过表达实验,证明MHCKBL能促进细胞伸长、显著增加纤维长度;同时通过GWAS定位到Dt11染色体上与纤维强度相关的缺失SV,该变异导致CRPK1基因丢失,结合基因表达特征验证其对纤维细胞壁加厚的调控作用。该研究构建的陆地棉T2T泛基因组参考体系,填补了棉花复杂基因组区域解析的空白,系统揭示了结构变异在棉花基因组进化和现代育种中的核心作用,挖掘的一系列与关键育种性状关联的SV和功能基因,为陆地棉的遗传改良和分子设计育种提供了全新的靶点和资源,推动棉花育种从传统表型选择向精准分子育种迈进。
「BioMed科技」关注生物医药×化学材料交叉前沿研究进展!交流、合作,请添加杨主编微信!

https://doi.org/10.1038/s41588-026-02523-z来源:BioMed科技声明:仅代表作者个人观点,作者水平有限,如有不科学之处,请在下方留言指正!