当前位置:首页>农业>华中农业大学梁运祥教授团队:发酵乳杆菌培养物通过调节微生物群衍生的色氨酸代谢和巨噬细胞极化改善结肠炎

华中农业大学梁运祥教授团队:发酵乳杆菌培养物通过调节微生物群衍生的色氨酸代谢和巨噬细胞极化改善结肠炎

  • 2026-05-25 03:47:26
华中农业大学梁运祥教授团队:发酵乳杆菌培养物通过调节微生物群衍生的色氨酸代谢和巨噬细胞极化改善结肠炎

研究论文

期刊:ADVANCED SCIENCE(IF:14.1)

原文链接:

https://doi.org/10.1002/advs.202513920

背景

       炎症性肠病(IBD)是一种全球性的慢性肠道炎症疾病,在中国发病率增长迅速,其核心病理特征包括肠道屏障破坏、免疫失调和肠道菌群紊乱。现有的治疗方法效果有限,难以从根本上解决菌群驱动的免疫失衡问题。色氨酸代谢在维持肠道稳态中扮演关键角色,其紊乱是 IBD 的重要诱因。虽然益生菌和后生元是潜在的治疗方案,但传统益生菌易失活,后生元可能失去活菌与代谢物的协同效应。因此,本研究旨在探究一种高密度固态发酵的副干酪乳杆菌培养物(PYW)对结肠炎的保护作用及其潜在机制,以期开发更有效的治疗策略。

通讯作者:梁运祥

主要单位:华中农业大学

全文解读

引  言

本研究探讨了高密度固态发酵的副干酪乳杆菌培养物(PYW)及其热灭活后生元(SPYW)对 DSS 诱导结肠炎的影响。结果表明,含有高活菌数(≥5×10^10 CFU/g)的 PYW 比 SPYW 具有更优的疗效。PYW 能有效恢复肠道菌群结构,重构色氨酸代谢网络,富集吲哚 - 3 - 乳酸(ILA)和吲哚 - 3 - 乙酸(IAA),激活芳香烃受体(AhR)信号通路,抑制促炎介质并增强黏膜屏障。抗生素处理会消除 PYW 的作用,而粪菌移植和外源性 ILA/IAA 补充则能复制其益处。这些发现表明,PYW 通过依赖微生物群的方式富集 ILA/IAA 并激活 AhR 通路来减轻结肠炎,为 IBD 的益生菌治疗提供了新策略。

结  果

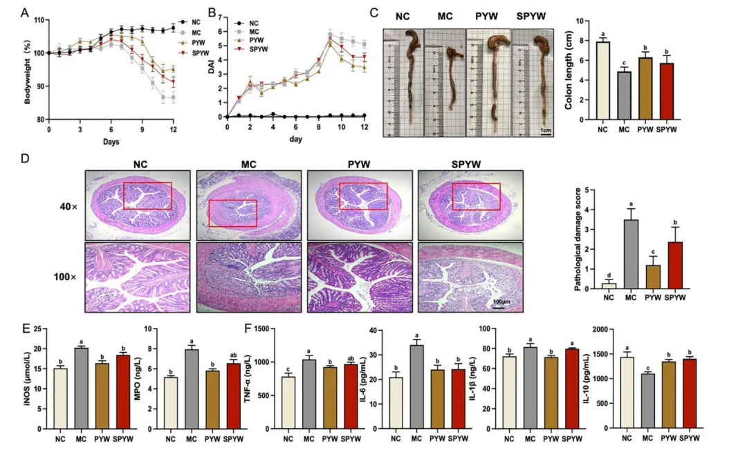
(1)PYW 在改善 DSS 诱导的结肠炎方面优于 SPYW 的疗效显著 

本研究从体重、疾病活动指数、结肠长度、组织病理和血清标志物五大维度,对比探究了PYW(高密度固态发酵副干酪乳杆菌培养物)与SPYW(其热灭活后生元)对DSS诱导小鼠结肠炎的改善效果,核心证实PYW的治疗效果显著优于SPYW:临床指标上,PYW缓解结肠炎引发的体重丢失、降低DAI评分、改善结肠缩短的效果远优于SPYW且更接近正常对照组;组织病理上,SPYW仅中度缓解结肠隐窝紊乱和炎症细胞浸润,而PYW可让结肠隐窝结构接近正常、炎症浸润显著减少,组织学评分也显著更低;血清标志物层面,PYW对氧化应激酶(iNOS、MPO)和促炎因子(TNF-α、IL-6、IL-1β)的抑制作用,以及对抗炎因子(IL-10)的提升作用,均显著强于SPYW。该结果明确了含高活菌数的PYW在缓解结肠炎临床症状、修复结肠组织损伤、调控机体氧化应激和炎症反应方面的优势,也为后续探究PYW中活菌的必要性及相关作用机制提供了关键实验依据。

(2)PYW 中具有活力的 L. paracasei 能增强抗炎效果 

  为进一步明确PYW发挥抗结肠炎功效的关键因素,研究开展了梯度活菌补充实验(图2),结果显示,研究者们通过给热灭活的SPYW补充不同剂量活副干酪乳杆菌(SP1:5×10⁸、SP10:5×10⁹、SP100:5×10¹⁰ CFU g⁻¹),并设置PYW、纯高剂量活菌组等对照,从体重、DAI评分、结肠长度及血清炎症/氧化应激标志物多维度检测,明确了PYW的抗结肠炎效果具有严格的活菌剂量依赖性:低、中剂量活菌补充组(SP1、SP10)在各项指标上与SPYW组无显著差异,均无法有效改善结肠炎症状;而高剂量组(SP100,≥5×10¹⁰ CFU g⁻¹)在缓解体重丢失、降低DAI评分、修复结肠缩短,以及抑制促炎/氧化指标、提升抗炎因子IL-10方面,效果均与PYW组无统计学差异,能完全复刻PYW的治疗功效。该结果证实,≥5×10¹⁰ CFU g⁻¹的活副干酪乳杆菌是PYW发挥抗结肠炎作用的核心关键,且其与PYW中的发酵代谢物、麦麸源活性成分存在协同作用,这也是PYW疗效优于单纯热灭活后生元的重要原因。

(3)PYW在调节肠炎小鼠肠道菌群结构方面优于SPYW

明确活菌剂量的核心作用后,实验进一步从α-多样性、β-多样性及门、属水平菌群组成,对比分析了PYW与SPYW对DSS诱导结肠炎小鼠肠道菌群结构的调控作用(图3),核心结果为PYW对肠道菌群的重构效果显著优于SPYW,这也是其抗结肠炎效果更优的重要菌群学基础。α-多样性上,SPYW可显著提升结肠炎小鼠的Sobs指数,PYW无明显提升,推测是高活菌引发短暂生态扰动;β-多样性的PCoA分析显示,PYW组菌群结构与模型组分离更远、与正常组聚类更紧密,对菌群整体结构的重塑幅度远大于SPYW。门水平上,二者均能抑制模型组异常升高的促炎变形菌门丰度,且PYW调控效果更优;属水平上,PYW可显著富集norank_f_Muribaculaceae、副干酪乳杆菌属等有益菌,同时降低副萨特氏菌属、肠球菌属等促炎菌丰度,而SPYW无法改善上述有益菌丰度,对促炎菌的抑制效果也更弱,二者对大肠埃希氏菌-志贺氏菌属的富集仅存在轻微抑制且无统计学差异。

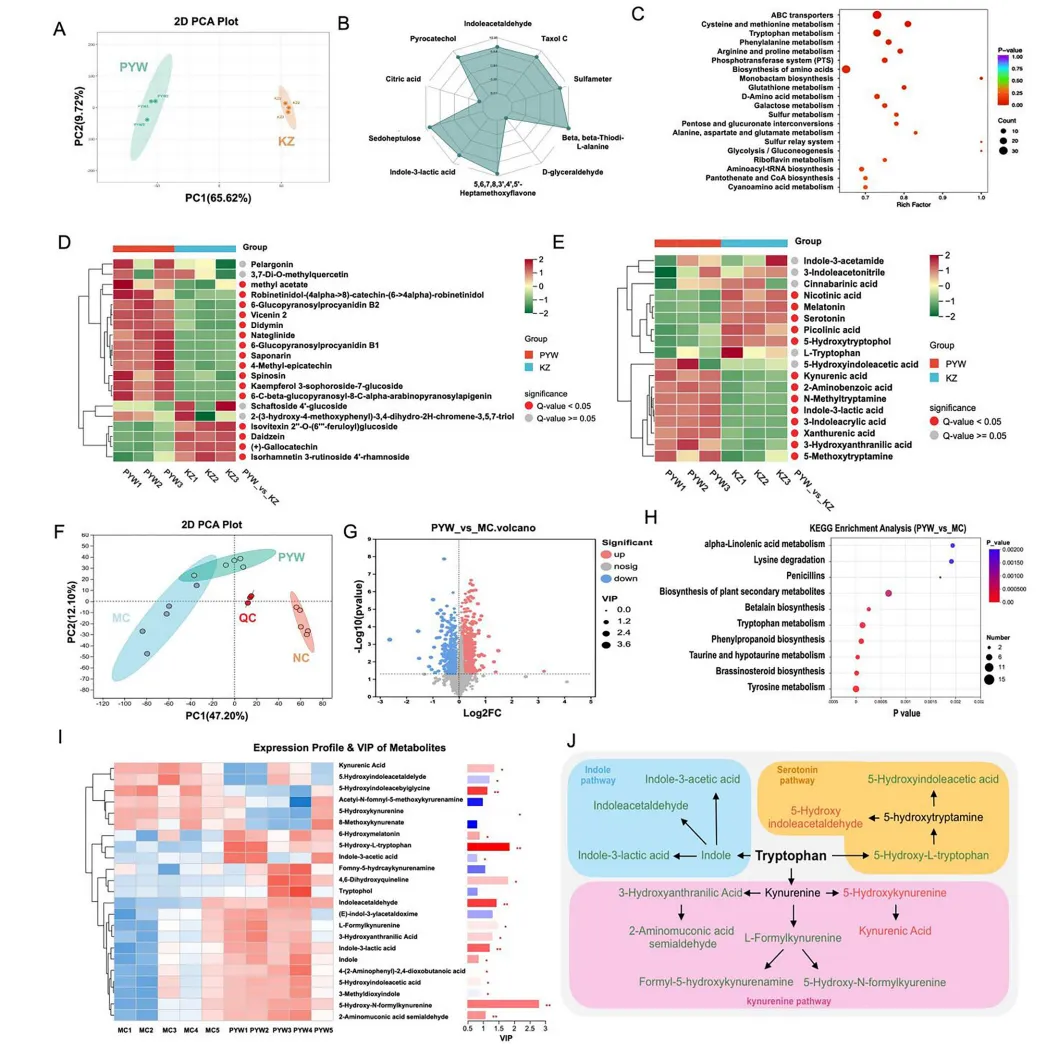
(4)PYW 调节结肠炎小鼠肠道微生物群衍生的色氨酸代谢网络 

    基于上述菌群调控差异,研究进一步从PYW自身代谢特征、结肠炎小鼠肠道代谢组整体变化及色氨酸代谢通路精准重塑三个层面(图4),结合多组学分析明确了PYW可重构结肠炎小鼠肠道菌群衍生的色氨酸代谢网络,为其抗结肠炎作用奠定关键代谢物基础。以未发酵麦麸(KZ)为对照,PYW经固态发酵后代谢谱发生显著改变,色氨酸衍生物(ILA等)、黄酮类物质大幅富集,色氨酸代谢为核心差异通路,且发酵提升了麦麸可溶性膳食纤维、黄酮含量与抗氧化能力;对结肠炎小鼠粪便的非靶向代谢组分析显示,PYW干预显著改变小鼠肠道代谢谱,有1164种代谢物发生差异变化,核心调控了色氨酸代谢、苯丙烷生物合成等通路;PYW还对色氨酸代谢三大分支实现精准调控,在微生物吲哚通路中显著富集ILA、IAA等核心抗炎代谢物,同时调控5-羟色胺和犬尿氨酸通路的代谢物水平,且小鼠粪便中ILA、IAA的含量远高于PYW直接给药剂量,证实这些代谢物由肠道菌群从头合成,PYW是通过调控肠道菌群实现色氨酸代谢网络的重构,而非直接提供代谢物。

讨论

PYW的抗结肠炎作用需≥5×10¹⁰ CFU g⁻¹活副干酪乳杆菌与发酵成分、麦麸源活性成分协同发挥,其热灭活后功效会大幅降低;PYW可通过重塑结肠炎小鼠肠道菌群结构,增加norank_f_Muribaculaceae、副干酪乳杆菌属等有益菌丰度、抑制副萨特氏菌属、肠球菌属等促炎菌丰度以恢复肠道菌群稳态,同时能重构肠道色氨酸代谢网络,富集由肠道菌群从头合成的ILA、IAA等关键代谢物;这些代谢物可通过抑制TLR4/NF-κB/MAPK通路、调控巨噬细胞向抗炎M2型极化,且通过激活AhR通路修复肠道黏膜屏障、抑制炎症,最终PYW通过靶向肠道菌群-色氨酸代谢-免疫轴发挥抗结肠炎作用,为IBD益生菌治疗提供了新策略。

作者简介

 梁运祥(通讯作者)

梁运祥 ,硕士教授,博士生导师

研究方向:农业应用微生物学

声  明

微信公众号所使用的文章和图片属于相关权利人所有,因客观原因,如存在使用不当的情况,敬请相关权利人随时与我们联系及时处理,欢迎转发朋友圈分享,如需转载,请标明“转载自益生相伴 菌之道”。

文案:杨玉娜

编辑:杨玉娜

审核:韩志东

河南科技大学

益生菌科学与技术团队

最新文章

随机文章

基本 文件 流程 错误 SQL 调试
  1. 请求信息 : 2026-05-27 22:10:16 HTTP/2.0 GET : https://h.mffb.com.cn/a/488339.html
  2. 运行时间 : 0.219458s [ 吞吐率:4.56req/s ] 内存消耗:4,341.46kb 文件加载:140
  3. 缓存信息 : 0 reads,0 writes
  4. 会话信息 : SESSION_ID=ecc4667501df3b6ea9c0a0e78047a945
  1. /yingpanguazai/ssd/ssd1/www/h.mffb.com.cn/public/index.php ( 0.79 KB )
  2. /yingpanguazai/ssd/ssd1/www/h.mffb.com.cn/vendor/autoload.php ( 0.17 KB )
  3. /yingpanguazai/ssd/ssd1/www/h.mffb.com.cn/vendor/composer/autoload_real.php ( 2.49 KB )
  4. /yingpanguazai/ssd/ssd1/www/h.mffb.com.cn/vendor/composer/platform_check.php ( 0.90 KB )
  5. /yingpanguazai/ssd/ssd1/www/h.mffb.com.cn/vendor/composer/ClassLoader.php ( 14.03 KB )
  6. /yingpanguazai/ssd/ssd1/www/h.mffb.com.cn/vendor/composer/autoload_static.php ( 4.90 KB )
  7. /yingpanguazai/ssd/ssd1/www/h.mffb.com.cn/vendor/topthink/think-helper/src/helper.php ( 8.34 KB )
  8. /yingpanguazai/ssd/ssd1/www/h.mffb.com.cn/vendor/topthink/think-validate/src/helper.php ( 2.19 KB )
  9. /yingpanguazai/ssd/ssd1/www/h.mffb.com.cn/vendor/topthink/think-orm/src/helper.php ( 1.47 KB )
  10. /yingpanguazai/ssd/ssd1/www/h.mffb.com.cn/vendor/topthink/think-orm/stubs/load_stubs.php ( 0.16 KB )
  11. /yingpanguazai/ssd/ssd1/www/h.mffb.com.cn/vendor/topthink/framework/src/think/Exception.php ( 1.69 KB )
  12. /yingpanguazai/ssd/ssd1/www/h.mffb.com.cn/vendor/topthink/think-container/src/Facade.php ( 2.71 KB )
  13. /yingpanguazai/ssd/ssd1/www/h.mffb.com.cn/vendor/symfony/deprecation-contracts/function.php ( 0.99 KB )
  14. /yingpanguazai/ssd/ssd1/www/h.mffb.com.cn/vendor/symfony/polyfill-mbstring/bootstrap.php ( 8.26 KB )
  15. /yingpanguazai/ssd/ssd1/www/h.mffb.com.cn/vendor/symfony/polyfill-mbstring/bootstrap80.php ( 9.78 KB )
  16. /yingpanguazai/ssd/ssd1/www/h.mffb.com.cn/vendor/symfony/var-dumper/Resources/functions/dump.php ( 1.49 KB )
  17. /yingpanguazai/ssd/ssd1/www/h.mffb.com.cn/vendor/topthink/think-dumper/src/helper.php ( 0.18 KB )
  18. /yingpanguazai/ssd/ssd1/www/h.mffb.com.cn/vendor/symfony/var-dumper/VarDumper.php ( 4.30 KB )
  19. /yingpanguazai/ssd/ssd1/www/h.mffb.com.cn/vendor/topthink/framework/src/think/App.php ( 15.30 KB )
  20. /yingpanguazai/ssd/ssd1/www/h.mffb.com.cn/vendor/topthink/think-container/src/Container.php ( 15.76 KB )
  21. /yingpanguazai/ssd/ssd1/www/h.mffb.com.cn/vendor/psr/container/src/ContainerInterface.php ( 1.02 KB )
  22. /yingpanguazai/ssd/ssd1/www/h.mffb.com.cn/app/provider.php ( 0.19 KB )
  23. /yingpanguazai/ssd/ssd1/www/h.mffb.com.cn/vendor/topthink/framework/src/think/Http.php ( 6.04 KB )
  24. /yingpanguazai/ssd/ssd1/www/h.mffb.com.cn/vendor/topthink/think-helper/src/helper/Str.php ( 7.29 KB )
  25. /yingpanguazai/ssd/ssd1/www/h.mffb.com.cn/vendor/topthink/framework/src/think/Env.php ( 4.68 KB )
  26. /yingpanguazai/ssd/ssd1/www/h.mffb.com.cn/app/common.php ( 0.03 KB )
  27. /yingpanguazai/ssd/ssd1/www/h.mffb.com.cn/vendor/topthink/framework/src/helper.php ( 18.78 KB )
  28. /yingpanguazai/ssd/ssd1/www/h.mffb.com.cn/vendor/topthink/framework/src/think/Config.php ( 5.54 KB )
  29. /yingpanguazai/ssd/ssd1/www/h.mffb.com.cn/config/app.php ( 0.95 KB )
  30. /yingpanguazai/ssd/ssd1/www/h.mffb.com.cn/config/cache.php ( 0.78 KB )
  31. /yingpanguazai/ssd/ssd1/www/h.mffb.com.cn/config/console.php ( 0.23 KB )
  32. /yingpanguazai/ssd/ssd1/www/h.mffb.com.cn/config/cookie.php ( 0.56 KB )
  33. /yingpanguazai/ssd/ssd1/www/h.mffb.com.cn/config/database.php ( 2.48 KB )
  34. /yingpanguazai/ssd/ssd1/www/h.mffb.com.cn/vendor/topthink/framework/src/think/facade/Env.php ( 1.67 KB )
  35. /yingpanguazai/ssd/ssd1/www/h.mffb.com.cn/config/filesystem.php ( 0.61 KB )
  36. /yingpanguazai/ssd/ssd1/www/h.mffb.com.cn/config/lang.php ( 0.91 KB )
  37. /yingpanguazai/ssd/ssd1/www/h.mffb.com.cn/config/log.php ( 1.35 KB )
  38. /yingpanguazai/ssd/ssd1/www/h.mffb.com.cn/config/middleware.php ( 0.19 KB )
  39. /yingpanguazai/ssd/ssd1/www/h.mffb.com.cn/config/route.php ( 1.89 KB )
  40. /yingpanguazai/ssd/ssd1/www/h.mffb.com.cn/config/session.php ( 0.57 KB )
  41. /yingpanguazai/ssd/ssd1/www/h.mffb.com.cn/config/trace.php ( 0.34 KB )
  42. /yingpanguazai/ssd/ssd1/www/h.mffb.com.cn/config/view.php ( 0.82 KB )
  43. /yingpanguazai/ssd/ssd1/www/h.mffb.com.cn/app/event.php ( 0.25 KB )
  44. /yingpanguazai/ssd/ssd1/www/h.mffb.com.cn/vendor/topthink/framework/src/think/Event.php ( 7.67 KB )
  45. /yingpanguazai/ssd/ssd1/www/h.mffb.com.cn/app/service.php ( 0.13 KB )
  46. /yingpanguazai/ssd/ssd1/www/h.mffb.com.cn/app/AppService.php ( 0.26 KB )
  47. /yingpanguazai/ssd/ssd1/www/h.mffb.com.cn/vendor/topthink/framework/src/think/Service.php ( 1.64 KB )
  48. /yingpanguazai/ssd/ssd1/www/h.mffb.com.cn/vendor/topthink/framework/src/think/Lang.php ( 7.35 KB )
  49. /yingpanguazai/ssd/ssd1/www/h.mffb.com.cn/vendor/topthink/framework/src/lang/zh-cn.php ( 13.70 KB )
  50. /yingpanguazai/ssd/ssd1/www/h.mffb.com.cn/vendor/topthink/framework/src/think/initializer/Error.php ( 3.31 KB )
  51. /yingpanguazai/ssd/ssd1/www/h.mffb.com.cn/vendor/topthink/framework/src/think/initializer/RegisterService.php ( 1.33 KB )
  52. /yingpanguazai/ssd/ssd1/www/h.mffb.com.cn/vendor/services.php ( 0.14 KB )
  53. /yingpanguazai/ssd/ssd1/www/h.mffb.com.cn/vendor/topthink/framework/src/think/service/PaginatorService.php ( 1.52 KB )
  54. /yingpanguazai/ssd/ssd1/www/h.mffb.com.cn/vendor/topthink/framework/src/think/service/ValidateService.php ( 0.99 KB )
  55. /yingpanguazai/ssd/ssd1/www/h.mffb.com.cn/vendor/topthink/framework/src/think/service/ModelService.php ( 2.04 KB )
  56. /yingpanguazai/ssd/ssd1/www/h.mffb.com.cn/vendor/topthink/think-trace/src/Service.php ( 0.77 KB )
  57. /yingpanguazai/ssd/ssd1/www/h.mffb.com.cn/vendor/topthink/framework/src/think/Middleware.php ( 6.72 KB )
  58. /yingpanguazai/ssd/ssd1/www/h.mffb.com.cn/vendor/topthink/framework/src/think/initializer/BootService.php ( 0.77 KB )
  59. /yingpanguazai/ssd/ssd1/www/h.mffb.com.cn/vendor/topthink/think-orm/src/Paginator.php ( 11.86 KB )
  60. /yingpanguazai/ssd/ssd1/www/h.mffb.com.cn/vendor/topthink/think-validate/src/Validate.php ( 63.20 KB )
  61. /yingpanguazai/ssd/ssd1/www/h.mffb.com.cn/vendor/topthink/think-orm/src/Model.php ( 23.55 KB )
  62. /yingpanguazai/ssd/ssd1/www/h.mffb.com.cn/vendor/topthink/think-orm/src/model/concern/Attribute.php ( 21.05 KB )
  63. /yingpanguazai/ssd/ssd1/www/h.mffb.com.cn/vendor/topthink/think-orm/src/model/concern/AutoWriteData.php ( 4.21 KB )
  64. /yingpanguazai/ssd/ssd1/www/h.mffb.com.cn/vendor/topthink/think-orm/src/model/concern/Conversion.php ( 6.44 KB )
  65. /yingpanguazai/ssd/ssd1/www/h.mffb.com.cn/vendor/topthink/think-orm/src/model/concern/DbConnect.php ( 5.16 KB )
  66. /yingpanguazai/ssd/ssd1/www/h.mffb.com.cn/vendor/topthink/think-orm/src/model/concern/ModelEvent.php ( 2.33 KB )
  67. /yingpanguazai/ssd/ssd1/www/h.mffb.com.cn/vendor/topthink/think-orm/src/model/concern/RelationShip.php ( 28.29 KB )
  68. /yingpanguazai/ssd/ssd1/www/h.mffb.com.cn/vendor/topthink/think-helper/src/contract/Arrayable.php ( 0.09 KB )
  69. /yingpanguazai/ssd/ssd1/www/h.mffb.com.cn/vendor/topthink/think-helper/src/contract/Jsonable.php ( 0.13 KB )
  70. /yingpanguazai/ssd/ssd1/www/h.mffb.com.cn/vendor/topthink/think-orm/src/model/contract/Modelable.php ( 0.09 KB )
  71. /yingpanguazai/ssd/ssd1/www/h.mffb.com.cn/vendor/topthink/framework/src/think/Db.php ( 2.88 KB )
  72. /yingpanguazai/ssd/ssd1/www/h.mffb.com.cn/vendor/topthink/think-orm/src/DbManager.php ( 8.52 KB )
  73. /yingpanguazai/ssd/ssd1/www/h.mffb.com.cn/vendor/topthink/framework/src/think/Log.php ( 6.28 KB )
  74. /yingpanguazai/ssd/ssd1/www/h.mffb.com.cn/vendor/topthink/framework/src/think/Manager.php ( 3.92 KB )
  75. /yingpanguazai/ssd/ssd1/www/h.mffb.com.cn/vendor/psr/log/src/LoggerTrait.php ( 2.69 KB )
  76. /yingpanguazai/ssd/ssd1/www/h.mffb.com.cn/vendor/psr/log/src/LoggerInterface.php ( 2.71 KB )
  77. /yingpanguazai/ssd/ssd1/www/h.mffb.com.cn/vendor/topthink/framework/src/think/Cache.php ( 4.92 KB )
  78. /yingpanguazai/ssd/ssd1/www/h.mffb.com.cn/vendor/psr/simple-cache/src/CacheInterface.php ( 4.71 KB )
  79. /yingpanguazai/ssd/ssd1/www/h.mffb.com.cn/vendor/topthink/think-helper/src/helper/Arr.php ( 16.63 KB )
  80. /yingpanguazai/ssd/ssd1/www/h.mffb.com.cn/vendor/topthink/framework/src/think/cache/driver/File.php ( 7.84 KB )
  81. /yingpanguazai/ssd/ssd1/www/h.mffb.com.cn/vendor/topthink/framework/src/think/cache/Driver.php ( 9.03 KB )
  82. /yingpanguazai/ssd/ssd1/www/h.mffb.com.cn/vendor/topthink/framework/src/think/contract/CacheHandlerInterface.php ( 1.99 KB )
  83. /yingpanguazai/ssd/ssd1/www/h.mffb.com.cn/app/Request.php ( 0.09 KB )
  84. /yingpanguazai/ssd/ssd1/www/h.mffb.com.cn/vendor/topthink/framework/src/think/Request.php ( 55.78 KB )
  85. /yingpanguazai/ssd/ssd1/www/h.mffb.com.cn/app/middleware.php ( 0.25 KB )
  86. /yingpanguazai/ssd/ssd1/www/h.mffb.com.cn/vendor/topthink/framework/src/think/Pipeline.php ( 2.61 KB )
  87. /yingpanguazai/ssd/ssd1/www/h.mffb.com.cn/vendor/topthink/think-trace/src/TraceDebug.php ( 3.40 KB )
  88. /yingpanguazai/ssd/ssd1/www/h.mffb.com.cn/vendor/topthink/framework/src/think/middleware/SessionInit.php ( 1.94 KB )
  89. /yingpanguazai/ssd/ssd1/www/h.mffb.com.cn/vendor/topthink/framework/src/think/Session.php ( 1.80 KB )
  90. /yingpanguazai/ssd/ssd1/www/h.mffb.com.cn/vendor/topthink/framework/src/think/session/driver/File.php ( 6.27 KB )
  91. /yingpanguazai/ssd/ssd1/www/h.mffb.com.cn/vendor/topthink/framework/src/think/contract/SessionHandlerInterface.php ( 0.87 KB )
  92. /yingpanguazai/ssd/ssd1/www/h.mffb.com.cn/vendor/topthink/framework/src/think/session/Store.php ( 7.12 KB )
  93. /yingpanguazai/ssd/ssd1/www/h.mffb.com.cn/vendor/topthink/framework/src/think/Route.php ( 23.73 KB )
  94. /yingpanguazai/ssd/ssd1/www/h.mffb.com.cn/vendor/topthink/framework/src/think/route/RuleName.php ( 5.75 KB )
  95. /yingpanguazai/ssd/ssd1/www/h.mffb.com.cn/vendor/topthink/framework/src/think/route/Domain.php ( 2.53 KB )
  96. /yingpanguazai/ssd/ssd1/www/h.mffb.com.cn/vendor/topthink/framework/src/think/route/RuleGroup.php ( 22.43 KB )
  97. /yingpanguazai/ssd/ssd1/www/h.mffb.com.cn/vendor/topthink/framework/src/think/route/Rule.php ( 26.95 KB )
  98. /yingpanguazai/ssd/ssd1/www/h.mffb.com.cn/vendor/topthink/framework/src/think/route/RuleItem.php ( 9.78 KB )
  99. /yingpanguazai/ssd/ssd1/www/h.mffb.com.cn/route/app.php ( 1.72 KB )
  100. /yingpanguazai/ssd/ssd1/www/h.mffb.com.cn/vendor/topthink/framework/src/think/facade/Route.php ( 4.70 KB )
  101. /yingpanguazai/ssd/ssd1/www/h.mffb.com.cn/vendor/topthink/framework/src/think/route/dispatch/Controller.php ( 4.74 KB )
  102. /yingpanguazai/ssd/ssd1/www/h.mffb.com.cn/vendor/topthink/framework/src/think/route/Dispatch.php ( 10.44 KB )
  103. /yingpanguazai/ssd/ssd1/www/h.mffb.com.cn/app/controller/Index.php ( 4.81 KB )
  104. /yingpanguazai/ssd/ssd1/www/h.mffb.com.cn/app/BaseController.php ( 2.05 KB )
  105. /yingpanguazai/ssd/ssd1/www/h.mffb.com.cn/vendor/topthink/think-orm/src/facade/Db.php ( 0.93 KB )
  106. /yingpanguazai/ssd/ssd1/www/h.mffb.com.cn/vendor/topthink/think-orm/src/db/connector/Mysql.php ( 5.44 KB )
  107. /yingpanguazai/ssd/ssd1/www/h.mffb.com.cn/vendor/topthink/think-orm/src/db/PDOConnection.php ( 52.47 KB )
  108. /yingpanguazai/ssd/ssd1/www/h.mffb.com.cn/vendor/topthink/think-orm/src/db/Connection.php ( 8.39 KB )
  109. /yingpanguazai/ssd/ssd1/www/h.mffb.com.cn/vendor/topthink/think-orm/src/db/ConnectionInterface.php ( 4.57 KB )
  110. /yingpanguazai/ssd/ssd1/www/h.mffb.com.cn/vendor/topthink/think-orm/src/db/builder/Mysql.php ( 16.58 KB )
  111. /yingpanguazai/ssd/ssd1/www/h.mffb.com.cn/vendor/topthink/think-orm/src/db/Builder.php ( 24.06 KB )
  112. /yingpanguazai/ssd/ssd1/www/h.mffb.com.cn/vendor/topthink/think-orm/src/db/BaseBuilder.php ( 27.50 KB )
  113. /yingpanguazai/ssd/ssd1/www/h.mffb.com.cn/vendor/topthink/think-orm/src/db/Query.php ( 15.71 KB )
  114. /yingpanguazai/ssd/ssd1/www/h.mffb.com.cn/vendor/topthink/think-orm/src/db/BaseQuery.php ( 45.13 KB )
  115. /yingpanguazai/ssd/ssd1/www/h.mffb.com.cn/vendor/topthink/think-orm/src/db/concern/TimeFieldQuery.php ( 7.43 KB )
  116. /yingpanguazai/ssd/ssd1/www/h.mffb.com.cn/vendor/topthink/think-orm/src/db/concern/AggregateQuery.php ( 3.26 KB )
  117. /yingpanguazai/ssd/ssd1/www/h.mffb.com.cn/vendor/topthink/think-orm/src/db/concern/ModelRelationQuery.php ( 20.07 KB )
  118. /yingpanguazai/ssd/ssd1/www/h.mffb.com.cn/vendor/topthink/think-orm/src/db/concern/ParamsBind.php ( 3.66 KB )
  119. /yingpanguazai/ssd/ssd1/www/h.mffb.com.cn/vendor/topthink/think-orm/src/db/concern/ResultOperation.php ( 7.01 KB )
  120. /yingpanguazai/ssd/ssd1/www/h.mffb.com.cn/vendor/topthink/think-orm/src/db/concern/WhereQuery.php ( 19.37 KB )
  121. /yingpanguazai/ssd/ssd1/www/h.mffb.com.cn/vendor/topthink/think-orm/src/db/concern/JoinAndViewQuery.php ( 7.11 KB )
  122. /yingpanguazai/ssd/ssd1/www/h.mffb.com.cn/vendor/topthink/think-orm/src/db/concern/TableFieldInfo.php ( 2.63 KB )
  123. /yingpanguazai/ssd/ssd1/www/h.mffb.com.cn/vendor/topthink/think-orm/src/db/concern/Transaction.php ( 2.77 KB )
  124. /yingpanguazai/ssd/ssd1/www/h.mffb.com.cn/vendor/topthink/framework/src/think/log/driver/File.php ( 5.96 KB )
  125. /yingpanguazai/ssd/ssd1/www/h.mffb.com.cn/vendor/topthink/framework/src/think/contract/LogHandlerInterface.php ( 0.86 KB )
  126. /yingpanguazai/ssd/ssd1/www/h.mffb.com.cn/vendor/topthink/framework/src/think/log/Channel.php ( 3.89 KB )
  127. /yingpanguazai/ssd/ssd1/www/h.mffb.com.cn/vendor/topthink/framework/src/think/event/LogRecord.php ( 1.02 KB )
  128. /yingpanguazai/ssd/ssd1/www/h.mffb.com.cn/vendor/topthink/think-helper/src/Collection.php ( 16.47 KB )
  129. /yingpanguazai/ssd/ssd1/www/h.mffb.com.cn/vendor/topthink/framework/src/think/facade/View.php ( 1.70 KB )
  130. /yingpanguazai/ssd/ssd1/www/h.mffb.com.cn/vendor/topthink/framework/src/think/View.php ( 4.39 KB )
  131. /yingpanguazai/ssd/ssd1/www/h.mffb.com.cn/vendor/topthink/framework/src/think/Response.php ( 8.81 KB )
  132. /yingpanguazai/ssd/ssd1/www/h.mffb.com.cn/vendor/topthink/framework/src/think/response/View.php ( 3.29 KB )
  133. /yingpanguazai/ssd/ssd1/www/h.mffb.com.cn/vendor/topthink/framework/src/think/Cookie.php ( 6.06 KB )
  134. /yingpanguazai/ssd/ssd1/www/h.mffb.com.cn/vendor/topthink/think-view/src/Think.php ( 8.38 KB )
  135. /yingpanguazai/ssd/ssd1/www/h.mffb.com.cn/vendor/topthink/framework/src/think/contract/TemplateHandlerInterface.php ( 1.60 KB )
  136. /yingpanguazai/ssd/ssd1/www/h.mffb.com.cn/vendor/topthink/think-template/src/Template.php ( 46.61 KB )
  137. /yingpanguazai/ssd/ssd1/www/h.mffb.com.cn/vendor/topthink/think-template/src/template/driver/File.php ( 2.41 KB )
  138. /yingpanguazai/ssd/ssd1/www/h.mffb.com.cn/vendor/topthink/think-template/src/template/contract/DriverInterface.php ( 0.86 KB )
  139. /yingpanguazai/ssd/ssd1/www/h.mffb.com.cn/runtime/temp/32b793ebdcbdb96aeb8bb24c123b0bef.php ( 11.98 KB )
  140. /yingpanguazai/ssd/ssd1/www/h.mffb.com.cn/vendor/topthink/think-trace/src/Html.php ( 4.42 KB )
  1. CONNECT:[ UseTime:0.001158s ] mysql:host=127.0.0.1;port=3306;dbname=h_mffb;charset=utf8mb4
  2. SHOW FULL COLUMNS FROM `fenlei` [ RunTime:0.001964s ]
  3. SELECT * FROM `fenlei` WHERE `fid` = 0 [ RunTime:0.000839s ]
  4. SELECT * FROM `fenlei` WHERE `fid` = 63 [ RunTime:0.000871s ]
  5. SHOW FULL COLUMNS FROM `set` [ RunTime:0.001972s ]
  6. SELECT * FROM `set` [ RunTime:0.000787s ]
  7. SHOW FULL COLUMNS FROM `article` [ RunTime:0.001962s ]
  8. SELECT * FROM `article` WHERE `id` = 488339 LIMIT 1 [ RunTime:0.001559s ]
  9. UPDATE `article` SET `lasttime` = 1779891017 WHERE `id` = 488339 [ RunTime:0.003320s ]
  10. SELECT * FROM `fenlei` WHERE `id` = 64 LIMIT 1 [ RunTime:0.000873s ]
  11. SELECT * FROM `article` WHERE `id` < 488339 ORDER BY `id` DESC LIMIT 1 [ RunTime:0.001925s ]
  12. SELECT * FROM `article` WHERE `id` > 488339 ORDER BY `id` ASC LIMIT 1 [ RunTime:0.001358s ]
  13. SELECT * FROM `article` WHERE `id` < 488339 ORDER BY `id` DESC LIMIT 10 [ RunTime:0.002468s ]
  14. SELECT * FROM `article` WHERE `id` < 488339 ORDER BY `id` DESC LIMIT 10,10 [ RunTime:0.002880s ]
  15. SELECT * FROM `article` WHERE `id` < 488339 ORDER BY `id` DESC LIMIT 20,10 [ RunTime:0.004930s ]
0.223214s