
引言:
为了让各级相关部门广泛了解农业农村项目资金支持方向、申报流程和建设要求,提前做好项目谋划准备。我院梳理了农业农村部、国家乡村振兴局及相关部门发布的相关文件,初步整理了农业农村重点项目资金申报要点,仅供参考。2025年尚未发布项目创建通知的,以往年创建条件为例,具体以当年文件公布内容为准。
目录
一、农业现代化示范区
二、现代农业产业园
三、国家级农业产业强镇
四、优势特色产业集群
五、农村产业融合发展示范园
六、乡村振兴示范县、示范乡镇、示范村
七、乡村产业振兴 改善人居环境等乡村振兴重点工作督查激励县
八、休闲农业重点县
九、五好两宜和美乡村
十、农产品产地冷藏保鲜整县推进试点县
十一、全国农业全产业链重点链和典型县建设
十二、中国特色农产品优势区
十三、全国农业科技现代化先行县
十四、中央财政衔接推进乡村振兴补助资金
十五、国家级绿色种养循环农业试点
十六、国家农业绿色发展先行区
十七、中国休闲美丽乡村
十八、国家级生态农场
十九、国家农业绿色发展先行区整建制全要素全链条推进农业面源污染综合防治试点
二十、国家现代农业全产业链标准化示范基地
二十一、现代设施农业创新引领示范区、示范基地
二十二、返乡入乡创业园
二十三、农业科技创新能力条件建设项目
二十四、农业产业融合发展项目
二十五、国家农业科技园
二十六、文化产业赋能乡村振兴试点
二十七、国家数字农业试点
二十八、全国乡村旅游重点村
二十九、三产融合先导区
三十、国家农村综合性改革试点
三十一、国家级田园综合体
三十二、国家森林乡村
三十三、乡村振兴专项债
三十四、中央预算内投资专项资金申报
三十五、高标准农田项目
附件:农业农村项目资金申报政策汇编数字手册

【主管部门】农业农村部、财政部、国家发展改革委
【申报时间】每年4-5月(具体以当年文件公布时间为准)
【申报主体】县(市、区)级人民政府
【激励政策】整县申报、其他优惠政策优先向其倾斜。择优给奖补资金,资金支持1-1.5亿元。

注:具体可参见农业农村部办公厅关于印发《农业现代化示范区数字化建设指南》的通知(2022年发布)。
【主管部门】农业农村部发展规划司、财政部
【申报时间】每年3-4月(具体以当年文件公布时间为准)
【申报主体】县(市、区)级人民政府
【激励政策】7000万元资金支持(批准创建时补助3000万元,通过认定后在奖补4000万元)。

注:具体可参见:《农业农村部办公厅 财政部办公厅关于开展2023年国家现代农业产业园认定工作的通知》(农办规〔2023〕25号)。
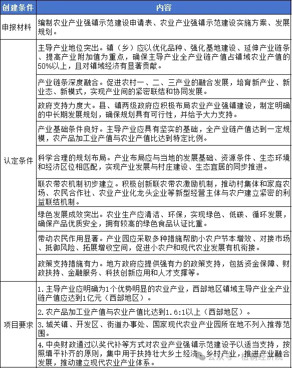
【主管部门】农业农村部乡村产业发展司 财政部办公厅
【申报时间】每年3-4月(具体以当年文件公布时间为准)
【申报主体】县(市、区)级人民政府(乡镇人民政府为实施主体)
【激励政策】1000万元资金支持(批准创建时补助300万元,通过认定后再奖补700万元)。

注:详见《农业产业融合发展项目申报工作的通知》和《国家农业产业强镇申报流程与认定标准》(2022年发布)。
【主管部门】农业农村部乡村产业发展司 财政部
【申报时间】每年3-4月(具体以当年文件公布时间为准)
【申报主体】省(自治区、直辖市)级人民政府
【激励政策】每个集群1.5-2亿元资金支持(分三年安排)
【申报材料】编制实施方案、发展规划、资金使用方案
【项目要求】1.所选产业应是省政府确定重点发展的主导产业,支持各省围绕基地建设、机种机收、仓储保鲜、产地初加工、精深加工、现代流通、品牌培育等全产业链建设,促进提升优势特色产业发展水平。2.主导产业全产业链产值应达到50亿元及以上。3.全省范围内应有多家从事主导产业的国家级或省级农业产业化重点龙头企业带动。4.优势特色产业集群应将其主导产业落实到具体品种类别,不得笼统地将水果、畜禽、水产等综合性行业作为主导产业。5.涉及国家现代农业产业园、优势特色产业集群、农业产业强镇布局区域有重合的,原则上使用中央财政资金叠加投资比例累积不超过20%。
2024年创建优势特色产业集群的具体申报条件、资金支持等,总体上继续参照《农业农村部办公厅、财政部办公厅关于做好2023年农业产业融合发展项目申报工作的通知》(农办计财(2023]5号)执行。
【主管部门】国家发展改革委主导,会同农业农村部、工业和信息化部、财政部、自然资源部、商务部、文化和旅游部六部委
【申报时间】每年10-11月(具体以当年文件公布时间为准)
【申报主体】县(市、区)级人民政府
【激励政策】4000万元政策支持
【申报材料】示范园创建申报书、示范园实施方案、其他相关配套材料。
【项目要求】按照“当年先创建、次年再认定”的原则。1.原则上县(市)级政府是拟创建示范园的申报主体;优先支持农村产业融合发展试点示范县创建农村产业融合发展示范园;2.已成立由本级政府主要领导挂帅的领导小组,并明确具体的示范园管理机构;3.具备较好的产业融合发展基础或特色产业优势,且建设示范园的意愿明确;4.示范园发展思路清晰、功能定位明确,用地符合国土空间规划,具有较强的示范、引导和带动作用;5.各省(区、市)根据上述要求,结合本地实际细化确定的具体创建条件。详见《国家发展改革委办公厅关于开展第四批国家农村产业融合发展示范园认定工作有关事项的通知》(发改办农经[2023年]277号)。
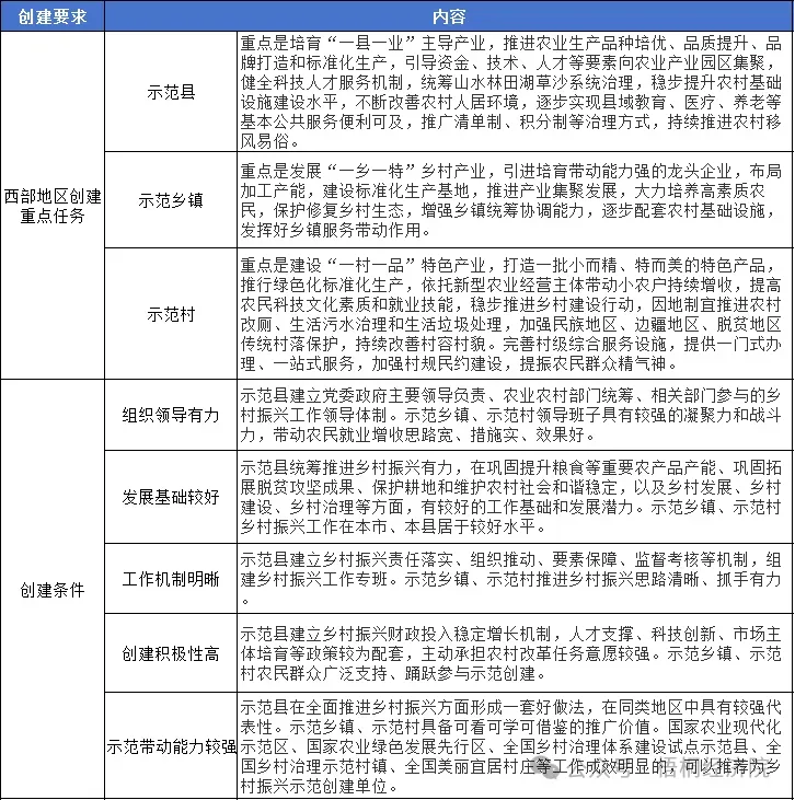
【主管部门】农业农村部国家乡村振兴局
【创建计划】采取先创建后认定方式,每年建设100个左右乡村振兴示范县(由农业农村部认定),1000个左右示范乡(镇)、10000个左右示范村(由省级农业部门认定),聚焦乡村振兴重点任务和薄弱环节,发挥示范引领和要素集聚作用。地方政府性债务风险较高地区不得纳入创建范围。
【激励政策】完成规划建设任务,达标验收后予以资金奖励,级别不同,奖励金额不同。

注:详见《农业农村部 国家乡村振兴局关于开展2022年“百县千乡万村”乡村振兴示范创建的通知》农规发〔2022〕23号。
【主管部门】农业农村部发展规划司
【申报时间】具体以当年文件公布时间为准
【申报主体】市、县(区)级人民政府
【激励政策】在分配中央财政衔接推进乡村振兴补助资金时,对受激励的市、县给予一定支持。
【申报流程】市、县(区)级人民政府总结促进乡村产业振兴、改善人居环境等乡村振兴重点工作进展和成效,形成申报材料报自治区农业农村厅。自治区农业农村厅会同财政厅组织择优遴选,遴选名单报自治区人民政府同意后,连同申报材料报农业农村部。
【主管部门】农业农村部乡村产业发展司
【申报时间】每年5-6月份(具体以当年文件公布时间为准)
【申报主体】县(市、区)级人民政府
【激励政策】统筹资金安排,加大支持力度。

注:具体可参见《农业农村部关于开展全国休闲农业重点县建设的通知》(2021年)和《农业农村部办公厅关于开展2023年全国休闲农业重点县申报和监测工作的通知》。
【主管部门】财政部、农业农村部
【申报时间】每年5月底前(具体以当年文件公布时间为准)
【申报主体】县(市、区)人民政府
【激励政策】以奖代补,2亿元政策资金支持。

注:详见《财政部办公厅农业农村部办公厅关于做好2023年“五好两宜”和美乡村试点试验工作的通知》。
【主管部门】农业农村部、财政部
【申报主体】依托县级以上示范家庭农场和农民合作社示范社实施,贫困地区可适当放宽条件。
【激励政策】统筹资金安排,加大支持力度。原则上第一年安排补助资金2000万元,下一年根据评价结果适当安排奖励资金。

注:具体可参见《参照《农业农村部办公厅 财政部办公厅关于做好2022年农产品产地冷藏保鲜设施建设工作的通知》。
【主管部门】农业农村部
【项目特点】全国农业全产业链重点链(侧重于省域范围内重要农产品)和全国农业全产业链典型县(侧重于县域范围内优势特色农产品),立足区域优势,在产业规模、市场份额、参与主体、品牌传播等方面已有一定基础,并从理念、技术、机制等多方面,引领和驱动本产业和本区域农业全产业链建设。
【建设领域】1.重要农产品。主要针对稻谷、小麦、玉米、大豆、棉花、食用植物油、食糖、猪肉、牛羊肉、乳制品、天然橡胶等11种重要农产品。2.优势特色农产品。主要针对县域内占据主导地位、最具竞争力的优势特色农产品(包括粮经作物、园艺产品、畜产品、水产品等)。
【申报名额】2021年全国共认定32个农业全产业链重点链,66个农业全产业链典型县。
【申报条件】参照《农业农村部办公厅关于开展全国农业全产业链重点链和典型县建设工作的通知(农办产〔2021〕8号)》。

【主管部门】农业农村部主导,会同国家林业和草原局、国家发展改革委、财政部、科技部、自然资源部、水利部六部委
【申报时间】每年8-9月份(具体以当年文件公布时间为准)
【申报主体】原则上以县(市、区,林区,垦区)人民政府为单位申报。区域内特色主导品种相同、获得同一地理标志认证(登记)的地级市可单独申报,地级市区域内的部分县(场)也可联合申报。
【激励政策】加大对特优区建设的投入、创新特色产业金融政策、完善特优区用地政策等。
【申报材料】:编制《中国特色农产品优势区申报书》,并提供创建工作方案及证明材料。省级特优区创建工作领导小组负责填写《中国特色农产品优势区申报信息汇总表》
【项目要求】1.产业竞争力突出。特色主导产品在全国具有较强代表性和竞争力,产量或产值在全国同级地区位居前列,具备发展“中国第一,世界有名”的基础条件。2.市场建设有力。产加销、贸工农一体化协调推进,拥有较高影响力的农(林)产品区域公用品牌。3.推进措施务实。地方人民政府高度重视特色产业发展,在产业扶持政策等方面措施有力,取得较好成效。4.示范作用明显。在特色产业生产基地、加工基地、科技支撑体系等方面示范作用明显,具有较强带动作用。
具体创建条件可参见《中国特色农产品优势区管理办法(试行)》(2020年发布)。
【主管部门】农业农村部科技教育司
【申报时间】每年11月底前(具体以当年文件公布时间为准)
【激励政策】机制模式宣传和推广,项目资金优先向先行县倾斜支持。

注:创建条件可参照《农业农村部办公厅关于开展全国农业科技现代化先行县共建工作的通知》(农办科〔2021〕10号)。
【主管部门】农业农村部
【资金总额】1650亿元
【申报条件】具体可参照《财政部农业农村部国家乡村振兴局国家发展改革委国家民委国家林草局关于加强中央财政衔接推进乡村振兴补助资金使用管理的指导意见》。

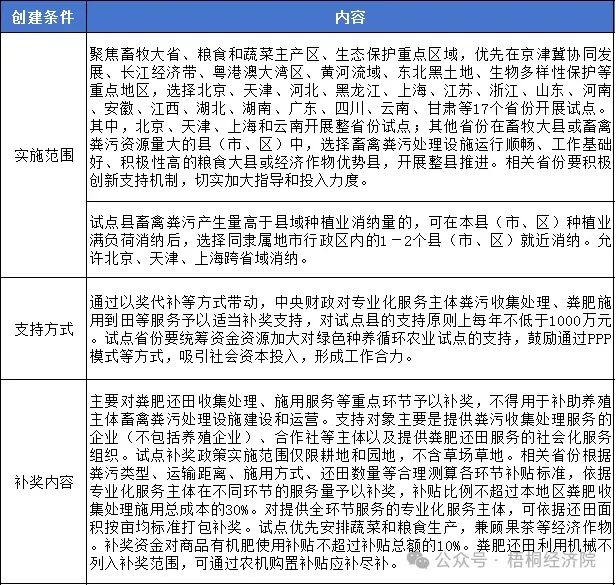
【主管部门】农业农村部种植业管理司
【申报时间】每年4-6月份(具体以当年文件公布时间为准)
【申报主体】县(市、区)人民政府
【激励政策】1000万元资金支持。

注:具体可参照《农业农村部办公厅财政部办公厅关于开展绿色种养循环农业试点工作的通知》(2021年)。
【主管部门】农业农村部发展规划司
【申报时间】每年5—10月(具体以文件要求的时间为准)
【申报主体】县(区、市)人民政府
【激励政策】其他优惠政策优先向其倾斜。

注:可参照《农业农村部办公厅关于开展第四批国家农业绿色发展先行区创建工作的通知》(农办规〔2022〕6号)
【主管部门】农业农村部乡村产业发展司
【申报时间】每年4-5月,具体以当年文件公布时间为准
【申报主体】行政村或涉农社区
【申报材料】《中国美丽休闲乡村申报表》等相关材料。
【激励政策】统筹资金安排,加大土地、财税等多方面支持力度。
【项目要求】1.特色优势明显。自然环境优美,生态资源丰富,村落民居原生状态保持完整,产业特色突出,一二三产业加快融合,乡村休闲旅游已成为乡村经济发展的重要产业,就地吸纳农民创业就业容量大。2.服务功能健全。吃住行游购娱学等休闲旅游要素聚集,观光、餐饮、住宿、体验、康养、文化展示等基础设施功能齐全。3.乡风民俗良好。制定了村规民约。近3年无群体性上访、恶性治安案件以及集体资产债务纠纷等情况发生,无擅自占用耕地和基本农田行为,未发生破坏生态环境的事件,未发生安全生产事故。4.品牌效应明显。村域内乡村休闲旅游项目在当地具有较高知名度。获得省级美丽休闲乡村、农家乐特色村等荣誉,建设科普基地和中小学及各类大专院校劳动实践基地或获得省级以上相关奖励和荣誉称号的村可优先推荐。具体可参照农业农村部《关于开展2022年中国美丽休闲乡村推介活动的通知》。
【主管部门】农业农村部科教司
【申报时间】3-5月(具体以当年文件公布时间为准)
【申报主体】申请主体须为具有独立法人资格的家庭农场、农民专业合作社、农业企业等新型经营主体,或为从事农产品生产经营的其他类型独立法人。
【激励政策】资金、土地、科技、人才等政策倾斜。

注:具体可参照农业农村部功公厅关于印发《推进生态农场建设的指导意见》的通知(2022年发布)。
【主管部门】国家发改委、农业农村部
【申报时间】3-5月(具体以当年文件公布时间为准)
【申报主体】县(市、区)人民政府
【激励政策】资金支持
【申报材料】编制实施方案、发展规划
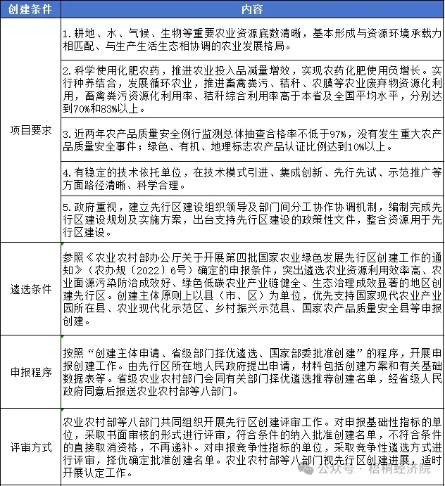
【建设要求】坚持生态优先、整县推进、综合治理、多方参与,开展农业面源污染全要素全链条防治,建设农业面源污染综合治理示范县。地方农业农村部门统筹科教、畜牧、渔业等相关行业力量共同推进化肥农药减量增效、畜禽粪污资源化利用、池塘养殖尾水治理、秸秆综合利用、农膜回收利用。项目建成后,县域种养业布局进一步优化,化肥农药减量化持续推进,农业废弃物资源化利用水平显著提高,农业面源污染综合治理模式和机制基本构建。
具体创建条件可参照农业农村部办公厅印发《国家农业绿色发展先行区整建制全要素全链条推进农业面源污染综合防治实施方案》(2023年)。
【主管部门】农业农村部质量安全监管司
【申报时间】5-10月(具体以当年文件公布时间为准)
【申报主体】申报主体应具有独立法人资格,资质良好,近两年内无违法行为。应选择1个产业基础好的主导产品进行申报。原则上,种植规模不低于5000 亩,畜禽养殖不低于5万头猪当量,水产养殖面积不低于3000亩。地理标志农产品等地方特色农产品可以适当放宽条件。申报基地产业布局合理,覆盖产加销全链条,总产值8000万以上,一产比例不低于40%。
【激励政策】农业农村部择优认定并授牌一批示范基地,在全国示范推广。
【创建任务】构建现代农业全产业链标准体系、提升基地按标生产能力、加强产品质量安全监管、打造绿色优质农产品精品、提升辐射带动作用和综合效益。具体可参照《农业农村部关于开展国家现代农业全产业链标准化示范基地创建的通知》(2022年发布)。
【主管部门】农业农村部现代设施农业建设工作领导小组办公室
【申报时间】5-10月(具体以当年文件公布时间为准)
【申报主体】全国现代设施农业创新引领区,原则上以现代设施农业综合发展水平较高的县为单位进行申报;全国现代设施农业创新引领基地,支持设施农业企业、合作社、家庭农场等经营主体进行申报,分设施种植、设施畜牧、设施渔业、冷链物流、粮食烘干等五类。
【激励政策】资金、土地、科技、人才等政策倾斜。

注:具体可参照《农业农村部办公厅关于开展2023年全国现代设施农业创新引领区及创新引领基地遴选工作的通知》。
【主管部门】农业农村部、科技部财政部、人力资源社会保障部、自然资源部、商务部、银保监会
【激励政策】推广返乡入乡创业的典型案例,资金支持。

【主管部门】国家发展改革委主导,会同农业农村部发布
【申报时间】每年11-12月(具体以当年文件公布时间为准)

【主管部门】农业农村部、财政部
【申报时间】具体以当年文件公布时间为准。
【激励政策】中央财政奖补资金支持。

【主管部门】科技部
【发布时间】10—11月份,具体以当年文件公布时间为准
【激励政策】资金支持
【申报材料】编制实施方案、发展规划
【项目内容】一是园区申报单位要落实好主体责任,统筹推动园区建设,形成长效管理机制;二是要有明确的主导产业,注重发展区域特色优势产业,积极引进培育高新技术企业和龙头企业,提升产业竞争力;三是核心区、示范区、辐射区规划合理,核心区四至范围明确、总面积1万亩以上、区块数量不超过2个;四是应建有科技创新创业创造服务平台,应具有较强的科技创新、成果转化和创业服务能力;五是强化园区对创新型县(市)和扶贫等工作的支撑作用,同等条件下,优先支持建设核心区位于创新型县(市)或国家级贫困县的园区。
具体创建条件可参照科技部农业部水利部国家林业局中国科学院中国农业银行关于印发《国家农业料技园区发展规划(2018一2025年)》的通知》。
【主管部门】文化和旅游部、教育部、自然资源部、农业农村部、国家乡村振兴局
【试点目标】通过在全国选择部分县(市、区)开展文化产业赋能乡村振兴试点工作,充分发挥县域统筹规划、资源配置作用,推动各试点地区因地制宜,突出特色,改革创新,探索实施文化产业赋能乡村振兴新路径,在体制机制、发展举措、产业导入、政策保障等方面先行先试,促进乡村文化和旅游融合发展,形成可复制可推广的典型经验做法在全国推广,推动建设宜居宜业宜游和美乡村。
【试点时间】2022年—2025年,遴选两批试点县(市、区),每批试点周期3年。
【工作程序】1.试点申报主体为县级(包括县、县级市、市辖区等县级行政区划单位)人民政府。申报主体制定试点实施方案,填报基本情况表,将材料报至省级文化和旅游部门。
2.各省级文化和旅游部门会同教育、自然资源、农业农村、乡村振兴部门联合开展各省(区、市)试点工作,通过初审、实地考察、集体评审等方式对申请开展试点的县(市、区)进行审核,并根据审核结果推荐纳入全国试点的地区(需排序),报文化和旅游部。各省(区、市)及新疆生产建设兵团首批推荐名额不超过3个。
3.文化和旅游部将会同相关部门统筹推动全国文化产业赋能乡村振兴试点工作,研究确定试点地区,加强试点工作的指导和支持。
具体可参见《文化和旅游部办公厅教育部办公厅自然资源部办公厅农业农村部办公厅 国家乡村振兴局综合司关于开展文化产业赋能乡村振兴试点的通知》(办产业发〔2023〕8号)。
【主管部门】农业农村部市场与信息化司
【申报时间】具体以每年公布文件为准。
【申报主体】以县为单位组织实施,由县(市、区)级农业(渔业)局或其下属法人单位作为建设单位牵头申报。
【激励政策】中央预算内投资不超过2000万元,且不超过项目总投资的50%。
【项目要求】
1.实施主体为区域内的农民合作社、家庭农场、农业产业化龙头企业等新型经营主体。
2.实施主体自筹不低于项目总投资40%,并提供出资承诺书。
3.可行性研究报告的编制,应严格按照《农业基本建设项目管理办法》以及相关行业建设标准进行编制。
具体建设要求可参见中央网信办等11部门联合印发《关于开展第二批国家数字乡村试点工作的通知》(2024年3月14日发布)。
【发布部门】文化和旅游部、国家发改委
【申报主体】行政村或自然村。
【激励政策】在旅游规划、创意下乡人才培训宣传推广、资支持等方面对全国乡村旅游重点村和精品项目予以支持。未来5年,中国农业银行将向重点村提供人民币1000亿元意向性信用额度。
【遴选标准】1.文化和旅游资源富集:具有一定的历史价值文化价值或科学价值。有自然或人文的乡村旅游核心吸引物。
2.自然生态和传统文化保护较好:对自然生态、田园风光、传统村落、历史文化、民族文化等资源的保护较好,注重文化挖掘和传承,建筑风貌具有地域特征、民族特色。
3.乡村民宿发展较好:乡村民宿,注重创意设计,凸显地域文化特色。民宿产品能够在特色餐饮、文化体验、休闲娱乐等方面满足游客需要。
4.旅游产品体系成熟、品质较高:已开发出乡村民宿、观光度假、农事体验、乡土美食或文创产品等具有独特风格的成熟旅游产品。
5.基础设施和公共服务较完善:交通设施完善,村内游览路线布局合理、顺畅,标识标牌系统相对完善。有信息咨询、智慧旅游、旅游投诉、宣传展示、游客游憩、便民服务等游客服务设施。村内公共厕所布局合理。
6.就业致富带动经济、社会、发展效益明显:能够较好吸纳本地村民就业。
具体可参照《关于做好第五批全国乡村旅游重点村镇遴选推荐和全国乡村旅游重点村考核评估工作的通知》(2023年12月发布)。
【发布部门】农业农村部
【申报时间】4—5月,具体以最新发布的政策文件为准。
【项目特点】鼓励各地拓展农业多种功能、挖掘乡村多元价值,重点发展农产品加工、乡村休闲旅游、农村电商等产业。支持农业大县聚焦农产品加工业,引导企业到产地发展粮油加工、食品制造。并且,加快落实保障和规范农村一二三产业融合发展用地政策。
【激励政策】国家对于创建通过的先导区将给予最高3000万的补助资金。
【申报条件】三产融合发展先导区是以县域范围内的农产品加工园区(集聚区)为主体单元(同时鼓励地级市创建)开展创建,同时符合以下基本标准和条件:(1)规划编制科学(2)产业基础良好(3)新型业态丰富(4)产城融合协调(5)利益联结紧密(6)运行机制完善。在满足上述条件基础上,创建三产融合发展先导区可与各部门已确定的相关试点示范结合,对已列入“百县千乡万村”试点示范、产业融合财政试点、新型城镇化试点、现代农业示范区、农业产业化示范基地、信息进村入户试点、休闲农业与乡村旅游示范县、美丽休闲乡村、一村一品示范村镇、农产品加工示范基地等试点示范范围的地区,可适当优先考虑。
【申报材料】要求:主要指标(总体情况、农产品加工、新业态、产业融合),发展基础,产业融合方式,产业融合主体,利益联结机制,下一步发展计划等。
具体可参照《农业部办公厅关于支持创建农村一二三产业融合发展先导区的意见》(2017年发布)。
【主管部门】财政部农业司
【申报时间】预计每年5月份,具体以每年公布文件为准
【申报主体】县(市、区)人民政府
【激励政策】1亿元奖补资金。
【名额分配】河北、山东、河南、广东、四川5个乡村人口大省可申报2个试点,其他省、自治区、直辖市、计划单列市和新疆生产建设兵团(以下统称省)可申报1个,可不申报或少申报,但不可多申报。试点实施范围不得超过2个乡镇或10个行政村,也不宜过于集中于少数几个村。
【项目要求】促进乡村产业高质量发展,建设数字乡村,促进农民增收,改善乡村治理,积极探索创新推动乡村全面振兴的机制和模式。具体可参照《关于做好2022年农村综合性改革试点试验申报工作的通知》。
【主管部门】财政部农业司协同国家农发办
【申报时间】每年6月底前,具体以每年公布文件为准
【申报主体】县(市、区)人民政府
【激励政策】以奖代补,三年每年6000-8000万元政策支持。
【申报材料】需要报送试点三年规划及年度实施方案。
【项目要求】七大必备条件功能定位准确、基础条件较优、生态环境良好、政策措施有力、投融资机制明确、运行管理顺畅、带动作用显著。

【发布部门】国家林业和草原局
【申报主体】行政村
【认定程序】采取推荐、评审和认定相结合的方式。
【激励政策】以奖代补资金支持、挂牌宣传,专有标语标识。
【项目要求】 项目主要对以下六个方面的成效进行综合评价:1.乡村自然生态风貌保护。采用村庄风貌原真性、生物多样性保护、自然景观保护、人文历史遗迹保护等4项指标进行评价。2.山水林田湖草系统治理。采用村庄规划布局、生态修复治理、生态防护功能3项指标进行评价。3.森林绿地建设。采用林木覆盖率、四旁绿化、宜林地绿化、庭院绿化、乡村公园绿地5项指标进行评价。4.森林质量效益。采用森林健康状况、森林结构、树种丰富度、涉林收入水平、涉林就业情况5项指标评价森林质量及其生态经济社会效益。5.乡村绿化管护。采用制定村规民约、林业有害生物防控、森林火灾防控、防止乱砍滥伐4项指标进行评价。6.乡村生态文化。采用挖掘保护生态文化历史、继承弘扬传统生态文化、植绿爱绿保护生态环境意识、人居环境整治效果4项指标进行评价。
有以下情况之一的,不得认定为国家森林乡村:(1)有大量抛荒地,大范围采石挖沙开矿造成山体和森林植被破坏的;(2)近十年发生过重大毁林和破坏森林资源案件的;(3)近十年发生过重大林业有害生物灾害的;(4)近十年发生过重大猎杀野生动物案件或大量采挖珍稀濒危野生植物的;(5)近十年发生过违规占用林地开发房地产、建别墅等情况的。
具体可参照《国家森林乡村评价认定办法(试行)》(2019年9月发布)《乡村振兴战略规划(2018—2022年)》和《农村人居环境整治三年行动方案》
【主管部门】国家发改委、财政部、中国人民银行等
【项目分类】乡村振兴债券包括地方政府发行的乡村振兴专项债,企业发行的乡村振兴票据、乡村振兴公司债券、乡村振兴资产支持证券,以及金融机构发行的“三农”专项金融债。
【支持领域】高标准农田、现代种业提升、农产品仓储保鲜冷链物流、现代农业园区、农村人居环境整治、乡镇污水处理、智慧农业和数字乡村、事关农业稳产保供、种业创新提升、农民生产生活急需、农村基础设施升级、村庄整治、农业全产业链优质品种、专用农资和基地建设、返乡入乡创业园建设、乡村产业及其他符合条件有一定收益的乡村公益性项目。
【发行要点】地方政府专项债券:项目主管部门和项目单位根据本行业事业发展规划、项目前期准备等情况筛选具备专项债发行条件的项目,分别通过财政部门“地方政府债务管理系统”和发改部门“国家重大项目库”,将项目需求逐级上报至财政部、国家发展改革委审核后,财政部、国家发展改革委将审核结果反馈至地方。
政策性银行发行金融债券:按年向中国人民银行报送金融债券发行申请,经中国人民银行核准后发行。
乡村振兴专项公司债券:是由沪深交易所推出的乡村振兴公司债券乡村振兴信用类债券,以公募产品为主。乡村振兴信用类债券的发行人主要集中在工业和公用事业行业。发行人行业分布与乡村振兴项目资金投向(农民就业、农业现代化、乡村基础设施建设、乡村产业体系建设等)相匹配。
【主管部门】国家发改委、财政部
【申报时间】申报时间不固定,一般在上一年度第四季度或当年第一季度分专项、分批次申报,具体需以官方通知为准。
【申报主体】申报主体为政府或者企事业单位。
【支持范围】1.产粮大县公共服务:支持产粮大县中等职业学校、公办幼儿园、义务教育学校、普通高中、县级医院、中心镇县域医疗卫生次中心、公办养老服务机构、托育综合服务中心等有一定收益的项目。2.粮食仓储设施:支持中央储备粮食仓储物流设施,承担地方政府粮食储备任务的粮食仓储设施,政策性粮食收购有仓容缺口区域的粮食仓储设施,位于粮食物流重点线路、节点上的粮食仓储物流设施,以及中央储备棉糖仓储物流设施等。
【支持比例】产粮大县公共服务项目支持比例:不超过项目总投资的80%。
粮食仓储设施项目支持比例:中央储备粮食仓储物流设施项目不超过项目总投资的50%,其他中央企业和地方项目不超过30%,西藏自治区及青海、四川、云南、甘肃省涉藏州县粮食仓储设施项目不超过100%,西藏自治区及四省涉藏州县的其他项目以及新疆地区不超过50%。
【申报材料】中央预算内投资项目申报报告。
【申报流程】进入申报期后,项目单位根据申报通知要求,准备符合申报条件的项目同时从线上(国家重大建设项目库)和线下(项目单行材料)两条线进行申报,由发改部门会同行业主管部门对照专项管理办法和申报通知要求逐级审核、逐级上报。
线上:拟申报中央预算内投资项目基本信息由项目申报单位经互联网端口录入国家重大建设项目库,并推送至属地发改部门,由属地发改部门会同行业主管部门进行筛选审核,并将最终通过审核的项目纳入国家三年滚动计划库,逐级推送。
线下:项目业主单位准备项目申报材料,包括资金申请报告、项目审批(核准、备案)文件、真实性说明、资金承诺函等单行材料,同步报送至属地发改部门。
【主管部门】农业农村部、财政部
【申报时间】财政部每年10月31日前将下一年度农田建设补助资金预计数提前下达省级财政部门,在30日内将预算分解下达到本行政区域县级以上各级财政部门。
【申报主体】政府相关部门和新型经营主体。
【激励政策】补贴额度因地域而异,一般亩均补贴1500元,具体看各省份安排。


2026年重点项目:
中央财政支持农业投资重点领域指引,涉及7大领域!具体扶持资金+申报流程| 详细拆解
中央预算内资金”的申报流程、要点,资金安排、拨付流程,一文看懂!附2026年23个投资方向详细申报流程
2026年家庭农场:
eepseek谈家庭农场未来6大发展模式!(附具体可申报的涉农资金)
2026年证书报考:
