2026年3月6日,华南农业大学生命科学学院周海教授/庄楚雄研究员团队在Plant Communications杂志发表了题为“OsRNase ZS2 degrades the transcripts of NdhD and NdhF subunits of the NDH complex to modulate the balance between cyclic and linear photosynthetic electron transport at different developmental stages”的研究论文。该研究揭示了一个由核基因编码的RNase ZS2蛋白通过降解叶绿体基因编码的NDH复合体NdhD和NdhF亚基转录本,精准调控水稻光合电子传递链中环式电子传递与线性电子传递比例的新机制,为理解作物如何在不同发育阶段优化光能利用效率提供了重要理论基础。

光合作用是地球上最重要的生物化学反应之一,通过光系统I和光系统II吸收光能,驱动电子传递并最终固定CO2产生有机物。光合电子传递包括线性电子传递和环式电子传递两个过程,前者主要负责产生NADPH,后者则主要产生ATP。由于线性电子传递产生的ATP/NADPH比例(1.29)低于光合作用固定CO2所需的理想比例(1.5),植物需要通过环式电子传递补充ATP,以满足碳固定的能量需求。在被子植物中,环式电子传递包含两条独立途径:一条依赖PGR5/PGRL1蛋白,另一条依赖NAD(P)H脱氢酶复合体。NDH复合体是一个由核基因和叶绿体基因共同编码的大型类囊膜蛋白复合体,其亚基NdhD和NdhF位于跨膜亚复合物M上,对复合体的稳定性和活性至关重要。尽管NDH复合体在C4植物中丰度高且功能重要,但在水稻这类C3植物中,其调控机制及其如何调整环式电子传递与线性电子传递比例以适应不同发育阶段的需求尚不清楚。

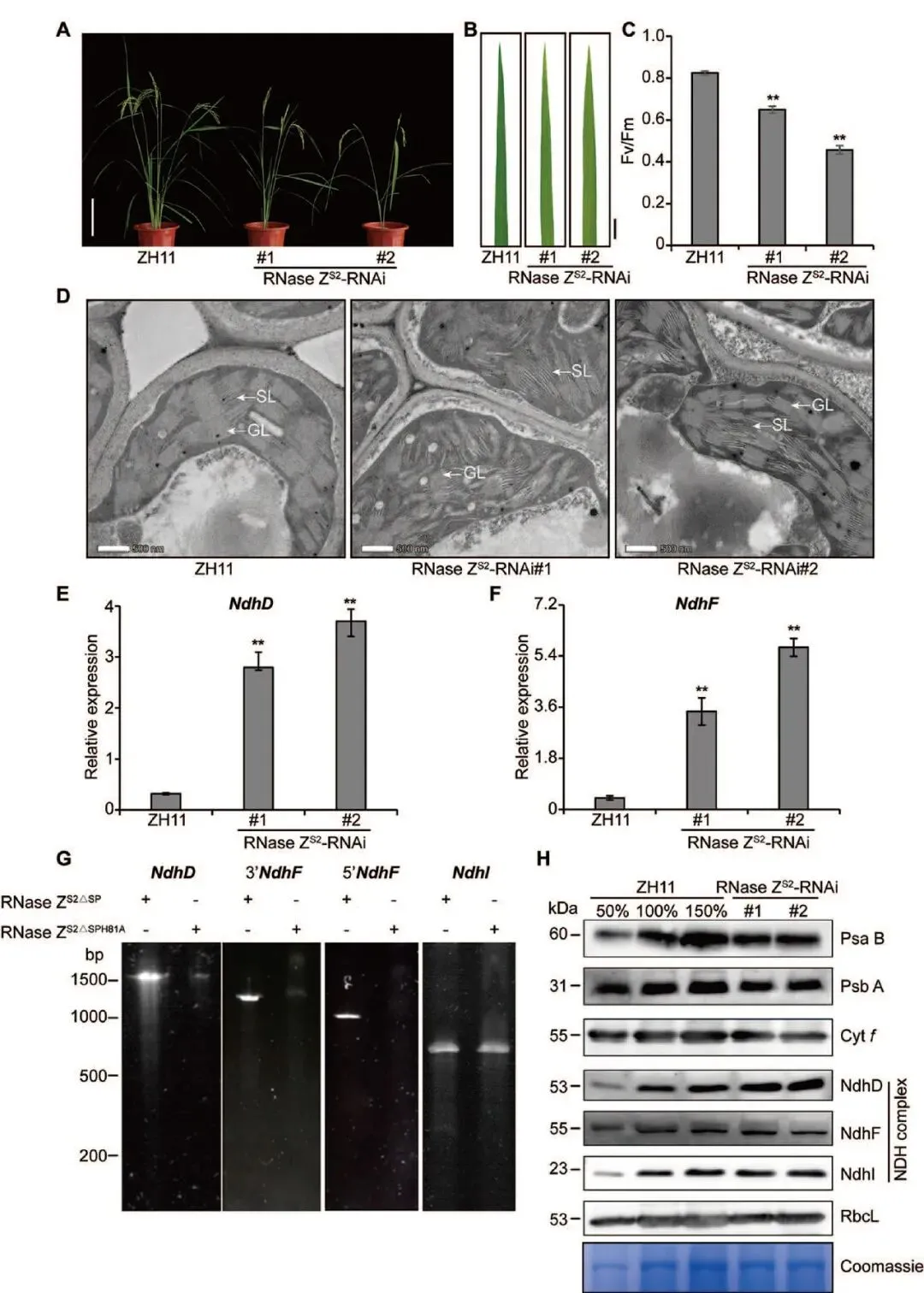
图1.验证OsRNase ZS2可降解 NdhD和NdhF转录本,展示了RNAi植株开花期表型、叶绿体超微结构、NdhD和NdhF的表达及蛋白水平、体外酶切实验结果等。
研究发现,水稻OsRNase ZS2定位于叶绿体,能够特异性降解NDH复合体亚基NdhD和NdhF的mRNA。当通过RNA干扰技术下调OsRNase ZS2表达后,NdhD和NdhF转录本稳定性显著增加,蛋白积累量升高,导致NDH-PSI超级复合体积累增加。这一变化引发了叶绿体超微结构改变,类囊体基粒堆叠程度降低,基质片层排列疏松。光合参数测定显示,OsRNase ZS2-RNAi植株中环式电子传递比例显著提高,PSI电子传递速率ETR(I)增加17-11.12%,而PSII电子传递速率ETR(II)降低39.01-63.62%,ETR(I)/ETR(II)比值升高1.92-3.57倍。同时,PSI供体侧限制Y(ND)增加50.25-72.58%,受体侧限制Y(NA)降低76.54-97.75%,表明电子从PSII向PSI的传递受阻。在波动光条件下,OsRNase ZS2-RNAi植株表现出更强的环式电子传递能力。

图2.表明OsRNase ZS2下调导致 NDH 活性和CET升高,展示了NDH活性检测、光合电子传递相关荧光参数、ETR(I)/ETR(II)比值及类囊体膜ΔpH变化等。
进一步的生化与分子互作研究表明,NDH复合体通过其NdhD亚基与Cyt b6f复合体的Cyt f亚基发生物理相互作用。蓝绿温和胶电泳结合免疫印迹分析证实,在NDH-PSI超级复合体中检测到了Cyt f的存在;荧光素酶互补实验、双分子荧光互补实验和免疫共沉淀均验证了NdhD与Cyt f的特异性互作。这一发现提示,NDH复合体可能通过NdhD招募更多Cyt b6f复合体参与环式电子传递,从而调控环式电子传递与线性电子传递比例。当过表达NdhD或NdhF时,NDH-PSI超级复合体丰度增加,NDH活性增强,环式电子传递比例相应提高,证实了这两个亚基在调控环式电子传递中的关键作用。

图3.PSI-NDH超级复合体和NdhD-Cyt f相互作用的验证,展示了BN-PAGE结果、超级复合体的蛋白检测、荧光素酶互补、双分子荧光互补和免疫共沉淀实验结果。
研究还发现,水稻不同发育阶段对环式电子传递与线性电子传递比例的需求存在差异。在野生型水稻中,分蘖期OsRNase ZS2表达较低,NdhD和NdhF表达较高,环式电子传递比例较高;而抽穗期和灌浆期OsRNase ZS2表达升高,NdhD和NdhF表达降低,环式电子传递比例下降,线性电子传递比例升高。相比之下,OsRNase ZS2 -RNAi植株在各发育阶段均维持较高的环式电子传递比例,导致抽穗期和灌浆期PSII最大光化学效率Fv/Fm下降21-39%,叶片出现黄化现象。

图4.揭示不同发育阶段NdhD和NdhF变化对NDH活性和CET/LET比例的影响,展示了各发育阶段 NdhD 和 NdhF 的表达、NDH 活性及光合电子传递相关参数的动态变化。
通过在水稻OsRNase ZS2-RNAi背景中敲除NDH复合体组装因子CRR6,NDH-PSI超级复合体消失,NDH活性丧失,叶片黄化表型得以恢复,光合参数恢复至野生型水平,证实了OsRNase ZS2通过调控NDH复合体进而影响环式电子传递与线性电子传递比例的分子机制。

图5.表明敲除CRR6可恢复OsRNase ZS2 RNAi植株的NDH活性和CET/LET比例,展示了双突变体的NDH-PSI超级复合体检测、NDH活性、叶片表型、叶绿素含量及光合荧光参数恢复情况。

图6.为该研究提出的OsRNase ZS2调控光合电子传递平衡的分子模型,展示了OsRNase ZS2通过降解NdhD和NdhF mRNA调控NDH复合体活性,进而通过与Cyt b6f复合体相互作用调控 CET/LET 比例的分子过程。
工程师笔记 本研究中,采用实验室版DUAL-PAM-100双通道叶绿素荧光仪(Heinz Walz)同步测定叶绿素a荧光及光系统I反应中心P700的氧化还原状态。测定前,将植株暗处理30分钟。采用波长620 nm、光子通量密度为0.05~0.1μmolm-2s-1的弱测量光激发,获得植株暗适应状态下的最小荧光值(Fo);施加饱和光脉冲(脉冲时长300ms,光子通量密度 10000 μmolm-2s-1),测定暗适应状态下及光化光照射过程中的最大荧光值(分别为Fm和Fm′)。在光化光照射(光子通量密度300~1500μmolm-2s-1)、叶片温度25℃、环境二氧化碳分压40 Pa的条件下,记录稳态荧光值(Fs)。光系统II的最大光量子产额按Fv/Fm计算,非光化学淬灭系数按(Fm−Fm′)/Fm′计算;光系统II的实际光量子产额Y(II)按(Fm–Fs)/Fm′计算。用于评估PQ库氧化还原水平的参数qL,按公式(Fm′–Fs)/(Fm′-Fo′)×(Fo′/Fs)计算。 点击图片了解更多信息 通过监测830 nm和870 nm波长下的反射光强度,分析P700的氧化还原变化。在720 nm远红光照射条件下施加饱和光脉冲,测定暗环境中P700的最大氧化水平(Pm);在光化光照射过程中施加饱和光脉冲,测定P700的最大氧化水平(Pm′)。在饱和光脉冲施加前,记录P700的信号值(P)。光系统I的实际光量子产额Y(I)按(Pm′–P)/Pm计算;光系统I受体侧限制系数Y(NA)按(Pm–Pm′)/Pm计算;光系统I供体侧限制系数Y(ND)按P/Pm计算。上述三个光量子产额为互补关系,满足Y(I)+Y(NA)+Y(ND)=1。
测定类囊体膜两侧的pH差值(∆pH)。将植株暗适应过夜后,利用DUAL-PAM-100双通道荧光仪的P515/P535检测模块,在500 μmolm-2s-1的光强下照射植株10分钟,随后记录1分钟内515 nm波长下的电致变色位移动力学曲线,并据此计算∆pH。相关结果在补充数据中呈现。 为监测波动光下的电子传递过程,设置波动光处理条件:低光(50 μmolm-2s-1)照射5min、高光(2000 μmolm-2s-1)照射1min为一个循环,对植株重复处理5次。采用DUAL-PAM 100 叶绿素荧光仪,在光化光(120 μmolm-2s-1)照射2分钟后停止光照,测定开花期水稻剑叶在光照结束后叶绿素荧光的瞬时升高值(PIFR曲线)。 采用DUAL-KLAS-NIR四通道动态LED阵列近红外光谱仪(Walz, Germany),在水稻完整叶片上同步测定活体叶绿素a荧光、P700吸光度变化,以及质体蓝素(PC)和铁氧还蛋白(Fd)的氧化还原状态。分析不同波长下的吸光度比值(785/840 nm、810/870 nm、870/970 nm、795/970 nm),并基于P700、质体蓝素、铁氧还蛋白的差分模型图谱,解析三者的氧化还原状态变化。相关结果在补充数据中呈现。 |
He, Y., Li, R., Li, J., Zheng, S., Jiang, D., Li, X., Liu, Q., Zhou, X., Lu, J., Chen, J., Zhou, H., Zhuang, C., OsRNase ZS2 degradesthe transcripts of NdhD and NdhF subunits of the NDH complex to modulate the balance between cyclic and linear photosynthetic electron transport at different developmental stages, Plant Communications (2026), doi: https://doi.org/10.1016/j.xplc.2026.101791.
扩展阅读:
DUAL-KLAS-NIR四通道动态LED阵列近红外光谱仪:开启光合作用研究新范式
DUAL-KLAS-NIR测量光合控制可作为光合电子传递和卡尔文循环平衡的探针
DUAL-KLAS-NIR在水稻和蓝藻光合作用研究中的最新应用
New Phytol最新研究表明光系统I受体侧Fd驱动的水-水循环与Flv蛋白的相互作用具有pH依赖性
Plant Physiol|中科院分子植物卓越中心吕明菊/朱新广研究组发现环式电子传递的可诱导性与黄顶菊属从C3-C4向C4光合作用的进化相关
Plant Cell | Fd-NADP+还原酶(FNR)的定位动态调控光合作用线性和环式电子传递
NDH介导的环式电子传递是C4植物维管束鞘细胞中主要的电子传递途径
王鹏研究组揭示NDH-环式电子传递途径调节玉米C4光合碳代谢的重要作用
Mol Plant | 综述:光合作用中环式电子传递的结构基础
波动光适应新机制:pgrl1ab抑制子筛选解锁 PGRL2与PAA1的光合电子流调控密码
Plant J|芬兰图尔库大学Yagut教授课题组发现不同野生型蓝藻PCC 6803在光混合营养生长期间光系统II活性与碳分配的差异
NC|中科院生物物理所李梅课题组揭示蓝藻PSI核心与双层IsiA蛋白之间组装及能量转移的结构基础