









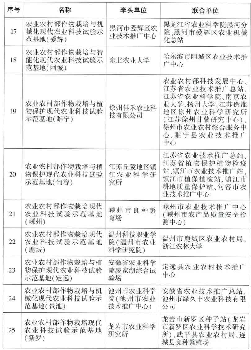
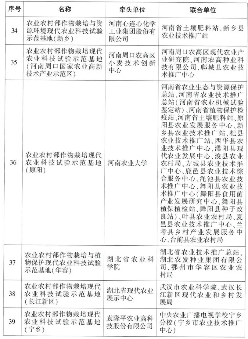
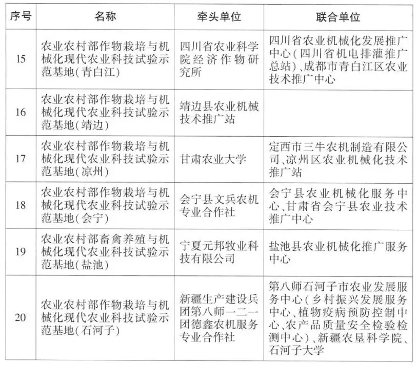
根据《农业农村部现代农业科技试验示范基地管理办法》(以下简称《管理办法》)和《农业农村部办公厅关于开展农业农村部现代农业科技试验示范基地遴选推荐工作的通知》要求,经省级农业农村部门推荐、专家评审、现场核验和公示等程序,2025年底,农业农村部公布第一批149个农业农村部现代农业科技试验示范基地(以下简称“试验示范基地”)设立名单予以公布。
为统筹推进农业领域科技创新平台基地规范化建设,自本通知印发之日起,不再保留“国家农业科技创新与集成示范基地”、“国家现代农业科技示范展示基地”,各相关单位不得再以该两类基地名义开展任何活动。





















来源:农业农村部办公厅 全国畜牧总站

