可行性报告 | 科技农业育苗/育种项目可行性研究报告-种业项目可行性报告-种业科技项目投资可行性报告-项目资金申请报告模板

以下为可研报告的概要
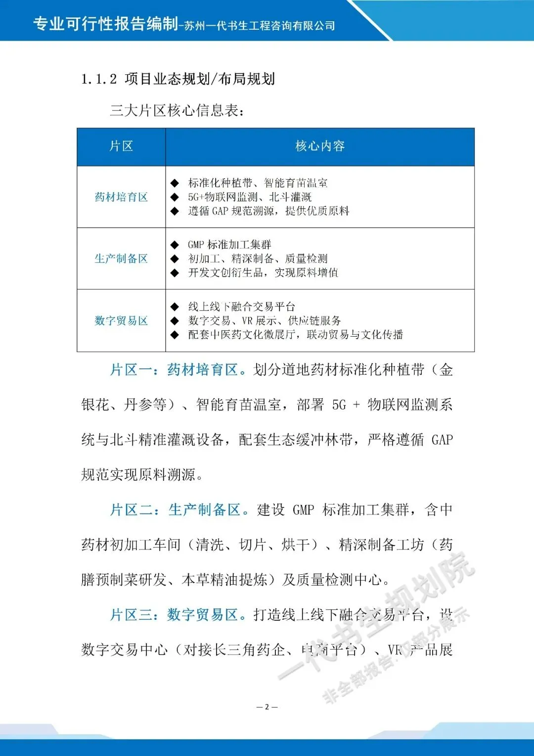
项目可行性报告编写
请联系:17312436919
【三】项目可行性报告编制要点说明本项目可行性报告是由苏州一代书生工程咨询有限公司编制,旨在为中药草种业培育项目的投资决策提供科学、可靠的依据。- 其一,精准分子育种技术可行性,重点论证MediPlant-NEPE引导编辑等新型技术适配性,结合道地药材特性,明确活性成分定向提升、珍稀品种脱毒培育方案,凸显技术差异化,破解传统育种周期长、品质不均难题。
- 其二,育繁推一体化创新模式论证,聚焦“科研+企业+合作社”多元利益联结机制,结合数字化溯源、VR技术推广等举措,测算良种推广效率与收益,衔接政策支持要点,体现集约化转型趋势。
- 其三,场景化与共富导向适配,兼顾林下仿野生培育、航天育种等特色场景,论证项目与乡村振兴衔接的可行性,测算生态价值与药农增收效益,凸显项目在种质资源保护与产业共富中的双重价值。
三大要点紧扣新颖性与实操性,规避传统编制同质化,为项目立项、落地提供核心支撑。产业规划咨询、概念规划设计
项目可行性报告撰写
行业分析报告编制
项目规划设计、可行性报告编制,请联系:17312436919。