茄子是全球重要的茄科蔬菜作物之一,中国是全球最大的茄子生产国,无论在种植面积还是产量均居世界首位。果色和青枯病抗性是影响茄子外观品质和产业安全的核心性状,但其遗传基础复杂,传统基于单一参考基因组和常规SNP标记的研究,难以全面解析相关遗传变异。
近日,广东省农业科学院蔬菜研究所茄果类资源与育种团队联合华南农业大学园艺学院等单位在Nature Communications上发表了题为Sub-pangenome analysis reveals structural variants associated with fruit color and bacterial wilt resistance in eggplant为的研究论文,系统解析了茄子果色形成和青枯病抗性的关键遗传基础,发现了一个12.4 Mb的染色体倒位与茄子果色性状高度关联,并鉴定出与青枯病抗性相关的关键基因及结构变异,为茄子果色和青枯病抗性分子育种及新种质创制提供了重要理论依据和分子工具。226份茄子种质资源的地理分布与基因组多样性
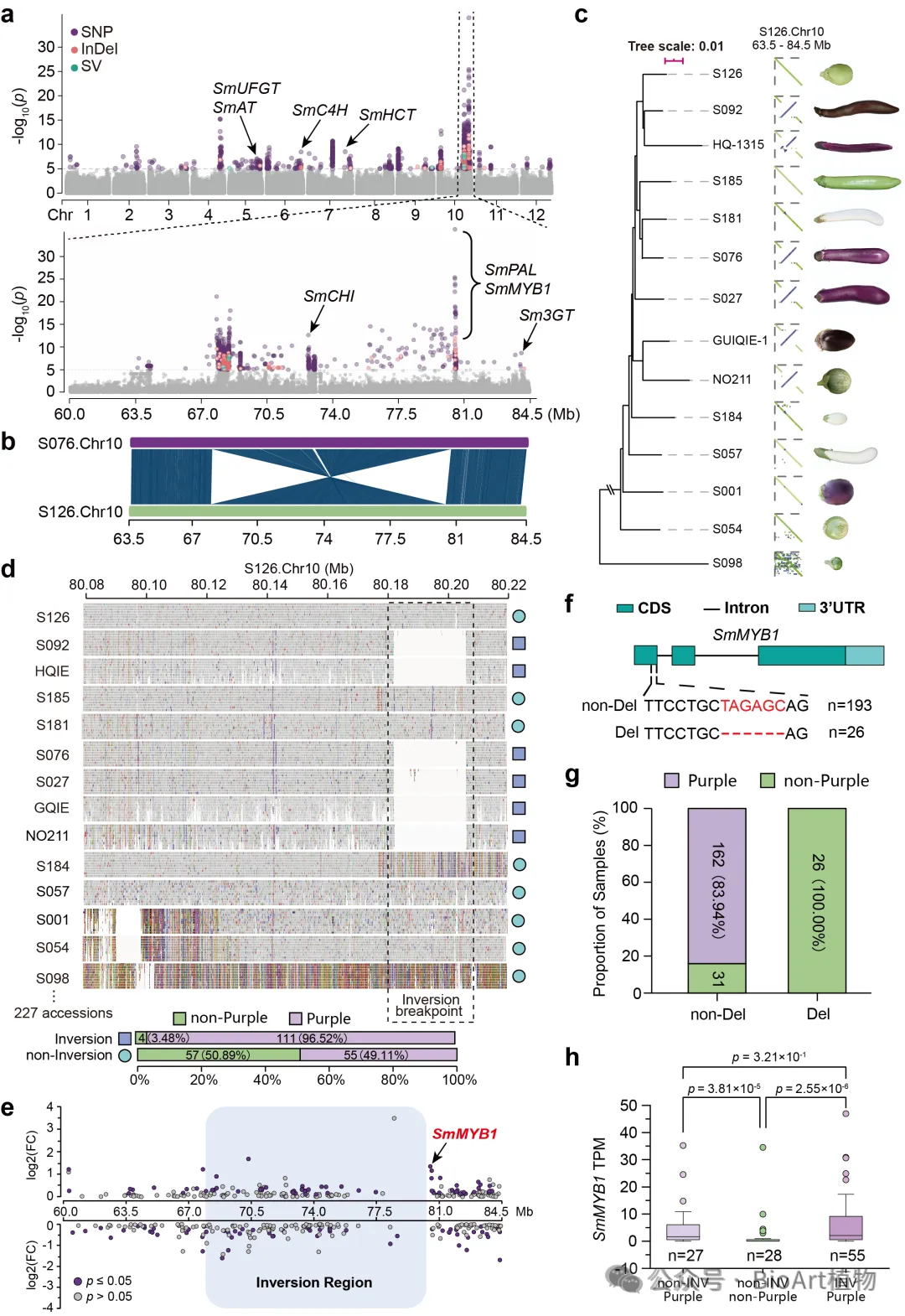
大尺度倒位揭示紫色果皮的“中国印记”
该研究通过GWAS分析全面挖掘了调控茄子果色的重要遗传位点,并首次在茄子的第10号染色体上发现了一个约12.4 Mb的染色体倒位与紫果色表型存在极强关联。这一倒位在本研究茄子群体中频率达到了50.44%,在中国茄子品种中更是高达70.80%。这个倒位是通过与一个已知的调控因子—SmMYB1基因“搭便车”(hitchhiking)的形式被人工选择下来。群体遗传学分析显示,携带该倒位的群体遗传多样性显著降低,且该区域出现了一个巨大的连锁单体型和抑制重组的现象。这表明,这个倒位很可能是茄子在中国被驯化或改良的过程中,因人工选择使紫色性状迅速增加并固定下来,形成了独特的“中国茄子”遗传印记。
高频大片段倒位(约12.4 Mb)与茄子果实颜色的强关联性
三基因协作构建茄子的“青枯病抗性防线”
在青枯病抗性研究方面,团队通过多类型变异的GWAS分析,定位到多个稳定的抗性相关位点。研究锁定了三个关键的抗病基因/位点:SmCYP82D47基因中的提前终止密码子突变显著降低抗性水平;同时,SmEPS1和SmRoq1同源基因在不同材料中存在明显的拷贝数变异,并与抗病表型密切相关。这三个基因位点呈现出了清晰的协同作战模式:SmCYP82D47的功能是基础,当其功能完整时,高拷贝数的SmEPS1或SmRoq1能进一步提升抗性;而当SmCYP82D47功能丧失时,即使有高拷贝的辅助基因,植株仍可能易感病。这为通过多基因聚合育种培育高抗品种提供了明确的理论指导。
基于全基因组关联分析鉴定的青枯病抗性候选基因位点
紧密连锁分子标记辅助种质创新和新品种选育
该研究系统揭示了SNP、InDel及结构变异在复杂性状形成中的综合作用,构建了分子标记辅助选择和精准育种的遗传资源体系,为培育优质高抗茄子新品种奠定了重要基础。
该成果标志着我国在茄子基因组与分子育种领域迈入结构变异深度解析新阶段,为构建自主可控的蔬菜种质创新体系奠定了坚实基础。同时,研究为推进种业振兴、实现优质高产协同提升提供了坚实的科技支撑,展现了科研成果向产业应用转化的广阔前景。
广东省农业科学院蔬菜研究所游倩副研究员、华南农业大学园艺学院彭泽副教授、广东省农业科学院蔬菜研究所李植良研究员、联培博士研究生江姚兰、华南农业大学园艺学院硕士研究生万鹏龙为论文共同第一作者。华南农业大学园艺学院廖毅教授、广东省农业科学院蔬菜研究所李涛研究员、孙保娟研究员、游倩副研究员为论文共同通讯作者。中国热带农业科学院热带作物品种资源研究所陈程杰研究员、周永锋研究员、广东省农业科学院蔬菜研究所衡周副研究员、美国加州大学欧文分校Brandon S. Gaut教授等对研究工作提供了重要支持和指导。该研究得到了广东省重点研发计划、广东省自然科学基金、广东省农业科学院现代种业创新能力提升工程、广东省农业农村厅种业振兴行动项目、广东省农业科学院“优秀博士”、广东省农业科学院“青年研究员”、广东省农业科学院蔬菜研究所基础与应用基础研究专项等项目的支持。
广东省农业科学院蔬菜研究所茄果类资源与育种团队
论文链接:
https://www.nature.com/articles/s41467-026-69764-8
为了能更有效地帮助广大的科研工作者获取相关信息,植物生物技术Pbj特建立微信群,PlantBiotechnologyJournal投稿以及文献相关问题、公众号发布内容及公众号投稿问题都会集中在群内进行解答,同时鼓励在群内交流学术、碰撞思维。为了保证群内良好的讨论环境,请先添加小编微信,扫描二维码添加,之后我们会及时邀请您进群。小提示:添加小编微信时及进群后请务必备注学校或单位+姓名,PI在结尾注明,我们会邀请您进入PI群。

