
研究核心亮点

特征驱动设计策略:
创新提出 DLFea4AMPGen 特征驱动设计策略,整合深度学习挖掘的关键特征直接生成高活性候选肽,大幅提升抗菌肽设计效率。

该策略设计成功率达 75%,16 条候选肽中多数兼具至少两种生物活性,实现抗菌肽精准设计与高效筛选。

体内外双重验证:
候选肽 D1 体外对多重耐药临床菌株有广谱抗菌活性,体内可降低败血症小鼠细菌负荷、缓解炎症,临床转化潜力良好。
引言

📚抗菌肽是应对耐药菌的潜力候选药物,传统设计多聚焦天然肽的挖掘与改造,人工智能为其设计带来革新,但现有方法仍存在筛选效率低、计算负担重、序列多样性匮乏的问题,还忽略了抗氧化、抗炎的实际需求。
本研究构建 DLFea4AMPGen 模型用于高活性抗菌肽的生成,经实验验证,该模型设计的抗菌肽阳性率达 75%,多款肽具备多重生物活性;其中 D1、D2 对耐药菌展现广谱抗菌效果,D1 还能有效缓解败血症小鼠的炎症反应,充分证实深度学习技术可实现高活性抗菌肽的精准设计。💪

本文研究创新性较强,结构严谨。关注生信茧房!私信进行咨询吧!你的下一篇高分论文,说不定就从这里启航!
文献解读


研究背景
01
深度学习技术虽能助力抗菌肽设计效率提升,但现有方法仍存在设计成功率偏低、虚拟文库规模冗杂的短板,亟待开发高效策略来精准生成高活性的抗菌肽。
研究方法
02
特征提取与关键片段识别
依托深度学习模型结合 SHAP 方法,量化氨基酸对抗菌、抗真菌、抗氧化等多重生物活性的贡献度,从中提取出平均贡献值最高的 13 个氨基酸关键片段(KFF)。
聚类分析与序列子空间构建
将 KFF 关键片段按氨基酸频率聚类为 4 个亚家族,基于高频氨基酸搭建合理的序列子空间,并从该空间中筛选出 16 条具有代表性的候选肽。
体内外多层次实验验证
通过体外实验检测候选肽的抗菌、抗真菌、抗氧化活性及使用安全性,同时利用小鼠败血症模型,进一步评估候选肽在体内的实际治疗效果。
研究结果
01
设计基于功能的功能 AMP 生成策略:
研究团队对预训练的 MP-BERT 模型进行微调,构建出 AB-MPB、AFP-MPB、AOP-MPB 三款模型,分别用于肽的抗菌、抗真菌、抗氧化活性预测;同时纳入涵盖 18 种活性的 20 个生物活性肽数据集,以此筛选具备潜在三重生物活性的候选肽。

研究采用多阶段流程制备三重活性肽:先通过上述三种模型筛选出三项活性预测均为阳性的肽段,再借助 SHAP 方法提取调控活性的 13 个氨基酸关键片段(KFF);随后依据氨基酸特征将 KFF 划分为四个亚家族,为各亚家族构建高频氨基酸序列子空间,最终从中选取代表性序列开展后续实验验证。
02
开发用于生物活性肽鉴定的深度学习模型:
研究采用迁移学习策略对预训练的 MP-BERT 蛋白模型进行微调,成功构建出生物活性肽预测模型;该模型凭借多层架构可高效提取分类特征,在测试集上表现最优,对全新数据集的预测准确率超 84%,具备优异的泛化能力。该模型在准确率、AUC 等核心指标上,性能均优于 SVM、XGBoost、CNN 算法及主流抗菌肽预测深度学习模型,且在 20 个相关数据集上的表现,均超越此前表现最优的 UniDL4BioPep 模型。

研究利用上述三种预测模型,对 20 个数据集中的 23346 种肽进行活性预测,从中筛选出 4760 种兼具抗菌、抗真菌、抗氧化潜力的三重活性肽;这类候选肽大多来源于抗菌相关数据集,研究后续也围绕该类肽展开了进一步的深入分析。
03
基于SHAP方法提取重要AA和关键特征片段:
研究采用 SHAP 方法对各氨基酸的活性贡献度进行量化分析,明确了与抗菌、抗真菌、抗氧化不同活性对应的关键正向氨基酸。通过对各模型的 SHAP 值做归一化平均处理,发现 13 个氨基酸的片段是三重活性最常出现的序列长度,据此从各肽段中提取出累计平均 SHAP 值最高的 13-AA 关键片段(KFF),经不合格序列排除后最终得到 3400 个 KFF。分析结果表明,KFF 中多种关键氨基酸的占比均高于原始数据集,这也印证了该类关键片段有效整合并强化了与三重生物活性相关的氨基酸特征。

研究将 3400 个 KFF 依据序列相似性聚类为 4 个亚家族,各亚家族的氨基酸分布均呈现出独特特征。对各亚家族的 KFF 进行序列对齐后,选取每个位点占比前三的氨基酸 —— 其合计占比在 31.31%-54.38% 之间 —— 作为核心构建元素,同时结合经 SHAP 值界定的核心氨基酸特征,为每个亚家族分别构建了 3 个高置信度的 13 - 氨基酸序列空间。
04
合理序列子空间的形成及代表性AMP的识别:
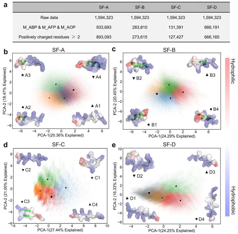
研究为 4 个 KFF 亚家族分别构建了含 3¹³ 条序列的合理序列子空间,整体序列规模达 1,594,323 条;随后设定预测概率>0.99、正电荷≥2 的筛选标准进行序列精简,最终亚家族 A、B、C、D 的留存序列数分别为 893,093 条、273,615 条、127,427 条和 666,165 条。

针对传统基序提取方法在短序列处理中的局限性,研究团队优化了筛选策略:先对各序列子空间内的高度相似序列进行聚类,再通过肘法确定 k 均值聚类的最优簇数为 4 簇,选取各簇中心序列作为代表,最大化候选序列的多样性。结构分析表明,A、B 亚家族候选肽的构象以 α 螺旋、无规卷曲及二者混合为主,C 亚家族以 β 折叠、无规卷曲为主,D 亚家族则均为无规卷曲;通过该优化策略最终全新设计出 16 条未收录于现有数据库的候选肽,为后续的实验验证提供了研究对象。
05
16 c_AMPs体外初步评估:
研究合成 16 条候选肽并开展三重活性验证:128μM 浓度下,针对 3 株革兰氏阴 / 阳性菌的抗菌检测发现,D1、D2 等候选肽对阴、阳性菌均有高效抑制作用,且二者可有效抑制金黄色葡萄球菌;同浓度作用于白色念珠菌时,B2、C2 及 D1-D4 能实现 100% 抑制;在 1mg/mL 的 ABTS 自由基清除实验中,A3、C1-C4 的自由基清除率≥90%,D1-D4 清除率达 54%~72%。其中 D1、D2 兼具广谱抗菌、抗真菌与抗氧化活性,是综合效应最优的候选肽。

生长曲线检测结果表明,多款候选肽能在微生物对数生长早期发挥抑制作用:A3 可抑制枯草芽孢杆菌生长 3 小时,B2 对该菌的抑制时长达 6 小时,C4 则能抑制白色念珠菌生长 2 小时。同时在 128μM 浓度下,对 16 条候选肽开展兔红细胞溶血活性与 3T3 细胞毒性的安全性检测,结果显示 15 条肽的溶血率均低于 4%,仅 B2 溶血率为 6.57%;细胞毒性方面仅 B3 为 6.97%,整体来看这批候选肽具备良好的临床应用安全潜力。
06
体内治疗细菌感染的治疗效果:
基于体外实验的良好结果,研究进一步探究了 D1 对耐药金黄色葡萄球菌诱导的小鼠败血症模型的体内治疗效果。小鼠感染 1 小时后造模成功,随即腹腔注射 20 mg/kg 的 D1 开展全身治疗;12 小时后检测发现,D1 处理组小鼠肝、肾、脾、肺组织的细菌负荷,较盐水对照组平均降低 0.44–1.15 log CFU/g,同时血清中 TNF-α、IL-1β、IL-6 等促炎因子水平也显著下降,这提示 D1 在体内既能有效清除致病菌,又可有效缓解炎症反应。

在大肠杆菌 Z44 诱导的小鼠败血症模型中,研究按相同条件为小鼠腹腔注射 D1 开展治疗,结果显示,小鼠内脏的细菌负荷平均降低 0.47–0.67 log CFU/g,同时血清中的促炎细胞因子水平也被显著下调,这表明 D1 对该菌株诱导的败血症,同样能发挥清除致病菌、缓解炎症的双重治疗效果。

文章小结
本研究借助 DLFea4AMPGen 策略成功生成高活性抗菌肽,经实验验证,75% 的候选肽拥有至少两种生物活性。其中候选肽 D1 对多重耐药菌具备广谱抑制效果,还能有效缓解败血症小鼠的炎症反应,为应对抗生素耐药问题提供了全新的治疗方案。
如果你想冲击高分,需要生信分析,那就来后来联系吧~生信茧房,专业 SCI 生信分析服务等你来!助力你高效推进研究,解锁顶刊密码~

往期回顾
1
2
IF42.5!恭喜北京大学张泽民院士成功拿下《Cell》顶刊!多组学分析解锁 TAABs 与 CD4+ T 细胞的抗癌默契
3