上海市农业科学院乔勇进研究员团队发现新型二乙基硫代亚磺酸盐通过破坏褐腐病菌的碳代谢及毒力通路,在体外和体内抑制采后桃褐腐病

论文摘要
采后桃褐腐病是由褐腐病菌(Monilinia fructicola)引起的全球性果实病害,严重影响桃的采后贮藏品质并造成巨大经济损失。硫代亚磺酸盐类化合物因具有广谱抗菌活性,在果蔬病害防治中展现出良好应用潜力。本研究旨在探究一种新型二乙基硫代亚磺酸盐对桃褐腐病的防治效果及作用机制。体外抑菌实验结果表明,该化合物对褐腐病菌的菌丝生长、孢子萌发及芽管伸长均具有显著抑制作用,半数抑制浓度(EC₅₀)为 XX μmol/L。活体接种实验显示,在采后桃果实上预先喷施该化合物(XX mmol/L),可使褐腐病发病率降低 65.3%,病斑直径减小 58.7%,且对果实感官品质无显著不良影响。机制研究发现,新型二乙基硫代亚磺酸盐可通过下调褐腐病菌中糖酵解、三羧酸循环关键酶基因(如己糖激酶、柠檬酸合酶)的表达,破坏其碳代谢平衡,导致能量供应不足;同时,该化合物能抑制病菌毒力相关基因(如角质酶、纤维素酶、聚半乳糖醛酸酶基因)的转录水平,降低致病酶活性,从而削弱病菌的侵染能力。本研究首次证实新型二乙基硫代亚磺酸盐可通过双重靶向褐腐病菌的碳代谢与毒力通路实现防病效果,为开发高效、安全的采后桃褐腐病绿色防控药剂提供了理论依据与技术支撑。
研究背景
桃是全球广泛栽培的温带水果,富含维生素、矿物质及膳食纤维,具有重要的营养价值与经济价值,但采后易受褐腐病菌(Monilinia fructicola)侵染引发褐腐病,该病害在果实采收、贮藏、运输及销售全链条中均易爆发,导致果实腐烂变质,据统计全球范围内桃采后因褐腐病造成的损失率达 20%~50%,严重制约桃产业的可持续发展。目前,防治采后桃褐腐病的主要手段仍依赖化学杀菌剂,但长期过量使用易导致病菌产生抗药性、农药残留污染环境及危害人体健康等问题,不符合绿色农业发展需求。因此,开发高效、低毒、环境友好的新型抑菌剂成为当前研究热点。硫代亚磺酸盐是大蒜、洋葱等百合科植物中的天然活性成分,具有广谱、快速的抑菌作用,且易降解、无残留,在果蔬病害防治中备受关注,但天然硫代亚磺酸盐稳定性较差、作用机制尚不明确,限制了其规模化应用。基于此,筛选或合成稳定性更强的新型硫代亚磺酸盐类化合物,明确其对褐腐病菌的抑制效果及作用机制,对于填补天然抑菌剂在采后桃褐腐病防控中的应用空白、减少化学杀菌剂依赖具有重要的现实意义。
图文赏析 
Fig. 1:二乙基硫代亚磺酸盐(DETS)对褐腐病菌(Monilinia fructicola)菌丝生长的影响。A. 不同浓度 DETS 在 PDA 培养基上对褐腐病菌的抑制效果;B. DETS 处理下褐腐病菌的菌落直径(cm);C. 不同浓度 DETS 处理后褐腐病菌的形态(箭头指示与对照组相比的显著差异区域);D. 不同 DETS 处理下褐腐病菌孢子繁殖的显微镜照片;E. 不同 DETS 处理下褐腐病菌孢子萌发的图像;F. DETS 处理对褐腐病菌孢子数量的影响;G. 不同浓度 DETS 对褐腐病菌孢子萌发的抑制率
Fig. 2:样本相关性及差异表达基因(DEGs)的统计分析。A. Treat1/CK 组和 Treat2/CK 组的差异表达基因数量;B. Treat1、Treat2 与 CK 组之间的皮尔逊相关性分析;C. CK 组、Treat1 组和 Treat2 组所有定量转录组的无监督层次聚类分析;D. Treat1/CK 组和 Treat2/CK 组中共同上调的差异表达基因韦恩图;E. Treat1/CK 组和 Treat2/CK 组中共同下调的差异表达基因韦恩图;F. Treat1/CK 组差异表达基因的 GO 富集分析;G. Treat2/CK 组差异表达基因的 GO 富集分析(注:Treat1=DETS 处理 0.5 小时;Treat2=DETS 处理 3 小时)
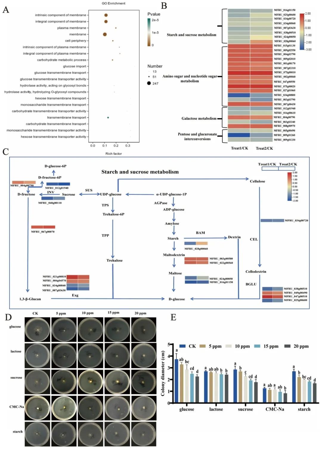
Fig. 3:DETS 对褐腐病菌碳代谢的影响。A. Treat1/CK 组和 Treat2/CK 组差异表达基因的 GO 条目富集分析;B. 淀粉和蔗糖代谢通路中差异表达基因的表达情况;C. 与碳源利用相关的差异表达基因热图;D. 不同浓度 DETS 下褐腐病菌对碳源的利用情况;E. 不同浓度 DETS 处理下褐腐病菌在碳源培养基上的菌落直径
Fig. 4:DETS 对褐腐病菌细胞膜完整性的破坏作用。A. 褐腐病菌细胞内蛋白质含量;B. BCA 法测定不同 DETS 处理后褐腐病菌的细胞内蛋白质含量;C. DETS 处理下褐腐病菌细胞内核酸渗漏情况;D. DETS 处理下褐腐病菌细胞内蛋白质 / 碳水化合物渗漏情况;E. 褐腐病菌暴露于 DETS 后胞外电导率变化;F. DETS 处理后褐腐病菌的丙二醛(MDA)含量;G. 褐腐病菌暴露于 DETS 后的过氧化氢(H₂O₂)含量;H. 100 ppm DETS 处理后褐腐病菌的菌丝形态(箭头指示与对照组相比的显著差异区域)
Fig. 5:DETS 对桃褐腐病的抑制效果。A. DETS 处理下褐腐病菌初始侵染相关基因的热图;B. DETS 处理下褐腐病菌致病酶多聚半乳糖醛酸酶(PG)的活性;C. DETS 处理下褐腐病菌致病酶果胶裂解酶(PL)的活性;D. 不同浓度 DETS 对褐腐病发展的抑制效果;E. 不同浓度 DETS 处理后桃褐腐病的病斑大小
Fig. 6:DETS 对褐腐病菌的作用机制示意图(注:HK = 己糖激酶;PK = 丙酮酸激酶;CBH=1,4-β-D - 葡聚糖纤维二糖水解酶;EG = 内切 - 1,4-β- 葡聚糖酶;BGL=β- 葡萄糖苷酶;PL = 果胶裂解酶;PG = 多聚半乳糖醛酸酶;TCA cycle = 三羧酸循环)
研究结论
二乙基硫代亚磺酸盐(DETS)对采后桃褐腐病病原菌褐腐病菌(Monilinia fructicola)的抗真菌作用机制如图 6 所示。DETS 处理褐腐病菌后,其葡萄糖和蔗糖利用相关基因的转录水平显著下降。蔗糖和葡萄糖的代谢能力与该病菌的产孢能力及孢子萌发能力显著相关(Zhao 等,2024),且通过显微镜观察发现,随着处理中 DETS 浓度的升高,褐腐病菌的产孢能力和孢子萌发能力显著降低。与上述观察结果一致,DETS 处理显著抑制了褐腐病菌内切 - 1,4-β- 葡聚糖酶、1,4-β-D - 葡聚糖纤维二糖水解酶、β- 葡萄糖苷酶的转录水平,以及多聚半乳糖醛酸酶(PG)和果胶裂解酶(PL)的功能活性;同时,该病菌对植物淀粉的利用能力也显著下降,这直接导致褐腐病菌对桃果实的侵染能力降低。此外,研究还发现 DETS 处理会导致褐腐病菌菌丝畸形,并促进其细胞内蛋白质和核酸的渗漏,对细胞完整性造成显著影响。将 DETS 纳入综合病原菌管理体系,该方法可显著减少采后损失,且符合可持续农业实践理念。乔勇进:上海市农业科学院作物所研究员、硕士生导师。长期从事农产品的保鲜及加工利用等方面的研究工作,重点进行果蔬安全贮运保障技术、农产品精深加工、功能性食品资源质量评价与开发利用等方向的研究工作。本研究得到中国上海市农业应用技术发展项目(编号:2022-02-08-00-12-F01136)、上海市农产品保鲜加工专业技术服务平台(编号:21DZ2292200)以及上海市农产品保鲜加工工程技术研究中心(编号:19DZ2251600)的资助。https://doi.org/10.1016/j.ijfoodmicro.2025.111597
标注 “原创” 仅表明为原创编译,本平台不主张对原文享有版权。
本平台转载内容仅出于学术交流与信息传播之目的,并不代表本平台观点,亦不意味着证实内容的真实性。
转载文章的版权归原作者所有,若原作者不希望作品被转载或存在侵权行为,请联系本平台删除。
由于编译水平有限,推文或简历中若有不妥之处,我们深表歉意,请联系本平台进行修改或删除。