点击“蓝色字”,关注我们哦!!

农业经理人职业技能等级证书是指人力资源社会保障部指定的第三方鉴定机构颁发的农业经理人职业技能等级证书,它分为四级/三级/二级/一级四个级别,纳入国家人才统计范围,可以在技能人才评价工作网 (mohrss.gov.cn)的职业技能等级证书全国联网查询。
农业经理人职业技能等级证书可以落实相关政策,兑现相关待遇。(一)可以参与职称评审(二)技能提升补贴领取人力资源和社会保障部对全国的“职业技能提升”有一个失业保险的补助,对于初级证书是1000、中级证书是1500、高级证书是2000元(三)积分落户,人才引进(四)企业申报项目的加分项(五)更多你想不到的政策和福利农业经理人在全国的认证工作才刚刚开始,对农业经理人的市场需求却在爆发式的增长,职业供给与需求严重的不饱和,农业经理人的职业前景广阔。同时农业经理人的薪资待遇在不断地提高,农业经理人的薪资结构更加多元化,有些地区在农业经理人招聘时,不仅开出高年薪,参与经营的利润分红,项目提成等,还会提供住房补贴、子女教育等福利。
*【免责声明】:本平台发布及转载文章仅作同行交流学习,部分数据来源于网络,未经证实,部分内容及图片来源于网络,版权归原作者所有,若未能找到作者和原始出处还望谅解。如有版权疑问或者文章内容出现侵权行为,请联系本微信后台我们会第一时间及时进行处理。
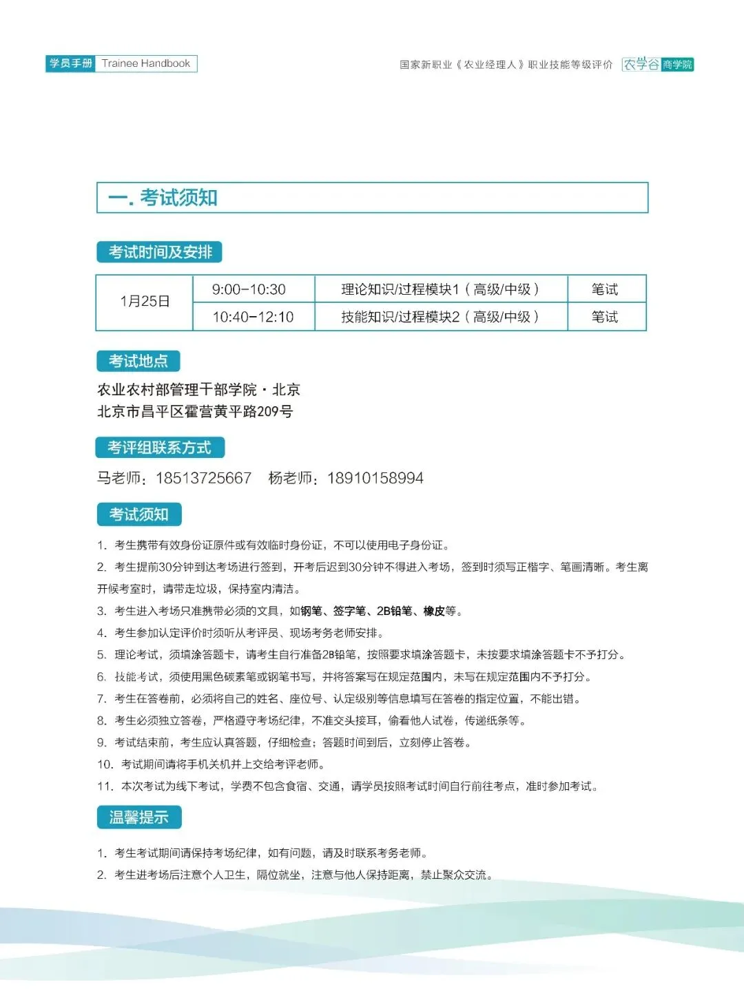
[第二十四期报名须知]
报名截止时间
2026年3月9日
考试时间
2026年3月29日
考试地址
农业农村部管理干部学院(北京)
报名联系人
中国农民研修学院 中国农民研修学院(原中国农民大学)成立于1985年,时任中共中央总书记胡耀邦同志亲笔为学校题写校名。建校以来,学院始终定位于“服务农业、培训农民、发展农村”的办学目标,培养创业型和技术型人才386840人次,为我国的“三农”教育事业做出了独有的贡献。
农学谷商学院农学谷商学院首开农业经营型商学院之先河,集合百名各专业领域实战型导师,摸索出一套针对一二三产业融合发展的实效型教学体系,基地及案例项目超百家。培养了一大批活跃在生态农场、农产品加工、休闲农业、乡村民宿、乡村美食、乡村旅游、文创设计等经营人才,构建出丰富的乡村创业生态。