在植物与病原真菌这场旷日持久的“军备竞赛”中,宿主细胞何时死亡、如何死亡,往往是决定战局走向的关键转折点。稻瘟病作为全球水稻的“头号杀手”,其致病机制研究以往多聚焦于病原菌如何“干扰”宿主免疫信号,而它能否“直接下令”摧毁宿主细胞,一直缺乏明确的科学阐释。
近日,南京农业大学张正光教授团队在国际权威期刊Nature Plants发表题为A fungal nuclease effector subverts the chloroplast genome and triggers cell death to promote infection的研究论文,首次揭示稻瘟病菌通过直接攻击水稻细胞的“能量心脏”——叶绿体,并破坏其遗传物质(DNA),来主动触发细胞死亡,从而完成侵染的“终极一击”。这项研究颠覆传统认知,证实稻瘟病菌在侵染后期直接打击叶绿体这一“核心目标”诱导细胞死亡。
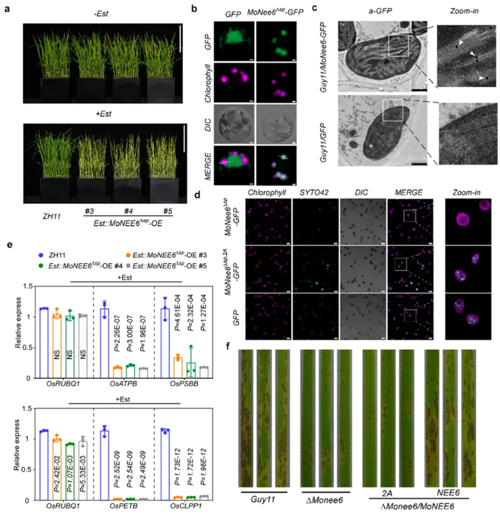
该研究鉴定出一个名为 MoNee6 的关键效应蛋白(可理解为病菌的“特制导弹”)。在侵染后期,MoNee6蛋白大量产生,侵入水稻细胞后,能够精准导航至叶绿体(图1b, c)。随后,它发挥其核酸酶(可理解为“分子剪刀”)活性,直接切割并降解叶绿体内部的DNA(图1d),导致叶绿体的基因表达被全面“熄火”(图1e)。这相当于切断了细胞的“能源总部”和“防御指令中心”,最终导致水稻细胞死亡(图1a),为病菌的扩展扫清了障碍(图1f)。

图1:MoNee6靶向水稻叶绿体降解其基因组促进水稻发病
研究进一步揭示了水稻与病菌之间精妙的“攻防博弈”。水稻并非坐以待毙,其叶绿体内的 Clp蛋白酶复合体(可视为细胞的“质检与回收站”)能够识别并降解入侵的MoNee6蛋白,构成一道防线。然而,狡猾的病菌展开了“反制”:MoNee6蛋白会反向抑制叶绿体自身编码的一个关键组分 OsCLPP1 的表达,从而削弱整个Clp蛋白酶的“质检”能力,成功突破防御。
基于这一精准的机制解析,研究团队提出了具有创新性的抗病育种策略:将OsCLPP1的“生产指令”从易受攻击的叶绿体DNA中“转移”出来,改由细胞核编码,然后再将生产好的OsCLPP1蛋白“送回”叶绿体工作(图2a)。这样,它就绕开了病菌对叶绿体基因组的破坏,恢复 Clp 蛋白酶活性。实验证实,这种“迂回补给”策略能显著增强水稻对稻瘟病的抗性,且不影响其正常生长发育(图2b)。

图2:改造Clp蛋白酶,重建叶绿体防御系统以提升水稻抗病性
本研究从细胞器遗传这一全新层面,揭示了病原真菌操控宿主细胞命运的“斩首”新策略,为设计下一代广谱、持久的作物抗病方案开辟了全新路径(图2c)。鉴于这类效应蛋白在多种病原真菌中广泛存在,该机制具备普适性生物学意义与广阔应用前景。
该论文第一作者为南京农业大学植物保护学院博士生王金涛,张正光教授与刘昕宇副教授为共同通讯作者。张海峰教授、刘木星教授、李刚教授、杨雷云教授及美国路易斯安那健康科学中心 Ping Wang 教授等共同参与研究。研究工作得到国家重点研发计划、中国科协青年人才托举工程、国家自然科学基金等项目资助。
论文链接:https://www.nature.com/articles/s41477-026-02276-x
▌来源:南农植保 公众号




星标我们
,求分享、点赞+在看