当前位置:首页>农业>国家重点研发计划|中国农业科学院农业质量标准与检测技术研究所徐贞贞研究员、张星联副研究员:生命周期评价在果蔬食品制造中应用的研究

国家重点研发计划|中国农业科学院农业质量标准与检测技术研究所徐贞贞研究员、张星联副研究员:生命周期评价在果蔬食品制造中应用的研究

  • 2026-03-31 23:33:23
国家重点研发计划|中国农业科学院农业质量标准与检测技术研究所徐贞贞研究员、张星联副研究员:生命周期评价在果蔬食品制造中应用的研究

EI收录,

入选中国科技期刊卓越行动计划

本文获“十四五”国家重点研发计划项目课题

中国农业大学食品科学与营养工程学院和中国农业科学院农业质量标准与检测技术研究所许琼、张星联和徐贞贞等人重点介绍了生命周期评价(LCA)在果蔬食品制造领域应用的研究背景、现状与本文的研究框架。主要内容包括:1. 研究背景:阐述了中国推动绿色转型的政策背景,以及食品制造作为供应链关键环节进行绿色转型的重要性。同时指出,尽管以果蔬为基础的饮食模式备受推崇,但其环境影响存在争议,需从环境影响量化、全链条浪费核算及工艺比较等多个维度系统评估其可持续性。2. LCA方法概述:介绍了LCA作为国际标准化环境管理工具的发展历程、优势及其在国内外(特别是中国)的应用概况。指出LCA与食品供应链高度契合,但目前在国内食品科学技术领域的系统性应用仍显不足。3. 研究现状分析:基于文献计量分析,指出当前食品LCA的研究热点集中在食物系统、碳足迹、食物损失与废弃物处理等方面。通过系统检索与筛选,确定了49篇关于果蔬食品制造LCA的核心文献作为本文的分析基础。4. 本文研究目的与内容:明确本文旨在系统梳理果蔬食品制造LCA的技术框架,剖析LCA在优化生产模式和促进绿色消费中的作用,并针对当前研究存在的问题(如数据采集难、标准不统一等)进行讨论并提出解决方案,以推动行业绿色转型和可持续发展。
摘要随着人口的不断增长,构建一个既能保障充足营养供给,又符合环境可持续性的食物系统,已成为人类社会亟待解决的重要课题。果蔬食品因富含多种营养成分而备受青睐,但其环境友好属性仍备受争议,亟需借助科学的环境管理工具,系统评估其全生命周期的环境影响,从而推动果蔬食品行业的绿色转型。生命周期评价(Life cycle assess,LCA)作为一种全面、系统的环境评价方法,能够对产品从原料获取到废弃物处理各阶段的环境问题进行量化分析,已在多个行业的可持续发展中发挥重要作用。本文聚焦LCA在果蔬食品制造中的应用,首先从技术框架出发,详细梳理了LCA四个核心阶段的实施要点;其次,基于果蔬食品供应链视角,探讨如何通过LCA优化原料生产、加工制造及流通消费环境;最后,针对当前研究中存在的清单数据获取难、评价方法标准化难、行业专有模型少的问题,提出相应解决路径,旨在为科学评估果蔬食品的环境效益提供量化工具,助力食物系统的可持续发展。
PART.01
结果

1 果蔬食品制造LCA研究的技术框架概述

本章节重点介绍了果蔬食品制造生命周期评价(LCA)研究的技术框架。其核心是基于ISO 14040标准,包含目标与范围确定、清单分析、影响评价和解释四个步骤,但在具体应用中存在差异。研究目标主要分为两类:一是从整个食品供应链角度分析产品环境影响,为绿色标签和供应链优化提供依据;二是从食品制造加工角度比较不同工艺的环境表现,以优化工艺。系统边界对应目标也分为两类:一是涵盖从农业生产到消费的全流程(范围a);二是聚焦于工厂内的加工和包装环节(范围b)。功能单元通常采用单位质量、体积或一份产品。清单数据包括来自生产或实验的前景数据,以及来自数据库(如Ecoinvent)的背景数据。对于多产品系统,需进行分配,常用方法有质量分配和经济分配。影响评价(LCIA)方法分为中点影响(如碳足迹、水足迹)和终点影响(指向人类健康等最终损害)。常用软件有SimaPro,常用方法有ReCiPe。生命周期解释阶段主要包括:识别环境热点(如种植阶段的农用化学品、加工阶段的能源与包装)、进行敏感性分析以评估改进措施效果,以及讨论不确定性分析(主要源于农业和工业投入数据与实际生产的差异)。

2 果蔬食品制造的LCA研究现状

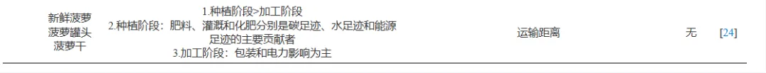
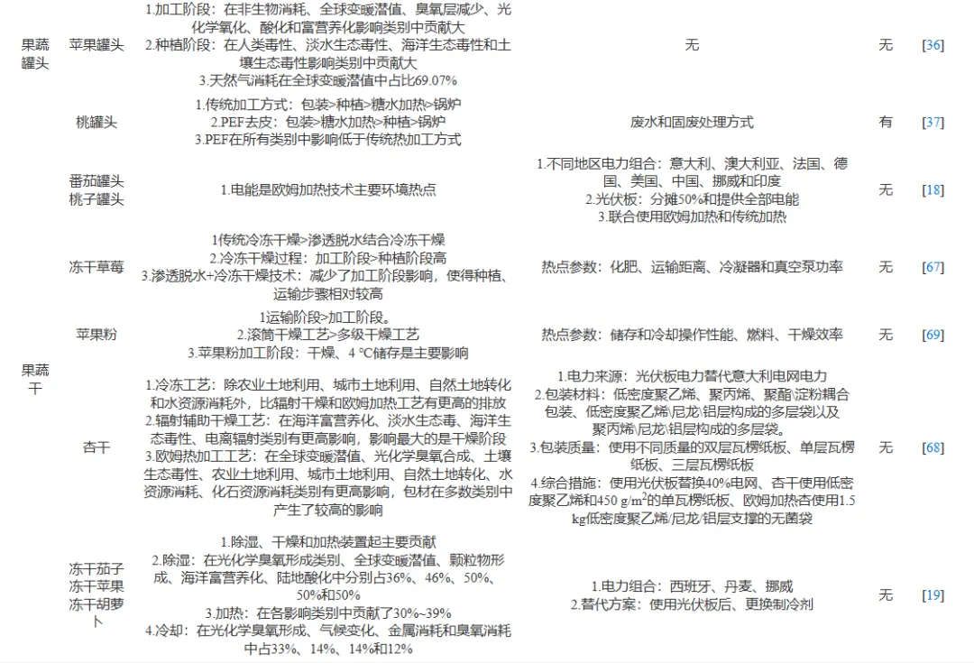
本章节重点介绍了果蔬食品制造生命周期评价(LCA)的研究现状,主要涵盖三个方面:一是针对初加工产品,重点研究如何减少食物损失及优化其环境影响,指出食物损失(尤其是零售阶段)对碳排放贡献显著,采用合适包装(如保鲜膜)或新型保鲜技术可在降低损失的同时减少整体环境影响;二是针对深加工产品,比较不同加工工艺(如去皮、杀菌、干燥)的环境影响,研究表明脉冲电场去皮、超高压或脉冲电场杀菌、以及某些新型干燥技术(如远红外辐射低压过热蒸汽干燥)通常比传统方法更环保;三是通过LCA比较不同果蔬制品(如菠萝罐头与菠萝干、不同果汁或番茄泥)的环境影响差异,为绿色消费决策提供支持,同时指出当前研究因方法和工艺差异导致结果难以直接比较,需要建立统一标准以更好地引导消费者选择。

3 问题与展望

本章节重点讨论了果蔬食品制造生命周期评价(LCA)当前面临的主要问题与未来展望。主要问题集中在三方面:一是清单数据获取难,存在数据库空白多、现有数据准确性、可靠性和时效性差的问题;二是评价方法标准化难,缺乏统一的生命周期影响评价(LCIA)方法和标准化的影响类别选择程序,导致结果可比性差;三是行业专有模型缺少,缺乏针对食品(尤其是果蔬)行业的特有LCA分析模型以及与营养等食品属性结合的标准化评价模型。展望部分提出了相应的解决方向:利用机器学习、传感技术、物联网、区块链等数字化技术提升数据获取与管理的效率、准确性和可靠性;参考欧盟产品环境足迹(PEF)框架,推动建立全球协调且区域适配的标准化评价方法;针对果蔬食品行业,建议构建涵盖加工减损、工艺评价和消费决策的行业模型,并发展将环境影响与营养特性相结合的综合评价方法(如nLCA),利用新型检测技术建立更科学的行业评价体系。最终实现需要企业、政府和消费者的共同参与与支持。

图  1基于web of science的食品生命周期评价关键词聚类

Figure  1.Keyword clustering of food life cycle assessment based on web of science

图  2文献检索流程图

Figure  2.Flowchart of literature search

表  1果蔬加工制品LCA研究方法汇总

Table  1.Summary of LCA research methods for fruit and vegetable processed products

注:目标a:从食品供应链角度对产品进行全面分析,为形成果蔬制品绿色标签及优化当前供应链提供依据;目标b:从食品制造角度对食品加工工艺进行分析,比较不同工艺的节能减排效果并从环境角度优化工艺;范围a:从果蔬原料生产到制品全流程,涵盖农产品生产、原料运输、加工以及包装阶段;范围b:聚焦果蔬原料加工至制品的生产环节,包括工厂加工和包装阶段。

表  2果蔬加工制品的生命周期解释

Table  2.Life cycle interpretation of processed fruit and vegetable products

PART.02
结论

本章节总结了生命周期评价(LCA)在果蔬食品制造中的应用价值与当前挑战,并提出了未来发展的重点方向。其核心在于:LCA是连接产业与可持续发展的关键工具,但面临数据碎片化、标准不统一和模型普适性不足等问题。未来需从三方面推进:一是在数据与技术层面,利用数字化技术构建透明可追溯的数据体系;二是在标准化方面,借鉴国际经验建立“全球通用+区域适配”的评估体系,以增强结果可比性;三是在行业应用层面,针对初加工、深加工和消费端产品,开发专用的环境影响评估模型与绿色标签系统,并推动建立融合环境与营养效益的综合评估体系。最后,强调跨学科协同与政策引导对突破瓶颈、提升产业竞争力的关键作用。

PART.03
思维导图

引用本文:许琼,张星联,徐贞贞.  生命周期评价在果蔬食品制造中应用的研究现状与展望[J]. 食品工业科技,2026,47(4):1−14. doi:  10.13386/j.issn1002-0306.2025030282.

Citation:XU Qiong, ZHANG Xinglian, XU Zhenzhen. Research Status and Prospects for Life Cycle Assessment in Fruit and Vegetable Product Manufacturing[J]. Science and Technology of Food Industry, 2026, 47(4): 1−14. (in Chinese with English abstract). doi:  10.13386/j.issn1002-0306.2025030282.

通信作者简介

徐贞贞,甘肃白银人,中共党员。获中国农业大学博士学位,先后在美国俄亥俄州立大学、FAO/IAEA等国外高校与国际机构交流学习。现任中国农业科学院农业质量标准与检测技术研究所果蔬功能与健康创新团队首席,研究员,博士生导师。中国农业大学兼职教授、博士生导师。

国家自然科学基金青年科学基金B类项目获得者。先后入选中国农业科学院“农科英才”杰出青年英才、新疆自治区“天池英才”特聘专家、海南自由贸易港柔性高层次C类人才等。兼任全国食品工业标准化技术委员会(SAC/TC64)、全国食品质量控制与管理标委会(TC313)委员、农业农村部农产品加工标委会委员、中国食品科学技术学会果蔬加工技术分会秘书长、中国农学会食物与营养专委会常务委员、中轻食品工业管理中心技术专家委委员、农业农村部农产品加工标委会委员等。担任学术期刊FOOD INNOV ADV执行主编,EI期刊《食品工业科技》和SCI期刊J FOOD PROCESS PRES编委等。

(信息来自于中国农业科学院农业质量标准与检测技术研究所官网)

张星联,女,1982年生,博士,副研究员,硕士生导师,毕业于中国人民大学。现在中国农业科学院农业质量标准与检测技术研究所风险监测与评估研究室工作,主要从事农产品质量安全风险评估与交流预警研究。先后主持及参与国家重点研发计划项目、中央级公益性科研院所项目、农业农村部农产品质量安全监管财政专项等多项省部级课题13项,共出版专著2部,参编4部;发表论文26篇;获得软件著作权3项,音像著作权8项;风险评估技术支撑工作参与推动了国家农产品质量安全风险评估专项的全面实施、风险评估技术体系的规划建设和农产品质量安全风险交流的多元化创新发展。

(信息来自于中国农业科学院农业质量标准与检测技术研究所官网)

欢迎点击阅读原文,获取原文进一步深读。

诚邀莅临

热门话题

查看更多 →

#喜报
#精选文章
#第四届食品科学家论坛

《食品工业科技》特邀主编专栏征稿

《食品工业科技》特邀主编专栏征稿:茶饮品全产业链生产关键技术研究与应用

《食品工业科技》特邀主编专栏征稿:食品风味感知前沿与应用

《食品工业科技》客座主编专栏征稿 | 森林食品

群聊:食品工业科技作者群

我刊正式组建微信作者群,为作者提供更多的学术与论文资讯,如需进群,请联系刘老师(微信:上方二维码,电话:87244117-8062)。

编辑:刘霞、曲亭菲
主编:冯媛媛

版权声明

《食品工业科技》具有以上论文在全世界范围内的复制权、发行权、翻译权、汇编权、广播权、表演权、信息网络传播权、转许可权及以上权利的邻接权,且作者已授权期刊同论文著作权保护期。如需转载,可联系《食品工业科技》编辑部010-87244116,或直接在文末撰写转载来源。
食品工业科技官方网站:
http://www.spgykj.com
点亮“在看”,为《食品工业科技》助力

最新文章

随机文章

基本 文件 流程 错误 SQL 调试
  1. 请求信息 : 2026-04-01 00:43:54 HTTP/2.0 GET : https://h.mffb.com.cn/a/500972.html
  2. 运行时间 : 0.164578s [ 吞吐率:6.08req/s ] 内存消耗:4,331.49kb 文件加载:140
  3. 缓存信息 : 0 reads,0 writes
  4. 会话信息 : SESSION_ID=f81ce3403553d5b64e4208e0f32a7b23
  1. /yingpanguazai/ssd/ssd1/www/h.mffb.com.cn/public/index.php ( 0.79 KB )
  2. /yingpanguazai/ssd/ssd1/www/h.mffb.com.cn/vendor/autoload.php ( 0.17 KB )
  3. /yingpanguazai/ssd/ssd1/www/h.mffb.com.cn/vendor/composer/autoload_real.php ( 2.49 KB )
  4. /yingpanguazai/ssd/ssd1/www/h.mffb.com.cn/vendor/composer/platform_check.php ( 0.90 KB )
  5. /yingpanguazai/ssd/ssd1/www/h.mffb.com.cn/vendor/composer/ClassLoader.php ( 14.03 KB )
  6. /yingpanguazai/ssd/ssd1/www/h.mffb.com.cn/vendor/composer/autoload_static.php ( 4.90 KB )
  7. /yingpanguazai/ssd/ssd1/www/h.mffb.com.cn/vendor/topthink/think-helper/src/helper.php ( 8.34 KB )
  8. /yingpanguazai/ssd/ssd1/www/h.mffb.com.cn/vendor/topthink/think-validate/src/helper.php ( 2.19 KB )
  9. /yingpanguazai/ssd/ssd1/www/h.mffb.com.cn/vendor/topthink/think-orm/src/helper.php ( 1.47 KB )
  10. /yingpanguazai/ssd/ssd1/www/h.mffb.com.cn/vendor/topthink/think-orm/stubs/load_stubs.php ( 0.16 KB )
  11. /yingpanguazai/ssd/ssd1/www/h.mffb.com.cn/vendor/topthink/framework/src/think/Exception.php ( 1.69 KB )
  12. /yingpanguazai/ssd/ssd1/www/h.mffb.com.cn/vendor/topthink/think-container/src/Facade.php ( 2.71 KB )
  13. /yingpanguazai/ssd/ssd1/www/h.mffb.com.cn/vendor/symfony/deprecation-contracts/function.php ( 0.99 KB )
  14. /yingpanguazai/ssd/ssd1/www/h.mffb.com.cn/vendor/symfony/polyfill-mbstring/bootstrap.php ( 8.26 KB )
  15. /yingpanguazai/ssd/ssd1/www/h.mffb.com.cn/vendor/symfony/polyfill-mbstring/bootstrap80.php ( 9.78 KB )
  16. /yingpanguazai/ssd/ssd1/www/h.mffb.com.cn/vendor/symfony/var-dumper/Resources/functions/dump.php ( 1.49 KB )
  17. /yingpanguazai/ssd/ssd1/www/h.mffb.com.cn/vendor/topthink/think-dumper/src/helper.php ( 0.18 KB )
  18. /yingpanguazai/ssd/ssd1/www/h.mffb.com.cn/vendor/symfony/var-dumper/VarDumper.php ( 4.30 KB )
  19. /yingpanguazai/ssd/ssd1/www/h.mffb.com.cn/vendor/topthink/framework/src/think/App.php ( 15.30 KB )
  20. /yingpanguazai/ssd/ssd1/www/h.mffb.com.cn/vendor/topthink/think-container/src/Container.php ( 15.76 KB )
  21. /yingpanguazai/ssd/ssd1/www/h.mffb.com.cn/vendor/psr/container/src/ContainerInterface.php ( 1.02 KB )
  22. /yingpanguazai/ssd/ssd1/www/h.mffb.com.cn/app/provider.php ( 0.19 KB )
  23. /yingpanguazai/ssd/ssd1/www/h.mffb.com.cn/vendor/topthink/framework/src/think/Http.php ( 6.04 KB )
  24. /yingpanguazai/ssd/ssd1/www/h.mffb.com.cn/vendor/topthink/think-helper/src/helper/Str.php ( 7.29 KB )
  25. /yingpanguazai/ssd/ssd1/www/h.mffb.com.cn/vendor/topthink/framework/src/think/Env.php ( 4.68 KB )
  26. /yingpanguazai/ssd/ssd1/www/h.mffb.com.cn/app/common.php ( 0.03 KB )
  27. /yingpanguazai/ssd/ssd1/www/h.mffb.com.cn/vendor/topthink/framework/src/helper.php ( 18.78 KB )
  28. /yingpanguazai/ssd/ssd1/www/h.mffb.com.cn/vendor/topthink/framework/src/think/Config.php ( 5.54 KB )
  29. /yingpanguazai/ssd/ssd1/www/h.mffb.com.cn/config/app.php ( 0.95 KB )
  30. /yingpanguazai/ssd/ssd1/www/h.mffb.com.cn/config/cache.php ( 0.78 KB )
  31. /yingpanguazai/ssd/ssd1/www/h.mffb.com.cn/config/console.php ( 0.23 KB )
  32. /yingpanguazai/ssd/ssd1/www/h.mffb.com.cn/config/cookie.php ( 0.56 KB )
  33. /yingpanguazai/ssd/ssd1/www/h.mffb.com.cn/config/database.php ( 2.48 KB )
  34. /yingpanguazai/ssd/ssd1/www/h.mffb.com.cn/vendor/topthink/framework/src/think/facade/Env.php ( 1.67 KB )
  35. /yingpanguazai/ssd/ssd1/www/h.mffb.com.cn/config/filesystem.php ( 0.61 KB )
  36. /yingpanguazai/ssd/ssd1/www/h.mffb.com.cn/config/lang.php ( 0.91 KB )
  37. /yingpanguazai/ssd/ssd1/www/h.mffb.com.cn/config/log.php ( 1.35 KB )
  38. /yingpanguazai/ssd/ssd1/www/h.mffb.com.cn/config/middleware.php ( 0.19 KB )
  39. /yingpanguazai/ssd/ssd1/www/h.mffb.com.cn/config/route.php ( 1.89 KB )
  40. /yingpanguazai/ssd/ssd1/www/h.mffb.com.cn/config/session.php ( 0.57 KB )
  41. /yingpanguazai/ssd/ssd1/www/h.mffb.com.cn/config/trace.php ( 0.34 KB )
  42. /yingpanguazai/ssd/ssd1/www/h.mffb.com.cn/config/view.php ( 0.82 KB )
  43. /yingpanguazai/ssd/ssd1/www/h.mffb.com.cn/app/event.php ( 0.25 KB )
  44. /yingpanguazai/ssd/ssd1/www/h.mffb.com.cn/vendor/topthink/framework/src/think/Event.php ( 7.67 KB )
  45. /yingpanguazai/ssd/ssd1/www/h.mffb.com.cn/app/service.php ( 0.13 KB )
  46. /yingpanguazai/ssd/ssd1/www/h.mffb.com.cn/app/AppService.php ( 0.26 KB )
  47. /yingpanguazai/ssd/ssd1/www/h.mffb.com.cn/vendor/topthink/framework/src/think/Service.php ( 1.64 KB )
  48. /yingpanguazai/ssd/ssd1/www/h.mffb.com.cn/vendor/topthink/framework/src/think/Lang.php ( 7.35 KB )
  49. /yingpanguazai/ssd/ssd1/www/h.mffb.com.cn/vendor/topthink/framework/src/lang/zh-cn.php ( 13.70 KB )
  50. /yingpanguazai/ssd/ssd1/www/h.mffb.com.cn/vendor/topthink/framework/src/think/initializer/Error.php ( 3.31 KB )
  51. /yingpanguazai/ssd/ssd1/www/h.mffb.com.cn/vendor/topthink/framework/src/think/initializer/RegisterService.php ( 1.33 KB )
  52. /yingpanguazai/ssd/ssd1/www/h.mffb.com.cn/vendor/services.php ( 0.14 KB )
  53. /yingpanguazai/ssd/ssd1/www/h.mffb.com.cn/vendor/topthink/framework/src/think/service/PaginatorService.php ( 1.52 KB )
  54. /yingpanguazai/ssd/ssd1/www/h.mffb.com.cn/vendor/topthink/framework/src/think/service/ValidateService.php ( 0.99 KB )
  55. /yingpanguazai/ssd/ssd1/www/h.mffb.com.cn/vendor/topthink/framework/src/think/service/ModelService.php ( 2.04 KB )
  56. /yingpanguazai/ssd/ssd1/www/h.mffb.com.cn/vendor/topthink/think-trace/src/Service.php ( 0.77 KB )
  57. /yingpanguazai/ssd/ssd1/www/h.mffb.com.cn/vendor/topthink/framework/src/think/Middleware.php ( 6.72 KB )
  58. /yingpanguazai/ssd/ssd1/www/h.mffb.com.cn/vendor/topthink/framework/src/think/initializer/BootService.php ( 0.77 KB )
  59. /yingpanguazai/ssd/ssd1/www/h.mffb.com.cn/vendor/topthink/think-orm/src/Paginator.php ( 11.86 KB )
  60. /yingpanguazai/ssd/ssd1/www/h.mffb.com.cn/vendor/topthink/think-validate/src/Validate.php ( 63.20 KB )
  61. /yingpanguazai/ssd/ssd1/www/h.mffb.com.cn/vendor/topthink/think-orm/src/Model.php ( 23.55 KB )
  62. /yingpanguazai/ssd/ssd1/www/h.mffb.com.cn/vendor/topthink/think-orm/src/model/concern/Attribute.php ( 21.05 KB )
  63. /yingpanguazai/ssd/ssd1/www/h.mffb.com.cn/vendor/topthink/think-orm/src/model/concern/AutoWriteData.php ( 4.21 KB )
  64. /yingpanguazai/ssd/ssd1/www/h.mffb.com.cn/vendor/topthink/think-orm/src/model/concern/Conversion.php ( 6.44 KB )
  65. /yingpanguazai/ssd/ssd1/www/h.mffb.com.cn/vendor/topthink/think-orm/src/model/concern/DbConnect.php ( 5.16 KB )
  66. /yingpanguazai/ssd/ssd1/www/h.mffb.com.cn/vendor/topthink/think-orm/src/model/concern/ModelEvent.php ( 2.33 KB )
  67. /yingpanguazai/ssd/ssd1/www/h.mffb.com.cn/vendor/topthink/think-orm/src/model/concern/RelationShip.php ( 28.29 KB )
  68. /yingpanguazai/ssd/ssd1/www/h.mffb.com.cn/vendor/topthink/think-helper/src/contract/Arrayable.php ( 0.09 KB )
  69. /yingpanguazai/ssd/ssd1/www/h.mffb.com.cn/vendor/topthink/think-helper/src/contract/Jsonable.php ( 0.13 KB )
  70. /yingpanguazai/ssd/ssd1/www/h.mffb.com.cn/vendor/topthink/think-orm/src/model/contract/Modelable.php ( 0.09 KB )
  71. /yingpanguazai/ssd/ssd1/www/h.mffb.com.cn/vendor/topthink/framework/src/think/Db.php ( 2.88 KB )
  72. /yingpanguazai/ssd/ssd1/www/h.mffb.com.cn/vendor/topthink/think-orm/src/DbManager.php ( 8.52 KB )
  73. /yingpanguazai/ssd/ssd1/www/h.mffb.com.cn/vendor/topthink/framework/src/think/Log.php ( 6.28 KB )
  74. /yingpanguazai/ssd/ssd1/www/h.mffb.com.cn/vendor/topthink/framework/src/think/Manager.php ( 3.92 KB )
  75. /yingpanguazai/ssd/ssd1/www/h.mffb.com.cn/vendor/psr/log/src/LoggerTrait.php ( 2.69 KB )
  76. /yingpanguazai/ssd/ssd1/www/h.mffb.com.cn/vendor/psr/log/src/LoggerInterface.php ( 2.71 KB )
  77. /yingpanguazai/ssd/ssd1/www/h.mffb.com.cn/vendor/topthink/framework/src/think/Cache.php ( 4.92 KB )
  78. /yingpanguazai/ssd/ssd1/www/h.mffb.com.cn/vendor/psr/simple-cache/src/CacheInterface.php ( 4.71 KB )
  79. /yingpanguazai/ssd/ssd1/www/h.mffb.com.cn/vendor/topthink/think-helper/src/helper/Arr.php ( 16.63 KB )
  80. /yingpanguazai/ssd/ssd1/www/h.mffb.com.cn/vendor/topthink/framework/src/think/cache/driver/File.php ( 7.84 KB )
  81. /yingpanguazai/ssd/ssd1/www/h.mffb.com.cn/vendor/topthink/framework/src/think/cache/Driver.php ( 9.03 KB )
  82. /yingpanguazai/ssd/ssd1/www/h.mffb.com.cn/vendor/topthink/framework/src/think/contract/CacheHandlerInterface.php ( 1.99 KB )
  83. /yingpanguazai/ssd/ssd1/www/h.mffb.com.cn/app/Request.php ( 0.09 KB )
  84. /yingpanguazai/ssd/ssd1/www/h.mffb.com.cn/vendor/topthink/framework/src/think/Request.php ( 55.78 KB )
  85. /yingpanguazai/ssd/ssd1/www/h.mffb.com.cn/app/middleware.php ( 0.25 KB )
  86. /yingpanguazai/ssd/ssd1/www/h.mffb.com.cn/vendor/topthink/framework/src/think/Pipeline.php ( 2.61 KB )
  87. /yingpanguazai/ssd/ssd1/www/h.mffb.com.cn/vendor/topthink/think-trace/src/TraceDebug.php ( 3.40 KB )
  88. /yingpanguazai/ssd/ssd1/www/h.mffb.com.cn/vendor/topthink/framework/src/think/middleware/SessionInit.php ( 1.94 KB )
  89. /yingpanguazai/ssd/ssd1/www/h.mffb.com.cn/vendor/topthink/framework/src/think/Session.php ( 1.80 KB )
  90. /yingpanguazai/ssd/ssd1/www/h.mffb.com.cn/vendor/topthink/framework/src/think/session/driver/File.php ( 6.27 KB )
  91. /yingpanguazai/ssd/ssd1/www/h.mffb.com.cn/vendor/topthink/framework/src/think/contract/SessionHandlerInterface.php ( 0.87 KB )
  92. /yingpanguazai/ssd/ssd1/www/h.mffb.com.cn/vendor/topthink/framework/src/think/session/Store.php ( 7.12 KB )
  93. /yingpanguazai/ssd/ssd1/www/h.mffb.com.cn/vendor/topthink/framework/src/think/Route.php ( 23.73 KB )
  94. /yingpanguazai/ssd/ssd1/www/h.mffb.com.cn/vendor/topthink/framework/src/think/route/RuleName.php ( 5.75 KB )
  95. /yingpanguazai/ssd/ssd1/www/h.mffb.com.cn/vendor/topthink/framework/src/think/route/Domain.php ( 2.53 KB )
  96. /yingpanguazai/ssd/ssd1/www/h.mffb.com.cn/vendor/topthink/framework/src/think/route/RuleGroup.php ( 22.43 KB )
  97. /yingpanguazai/ssd/ssd1/www/h.mffb.com.cn/vendor/topthink/framework/src/think/route/Rule.php ( 26.95 KB )
  98. /yingpanguazai/ssd/ssd1/www/h.mffb.com.cn/vendor/topthink/framework/src/think/route/RuleItem.php ( 9.78 KB )
  99. /yingpanguazai/ssd/ssd1/www/h.mffb.com.cn/route/app.php ( 1.72 KB )
  100. /yingpanguazai/ssd/ssd1/www/h.mffb.com.cn/vendor/topthink/framework/src/think/facade/Route.php ( 4.70 KB )
  101. /yingpanguazai/ssd/ssd1/www/h.mffb.com.cn/vendor/topthink/framework/src/think/route/dispatch/Controller.php ( 4.74 KB )
  102. /yingpanguazai/ssd/ssd1/www/h.mffb.com.cn/vendor/topthink/framework/src/think/route/Dispatch.php ( 10.44 KB )
  103. /yingpanguazai/ssd/ssd1/www/h.mffb.com.cn/app/controller/Index.php ( 4.81 KB )
  104. /yingpanguazai/ssd/ssd1/www/h.mffb.com.cn/app/BaseController.php ( 2.05 KB )
  105. /yingpanguazai/ssd/ssd1/www/h.mffb.com.cn/vendor/topthink/think-orm/src/facade/Db.php ( 0.93 KB )
  106. /yingpanguazai/ssd/ssd1/www/h.mffb.com.cn/vendor/topthink/think-orm/src/db/connector/Mysql.php ( 5.44 KB )
  107. /yingpanguazai/ssd/ssd1/www/h.mffb.com.cn/vendor/topthink/think-orm/src/db/PDOConnection.php ( 52.47 KB )
  108. /yingpanguazai/ssd/ssd1/www/h.mffb.com.cn/vendor/topthink/think-orm/src/db/Connection.php ( 8.39 KB )
  109. /yingpanguazai/ssd/ssd1/www/h.mffb.com.cn/vendor/topthink/think-orm/src/db/ConnectionInterface.php ( 4.57 KB )
  110. /yingpanguazai/ssd/ssd1/www/h.mffb.com.cn/vendor/topthink/think-orm/src/db/builder/Mysql.php ( 16.58 KB )
  111. /yingpanguazai/ssd/ssd1/www/h.mffb.com.cn/vendor/topthink/think-orm/src/db/Builder.php ( 24.06 KB )
  112. /yingpanguazai/ssd/ssd1/www/h.mffb.com.cn/vendor/topthink/think-orm/src/db/BaseBuilder.php ( 27.50 KB )
  113. /yingpanguazai/ssd/ssd1/www/h.mffb.com.cn/vendor/topthink/think-orm/src/db/Query.php ( 15.71 KB )
  114. /yingpanguazai/ssd/ssd1/www/h.mffb.com.cn/vendor/topthink/think-orm/src/db/BaseQuery.php ( 45.13 KB )
  115. /yingpanguazai/ssd/ssd1/www/h.mffb.com.cn/vendor/topthink/think-orm/src/db/concern/TimeFieldQuery.php ( 7.43 KB )
  116. /yingpanguazai/ssd/ssd1/www/h.mffb.com.cn/vendor/topthink/think-orm/src/db/concern/AggregateQuery.php ( 3.26 KB )
  117. /yingpanguazai/ssd/ssd1/www/h.mffb.com.cn/vendor/topthink/think-orm/src/db/concern/ModelRelationQuery.php ( 20.07 KB )
  118. /yingpanguazai/ssd/ssd1/www/h.mffb.com.cn/vendor/topthink/think-orm/src/db/concern/ParamsBind.php ( 3.66 KB )
  119. /yingpanguazai/ssd/ssd1/www/h.mffb.com.cn/vendor/topthink/think-orm/src/db/concern/ResultOperation.php ( 7.01 KB )
  120. /yingpanguazai/ssd/ssd1/www/h.mffb.com.cn/vendor/topthink/think-orm/src/db/concern/WhereQuery.php ( 19.37 KB )
  121. /yingpanguazai/ssd/ssd1/www/h.mffb.com.cn/vendor/topthink/think-orm/src/db/concern/JoinAndViewQuery.php ( 7.11 KB )
  122. /yingpanguazai/ssd/ssd1/www/h.mffb.com.cn/vendor/topthink/think-orm/src/db/concern/TableFieldInfo.php ( 2.63 KB )
  123. /yingpanguazai/ssd/ssd1/www/h.mffb.com.cn/vendor/topthink/think-orm/src/db/concern/Transaction.php ( 2.77 KB )
  124. /yingpanguazai/ssd/ssd1/www/h.mffb.com.cn/vendor/topthink/framework/src/think/log/driver/File.php ( 5.96 KB )
  125. /yingpanguazai/ssd/ssd1/www/h.mffb.com.cn/vendor/topthink/framework/src/think/contract/LogHandlerInterface.php ( 0.86 KB )
  126. /yingpanguazai/ssd/ssd1/www/h.mffb.com.cn/vendor/topthink/framework/src/think/log/Channel.php ( 3.89 KB )
  127. /yingpanguazai/ssd/ssd1/www/h.mffb.com.cn/vendor/topthink/framework/src/think/event/LogRecord.php ( 1.02 KB )
  128. /yingpanguazai/ssd/ssd1/www/h.mffb.com.cn/vendor/topthink/think-helper/src/Collection.php ( 16.47 KB )
  129. /yingpanguazai/ssd/ssd1/www/h.mffb.com.cn/vendor/topthink/framework/src/think/facade/View.php ( 1.70 KB )
  130. /yingpanguazai/ssd/ssd1/www/h.mffb.com.cn/vendor/topthink/framework/src/think/View.php ( 4.39 KB )
  131. /yingpanguazai/ssd/ssd1/www/h.mffb.com.cn/vendor/topthink/framework/src/think/Response.php ( 8.81 KB )
  132. /yingpanguazai/ssd/ssd1/www/h.mffb.com.cn/vendor/topthink/framework/src/think/response/View.php ( 3.29 KB )
  133. /yingpanguazai/ssd/ssd1/www/h.mffb.com.cn/vendor/topthink/framework/src/think/Cookie.php ( 6.06 KB )
  134. /yingpanguazai/ssd/ssd1/www/h.mffb.com.cn/vendor/topthink/think-view/src/Think.php ( 8.38 KB )
  135. /yingpanguazai/ssd/ssd1/www/h.mffb.com.cn/vendor/topthink/framework/src/think/contract/TemplateHandlerInterface.php ( 1.60 KB )
  136. /yingpanguazai/ssd/ssd1/www/h.mffb.com.cn/vendor/topthink/think-template/src/Template.php ( 46.61 KB )
  137. /yingpanguazai/ssd/ssd1/www/h.mffb.com.cn/vendor/topthink/think-template/src/template/driver/File.php ( 2.41 KB )
  138. /yingpanguazai/ssd/ssd1/www/h.mffb.com.cn/vendor/topthink/think-template/src/template/contract/DriverInterface.php ( 0.86 KB )
  139. /yingpanguazai/ssd/ssd1/www/h.mffb.com.cn/runtime/temp/32b793ebdcbdb96aeb8bb24c123b0bef.php ( 11.98 KB )
  140. /yingpanguazai/ssd/ssd1/www/h.mffb.com.cn/vendor/topthink/think-trace/src/Html.php ( 4.42 KB )
  1. CONNECT:[ UseTime:0.000381s ] mysql:host=127.0.0.1;port=3306;dbname=h_mffb;charset=utf8mb4
  2. SHOW FULL COLUMNS FROM `fenlei` [ RunTime:0.000529s ]
  3. SELECT * FROM `fenlei` WHERE `fid` = 0 [ RunTime:0.005562s ]
  4. SELECT * FROM `fenlei` WHERE `fid` = 63 [ RunTime:0.004207s ]
  5. SHOW FULL COLUMNS FROM `set` [ RunTime:0.000736s ]
  6. SELECT * FROM `set` [ RunTime:0.000295s ]
  7. SHOW FULL COLUMNS FROM `article` [ RunTime:0.000729s ]
  8. SELECT * FROM `article` WHERE `id` = 500972 LIMIT 1 [ RunTime:0.008538s ]
  9. UPDATE `article` SET `lasttime` = 1774975435 WHERE `id` = 500972 [ RunTime:0.005206s ]
  10. SELECT * FROM `fenlei` WHERE `id` = 64 LIMIT 1 [ RunTime:0.000764s ]
  11. SELECT * FROM `article` WHERE `id` < 500972 ORDER BY `id` DESC LIMIT 1 [ RunTime:0.000512s ]
  12. SELECT * FROM `article` WHERE `id` > 500972 ORDER BY `id` ASC LIMIT 1 [ RunTime:0.011408s ]
  13. SELECT * FROM `article` WHERE `id` < 500972 ORDER BY `id` DESC LIMIT 10 [ RunTime:0.013142s ]
  14. SELECT * FROM `article` WHERE `id` < 500972 ORDER BY `id` DESC LIMIT 10,10 [ RunTime:0.019498s ]
  15. SELECT * FROM `article` WHERE `id` < 500972 ORDER BY `id` DESC LIMIT 20,10 [ RunTime:0.018842s ]
0.166828s