
请关注我们的姊妹号,更加全面报道植物科学前沿领域研究
多倍体水稻具有茎秆粗壮、籽粒增大、抗性增强及营养成分提高等优势, 有望成为应对未来全球气候变暖及恶劣环境的储备育种材料之一。近年来, 我国已成功培育出多个高育性的四倍体水稻品系, 有效突破了同源四倍体水稻育性偏低的瓶颈, 为其实际应用奠定了基础。新型四倍体水稻 (Neo-tetraploid rice) 是华南农业大学刘向东教授团队经过20多年努力培育出的高育性四倍体水稻新材料。该团队前期已鉴定并克隆了调控新型四倍体水稻育性的基因NTRF1 (Neo-Tetraploid Rice Fertile Gene 1), 但其分子调控机制尚不明确。
近日, JIPB在线发表了华南农业大学农学院刘向东教授团队题为“HSP101-encoding NEO-TETRAPLOID RICE FERTILITY GENE 1 regulates tapetum development through interaction with SAPK2 in polyploid rice”的研究论文 (https://doi.org/10.1111/jipb.70218)。该研究揭示了NTRF1通过与SAPK2互作, 调节ABA水平与ROS积累, 进而精准调控绒毡层细胞程序性死亡 (PCD) 及花粉发育的分子机制。
团队前期研究发现, NTRF1是水稻热激蛋白基因HSP101的一个新等位变异基因, 其第一个外显子存在一个碱基的特异变异, 即C变成G。研究进一步揭示, 该变异导致3个与携带HSP101的材料不同的结果: 一是NTRF1在正常条件下减数分裂期花药中高表达, 其CDS扩增产生两种转录本; 二是该变异属于错义突变, 使NTRF1蛋白在第三个丙氨酸 (Ala) 和甲硫氨酸 (Met) 残基之间形成了新的氢键; 三是改变了限制性内切酶识别位点, 由HSP101中的BspEI变为NTRF1中的BsmI。在ntrf1突变体中, 正常条件下结实率显著降低 (幅度达40%), 育性下降主要由花粉发育缺陷引起; 功能互补株系则可有效挽救这一缺陷, 其结实率基本恢复正常。值得注意的是, 二倍体水稻hsp101突变体育性却未发生变化, 与野生型基本一致。表明NTRF1在调控新型四倍体水稻花粉育性中具有重要的作用, 且功能是特异的。
通过细胞学研究进一步揭示, NTRF1功能缺失破坏了花药中ROS稳态, 导致绒毡层程序性细胞死亡 (PCD) 延迟, 线粒体发育及淀粉粒积累异常, 最终引起花粉活力与结实率下降。RNA-seq分析显示, ABA信号相关基因 (OsPP2C49、OsbZIP23)、ROS调控基因 (OsRBOH1、OsRBOH8) 表达异常, 绒毡层关键调控因子 (OsGAmyb、CYP703A3) 显著下调。转录组与代谢组多组学联合分析表明, 花粉活力下降与丙酮酸代谢途径相关 (图1)。

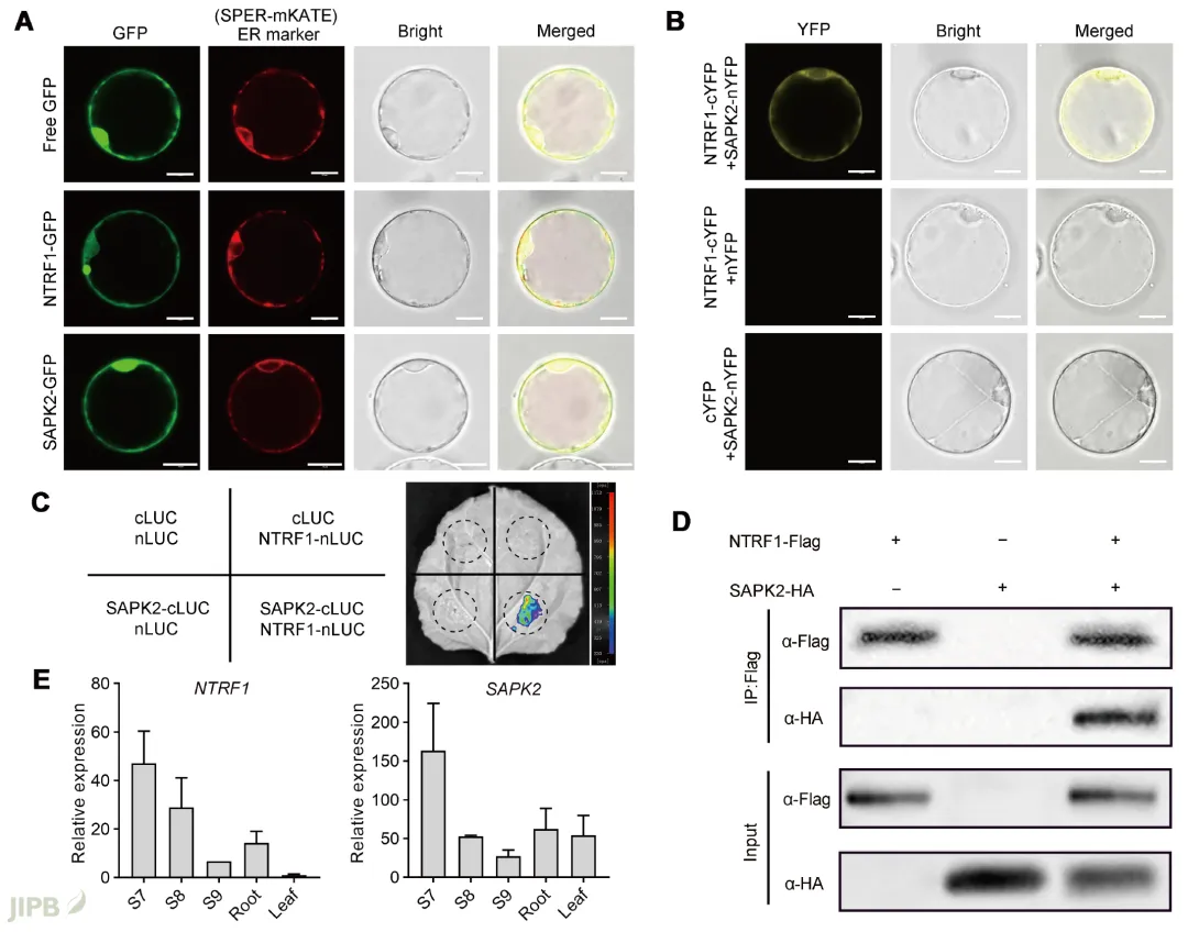
酵母双杂交、BiFC、LCI及Co-IP等实验证实, NTRF1可与ABA信号核心激酶SAPK2互作 (图2)。此外, 外源ABA处理可部分恢复ntrf1突变体的结实率, 表明NTRF1-SAPK2互作与ABA信号通路很可能是NTRF1调控新型四倍体水稻育性的关键。

基于以上结果, 该研究提出了NTRF1调控新型四倍体水稻育性的初步工作模型: NTRF1通过与SAPK2相互作用来调控活性氧 (ROS) 的产生, 正常的ROS水平可以适时诱导绒毡层PCD, 从而确保花粉正常发育。当NTRF1存在缺陷时, 脱落酸 (ABA) 和ROS水平降低, 导致花粉部分不育 (图3)。该研究为多倍体水稻的遗传改良提供了重要的分子靶标与理论依据。
图3 外源脱落酸 (ABA) 处理下野生型与突变体花药活性氧 (ROS) 分析及NTRF1调控工作模型华南农业大学农学院博士研究生曹立冲和已毕业硕士生黄伟聪为该论文共同第一作者, 刘向东教授为通讯作者。于航博士、刘桑林博士、阴建敏博士、陆紫君博士和吴锦文副教授参与了研究。该研究得到了国家重点研发项目、国家自然科学基金、岭南现代农业实验室和岭南水稻种质资源基地库等项目的资助。
延伸阅读:
JIPB 第二期《学术新生代》特别邀请到该论文的第一作者曹立冲,带我们走进科研一线,讲述该研究背后的心路历程与故事。欢迎点击今日次条推送阅读详情。
Cao, L., Huang, W., Yu, H., Liu, S., Yin, J., Lu, Z., Wu, J., Liu, X. (2026). HSP101-encoding NEO-TETRAPLOID RICE FERTILITY GENE 1 regulates tapetum development through interaction with SAPK2 in polyploid rice. J. Integr. Plant Biol.https://doi.org/10.1111/jipb.70218
植物科学最前沿,专注于植物科学前沿进展、资讯、招聘信息的发布及方法软件共享等。投稿及招聘请后台回复“投稿”,均为无偿;商务合作请联系微信ID:zwkxqy ;