
北京中科国茶农业科学研究院(简称中科国茶农科院 )是一家集体制科研机构,由中国科学院邓德明院士担任院长,具备独立法人资格。自2017年成立以来,参与农业及茶产业研发与发展奠定了坚实基础,多年前携同中健惠民(厦门)健康科技股份有限公司等单位联合发起主办、承办功夫茶“五星茶王赛”、“两岸茶匠”茶王赛等影响力大,涉及面广茶界赛事。


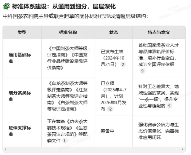
2023年起我院逐步从赛事组织者升级为标准制定者与产业赋能者,明确提出“一流企业做标准”的战略导向,已发布实施“中国制茶大师等级评定”、“中国茶行业品牌建设星级评价”、“乌龙茶制茶大师等级评定”,以及已获准立项“白茶制茶大师等级评定”、“红茶制茶大师等级评定”等多项标准化制定并非孤立推进,而是深度嵌入茶王赛、品牌评价、资本辅导等全链条服务中,形成“以赛促标、以评带标、以资强标”的独特路径为中国茶企提供强劲服务与优质对接。

北京中科国茶农业科学研究院已成功将标准化从“纸面文件”转化为可参赛、可申报、可融资、可授牌的产业基础设施,其核心优势在于:以市场化机制驱动标准落地,以赛事IP放大标准影响力,以资本纽带强化标准权威性。


下一步将加快细分茶类标准的发布节奏,并推动与农业农村部行业标准、ISO国际标准的互认衔接,真正实现“中国标准,全球适用”。

在北京中科国茶农业科学研究院核心领导下,执行院长卢劲坚决坚决履行院事管理,携同各项标准评定委员会在全国设立各地分院、专业委员会、研究所、共建单位、工作站及联络办事处,同时加强师资团队建设,聘任高级顾问、副院长、专家委员、优秀讲师及理事会会长、副会长、理事单位、会员单位、秘书处等职务,欢迎优秀贤才、有志之士踊跃加入。

欢迎参与团标起草、申报制茶师、成立分机构、商务合作。
服务专线:15805929846卢劲
官方网址:http://www.ctas.org.cn