
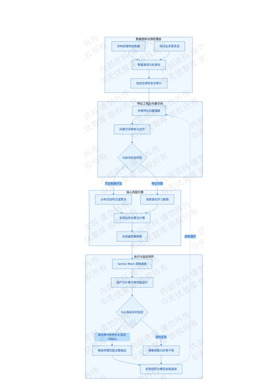
01
02
03
04
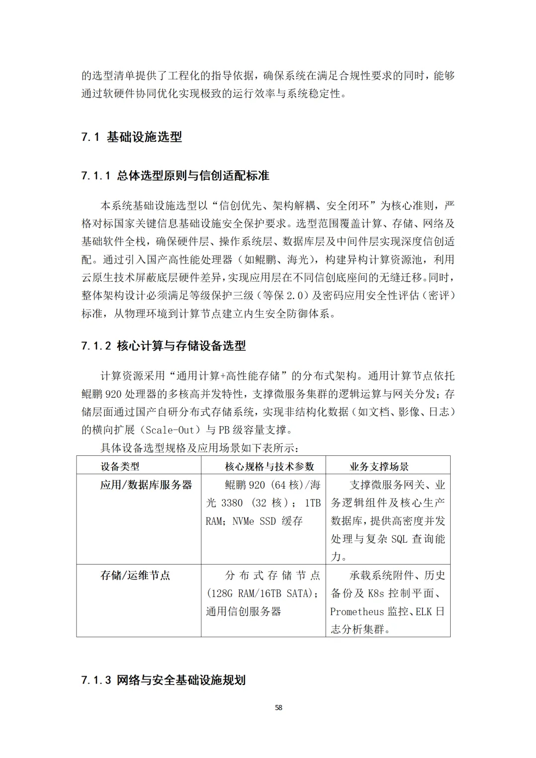
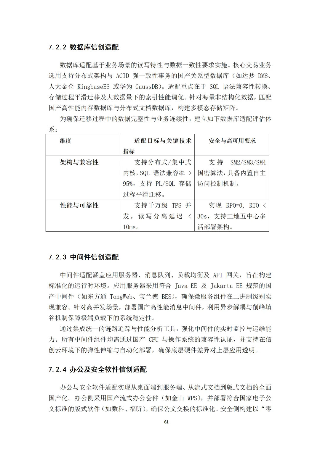
05
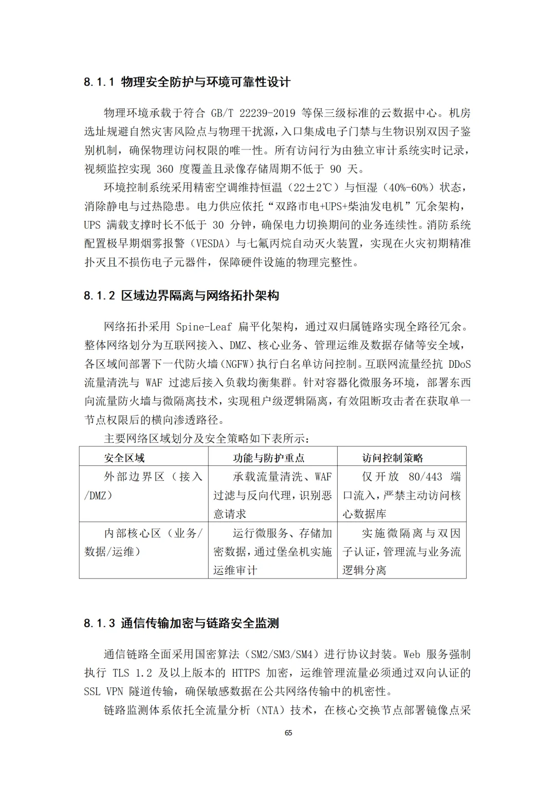
06
07














































































资料获取方式
1、加入专业方案报告一站式服务平台,获取上万(资料持续上传中)方案报告
2、资料包括但不限于各行业智慧方案库、行业报告、软件文档、考试认证资料等
3、方案报告获取方式:扫描下方二维码,直接加入知识星球,下载上述所有资料(平均每日只需1块钱,即可下载星球所有资料,巨划算)
4、资料代找服务:星球成员享有专属VIP一对一资料代找五星级服务
5、后期开放含宝店铺20个合集免费下载权限且享有其他合集折扣优惠,更多特权敬请期待……


往期精彩
跨国制造企业全球供应链协同平台(SRM+WMS+TMS)数字化转型方案深度解析:打造端到端可视化的"数字供应链(WORD)
【高端PPT模板】全方位企业战略PPT模板:从房型图、战略屋、数字化转型战略、技术架构、产品矩阵到HRBP战略数字化转型
某市“十四五”教育信息化收官总结与“十五五”智慧教育2.0规划建设方案深度解读:打造数据驱动、集约高效、安全可信的未来教育新范式
《大数据技术原理与应用》(第4版)PPT讲义(大数据概述、处理架构、分布式文件、云数据库、数据仓库、流计算、图计算、大数据应用)
《数据治理概论》配套PPT讲义全套(数据治理概述、数据治理框架、数据战略规划、数据采集、存储、管理、应用、价值评估及案例)
数字化建造智慧工地管控云平台解决方案(施工、设备安全、环境监测、AI视觉、质量、项目管理、智能机器狗巡检、领导驾驶舱、智慧展厅)
【180页PPT】大型企业文化体系项目培训文档(诊断报告、理念设计、文化大纲、组织设计、行为规范、落地规划建设、项目问卷工具)
数字素养通识教程全套PPT讲义(信息与计算机基础、程序设计、新兴数字技术、大数据、大模型、AIGC应用实践、新兴技术伦理问题)
工业机器人技术基础全套PPT课件(概述、机械结构、运动学与动力学、传感系统、控制系统、操作与编程、离线编程仿真、典型行业应用)
【高端PPT模板】高级工作汇报述职报告业务逻辑图架构图数据统计图表思维导图总体框架思维模型(共7种配色,每种配色500页)
人工智能通识教程全套PPT课件(信息计算机基础、概述、新兴技术、智能体、具身智能、AIGC应用实践、AI智能办公、人工智能伦理)
免责声明
本公众号所载文章为本公众号原创或根据网络搜索编辑整理,文章版权归原作者所有。因转载众多,无法找到真正来源,如标错来源,或对于文中所使用的图片,资料,下载链接中所包含的软件,资料等,如有侵权,请跟我们联系删除,谢谢!
