






为深入贯彻落实党的二十大和二十届历次全会精神,落实“建设现代化产业体系”、“加快构建新发展格局”战略部署,全面实施农业领域扩投资优结构行动,第四师六十八团聚焦构建现代农业全链发展体系,以产业融合化、产品生态化、装备智能化、管理数智化为主攻方向,高标准谋划了一批引领性强、带动面广的农业农村发展项目。现正式发布2026年农业产业招商项目,旨在吸引优质资本与先进技术,共同推动团场农业产业现代化升级与乡村全面振兴。本次共推介重点项目12个,涵盖设施农业、农产品加工、农旅融合等多个领域。
一
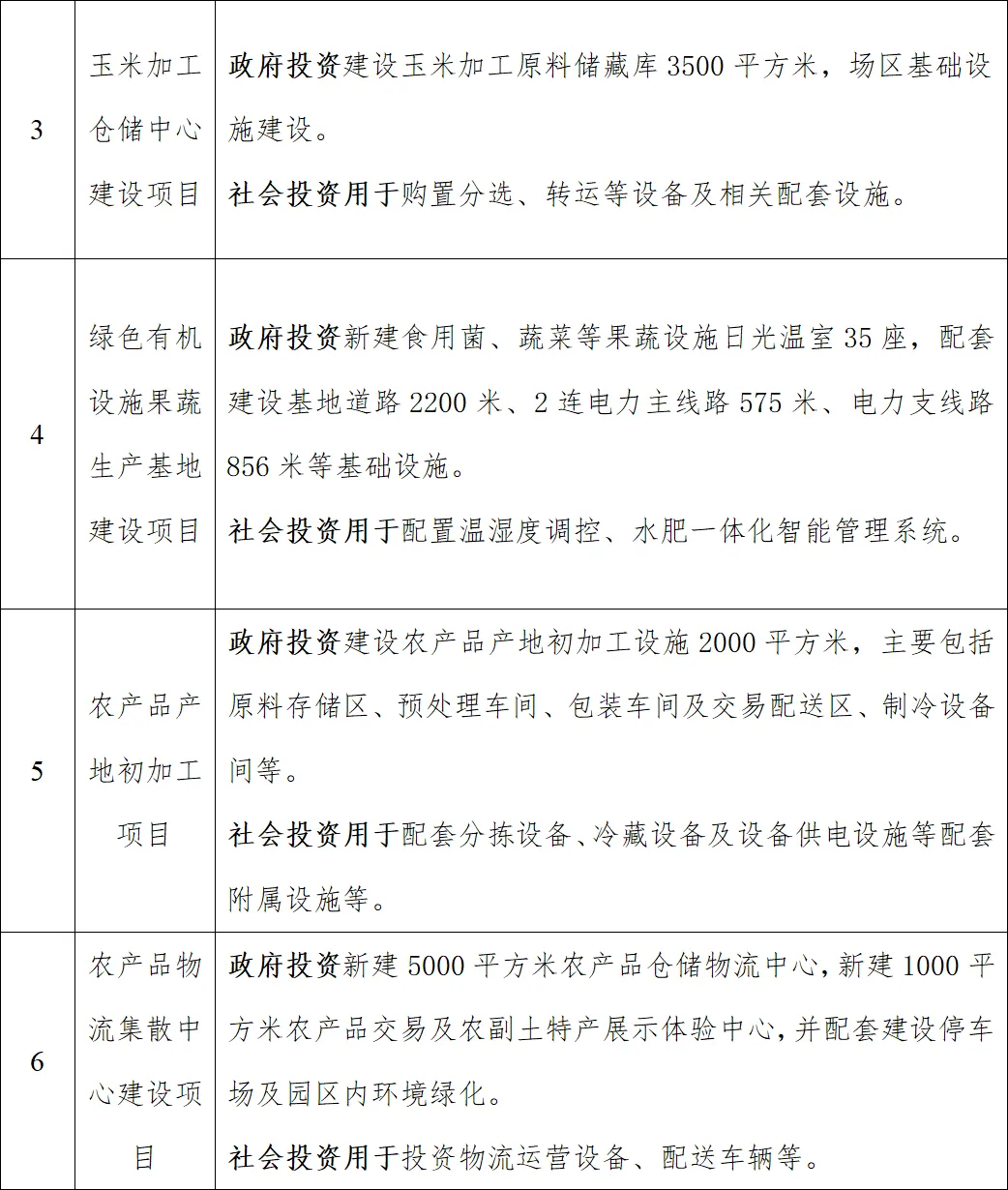
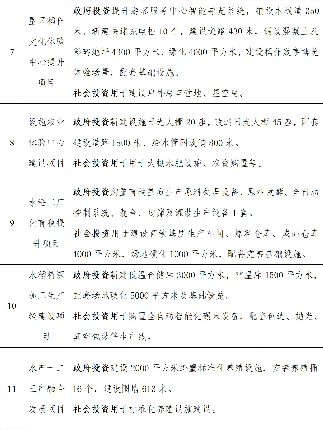
项目基本信息




二
合作联系方式
项目单位地址:新疆生产建设兵团第四师可克达拉市六十八团
联系人及电话:
魏朝辉:18899566266
曹鑫宇:18799961202
本次招商项目均围绕团场农业产业发展核心需求规划,所有建设内容可根据合作方实际运营需求,在合规前提下协商优化调整,竭诚为合作方提供优质的落地服务与政策支持。
第四师六十八团
2026年3月12日
-END-



往期精彩回顾
点击图片了解更多




