3月7日,南京农业大学万建民院士团队在《PNAS》期刊发表题为“D-amino acid aminotransferase1 regulates grain chalkiness in rice by modulating endoplasmic reticulum stress response”的研究论文。南京农业大学董慧教授、雷洁博士、田云录副教授和南开大学刘娟博士生为研究论文共同第一作者。南京农业大学万建民院士、王益华教授,南开大学李功玉教授为该研究论文的共同通讯作者。
稻米垩白是影响外观、加工和食味品质的重要品质性状,是稻米商品价值重要决定因素。垩白的形成与籽粒灌浆过程中淀粉和贮藏蛋白的沉积密切相关,已有研究主要集中在淀粉合成通路、碳氮代谢、能量代谢及激素调控等方面。D-氨基酸(D-amino acids, D-AAs)是L-氨基酸的立体异构体,存在于多种生物体内,在细菌细胞壁构成及动物神经信号和免疫调控中具有重要作用,但关于D-氨基酸在植物中的生物学功能仍知之甚少。
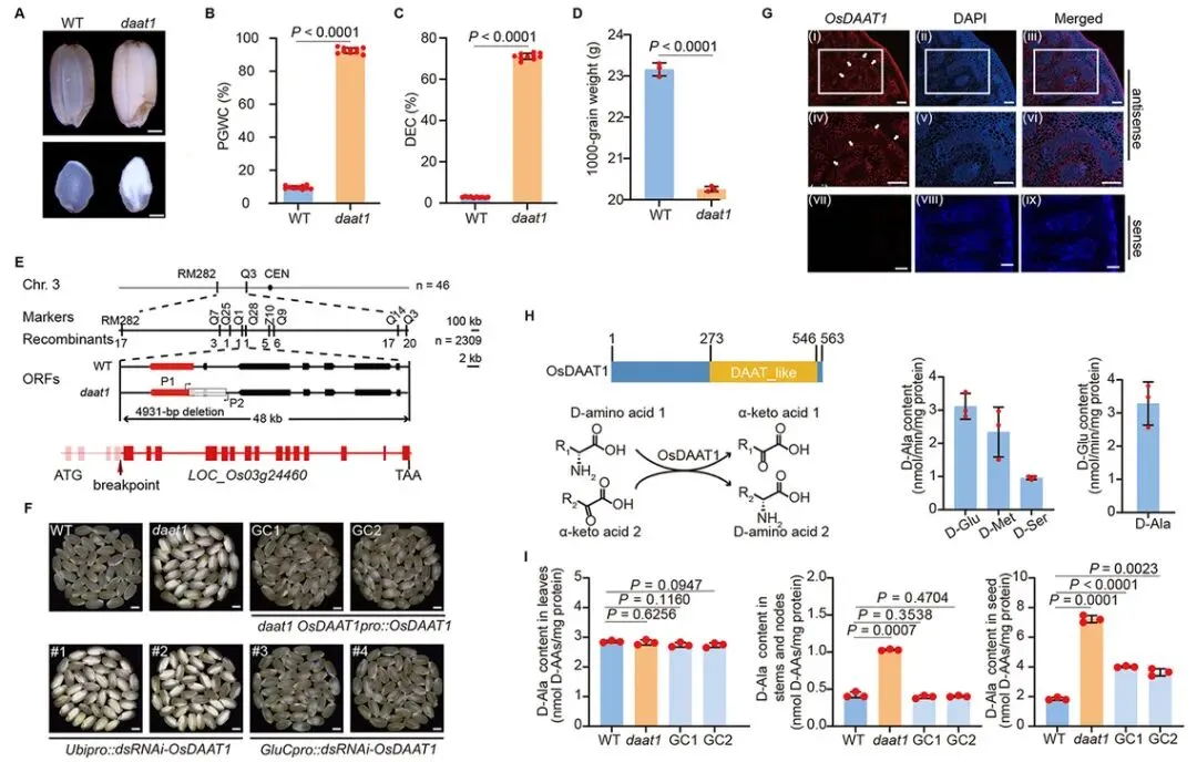
研究团队通过图位克隆和遗传互补实验,成功分离并鉴定了一个调控水稻垩白形成的关键基因OsDAAT1。该基因编码D-氨基酸氨基转移酶,在水稻节间维管组织中高表达,能够在体外催化不同D-氨基酸之间的相互转化。遗传分析表明,daat1突变体中D-丙氨酸在茎秆、节部及发育籽粒中显著积累,说明该基因在维持D-氨基酸稳态方面发挥重要作用。

图1 OsDAAT1调控水稻籽粒垩白和D-氨基酸代谢
研究发现D-氨基酸稳态的变化导致了严重的内质网胁迫,体外蛋白翻译实验表明D-氨基酸能够参与新生多肽的合成。因此,研究团队推测D-氨基酸稳态变化可能影响新生多肽/蛋白质异构化水平,但在生物体内尚缺乏有效的检测手段。通过与南开大学李功玉教授团队合作,首次在植物中系统开展了蛋白质异构化修饰的鉴定工作,证实水稻胚乳中肽链/蛋白质确实存在一定比例的异构化修饰。进一步比较发现突变体中肽链/蛋白质异构化水平显著改变,多个直接参与淀粉和贮藏蛋白生物合成的关键酶类蛋白发生构象异常。这些研究表明D-氨基酸代谢失衡导致蛋白质异构化修饰改变,进而通过诱发严重的内质网(ER)胁迫反应,干扰新合成蛋白的正常折叠与贮藏物质的沉积,最终导致籽粒垩白显著增加。

图2 D-氨基酸稳态改变导致严重内质网胁迫和肽链/蛋白质异构化水平改变
在育种应用层面,研究团队鉴定到OsDAAT1Hap1为低垩白优异单倍型,携带OsDAAT1Hap1的自然品种和置换系均表现为更低的垩白。群体遗传分析显示,该基因在水稻驯化过程中可能经历了人工选择。该发现为通过分子设计育种改良稻米外观品质提供了重要的功能等位基因资源。

图3 OsDAAT1 Hap1低垩白优异单倍型的鉴定