当前位置:首页>农业>PCE(Q1/6.3)|东北农业大学殷秀杰教授团队揭示高加索三叶草E3泛素连接酶跨界调控根系发育的新机制

PCE(Q1/6.3)|东北农业大学殷秀杰教授团队揭示高加索三叶草E3泛素连接酶跨界调控根系发育的新机制

  • 2026-05-31 07:41:11
PCE(Q1/6.3)|东北农业大学殷秀杰教授团队揭示高加索三叶草E3泛素连接酶跨界调控根系发育的新机制
点击上方蓝字"译景小筑",关注我们

文献标题: A HECT‐Type E3 Ubiquitin Ligase TaUPL21 Promotes Root Development in Caucasian Clover by Directly Activating Transcription of TaAGL29

文献译名:一种 HECT 型 E3 泛素连接酶 TaUPL21 通过直接激活 TaAGL29 的转录促进高加索三叶草的根发育

期刊名称: Plant, Cell & Environment

发表时间: 2026 年 3 月 1 日

影响因子:6.3

论文一作: 姜婧雯

一作单位:东北农业大学 动物科学技术学院

通讯作者: 殷秀杰 教授

通讯邮箱: yinxiujie@126.com

项目基金:本研究由国家自然科学基金(323471760)、黑龙江省自然科学基金(ZL2024C018)、牧草种质资源重要性状基因型精准鉴定项目(2023YFD1200302)资助。

01

研究背景

高加索三叶草Trifolium ambiguum M. Bieb.)(以下简称为“高三叶”)是一种属于豆科车轴草属的多年生优质牧草。该物种原产于高加索山脉、土耳其东部和伊朗北部,适宜在凉爽湿润的气候中生长。高三叶能够发育出庞大的地下根茎系统,播种后三个月即可萌发,两年内根茎径向扩展可达一米,根系入土深度超过六十厘米。这种发达的根系不仅对水土保持具有重要作用,还显著增强了植株的抗寒性、抗旱性和耐放牧性。此外,高三叶具有较高的胞外消化率和粗蛋白含量,能够很好地满足反刍动物的营养需求。其短花冠管和球状花序中密集排列的小花也使其成为蜜蜂的理想蜜源,进一步确立了其作为优良蜜源植物的价值。

HECT型E3泛素连接酶(又称UPL)是一类以保守的C端HECT结构域为特征的单亚基E3酶。UPL家族成员具有决定亚细胞定位的多样化N端功能模块,以及位于C端的关键半胱氨酸残基。这些酶通过介导关键底物蛋白的泛素化及随后的降解,在植物生长、发育和免疫反应中发挥着广泛的调节作用。例如,UPL3通过靶向降解特定蛋白,在根毛形成、维管发育和种子油脂积累等多个发育过程中起负调控作用;UPL5则通过降解WRKY53负向调节叶片衰老。同时,多种UPL靶向参与水杨酸和乙烯信号通路的转录激活因子(如NPR1和EIN3),从而影响激素传导和根系伸长。此外,UPL1、UPL3、UPL4和UPL5是水杨酸介导的免疫反应的重要调节因子,而UPL1和UPL2则参与调节乙烯生物合成酶AtACS7的稳定性。尽管UPL家族蛋白在衰老、激素信号传导和免疫反应中的核心作用已被广泛证实,但其在植物根系发育,尤其是豆科牧草根系发育中的具体功能和调控机制仍存在较大的研究空白。

为深入探究UPL在根系发育中的作用并填补上述空白,该研究对高三叶中的TaUPL基因家族进行了系统鉴定与表征。结合转录组数据的表达谱分析表明,TaUPL21在根茎芽中呈现高表达特征。通过对高三叶根茎芽进行遗传转化,获得了过表达TaUPL21的转基因毛状根系,充分证实了TaUPL21对根系发育的显著促进作用。此外,通过DNA亲和纯化测序(DAP-Seq)分析,鉴定并验证了受TaUPL21调控的潜在下游靶基因及其相互作用。研究揭示了一种全新的非经典调控机制,即TaUPL21能够直接结合并转录激活其下游靶基因TaAGL29,进而促进根系生长。这些发现不仅拓展了植物中E3泛素连接酶的功能范式,为理解其功能多样性提供了全新视角,同时也为未来改良植物根系构型提供了宝贵的遗传资源和机制基础。

本研究突破性地揭示了高三叶中HECT型E3泛素连接酶TaUPL21具备非经典的DNA结合活性,其通过直接结合并转录激活下游靶基因TaAGL29,从而显著促进植物根系发育的全新分子机制。

02

研究方法

2.1  试验材料制备与基因鉴定分析

为探究高三叶中目标基因的表达特征与功能,研究首先对TaUPL基因家族进行了系统的鉴定与生物信息学分析。在基因表达水平的测定上,提取了植物组织的总RNA,并针对目标基因设计特异性引物,执行了实时荧光定量PCR(qRT-PCR)检测。在遗传转化材料的准备方面,从试验田采集返青的根茎芽,经温室驯化7天后用于·的转化;同时,将高三叶种子经75%乙醇消毒、无菌水冲洗及4℃春化48小时后,接种于1/2 MS培养基上促萌发,为后续构建转基因毛状根体系提供了标准化的植物材料。

2.2 遗传转化实施与DNA亲和纯化测序(DAP-Seq)

为验证目标基因在根系发育中的作用及其潜在的DNA结合活性,研究实施了毛状根遗传转化与高通量测序分析。在转化处理中,切取生根幼苗的子叶与胚根交界处,将其上部浸入含有pCAMBIA1300-TaAGL29重组质粒的K599农杆菌菌液中,随后转移至MS培养基以诱导不定根的生成。为了在全基因组水平筛选转录调控靶标,采用体外无细胞表达系统诱导合成TaUPL21重组蛋白,并提取高三叶基因组DNA构建测序文库。将重组TaUPL21蛋白与基因组DNA文库共孵育后,分离出与该蛋白特异性结合的DNA片段,最终通过高通量测序技术精准鉴定了其结合位点。

2.3 靶向互作验证与数据统计分析

为进一步证实TaUPL21蛋白与TaAGL29启动子之间的直接结合及转录激活关系,研究设计并执行了酵母单杂交(Y1H)双荧光素酶(Dual-Luc)报告基因试验,并辅以严格的统计学检验。Y1H试验中,将分别搭载TaUPL21和TaAGL29启动子的pGADT7与pHIS2重组载体转入Y187酵母细胞,并在SD/-His/-Leu及SD/-His/-Leu/-Trp缺陷型培养基上进行阳性克隆筛选。在双荧光素酶试验中,将相关重组载体转入GV3101农杆菌并注射至五叶期烟草叶片,48小时后利用活体成像仪观察荧光信号,随后裂解叶片组织并分别测定萤火虫荧光素酶(LUC)与海肾荧光素酶(REN)的活性比值。所有测定均包含三个独立的生物学重复,数据采用SPSS软件进行方差分析(ANOVA),并通过Duncan多重比较法检验各处理间的差异,统计学显著性水平设定为p < 0.05。

03

研究结果

3.1 高三叶UPL基因家族的鉴定与理化性质

  • 全基因鉴定:从高三叶转录组数据中成功鉴定出32个TaUPL基因。

  • 理化性质:编码蛋白的氨基酸长度与分子量差异较大,多数等电点偏酸性,呈亲水性且多具核定位信号。

  • 分子对接:预测结合能结果显示,TaUPL21蛋白表现出最强的结合亲和力。

基于高三叶转录组数据,共鉴定出32个TaUPL基因(TaUPL1TaUPL32)。理化性质分析表明,这些基因编码的蛋白在氨基酸长度和分子量上存在较大差异,且绝大多数(94%)的理论等电点低于7,提示其主要在弱酸性微环境中发挥功能。所有TaUPL蛋白的亲水性总平均值均为负值,证实了其亲水性特征,且超过七成的成员具有假定的核定位信号。此外,分子对接结果显示,TaUPL家族的预测结合能呈现不同程度的亲和力,其中TaUPL21表现出最强的预测结合能力。

3.2 系统发育与组织表达水平分析

  • 系统发育树:与大豆UPL蛋白聚类分为七个进化分支,显示出跨物种的功能保守性。

  • 组织表达谱:转录组数据表明绝大多数TaUPL基因在根茎芽组织中呈现优势表达。

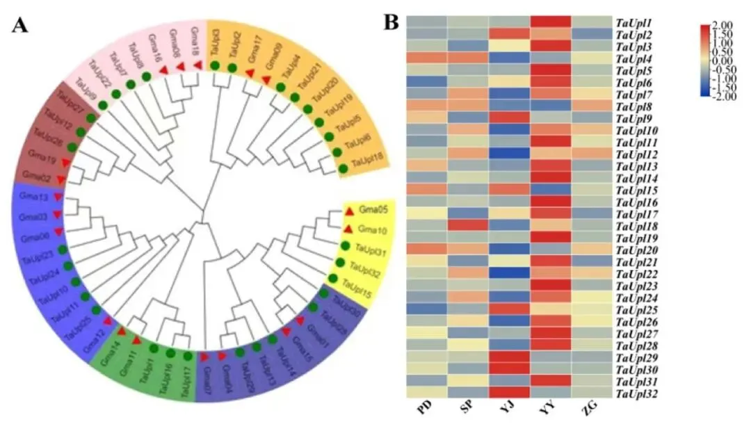
利用大豆UPL蛋白序列构建的最大似然系统发育树将UPL基因划分为七个不同的进化分支(Class I–VII)。这种跨物种的分布模式表明TaUPL基因在植物进化过程中保持了高度的功能保守性。进一步结合已发表的转录组数据对不同根部组织的表达谱进行分析,发现32个TaUPL基因中有25个在根茎芽中的表达量显著高于其他四种根部组织(Fig.1)。

图1.大豆与高三叶TaUPL基因家族的最大似然(ML)系统发育树及组织表达谱 (A) 使用全长序列构建的系统发育树(Bootstrap值为1000)。红色三角形和绿色圆形分别代表大豆和高三叶。不同分支代表不同的UPL亚家族。(B) TaUPL家族在高三叶不同根部组织的表达水平。PD:主根膨大部,SP:水平根,YJ:根茎芽尖;YY:根茎芽;ZG:主根。

3.3 TaUPL蛋白结构域与基序分析

  • 蛋白聚类:TaUPL蛋白的系统发育树将其划分为四个不同的进化簇。

  • 结构与基序:所有成员均包含HECT结构域,同一簇内成员具有相似的结构域和保守基序。

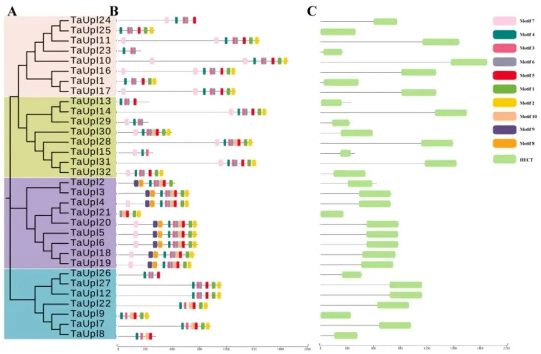
为探究功能结构域和进化关系,单独为TaUPL蛋白构建了最大似然系统发育树,将其聚类为四个不同的进化簇。保守结构域分析证实,所有32个TaUPL蛋白均包含特征性的HECT结构域,且同一进化簇内的蛋白具有相似的结构域组成。利用MEME进行的基序分析进一步识别出多个保守基序,同一系统发育簇内的成员包含完全相同的基序组成。这些分析共同证实了TaUPL基因家族在结构和进化上的高度保守性(Fig.2)。

图2. TaUPL的系统发育关系、保守基序和基因结构域 (A) 使用全长序列构建的TaUPL蛋白最大似然(ML)系统发育树(Bootstrap值为1000)。(B) TaUPL的结构域分布。(C) TaUPL蛋白中保守基序的分布。共预测了10个基序,比例尺代表100个氨基酸。

3.4 TaUPL21的生物信息学特征与无细胞表达

  • 进化与序列:系统发育与多序列比对揭示了TaUPL21在多物种间的高度进化保守性。

  • 结构与表达:三维结构呈现典型特征,利用无细胞系统成功表达了该亲水性蛋白。

  • 互作网预测:预测网络包含泛素前体和蛋白酶体亚基,支持其E3泛素连接酶的经典功能。

通过一系列生物信息学分析揭示了TaUPL21的进化和结构特征。系统发育分析显示TaUPL21与其在红三叶中的直系同源物紧密聚类,多序列比对进一步揭示了其在多个物种间的保守区域。负的亲水性总平均值证实了TaUPL21的亲水性质,其三维结构预测也展现出典型的结构域构型。随后,利用小麦胚芽无细胞表达系统成功合成了TaUPL21蛋白,SDS-PAGE分析在预测分子量处确认了单一目的条带。利用STRING数据库预测的潜在互作蛋白网络中包含了泛素前体和蛋白酶体亚基,这与其作为HECT型E3泛素连接酶的分类相一致。结合保守HECT结构域的存在,这些计算机模拟分析表明TaUPL21除了具有新发现的DNA结合功能外,很可能保留了经典的泛素连接酶活性(Fig.3)。

图3. TaUPL21的系统发育、序列比对及结构分析 (A) 使用全长序列构建的TaUPL21最大似然(ML)系统发育树(Bootstrap值为400)。Ap:相思子;Gs:野大豆;Lj:百脉根;Lp:宿根亚麻;Mp:刺毛黧豆;Mt:截形苜蓿;Os:水稻;Pf:紫苏;Py:染井吉野樱;Tm:红三叶;Vu:赤豆;Vv:长柔毛野豌豆。(B) TaUPL21的氨基酸多序列比对。(C) 蛋白表达结果。(D) TaUPL21蛋白的三维结构。(E) 疏水性分析。

3.5 TaUPL21促进高三叶根系生长

  • 转基因根系:通过农杆菌介导法成功获得了过表达TaUPL21的转基因毛状根。

  • 根系促生:过表达株系在根长、根体积及根尖数等形态学指标上均表现出显著增加。

为深入探究TaUPL21的功能,通过农杆菌介导的遗传转化生成了过表达TaUPL21的毛状根。定量RT-PCR分析证实,转基因毛状根中TaUPL21的表达量显著高于对照组。利用根系扫描仪对过表达TaUPL21的毛状根进行表型分析,结果显示,与对照组相比,过表达株系在根长、根体积、根尖数、分叉数以及根表面积方面均表现出显著增加(p < 0.05)。其中,OE1株系的表型最为明显,各项指标分别达到对照组的1.4倍、1.3倍、1.7倍、2.0倍和1.5倍。这些结果充分表明TaUPL21正向调控高三叶的根系生长与发育(Fig.4)。

图4. 过表达TaUPL21促进高三叶毛状根发育 (A–D) 高三叶毛状根中过表达TaUPL21的表型。A:空载体(EV);B:OE-1;C:OE-2;D:OE-3。(E) 过表达TaUPL21的根体积。(F) 过表达TaUPL21的根分叉数。(G) 过表达TaUPL21的根长。(H) 过表达TaUPL21的根尖数。(I) 过表达TaUPL21的根表面积。不同小写字母表示同一株系在不同处理时间下的显著差异(p < 0.05)。

3.6 DAP-Seq揭示TaUPL21意想不到的DNA结合活性

  • DNA结合:DAP-seq分析鉴定出数百个高置信度结合峰,且多数位于启动子区域。

  • 基序鉴定:识别出特异性结合基序,并明确了其在转录起始和终止位点附近的分布模式。

  • 通路富集:靶基因显著富集于次级代谢、基因组稳定性、表观遗传调控及发育等过程。

除了作为E3泛素连接酶的经典作用外,DAP-seq分析揭示了TaUPL21具有内在的DNA结合活性。对两个生物学重复的分析分别鉴定出1607和1066个结合峰,其中294个高置信度峰在两个重复中共有。值得注意的是,这些共有峰中有266个(11.2%)位于启动子区域,支持其在转录调控中的作用。从头基序分析鉴定出TaUPL21特异性的DNA结合基序。在转录起始位点(TSS)上游2 kb区域内,结合信号呈现均匀分布模式;而在转录终止位点(TTS)下游区域,大部分结合峰显著富集于近端下游1 kb区域内。KEGG和GO富集分析显示,靶基因在甜菜红素生物合成、萜类骨架生物合成、DNA复制、错配修复等通路,以及双链甲基化DNA结合、三肽转运和花发育正向调控等生物学过程中显著富集。这些结果表明TaUPL21蛋白参与了次级代谢、基因组稳定性、表观遗传调控、应激反应和发育等多种生物学过程(Fig.5)。

图5. TaUPL21 DNA结合活性的DAP-seq分析及功能验证 (A) TaUPL21 DAP-seq实验两次技术重复间Peaks的一致性分析。(B) TaUPL21结合Peaks在功能区域(如启动子、外显子和内含子)的基因组注释统计。(C) 从TaUPL21识别区间富集到的保守基序。(D) 所有TaUPL21靶基因结合位点中心到转录起始位点(TSS)的距离。

3.7 TaUPL21通过结合TaAGL29启动子发挥功能

  • 靶标筛选:选取MADS-box转录因子TaAGL29作为候选直接靶标进行深入验证。

  • 互作预测:分子对接预测显示TaUPL21关键残基与TaAGL29启动子形成特异性氢键。

  • 转录激活:酵母单杂交和双荧光素酶实验证实TaUPL21直接结合并激活该启动子。

在DAP-seq鉴定的靶标中,MADS-box转录因子TaAGL29被选为候选直接靶标进行验证。系统发育分析确认了其与红三叶等物种中直系同源物的密切关系,且其启动子序列包含多种与光响应、分生组织表达及激素响应相关的顺式作用元件。分子对接预测了TaUPL21与TaAGL29启动子之间的特异性相互作用,TaUPL21中的关键氨基酸残基能够与启动子DNA上的核苷酸碱基形成氢键。在毛状根中过表达TaUPL21显著提高了TaAGL29的相对表达水平(p < 0.05)。随后,酵母单杂交(Y1H)实验证实了TaUPL21与TaAGL29启动子的直接结合。在本氏烟草叶片中进行的双荧光素酶报告基因实验进一步表明,共表达TaAGL29启动子-LUC报告基因与35S::TaUPL21效应物可显著提高LUC活性。这些结果确凿地证明了TaUPL21作为TaAGL29启动子的转录激活因子发挥作用(Fig.6)。

图6. TaUPL21直接结合并下调TaAGL29 (A) TaAGL29启动子序列及重要顺式作用元件的分布。(B) TaUPL21与TaAGL29启动子的结合位点。字母代表氨基酸,数字表示具体氨基酸位置。关键残基以杆状显示。黄色虚线代表蛋白结合能力,越短表示结合能力越强。(C) 酵母单杂交实验显示TaUPL21结合TaAGL29启动子。菌落体积被稀释10、100和1000倍。SD/-Trp-His为缺Trp和His的SD培养基;SD/-Trp-His-Leu为缺Trp、His和Leu的SD培养基。(D) 瞬时表达实验中使用的效应物和报告物构建体示意图。由CaMV 35S启动子驱动的TaUPL21作为效应物。将TaAGL29启动子中的TaUPL21结合位点连接到报告载体中。(E) 瞬时表达实验中TaUPL21对TaAGL29启动子的转录调控。(F) 转化杨树原生质体12小时后测定的LUC与REN相对荧光素酶活性。

3.8 TaAGL29正向调控根系生长

  • 过表达验证:成功获得了TaAGL29表达水平显著提升的转基因毛状根系。

  • 根系促生:过表达株系在根长和根鲜重上均显著增加,且表现出更强的生根能力。

为了更好地理解TaAGL29在高三叶中的功能,通过毛状根遗传转化系统获得了过表达TaAGL29的毛状根。RT-qPCR结果显示,毛状根中TaAGL29的表达水平显著高于空载体(EV)对照(p < 0.05)。在过表达TaAGL29的毛状根中,观察到了与过表达TaUPL21相似的表型结果。转化14天后,过表达TaAGL29的毛状根长度显著增加(p < 0.05),最长可达3.10厘米。此外,过表达TaAGL29的毛状根鲜重也显著高于对照组(p < 0.05)。同时意外发现部分过表达株系表现出更强的生根能力,提前长出多条根系。这些结果充分表明TaAGL29正向调控高三叶的根系发育(Fig.7)。

图7. 过表达TaAGL29促进高三叶毛状根发育 (A) 高三叶毛状根中过表达TaAGL29的表型。在培养皿中观察TaAGL29的过表达情况,比例尺代表每个小格的长度为1.4 cm。(B) 过表达TaAGL29的根长。(C) 过表达TaAGL29的根鲜重。使用直尺进行测量。

04

研究创新性

  • 首次揭示了HECT型E3泛素连接酶的非经典功能(DNA结合与转录激活)传统的观点认为,HECT型E3泛素连接酶(UPL)主要通过介导底物蛋白的泛素化和降解来发挥转录后调控作用。本研究通过DNA亲和纯化测序(DAP-Seq)技术,意外且突破性地发现TaUPL21蛋白具有内在的DNA结合活性,并能作为转录激活因子直接结合靶基因的启动子。这一发现打破了对E3泛素连接酶功能的传统认知,揭示了其不依赖于蛋白降解途径的全新调控机制。

  • 解析了全新的“TaUPL21-TaAGL29”根系发育调控模块研究不仅发现了TaUPL21的DNA结合能力,还精准锁定了其下游直接靶标——MADS-box转录因子TaAGL29。通过酵母单杂交和双荧光素酶实验,确证了TaUPL21能够直接结合TaAGL29启动子并激活其转录;同时通过毛状根遗传转化证实了两者均能显著促进高三叶的根系(根长、根体积、根尖数等)发育。这首次构建了一条由E3泛素连接酶直接转录调控MADS-box基因来促进根系生长的全新分子通路。

  • 极大拓宽了植物E3泛素连接酶的功能范式基于研究结果,论文在讨论部分创新性地提出了TaUPL21可能作为“双功能蛋白”的机制模型:它既可能作为典型的泛素连接酶降解根系生长抑制因子,又能够作为DNA结合蛋白直接激活生长促进因子(如TaAGL29),甚至可能通过结合DNA来招募其他表观遗传修饰因子。这一理论模型的提出,为理解植物E3泛素连接酶的功能多效性和复杂性提供了全新的视角。

  • 填补了豆科牧草根系发育机制的研究空白并提供优良遗传资源高三叶作为一种具有极高生态和经济价值的多年生豆科牧草,其发达的地下根茎系统是其抗寒、抗旱和耐放牧的核心。以往关于UPL家族的研究多集中于拟南芥等模式植物的衰老或免疫反应,而本研究首次将其引入到非模式植物(高三叶)的根系发育研究中。这不仅解析了高三叶强大根系形成的潜在分子基础,也为未来通过分子育种手段改良农作物或牧草的根系构型、提升水土保持能力和抗逆性提供了宝贵的基因资源(TaUPL21TaAGL29)。

审核|林蘖亙

阅读科研文献,荟萃前沿进展

欢迎关注、转发、投稿、点赞

最新文章

随机文章

基本 文件 流程 错误 SQL 调试
  1. 请求信息 : 2026-05-31 09:04:14 HTTP/2.0 GET : https://h.mffb.com.cn/a/487373.html
  2. 运行时间 : 0.219510s [ 吞吐率:4.56req/s ] 内存消耗:4,560.07kb 文件加载:140
  3. 缓存信息 : 0 reads,0 writes
  4. 会话信息 : SESSION_ID=256ac9623cdf6db004560c06bfa36c02
  1. /yingpanguazai/ssd/ssd1/www/h.mffb.com.cn/public/index.php ( 0.79 KB )
  2. /yingpanguazai/ssd/ssd1/www/h.mffb.com.cn/vendor/autoload.php ( 0.17 KB )
  3. /yingpanguazai/ssd/ssd1/www/h.mffb.com.cn/vendor/composer/autoload_real.php ( 2.49 KB )
  4. /yingpanguazai/ssd/ssd1/www/h.mffb.com.cn/vendor/composer/platform_check.php ( 0.90 KB )
  5. /yingpanguazai/ssd/ssd1/www/h.mffb.com.cn/vendor/composer/ClassLoader.php ( 14.03 KB )
  6. /yingpanguazai/ssd/ssd1/www/h.mffb.com.cn/vendor/composer/autoload_static.php ( 4.90 KB )
  7. /yingpanguazai/ssd/ssd1/www/h.mffb.com.cn/vendor/topthink/think-helper/src/helper.php ( 8.34 KB )
  8. /yingpanguazai/ssd/ssd1/www/h.mffb.com.cn/vendor/topthink/think-validate/src/helper.php ( 2.19 KB )
  9. /yingpanguazai/ssd/ssd1/www/h.mffb.com.cn/vendor/topthink/think-orm/src/helper.php ( 1.47 KB )
  10. /yingpanguazai/ssd/ssd1/www/h.mffb.com.cn/vendor/topthink/think-orm/stubs/load_stubs.php ( 0.16 KB )
  11. /yingpanguazai/ssd/ssd1/www/h.mffb.com.cn/vendor/topthink/framework/src/think/Exception.php ( 1.69 KB )
  12. /yingpanguazai/ssd/ssd1/www/h.mffb.com.cn/vendor/topthink/think-container/src/Facade.php ( 2.71 KB )
  13. /yingpanguazai/ssd/ssd1/www/h.mffb.com.cn/vendor/symfony/deprecation-contracts/function.php ( 0.99 KB )
  14. /yingpanguazai/ssd/ssd1/www/h.mffb.com.cn/vendor/symfony/polyfill-mbstring/bootstrap.php ( 8.26 KB )
  15. /yingpanguazai/ssd/ssd1/www/h.mffb.com.cn/vendor/symfony/polyfill-mbstring/bootstrap80.php ( 9.78 KB )
  16. /yingpanguazai/ssd/ssd1/www/h.mffb.com.cn/vendor/symfony/var-dumper/Resources/functions/dump.php ( 1.49 KB )
  17. /yingpanguazai/ssd/ssd1/www/h.mffb.com.cn/vendor/topthink/think-dumper/src/helper.php ( 0.18 KB )
  18. /yingpanguazai/ssd/ssd1/www/h.mffb.com.cn/vendor/symfony/var-dumper/VarDumper.php ( 4.30 KB )
  19. /yingpanguazai/ssd/ssd1/www/h.mffb.com.cn/vendor/topthink/framework/src/think/App.php ( 15.30 KB )
  20. /yingpanguazai/ssd/ssd1/www/h.mffb.com.cn/vendor/topthink/think-container/src/Container.php ( 15.76 KB )
  21. /yingpanguazai/ssd/ssd1/www/h.mffb.com.cn/vendor/psr/container/src/ContainerInterface.php ( 1.02 KB )
  22. /yingpanguazai/ssd/ssd1/www/h.mffb.com.cn/app/provider.php ( 0.19 KB )
  23. /yingpanguazai/ssd/ssd1/www/h.mffb.com.cn/vendor/topthink/framework/src/think/Http.php ( 6.04 KB )
  24. /yingpanguazai/ssd/ssd1/www/h.mffb.com.cn/vendor/topthink/think-helper/src/helper/Str.php ( 7.29 KB )
  25. /yingpanguazai/ssd/ssd1/www/h.mffb.com.cn/vendor/topthink/framework/src/think/Env.php ( 4.68 KB )
  26. /yingpanguazai/ssd/ssd1/www/h.mffb.com.cn/app/common.php ( 0.03 KB )
  27. /yingpanguazai/ssd/ssd1/www/h.mffb.com.cn/vendor/topthink/framework/src/helper.php ( 18.78 KB )
  28. /yingpanguazai/ssd/ssd1/www/h.mffb.com.cn/vendor/topthink/framework/src/think/Config.php ( 5.54 KB )
  29. /yingpanguazai/ssd/ssd1/www/h.mffb.com.cn/config/app.php ( 0.95 KB )
  30. /yingpanguazai/ssd/ssd1/www/h.mffb.com.cn/config/cache.php ( 0.78 KB )
  31. /yingpanguazai/ssd/ssd1/www/h.mffb.com.cn/config/console.php ( 0.23 KB )
  32. /yingpanguazai/ssd/ssd1/www/h.mffb.com.cn/config/cookie.php ( 0.56 KB )
  33. /yingpanguazai/ssd/ssd1/www/h.mffb.com.cn/config/database.php ( 2.48 KB )
  34. /yingpanguazai/ssd/ssd1/www/h.mffb.com.cn/vendor/topthink/framework/src/think/facade/Env.php ( 1.67 KB )
  35. /yingpanguazai/ssd/ssd1/www/h.mffb.com.cn/config/filesystem.php ( 0.61 KB )
  36. /yingpanguazai/ssd/ssd1/www/h.mffb.com.cn/config/lang.php ( 0.91 KB )
  37. /yingpanguazai/ssd/ssd1/www/h.mffb.com.cn/config/log.php ( 1.35 KB )
  38. /yingpanguazai/ssd/ssd1/www/h.mffb.com.cn/config/middleware.php ( 0.19 KB )
  39. /yingpanguazai/ssd/ssd1/www/h.mffb.com.cn/config/route.php ( 1.89 KB )
  40. /yingpanguazai/ssd/ssd1/www/h.mffb.com.cn/config/session.php ( 0.57 KB )
  41. /yingpanguazai/ssd/ssd1/www/h.mffb.com.cn/config/trace.php ( 0.34 KB )
  42. /yingpanguazai/ssd/ssd1/www/h.mffb.com.cn/config/view.php ( 0.82 KB )
  43. /yingpanguazai/ssd/ssd1/www/h.mffb.com.cn/app/event.php ( 0.25 KB )
  44. /yingpanguazai/ssd/ssd1/www/h.mffb.com.cn/vendor/topthink/framework/src/think/Event.php ( 7.67 KB )
  45. /yingpanguazai/ssd/ssd1/www/h.mffb.com.cn/app/service.php ( 0.13 KB )
  46. /yingpanguazai/ssd/ssd1/www/h.mffb.com.cn/app/AppService.php ( 0.26 KB )
  47. /yingpanguazai/ssd/ssd1/www/h.mffb.com.cn/vendor/topthink/framework/src/think/Service.php ( 1.64 KB )
  48. /yingpanguazai/ssd/ssd1/www/h.mffb.com.cn/vendor/topthink/framework/src/think/Lang.php ( 7.35 KB )
  49. /yingpanguazai/ssd/ssd1/www/h.mffb.com.cn/vendor/topthink/framework/src/lang/zh-cn.php ( 13.70 KB )
  50. /yingpanguazai/ssd/ssd1/www/h.mffb.com.cn/vendor/topthink/framework/src/think/initializer/Error.php ( 3.31 KB )
  51. /yingpanguazai/ssd/ssd1/www/h.mffb.com.cn/vendor/topthink/framework/src/think/initializer/RegisterService.php ( 1.33 KB )
  52. /yingpanguazai/ssd/ssd1/www/h.mffb.com.cn/vendor/services.php ( 0.14 KB )
  53. /yingpanguazai/ssd/ssd1/www/h.mffb.com.cn/vendor/topthink/framework/src/think/service/PaginatorService.php ( 1.52 KB )
  54. /yingpanguazai/ssd/ssd1/www/h.mffb.com.cn/vendor/topthink/framework/src/think/service/ValidateService.php ( 0.99 KB )
  55. /yingpanguazai/ssd/ssd1/www/h.mffb.com.cn/vendor/topthink/framework/src/think/service/ModelService.php ( 2.04 KB )
  56. /yingpanguazai/ssd/ssd1/www/h.mffb.com.cn/vendor/topthink/think-trace/src/Service.php ( 0.77 KB )
  57. /yingpanguazai/ssd/ssd1/www/h.mffb.com.cn/vendor/topthink/framework/src/think/Middleware.php ( 6.72 KB )
  58. /yingpanguazai/ssd/ssd1/www/h.mffb.com.cn/vendor/topthink/framework/src/think/initializer/BootService.php ( 0.77 KB )
  59. /yingpanguazai/ssd/ssd1/www/h.mffb.com.cn/vendor/topthink/think-orm/src/Paginator.php ( 11.86 KB )
  60. /yingpanguazai/ssd/ssd1/www/h.mffb.com.cn/vendor/topthink/think-validate/src/Validate.php ( 63.20 KB )
  61. /yingpanguazai/ssd/ssd1/www/h.mffb.com.cn/vendor/topthink/think-orm/src/Model.php ( 23.55 KB )
  62. /yingpanguazai/ssd/ssd1/www/h.mffb.com.cn/vendor/topthink/think-orm/src/model/concern/Attribute.php ( 21.05 KB )
  63. /yingpanguazai/ssd/ssd1/www/h.mffb.com.cn/vendor/topthink/think-orm/src/model/concern/AutoWriteData.php ( 4.21 KB )
  64. /yingpanguazai/ssd/ssd1/www/h.mffb.com.cn/vendor/topthink/think-orm/src/model/concern/Conversion.php ( 6.44 KB )
  65. /yingpanguazai/ssd/ssd1/www/h.mffb.com.cn/vendor/topthink/think-orm/src/model/concern/DbConnect.php ( 5.16 KB )
  66. /yingpanguazai/ssd/ssd1/www/h.mffb.com.cn/vendor/topthink/think-orm/src/model/concern/ModelEvent.php ( 2.33 KB )
  67. /yingpanguazai/ssd/ssd1/www/h.mffb.com.cn/vendor/topthink/think-orm/src/model/concern/RelationShip.php ( 28.29 KB )
  68. /yingpanguazai/ssd/ssd1/www/h.mffb.com.cn/vendor/topthink/think-helper/src/contract/Arrayable.php ( 0.09 KB )
  69. /yingpanguazai/ssd/ssd1/www/h.mffb.com.cn/vendor/topthink/think-helper/src/contract/Jsonable.php ( 0.13 KB )
  70. /yingpanguazai/ssd/ssd1/www/h.mffb.com.cn/vendor/topthink/think-orm/src/model/contract/Modelable.php ( 0.09 KB )
  71. /yingpanguazai/ssd/ssd1/www/h.mffb.com.cn/vendor/topthink/framework/src/think/Db.php ( 2.88 KB )
  72. /yingpanguazai/ssd/ssd1/www/h.mffb.com.cn/vendor/topthink/think-orm/src/DbManager.php ( 8.52 KB )
  73. /yingpanguazai/ssd/ssd1/www/h.mffb.com.cn/vendor/topthink/framework/src/think/Log.php ( 6.28 KB )
  74. /yingpanguazai/ssd/ssd1/www/h.mffb.com.cn/vendor/topthink/framework/src/think/Manager.php ( 3.92 KB )
  75. /yingpanguazai/ssd/ssd1/www/h.mffb.com.cn/vendor/psr/log/src/LoggerTrait.php ( 2.69 KB )
  76. /yingpanguazai/ssd/ssd1/www/h.mffb.com.cn/vendor/psr/log/src/LoggerInterface.php ( 2.71 KB )
  77. /yingpanguazai/ssd/ssd1/www/h.mffb.com.cn/vendor/topthink/framework/src/think/Cache.php ( 4.92 KB )
  78. /yingpanguazai/ssd/ssd1/www/h.mffb.com.cn/vendor/psr/simple-cache/src/CacheInterface.php ( 4.71 KB )
  79. /yingpanguazai/ssd/ssd1/www/h.mffb.com.cn/vendor/topthink/think-helper/src/helper/Arr.php ( 16.63 KB )
  80. /yingpanguazai/ssd/ssd1/www/h.mffb.com.cn/vendor/topthink/framework/src/think/cache/driver/File.php ( 7.84 KB )
  81. /yingpanguazai/ssd/ssd1/www/h.mffb.com.cn/vendor/topthink/framework/src/think/cache/Driver.php ( 9.03 KB )
  82. /yingpanguazai/ssd/ssd1/www/h.mffb.com.cn/vendor/topthink/framework/src/think/contract/CacheHandlerInterface.php ( 1.99 KB )
  83. /yingpanguazai/ssd/ssd1/www/h.mffb.com.cn/app/Request.php ( 0.09 KB )
  84. /yingpanguazai/ssd/ssd1/www/h.mffb.com.cn/vendor/topthink/framework/src/think/Request.php ( 55.78 KB )
  85. /yingpanguazai/ssd/ssd1/www/h.mffb.com.cn/app/middleware.php ( 0.25 KB )
  86. /yingpanguazai/ssd/ssd1/www/h.mffb.com.cn/vendor/topthink/framework/src/think/Pipeline.php ( 2.61 KB )
  87. /yingpanguazai/ssd/ssd1/www/h.mffb.com.cn/vendor/topthink/think-trace/src/TraceDebug.php ( 3.40 KB )
  88. /yingpanguazai/ssd/ssd1/www/h.mffb.com.cn/vendor/topthink/framework/src/think/middleware/SessionInit.php ( 1.94 KB )
  89. /yingpanguazai/ssd/ssd1/www/h.mffb.com.cn/vendor/topthink/framework/src/think/Session.php ( 1.80 KB )
  90. /yingpanguazai/ssd/ssd1/www/h.mffb.com.cn/vendor/topthink/framework/src/think/session/driver/File.php ( 6.27 KB )
  91. /yingpanguazai/ssd/ssd1/www/h.mffb.com.cn/vendor/topthink/framework/src/think/contract/SessionHandlerInterface.php ( 0.87 KB )
  92. /yingpanguazai/ssd/ssd1/www/h.mffb.com.cn/vendor/topthink/framework/src/think/session/Store.php ( 7.12 KB )
  93. /yingpanguazai/ssd/ssd1/www/h.mffb.com.cn/vendor/topthink/framework/src/think/Route.php ( 23.73 KB )
  94. /yingpanguazai/ssd/ssd1/www/h.mffb.com.cn/vendor/topthink/framework/src/think/route/RuleName.php ( 5.75 KB )
  95. /yingpanguazai/ssd/ssd1/www/h.mffb.com.cn/vendor/topthink/framework/src/think/route/Domain.php ( 2.53 KB )
  96. /yingpanguazai/ssd/ssd1/www/h.mffb.com.cn/vendor/topthink/framework/src/think/route/RuleGroup.php ( 22.43 KB )
  97. /yingpanguazai/ssd/ssd1/www/h.mffb.com.cn/vendor/topthink/framework/src/think/route/Rule.php ( 26.95 KB )
  98. /yingpanguazai/ssd/ssd1/www/h.mffb.com.cn/vendor/topthink/framework/src/think/route/RuleItem.php ( 9.78 KB )
  99. /yingpanguazai/ssd/ssd1/www/h.mffb.com.cn/route/app.php ( 1.72 KB )
  100. /yingpanguazai/ssd/ssd1/www/h.mffb.com.cn/vendor/topthink/framework/src/think/facade/Route.php ( 4.70 KB )
  101. /yingpanguazai/ssd/ssd1/www/h.mffb.com.cn/vendor/topthink/framework/src/think/route/dispatch/Controller.php ( 4.74 KB )
  102. /yingpanguazai/ssd/ssd1/www/h.mffb.com.cn/vendor/topthink/framework/src/think/route/Dispatch.php ( 10.44 KB )
  103. /yingpanguazai/ssd/ssd1/www/h.mffb.com.cn/app/controller/Index.php ( 4.81 KB )
  104. /yingpanguazai/ssd/ssd1/www/h.mffb.com.cn/app/BaseController.php ( 2.05 KB )
  105. /yingpanguazai/ssd/ssd1/www/h.mffb.com.cn/vendor/topthink/think-orm/src/facade/Db.php ( 0.93 KB )
  106. /yingpanguazai/ssd/ssd1/www/h.mffb.com.cn/vendor/topthink/think-orm/src/db/connector/Mysql.php ( 5.44 KB )
  107. /yingpanguazai/ssd/ssd1/www/h.mffb.com.cn/vendor/topthink/think-orm/src/db/PDOConnection.php ( 52.47 KB )
  108. /yingpanguazai/ssd/ssd1/www/h.mffb.com.cn/vendor/topthink/think-orm/src/db/Connection.php ( 8.39 KB )
  109. /yingpanguazai/ssd/ssd1/www/h.mffb.com.cn/vendor/topthink/think-orm/src/db/ConnectionInterface.php ( 4.57 KB )
  110. /yingpanguazai/ssd/ssd1/www/h.mffb.com.cn/vendor/topthink/think-orm/src/db/builder/Mysql.php ( 16.58 KB )
  111. /yingpanguazai/ssd/ssd1/www/h.mffb.com.cn/vendor/topthink/think-orm/src/db/Builder.php ( 24.06 KB )
  112. /yingpanguazai/ssd/ssd1/www/h.mffb.com.cn/vendor/topthink/think-orm/src/db/BaseBuilder.php ( 27.50 KB )
  113. /yingpanguazai/ssd/ssd1/www/h.mffb.com.cn/vendor/topthink/think-orm/src/db/Query.php ( 15.71 KB )
  114. /yingpanguazai/ssd/ssd1/www/h.mffb.com.cn/vendor/topthink/think-orm/src/db/BaseQuery.php ( 45.13 KB )
  115. /yingpanguazai/ssd/ssd1/www/h.mffb.com.cn/vendor/topthink/think-orm/src/db/concern/TimeFieldQuery.php ( 7.43 KB )
  116. /yingpanguazai/ssd/ssd1/www/h.mffb.com.cn/vendor/topthink/think-orm/src/db/concern/AggregateQuery.php ( 3.26 KB )
  117. /yingpanguazai/ssd/ssd1/www/h.mffb.com.cn/vendor/topthink/think-orm/src/db/concern/ModelRelationQuery.php ( 20.07 KB )
  118. /yingpanguazai/ssd/ssd1/www/h.mffb.com.cn/vendor/topthink/think-orm/src/db/concern/ParamsBind.php ( 3.66 KB )
  119. /yingpanguazai/ssd/ssd1/www/h.mffb.com.cn/vendor/topthink/think-orm/src/db/concern/ResultOperation.php ( 7.01 KB )
  120. /yingpanguazai/ssd/ssd1/www/h.mffb.com.cn/vendor/topthink/think-orm/src/db/concern/WhereQuery.php ( 19.37 KB )
  121. /yingpanguazai/ssd/ssd1/www/h.mffb.com.cn/vendor/topthink/think-orm/src/db/concern/JoinAndViewQuery.php ( 7.11 KB )
  122. /yingpanguazai/ssd/ssd1/www/h.mffb.com.cn/vendor/topthink/think-orm/src/db/concern/TableFieldInfo.php ( 2.63 KB )
  123. /yingpanguazai/ssd/ssd1/www/h.mffb.com.cn/vendor/topthink/think-orm/src/db/concern/Transaction.php ( 2.77 KB )
  124. /yingpanguazai/ssd/ssd1/www/h.mffb.com.cn/vendor/topthink/framework/src/think/log/driver/File.php ( 5.96 KB )
  125. /yingpanguazai/ssd/ssd1/www/h.mffb.com.cn/vendor/topthink/framework/src/think/contract/LogHandlerInterface.php ( 0.86 KB )
  126. /yingpanguazai/ssd/ssd1/www/h.mffb.com.cn/vendor/topthink/framework/src/think/log/Channel.php ( 3.89 KB )
  127. /yingpanguazai/ssd/ssd1/www/h.mffb.com.cn/vendor/topthink/framework/src/think/event/LogRecord.php ( 1.02 KB )
  128. /yingpanguazai/ssd/ssd1/www/h.mffb.com.cn/vendor/topthink/think-helper/src/Collection.php ( 16.47 KB )
  129. /yingpanguazai/ssd/ssd1/www/h.mffb.com.cn/vendor/topthink/framework/src/think/facade/View.php ( 1.70 KB )
  130. /yingpanguazai/ssd/ssd1/www/h.mffb.com.cn/vendor/topthink/framework/src/think/View.php ( 4.39 KB )
  131. /yingpanguazai/ssd/ssd1/www/h.mffb.com.cn/vendor/topthink/framework/src/think/Response.php ( 8.81 KB )
  132. /yingpanguazai/ssd/ssd1/www/h.mffb.com.cn/vendor/topthink/framework/src/think/response/View.php ( 3.29 KB )
  133. /yingpanguazai/ssd/ssd1/www/h.mffb.com.cn/vendor/topthink/framework/src/think/Cookie.php ( 6.06 KB )
  134. /yingpanguazai/ssd/ssd1/www/h.mffb.com.cn/vendor/topthink/think-view/src/Think.php ( 8.38 KB )
  135. /yingpanguazai/ssd/ssd1/www/h.mffb.com.cn/vendor/topthink/framework/src/think/contract/TemplateHandlerInterface.php ( 1.60 KB )
  136. /yingpanguazai/ssd/ssd1/www/h.mffb.com.cn/vendor/topthink/think-template/src/Template.php ( 46.61 KB )
  137. /yingpanguazai/ssd/ssd1/www/h.mffb.com.cn/vendor/topthink/think-template/src/template/driver/File.php ( 2.41 KB )
  138. /yingpanguazai/ssd/ssd1/www/h.mffb.com.cn/vendor/topthink/think-template/src/template/contract/DriverInterface.php ( 0.86 KB )
  139. /yingpanguazai/ssd/ssd1/www/h.mffb.com.cn/runtime/temp/32b793ebdcbdb96aeb8bb24c123b0bef.php ( 11.98 KB )
  140. /yingpanguazai/ssd/ssd1/www/h.mffb.com.cn/vendor/topthink/think-trace/src/Html.php ( 4.42 KB )
  1. CONNECT:[ UseTime:0.001107s ] mysql:host=127.0.0.1;port=3306;dbname=h_mffb;charset=utf8mb4
  2. SHOW FULL COLUMNS FROM `fenlei` [ RunTime:0.001722s ]
  3. SELECT * FROM `fenlei` WHERE `fid` = 0 [ RunTime:0.000836s ]
  4. SELECT * FROM `fenlei` WHERE `fid` = 63 [ RunTime:0.000882s ]
  5. SHOW FULL COLUMNS FROM `set` [ RunTime:0.001495s ]
  6. SELECT * FROM `set` [ RunTime:0.000631s ]
  7. SHOW FULL COLUMNS FROM `article` [ RunTime:0.001721s ]
  8. SELECT * FROM `article` WHERE `id` = 487373 LIMIT 1 [ RunTime:0.001299s ]
  9. UPDATE `article` SET `lasttime` = 1780189454 WHERE `id` = 487373 [ RunTime:0.001787s ]
  10. SELECT * FROM `fenlei` WHERE `id` = 64 LIMIT 1 [ RunTime:0.000749s ]
  11. SELECT * FROM `article` WHERE `id` < 487373 ORDER BY `id` DESC LIMIT 1 [ RunTime:0.001647s ]
  12. SELECT * FROM `article` WHERE `id` > 487373 ORDER BY `id` ASC LIMIT 1 [ RunTime:0.001116s ]
  13. SELECT * FROM `article` WHERE `id` < 487373 ORDER BY `id` DESC LIMIT 10 [ RunTime:0.002165s ]
  14. SELECT * FROM `article` WHERE `id` < 487373 ORDER BY `id` DESC LIMIT 10,10 [ RunTime:0.001678s ]
  15. SELECT * FROM `article` WHERE `id` < 487373 ORDER BY `id` DESC LIMIT 20,10 [ RunTime:0.002361s ]
0.225307s