

Th17细胞是来源于CD4+T细胞分化的一类辅助性T细胞,在宿主防御细胞外病原体中起关键作用 。同时,它们的异常激活可能导致病理性炎症,并参与多种自身免疫性疾病的发病机制。因此,Th17细胞在免疫保护和自身免疫病理中均表现出双重作用。
↓关注云端生信,获取更多科研洞察↓
用分子对接发文真的并不难,需要用分子对接进行发文的话快关注我们后台咨询吧!创新选题,精准辅导!

标题:一种通过GPX3靶向PIG3驱动异常Th17细胞分化的硒缺乏新机制:线粒体自噬阻断加剧线粒体DNA释放
发表期刊:Journal of Advanced Research
发表时间:2026年2月21日
影响因子:13.0/Q1
硒是人体必需的微量元素,主要通过硒蛋白发挥免疫调节作用。GPX3作为唯一分泌型的抗氧化硒蛋白,其功能异常与免疫紊乱相关,但能否调控Th17细胞分化尚不清楚。
研究方法
1️⃣动物模型构建
▷建立硒缺乏猪模型(脾组织硒含量显著下降至0.029mg/kg vs 对照0.230mg/kg)。
▷通过RNA-seq转录组分析,筛选出1521个差异表达基因,重点分析GPX3的变化。
2️⃣分子机制解析
▷蛋白质互作分析:Co-IP、免疫荧光共定位、分子对接(GRAMM-X、ZDOCK)验证GPX3与PIG3的直接结合。
▷线粒体功能评估:检测ATP含量、ATP酶活性、线粒体电子传递链亚基表达、mtROS、线粒体膜电位等。
▷自噬流检测:使用mCherry-GFP-LC3B腺病毒感染,结合Baf-A1(自噬抑制剂)干预,评估自噬体与溶酶体融合情况。
▷mtDNA释放检测:PicoGreen染色、cGAS-STING通路激活分析。


你也想尝试这方面的选题?你也想get同款数据库,却不知道该如何下手?不要再犹豫了,快来联系云端生信团队!我们为你提供专业的团队服务,数据分析,思路设计统统不再是问题!

🧬首次揭示GPX3/PIG3轴在硒缺乏诱导Th17分化中的关键作用
✔️硒缺乏下调GPX3蛋白表达,进而抑制PIG3活性,导致Th17异常分化。
✔️GPX3与PIG3存在直接蛋白互作,并在细胞内共定位。
🧬阐明“线粒体自噬障碍→mtDNA释放→免疫激活”的新机制
✔️硒缺乏或GPX3敲低导致:
线粒体氧化磷酸化受损
线粒体融合-裂解失衡(Mfn1/2↓,Drp1↑)
自噬流阻断(p62积累、LC3II升高)
mtDNA泄漏,激活cGAS-STING通路
✔️PIG3过表达可部分逆转上述变化。
🧬为硒缺乏相关免疫疾病提供潜在治疗靶点
✔️干预GPX3/PIG3轴,恢复线粒体自噬,清除泄漏mtDNA,可能成为治疗Th17介导的自身免疫病的新策略。
🧬跨物种保守性提示人类疾病研究价值
✔️猪与人类GPX3和PIG3的氨基酸序列相似性分别达81.28%和88.76%,提示该调控机制可能在人类中保守。
硒缺乏猪脾脏的
RNA-seq结果分析
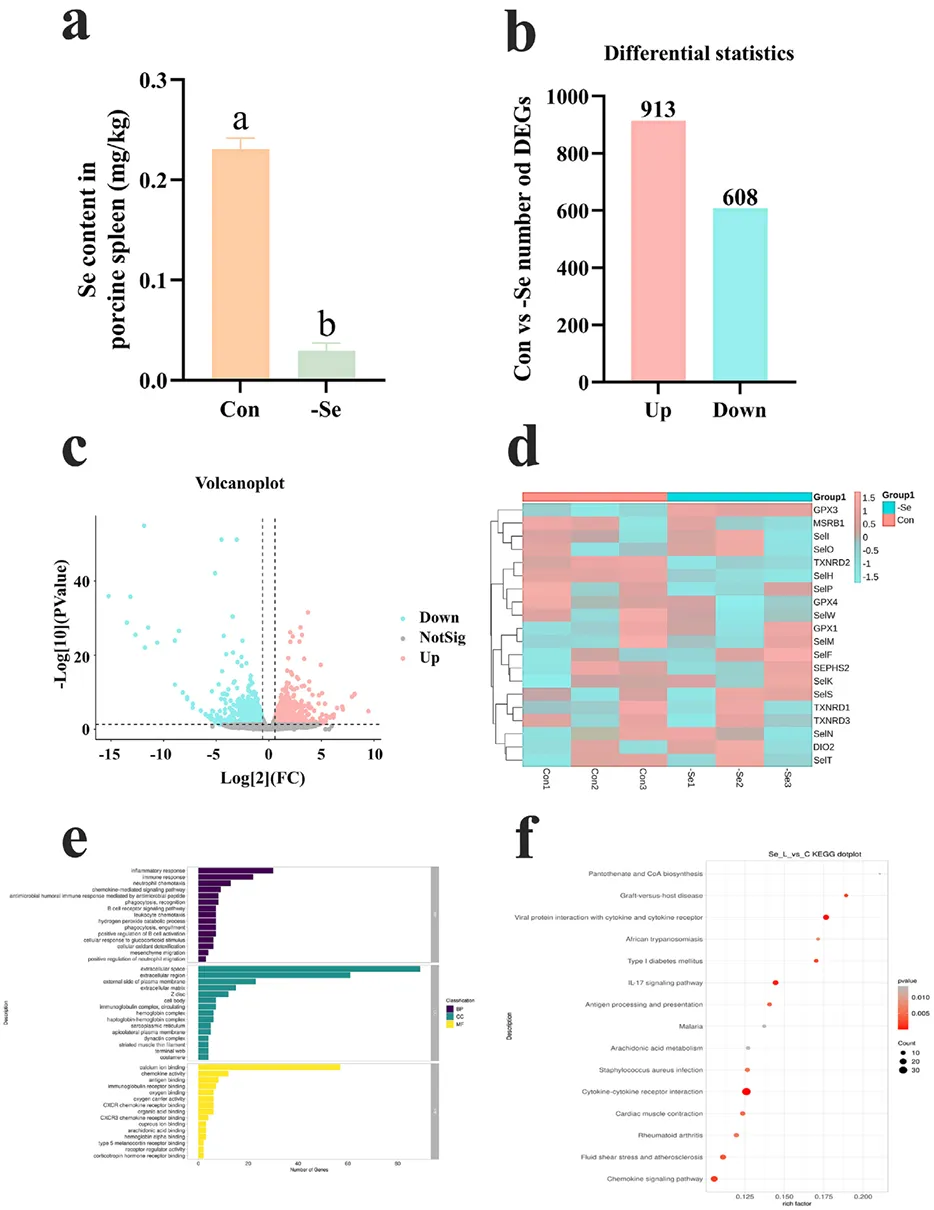
硒含量分析显示,与对照组相比,缺硒猪的脾组织中硒含量显著降低,确认了缺硒猪脾模型的成功建立(图1a)。

图1 脾脏转录组测序结果分析
随后,对缺硒猪脾进行的RNA测序显示,在对照组与−Se组之间共有1521个差异表达基因,其中913个上调,608个下调(图1b)。这些差异表达基因的分布如图1c所示。
硒缺乏通过GPX3
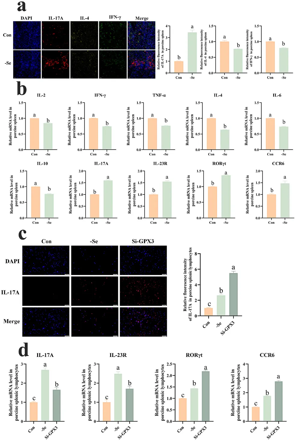
引起Th17细胞异常分化
为了研究硒缺乏对猪脾组织中CD4 T细胞亚群的影响,我们通过免疫荧光评估了Th1、Th2和Th17细胞标志物IFN-γ、IL-4和IL-17A的表达。与对照组相比,硒缺乏的脾组织中IL-17A荧光强度明显增加,而IFN-γ和IL-4的强度下降(图2a)。

图2 硒缺乏或GPX3敲低会诱导猪脾脏中Th17细胞的异常分化
同时,qRT-PCR结果显示,Th17相关分子的mRNA表达在−Se组显著上调。相反,Th1细胞因子和Th2细胞因子的mRNA水平显著下调(图2b)。
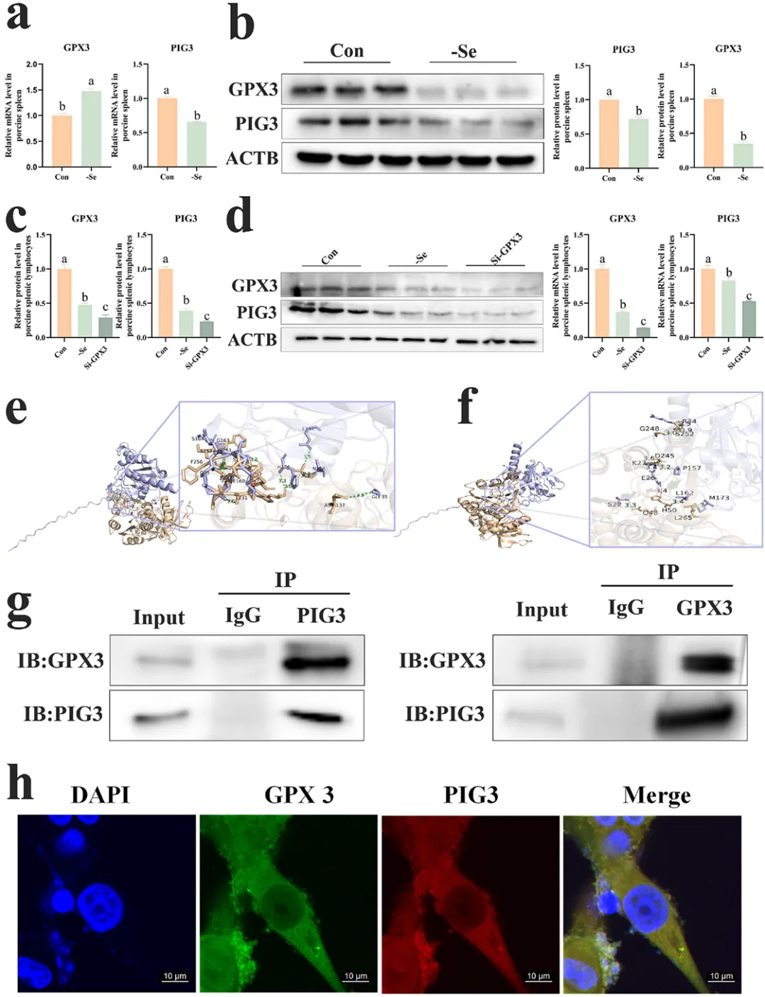
硒缺乏通过降低GPX3
活性下调PIG3蛋白表达
我们检测了猪脾组织中GPX3和PIG3的表达。如图3a–b所示,GPX3的mRNA表达在缺硒组织中增加,而其蛋白水平下降。

图3 硒缺乏通过靶向GPX3调控PIG3
相比之下,PIG3的mRNA和蛋白表达均明显降低。与此一致,体外实验显示缺硒导致猪脾淋巴细胞中GPX3和PIG3的mRNA及蛋白表达均下降(图3c–d)。
硒缺乏通过GPX3靶向
PIG3降低抗氧化能力
并诱导线粒体功能障碍
如图4c所示,硒缺乏增加了脾脏中活性氧、4-HNE和H2O2的水平,而抗氧化酶活性及总抗氧化能力明显降低。

图4 PIG3过表达缓解GPX3敲低引起的氧化应激并恢复线粒体功能
同样,低GPX3表达增加了脾淋巴细胞中的ROS、H2O2和线粒体ROS水平,同时伴随着抗氧化酶活性和总抗氧化能力的下降。
硒缺乏通过GPX3靶向PIG3
诱导的线粒体自噬通量阻滞,
导致线粒体动力学失衡
我们从多方面评估了线粒体动力学。透射电子显微镜显示,与Con组相比,−Se组的线粒体数量明显增加,同时伴有线粒体分裂和线粒体自噬(图5a)。

图5 PIG3过表达缓解GPX3敲低引起的线粒体融合与分裂失衡
这些结果清楚地表明,GPX3敲低不影响自噬的启动,但特异性地破坏了自噬体与溶酶体之间的融合步骤,从而导致完整自噬通量的中断。值得注意的是,在PIG3过表达处理后观察到了mCherry信号恢复(图6g)。

图6 PIG3恢复由GPX3敲低引起的线粒体自噬流阻断
硒缺乏通过GPX3-PIG3
轴诱导线粒体DNA泄漏
为了研究在此过程中线粒体DNA稳态是否受到影响,我们评估了mtDNA的释放。首先,我们观察到硒缺乏和GPX3敲低增强了猪脾脏线粒体转录因子A的荧光强度(图7a和图7f)。

图7 PIG3过表达缓解GPX3敲低诱导的mtDNA泄漏
此外,PicoGreen染色显示,在GPX3敲低的淋巴细胞中,DNA与线粒体荧光的重叠减少,直接表明mtDNA漏入细胞质中(图7g)。
本研究首次揭示硒缺乏通过下调GPX3蛋白表达,进而抑制其靶蛋白PIG3,导致脾淋巴细胞线粒体氧化应激、自噬流阻断及mtDNA泄漏,最终驱动Th17细胞异常分化。这一发现阐明了"硒营养状态-线粒体质量控制-免疫细胞分化"的新型调控轴,为硒缺乏相关免疫紊乱及Th17介导的自身免疫病提供了潜在治疗靶点。
如果你也想分子对接进行数据分析、思路复现,那就快联系云端生信吧!


IF15.7!五图登顶《Nature Communications》!用机器学习拿下一区“豪门水刊”!
