

各省、自治区、直辖市及计划单列市农业农村(农牧)厅(局、委),新疆生产建设兵团农业农村局:
近年来,各地贯彻落实党中央、国务院决策部署,聚焦粮食稳产丰产,发动新型农业经营主体率先提单产服务带农户,围绕当地主导产业完善农业经营体系,涌现出了一批可复制、可推广的经验做法,现予以总结推介。
各级农业农村部门要结合自身实际,学习借鉴先进经验做法,充分发挥新型农业经营主体作用,提高新型农业经营主体发展质量,增强稳粮保供作用,强化带动小农户能力,引导构建支撑当地主导产业发展、带动农民增收致富的现代农业经营体系。
附件:
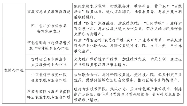
1.新型农业经营主体率先提单产的经验做法
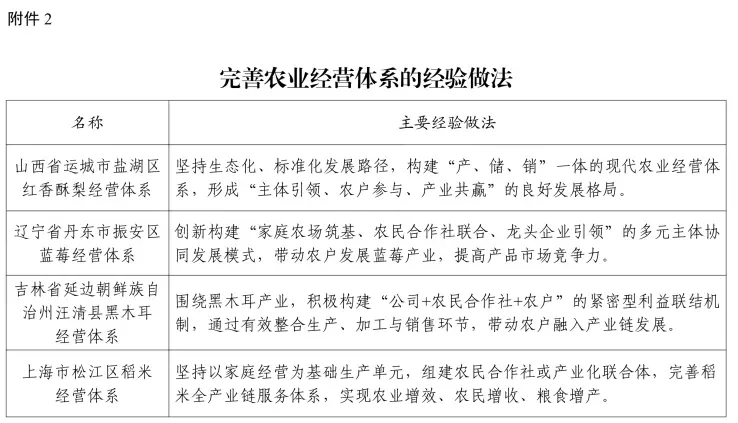
2.完善农业经营体系的经验做法
农业农村部办公厅
2026年 2 月 2 日










中央财政定额补助1.5亿元,农村综合性改革试点试验项目(附名单)
促进银发经济发展,八部门印发文件,涵盖五个方面14项具体举措
1062亿元中央财政资金提前下达,乡村产业发展成重中之重,获重点倾斜