近日,吉林农业大学水禽科研团队为解决当前鸭肥肝生产中肝重等级生前预测的问题,以吉林正方、东丰中益鸭肥肝企业的优质节粮型鸭肥肝专门化品系商品代个体填饲前后性状数据为材料,开发了一种名为KNLR的新型异构集成学习模型,该模型利用填饲前的体尺测量数据和填饲后的活重,能够准确预测骡鸭鸭肥肝的重量等级,从而为优化饲养策略、提高分级一致性提供了技术手段。该论文第一作者为24级专业研究生李佳成,相关研究成果已在期刊《Poultry Science》上接收发表。

KNLR模型整合了异构集成特征选择(HEFS)和加权曲线下面积集成(WAUCE)策略,以提升预测的稳健性。研究选取了646只雄性骡鸭,测量了填饲前后的体重体尺性状,并根据肝脏重量划分了鸭肥肝等级(A级:≥600g;B级:<600g)。研究比较了KNLR与四种基础学习器(LightGBM、朴素贝叶斯、随机森林和K近邻)的性能,并分析了特征重要性。
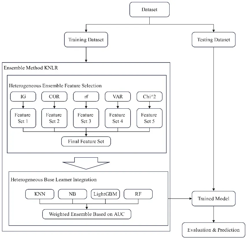
Figure 1.Framework of heterogeneous ensemble learner.
Figure 2. Voting selection of five feature selection methods.
Figure 3. 30 Rounds of heterogeneous feature selection results.
Figure 4. The machine learning index radar chart of different learners.
Figure 5. ROC curves of different learners.
Figure 6. Heatmap of Kendall 's Tau rank correlation coefficient ( τ ) based on ten-round ten-fold cross validation. ***: p-value < 0.001:; **: p-value < 0.01; *: p- value < 0.05.
Figure 7. The feature importance bar graph of four base learners.
本研究提出的KNLR异构集成学习模型能有效预测骡鸭鸭肥肝的重量等级。该模型通过识别具有高等级肝脏潜力的个体,为实现精准饲养、优化资源分配和提高生产经济效益提供了数据驱动的决策支持工具。