当前位置:首页>农业>文献推送|农业用水中的特洛伊木马效应:纳米塑料与阻燃剂的微生物介导互作驱动黑麦多尺度毒性及种子传播机制

文献推送|农业用水中的特洛伊木马效应:纳米塑料与阻燃剂的微生物介导互作驱动黑麦多尺度毒性及种子传播机制

  • 2026-04-07 22:23:11
文献推送|农业用水中的特洛伊木马效应:纳米塑料与阻燃剂的微生物介导互作驱动黑麦多尺度毒性及种子传播机制

题目:《The trojan horse in agricultural water: How microbe-mediated interactions of nanoplastics and flame retardants drive multiscale toxicity and seed transmission in rye》

农业用水中的特洛伊木马效应:纳米塑料与阻燃剂的微生物介导互作驱动黑麦多尺度毒性及种子传播机制
发表时间:2026.4
作者单位:吉林大学新能源与环境学院

1. 研究背景与目:农业灌溉水是纳米塑料(NPs)和有机磷酸酯阻燃剂(TEP)等新兴污染物共同传输的关键载体。本研究旨在阐明氨基化聚苯乙烯纳米塑料(NPs-NH)与TEP在黑麦中的多尺度毒性机制。

2. 核心机制发现:在水相中,范德华力驱动NPs-NH₄与TEP形成稳定的复合物,增强了污染物的生物可利用性。该复合物在根中积累并转运至种子。

3. 毒性效应量化:复合暴露诱导了协同性的氧化爆发,使过氧化氢(HO₂)含量激增超过600%,并对细胞结构(如淀粉粒、叶绿体)造成直接物理损伤。

4. 分子层面证据:分子对接证实了NPs-NH₄与光系统I蛋白的结合,以及TEP对关键代谢酶(PAL, nslTP2的抑制作用。多组学分析揭示了能量代谢受扰,资源被重新分配给防御途径的系统性重编程。

5. 最终结论与风险:复合暴露通过灌溉水途径导致黑麦生长受抑、产量下降,并在种子中残留污染物,对通过水媒介的粮食生产安全构成严重威胁。

引言

1. 纳米塑料的农业输入途径与特性:纳米塑料(NPs)通过使用污染水源灌溉、地膜降解等途径进入农田。本研究聚焦于带正电荷的氨基化纳米塑料NPs-NH₂),因其表面电荷使其更易与带负电的植物根系结合,并可作为共污染物的“特洛伊木马”载体,但其在土壤--植物连续体中的协同毒性机制尚不明晰。

2. 共污染物TEP的选择依据:选取有机磷阻燃剂TEP作为共污染物,因其未化学结合到材料中,易浸出至环境,且在水中有较高溶解度和迁移性,已在全球农田土壤中检出(达μg/kg水平),具有环境持久性。

3. 污染物的潜在相互作用:在农业水环境中,高迁移性的TEP与表面反应活性高的NPs-NH₂共存,二者相互作用是否会改变作物对复合污染物的吸收、转运和毒性,是本研究关注的核心科学问题。

4. 研究模式植物:黑麦(Secale cereale L.)作为重要的谷类作物,对逆境适应性强,是研究胁迫生理学的理想模型,但其对纳米塑料和阻燃剂等新型污染物的响应尚属未知。

5. 研究目标:本研究旨在通过分析NPs-NH₂与TEP对黑麦的联合毒性,达成以下四个目标:1量化其对生长、光合作用和氧化应激的抑制效2)揭示二者互作如何影响污染物积累和细胞损伤;3)评估其对生殖性状和营养品质的长期影响;4)通过组学分析其分子机制,为保护农业灌溉水质和确保粮食安全提供依据。

材料和方法

1. 实验材料与污染物表征:实验所用氨基化聚苯乙烯纳米塑料(NPs-NH₂)经表征,平均粒径为47.39 ± 4.6 nmZeta电位为+42.05 mV,表面带有强正电荷;通过红外光谱(FTIR)和X射线光电子能谱(XPS)确认了氨基(-NH₂)的成功修饰。

2. 植物培养与暴露设计:实验包含两部分:1)为期14的水培短期暴露(50 mg/L TEP/50 mg/L NPs-NH₂);2)为期约120的土培长期“种子到种子”全周期暴露(0.5 mg/L TEP/0.5 mg/L NPs-NH₂,模拟环境相关浓度)。两种实验均设置对照、NPs-NH₂单处理、TEP单处理及复合处理组。

3. 多尺度分析方法:综合运用多种技术手段:光合仪测定光合参数;商业试剂盒测定抗氧化酶活性及丙二醛(MDA)等生化指标;荧光显微镜示踪NPs分布;透射电子显微镜TEM) 观察亚细胞结构;Py-GC/MS 和 LC-MS/MS 分别定量植物体内NPsTEP含量;同时测定了籽粒的营养品质和矿质元素含量。

4. 计算化学与组学分析:通过分子对接高斯计算模拟污染物与蛋白质的相互作用及分子间作用力。采用转录组学非靶向代谢组学分析差异表达基因(DEGs)和差异代谢物,并通过KEGG富集分析揭示关键代谢通路的变化。

5. 数据分析与生态风险评估:数据以平均值±标准差表示,使用双因素方差分Duncan事后检验进行统计分析(p < 0.05)。采用综合生物标志物响应指数IBRv2) 模型全面评估污染物的生态风险。

结果与讨论

改性纳米塑料和TEP暴露对黑麦生长和光合作用的抑制效应及其与氧化应激的关联

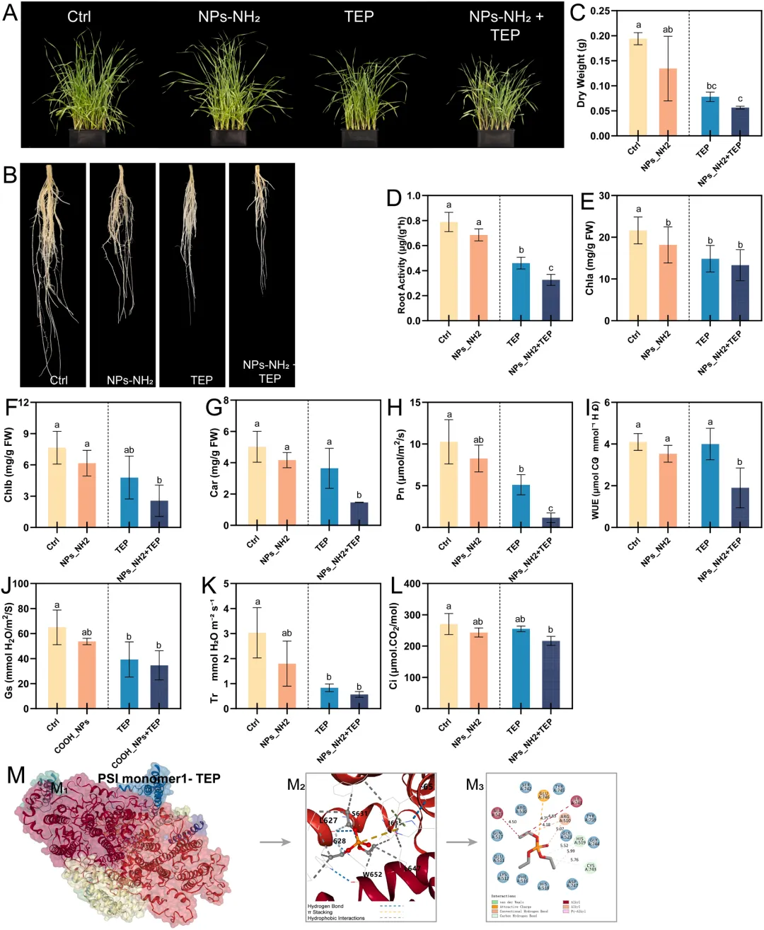
1. 生长与生物量抑制:污染物暴露显著抑制黑麦生长,复合暴露组地上部最矮、根长最短。与对照相比,TEP单处理及复合处理分别使植株干重显著降低59.80%65.58%根系活力显著下降41.64%56.89%,表明复合污染具有协同抑制效应。

2. 光合系统损伤:污染物胁迫破坏了光合系统。与对照相比,复合暴露使叶绿素aChl a)显著降低40.08%,净光合速率(Pn)显著下降64.94%。分子对接模型显示,NPs-NH₂可与光系统IPSI)核心蛋白结合(结合能-4.7 kcal/mol),从分子层面揭示了其对光合作用原初反应的直接干扰。

3. 氧化应激爆发:复合暴露诱导了剧烈的氧化应激。与对照相比,根中HO含量激增超过600%MDA含量显著增加67.89%,表明活性氧(ROS)大量积累导致严重的膜脂过氧化损伤。组织化学染色(DABNBT)直观显示复合暴露组叶片和根中ROS积累最严重。

4. 抗氧化系统响应为应对氧化胁迫,植物激活了抗氧化防御系统。复合暴露组抗坏血酸过氧化物酶(APX)活性显著升高418%,谷胱甘肽(GSH)和抗坏血酸(AsA)含量也显著增加。但氧化损伤程度远超其补偿能力,表明防御系统已“不堪重负”。

5. 核心结论:NPs-NH₂和TEP,特别是其复合暴露,通过直接干扰光合机构(如NPs-NH₂结合PSI)和诱发强烈氧化应激,导致黑麦光合功能下降和生长抑制,氧化损伤是连接污染物胁迫与表型响应的关键桥梁

图1. 改性纳米塑料和TEP暴露对黑麦生长的影响。 (A) 黑麦地上部形态;(B) 黑麦地下部形态;(C) 干重;(D) 根系活力;(E) 叶绿素a (Chl a) 含量;(F) 叶绿素b (Chl b) 含量;(G) 类胡萝卜素 (Car) 含量;(H) 净光合速率;(I) 水分利用效率;(J) 气孔导度;(K) 蒸腾速率;(L) 胞间二氧化碳浓度;(M) NPs-NH₂与PSI单体1的分子对接模型。柱子上方的不同小写字母表示处理组间存在统计学显著差异 (p < 0.05),共享相同字母的组之间差异不显著。

图2. 改性纳米塑料 (NPs-NH₂) 和 TEP 暴露对黑麦抗氧化系统的影响。 (A) 丙二醛含量;(B) 过氧化氢含量;(C) 可溶性蛋白含量;(D) 抗坏血酸过氧化物酶 (APX) 活性;(E) 过氧化氢酶 (CAT) 活性;(F) 谷胱甘肽S-转移酶 (GST) 活性;(G) 谷胱甘肽含量;(H) 抗坏血酸 (AsA) 含量;(I) 活性氧染色 (I1, 叶片组织 DAB 染色检测过氧化氢积累;I2, 叶片组织 NBT 染色检测超氧阴离子积累;I3, 根组织 DAB 染色检测过氧化氢积累);(J) 所有生理指标的相关性分析;(K) 关键抗氧化系统基因的表达水平及代谢通路示意图。柱子上方的不同小写字母表示处理组间存在统计学显著差异 (p < 0.05),共享相同字母的组之间差异不显著。

NPs-NH₂和TEP对黑麦繁殖和种子发育具有长期负面影响并造成细胞结构损伤

1. 农艺性状与产量下降:长期复合暴露严重损害黑麦生殖能力。与对照相比,复合处理使分蘖数显著减少30.56%,千粒重显著降低15.76%。成熟期净光合速率(Pn)持续受抑(下降55.10%),表明碳同化能力长期不足,无法满足籽粒灌浆的能量需求,这是导致粒重下降的直接原因之一。

2. 种子亚细胞结构破坏:透射电镜(TEM)观察显示,复合暴露组种子细胞结构损伤最显著,表现为淀粉粒严重变形、溶解,细胞壁结构紊乱甚至断裂。作为主要储能场所的淀粉粒异常,直接解释了种子皱缩和千粒重下降的现象。

3. 污染物在种子中积累:定量分析显示,复合处理组种子中NPs含量最高(0.187 ± 0.040 mg/kgTEP处理组种子中TEP有显著残留0.277 ± 0.064 mg/kg。这表明NPs-NH₂能穿透组织屏障在生殖器官中积累,TEP可能通过改变细胞膜通透性促进其转运,共同造成物理损伤。

4. 长期氧化损伤积累:成熟期生理指标显示,复合处理组MDA含量显著升高137.02%。综合生物标志物响应指数(IBR)分析也证实,复合处理组胁迫水平最高,MDA的贡献值最为突出,证明氧化损伤是长期暴露下的主要毒性效应。

5. 核心结:长期暴露于NPs-NH₂和TEP,通过抑制光合产物的生成、诱发持续的氧化损伤以及直接破坏细胞超微结构,协同影响黑麦的生殖过程,最终导致产量下降、种子品质劣化,且污染物在种子中的残留预示着潜在的可传递生态风险。

图 3:改性纳米塑料 (NPs-NH₂) 和TEP暴露对黑麦繁殖和种子发育的影响。(A) 黑麦穗形态;(B) 种子形态;(C-F) 种子细胞的透射电镜 (TEM) 图像:(C) 空白对照 (Ctrl);(D) NPs-NH₂处理;(E) TEP处理;(F) NPs-NH₂+TEP复合处理 (S: 淀粉粒;CW: 细胞壁;红色箭头指示疑似纳米塑料颗粒);(G) 分蘖数;(H) 千粒重;(I) 株高;(J) 成熟期净光合速率;(K) 成熟期丙二醛含量;(L) 成熟期过氧化氢酶活性;(M) 种子中纳米塑料含量;(N) 种子中TEP含量;(O-P) 综合生物标志物响应指数 (IBR) 分析:(O) IBR雷达图;(P) IBR星状图及各指标贡献值。柱上不同小写字母表示处理组间差异显著 (p < 0.05),相同字母则表示无显著差异。

NPs-NH₂的表征及其与TEP在植物胁迫下相互作用机制的解析

1. NPs-NH₂促进其在植物体内的积累:荧光显微镜观察发现,与NPs-NH₂单处理相比,复合处理下根细胞形态异常,NPs荧光信号显著增强、分布更广,并与受损细胞区域高度重叠,表明TEP促进了NPs-NH₂在黑麦组织中的积累并加剧了细胞结构损伤。

2. 细胞壁组分异常与结构损伤:番红-固绿染色显示,复合处理导致根和叶片维管组织中番红染色区域显著扩张、颜色加深,表明细胞壁组分(如木质素)异常积累,细胞排列紊乱,结构损伤加剧。

3. NPs-NH₂理化性质决定其高毒性:表征结果显示,NPs-NH₂表面带有强正电荷(Zeta电位 +42.05 mV。植物细胞壁和膜通常带负电,这种电性差异使得带正电的NPs-NH₂更易通过静电吸附粘附并破坏细胞膜完整性,是引发初始胁迫的重要因素。

4. NPs-NH₂与TEP的分子间作用力:表面静电势分析和弱相互作用分析揭示,NPs-NH₂与TEP之间主要由范德华力驱动形成稳定复合物XPS分析也证实了二者相互作用后复合物表面官能团比例发生变化,表明其表面性质被改变。

5.核心结论TEP通过范德华力与NPs-NH₂形成复合物,起到了“载体”或“毒性增强剂”的作用,改变其在植物体内的运输行为,促进其在根皮层和叶脉等特定组织中积累。这是导致复合暴露下污染物积累增强和协同毒性效应的关键分子机制。

图 4 :TEP对改性纳米塑料 (NPs-NH₂) 在黑麦中积累和细胞结构的影响。(A-B) 荧光显微镜观察标记NPs在根中的分布:(A) 纳米塑料NPs-NH₂单独处理;(B) NPs-NH₂与TEP复合处理。(C-F) 不同处理下根横切面的番红-固绿染色结构:(C) 空白对照 (Ctrl);(D) NPs-NH₂处理;(E) TEP单独处理;(F) NPs-NH₂与TEP复合处理。(G-J) 不同处理下叶片横切面的番红-固绿染色结构:(G) 空白对照 (Ctrl);(H) NPs-NH₂处理;(I) TEP单独处理;(J) NPs-NH₂与TEP复合处理。

图 5:改性纳米塑料 (NPs-NH₂) 的表征及其与TEP的相互作用。(A) NPs-NH₂的透射电子显微镜 (TEM) 图像;(B) NPs-NH₂的粒径分布;(C) Zeta电位;(D) 傅里叶变换红外 (FTIR) 光谱;(E) NPs-NH₂的X射线光电子能谱 (XPS) (总谱, O1s, C1s, 和 N1s);(F) NPs-NH₂与TEP复合后的XPS光谱 (总谱, O1s, 和 C1s);(G) 表面静电势分析 (G1, PS-NH₂分子;G2, TEP分子;G3, PS-NH₂与TEP的相互作用);(H) PS-NH₂与TEP之间的弱相互作用分析

NPs-NH₂和TEP影响养分积累的分子机制:从蛋白质结合到基因表达

1. 营养品质显著劣化:复合暴露导致黑麦营养品质严重失衡。与对照相比,粗脂肪含量显著降低55.58%,中性洗涤纤维(NDF)和酸性洗涤纤维(ADF)含量显著增加,导致纤维比例超过70%相对饲用价值(RFV)显著下降TEP胁迫下粗蛋白的异常增加被认为是由生长抑制引起的“浓缩效应”。

2. 矿质元素平衡失调:污染物处理改变了黑麦的矿质元素谱。Mantel检验证实,营养指标(如NDF/ADF)与矿质元素(NSCa)含量显著相关,表明细胞壁组分的合成消耗了SCa等元素,将碳代谢与矿质代谢过程耦合,其失衡是营养品质下降的基础。

3. TEP与关键代谢酶的结合:分子对接揭示,TEP与苯丙氨酸解氨酶(PAL)结合(结合能-4.9 kcal/mol,可能干扰木质素合成,解释了细胞壁组分的异常。同时,TEP与非特异性脂转移蛋白(nsLTP2)在其疏水空腔内形成稳定复合物(结合能-4.0 kcal/mol,并通过100 ns的分子动力学模拟证实了其稳定性,这很可能阻碍了nsLTP2的脂质运输功能,导致粗脂肪含量锐减。

4. 养分代谢相关基因重编程:转录组数据显示,与细胞壁前体合成和脂质合成相关的基因(如AAO, BCAT, ASN1, gene H1)表达上调。这表明植物在胁迫下启动了防御强化程序,但代价是营养品质下降和纤维物质增加。

5. 核心结论NPs-NH₂和TEP暴露,特别是TEPPALnsLTP2等关键代谢酶的结合,以及触发养分代谢相关基因的重编程,从根本上干扰了黑麦的正常代谢,导致营养品质下降和饲用价值显著降低。

图 6 :改性纳米塑料 (NPs-NH₂) 和TEP暴露对黑麦营养品质和矿物质含量的影响。(A) 粗脂肪含量;(B) 中性洗涤纤维含量;(C) 酸性洗涤纤维含量;(D) 粗灰分含量;(E) 粗蛋白含量;(F) 无氮浸出物含量;(G) 相对饲用价值;(H) 大量元素 (S, Mg, Ca, K, P) 含量热图;(I) 微量元素 (Na, Mn, Fe, Cu, Zn, B) 含量热图;(J) 营养品质与矿物质含量的Mantel检验分析;(K) 苯丙氨酸解氨酶 (PAL) 与TEP的分子对接模型;(L-O) 不同处理下营养成分比例饼图:(L) 空白对照 (Ctrl);(M) NPs-NH₂处理;(N) TEP单独处理;(O) NPs-NH₂和TEP复合处理。柱上不同小写字母表示处理组间差异显著 (p < 0.05),相同字母则表示无显著差异。

图 7 :改性纳米塑料 (NPs-NH₂) 和TEP暴露对黑麦养分积累的分子机制。(A) nsLTP2与TEP的分子对接模型,包括三维 (A1)、局部 (A2) 和二维 (A3) 相互作用图。(B-H) 分子动力学模拟分析:(B) 结合自由能景观图;(C) 关键养分代谢基因的表达水平;(D) 复合物RMSD;(E) SASA;(F) 氢键数量;(G) 残基RMSF;(H) 蛋白质Rg。

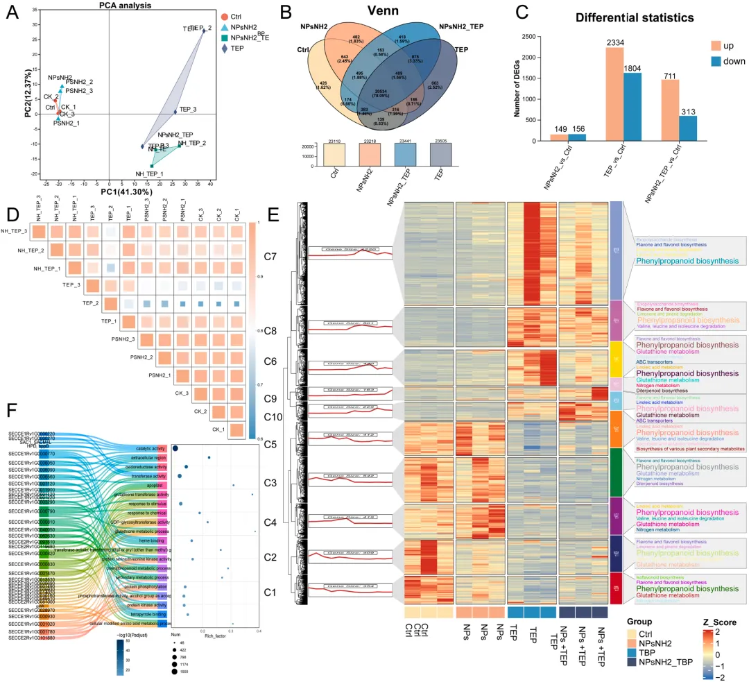
转录组学和代谢组学揭示NPs-NH₂和TEP胁迫的整体响应网络

1. 全局分子响应特征:主成分分析(PCA)显示,不同处理的转录组和代谢组谱明显分离TEP处理引起了最显著的基因表达变化2334个上调,1804个下调,表明其具有较高的生物活性。代谢组分析则发现NPs-NH₂处理组拥有最多数量的独特代谢物变化,提示存在污染物特异性代谢紊乱

2. 能量代谢重编:整合分析表明,分子响应的核心是能量代谢的显著重编程。糖酵解、TCA循环和氧化磷酸化的关键基因在胁迫下显著上调,表明植物试图加速能量生产以应对胁迫诱导的“能量危机”。同时,厌氧呼吸相关基因的诱导提示正常有氧呼吸可能受损。

3. 多层次的防御系统激活:植物激活了多层防御体系。转录组基因簇富集于苯丙烷类生物合成,代谢物WGCNA分析将特定模块(MEblue)与类黄酮生物合成相关联,表明物理(木质素)和化学(抗氧化剂)防御被激活。同时,谷胱甘肽代谢和ABC转运蛋白通路也显著富集,以应对氧化胁迫和外排污染物。

4. 生长与防御的资源再分配:防御的激活以牺牲生长和养分代谢为代价。关键养分吸收基因(如硝酸盐转运蛋白NRT3、硝酸还原酶NIA1/2)下调,而内部同化基因(如谷氨酰胺合成酶GLN1)上调,表明植物优先进行内部氮的再利用MgZn等参与光合和抗氧化过程的元素相关基因表达也发生改变。

5. 核心结论NPs-NH₂和TEP通过扰动能量代谢中枢、激活广泛的防御反应并干扰养分吸收,引导黑麦发生大规模的转录和代谢重编程。这种将资源从生长转向防御的全局分子网络响应,是其生理表型损伤的系统性根源。

图 8 :改性纳米塑料 (NPs-NH₂) 和TEP暴露胁迫下黑麦的转录组学分析。(A) 主成分分析 (PCA);(B) 不同处理组间差异表达基因集 (DEGs) 的韦恩图;(C) 各处理组的差异表达基因统计;(D) 样本间相关性热图;(E) 差异表达基因的聚类趋势、表达模式热图及关键KEGG富集通路;(F) GO功能富集分析 (桑基图和气泡图)。

图 9 :改性纳米塑料和TEP暴露对黑麦关键基因通路富集的影响。

图 10 :改性纳米塑料 (NPs-NH₂) 和TEP暴露胁迫下黑麦的代谢组学分析。(A) 各处理组差异表达代谢物的恩图;(B-D) 差异表达代谢物的火山图:(B) TEP vs. Ctrl;(C) NPs-NH₂+TEP vs. Ctrl;(D) NPs-NH₂ vs. Ctrl;(E) 主成分分析 (PCA) 得分图及方差贡献率箱线图;(F) 差异表达代谢物的聚类热图;(G) 差异表达代谢物的KEGG通路富集气泡图;(H) 代谢物共表达网络模块的聚类树状图;(I) 各模块成员数量统计分析;(J) 模块与表型性状相关的热图;(K-L) 关键代谢物模块 (MEblue 和 MEbrown) 的共表达网络可视化

结论

1. 协同毒性机制揭示:本研究揭示了在黑麦中,NPs-NH₂与TEP存在协同毒性机制TEP在水环境中作为“毒性增强剂”,通过范德华力与NPs-NH₂形成复合物,增加了纳米塑料在植物体内的积累。

2. 多级联毒性效应:复合污染诱导了更强的氧化胁迫,损害光合作用并扰乱养分代谢,导致植物将能量重新分配给防御系统,产生“资源占用”效应。最终对个体生长(生物量降低)和种群繁殖(千粒重下降)均造成协同性负面影响。

3. 对农业生产和食品安全构成威胁:研究结果表明,通过灌溉水引入的NPs-NH₂和TEP复合污染,通过降低作物产量和营养品质,对农业可持续性构成严重威胁。污染物在可食用种子中的 translocation 和残留直接引发了食品安全担忧。

4. 对现行风险评估体系的挑战:观察到的协同效应表明,当前主要基于单一污染物的水质标准和生态风险评估,可能显著低估了农业水体中普遍存在的复合污染情景下的真实风险。亟需将共存污染物的交互作用纳入灌溉水和地下水的安全评估框架。

5. 未来研究展望根际和叶际微生物组作为土壤--植物连续体中的关键界面,可能是这一交互作用中未被探索的关键调节者。未来需研究微生物群落如何调节这些污染物的生物有效性、转化和联合毒性,以全面解析其环境归趋与风险。

文献来源
https://doi.org/10.1016/j.watres.2026.125496                  

最新文章

随机文章

基本 文件 流程 错误 SQL 调试
  1. 请求信息 : 2026-04-12 00:01:15 HTTP/2.0 GET : https://h.mffb.com.cn/a/480678.html
  2. 运行时间 : 0.082318s [ 吞吐率:12.15req/s ] 内存消耗:4,445.70kb 文件加载:140
  3. 缓存信息 : 0 reads,0 writes
  4. 会话信息 : SESSION_ID=c8021b6ac0315cb8ebe56d95f847dad2
  1. /yingpanguazai/ssd/ssd1/www/h.mffb.com.cn/public/index.php ( 0.79 KB )
  2. /yingpanguazai/ssd/ssd1/www/h.mffb.com.cn/vendor/autoload.php ( 0.17 KB )
  3. /yingpanguazai/ssd/ssd1/www/h.mffb.com.cn/vendor/composer/autoload_real.php ( 2.49 KB )
  4. /yingpanguazai/ssd/ssd1/www/h.mffb.com.cn/vendor/composer/platform_check.php ( 0.90 KB )
  5. /yingpanguazai/ssd/ssd1/www/h.mffb.com.cn/vendor/composer/ClassLoader.php ( 14.03 KB )
  6. /yingpanguazai/ssd/ssd1/www/h.mffb.com.cn/vendor/composer/autoload_static.php ( 4.90 KB )
  7. /yingpanguazai/ssd/ssd1/www/h.mffb.com.cn/vendor/topthink/think-helper/src/helper.php ( 8.34 KB )
  8. /yingpanguazai/ssd/ssd1/www/h.mffb.com.cn/vendor/topthink/think-validate/src/helper.php ( 2.19 KB )
  9. /yingpanguazai/ssd/ssd1/www/h.mffb.com.cn/vendor/topthink/think-orm/src/helper.php ( 1.47 KB )
  10. /yingpanguazai/ssd/ssd1/www/h.mffb.com.cn/vendor/topthink/think-orm/stubs/load_stubs.php ( 0.16 KB )
  11. /yingpanguazai/ssd/ssd1/www/h.mffb.com.cn/vendor/topthink/framework/src/think/Exception.php ( 1.69 KB )
  12. /yingpanguazai/ssd/ssd1/www/h.mffb.com.cn/vendor/topthink/think-container/src/Facade.php ( 2.71 KB )
  13. /yingpanguazai/ssd/ssd1/www/h.mffb.com.cn/vendor/symfony/deprecation-contracts/function.php ( 0.99 KB )
  14. /yingpanguazai/ssd/ssd1/www/h.mffb.com.cn/vendor/symfony/polyfill-mbstring/bootstrap.php ( 8.26 KB )
  15. /yingpanguazai/ssd/ssd1/www/h.mffb.com.cn/vendor/symfony/polyfill-mbstring/bootstrap80.php ( 9.78 KB )
  16. /yingpanguazai/ssd/ssd1/www/h.mffb.com.cn/vendor/symfony/var-dumper/Resources/functions/dump.php ( 1.49 KB )
  17. /yingpanguazai/ssd/ssd1/www/h.mffb.com.cn/vendor/topthink/think-dumper/src/helper.php ( 0.18 KB )
  18. /yingpanguazai/ssd/ssd1/www/h.mffb.com.cn/vendor/symfony/var-dumper/VarDumper.php ( 4.30 KB )
  19. /yingpanguazai/ssd/ssd1/www/h.mffb.com.cn/vendor/topthink/framework/src/think/App.php ( 15.30 KB )
  20. /yingpanguazai/ssd/ssd1/www/h.mffb.com.cn/vendor/topthink/think-container/src/Container.php ( 15.76 KB )
  21. /yingpanguazai/ssd/ssd1/www/h.mffb.com.cn/vendor/psr/container/src/ContainerInterface.php ( 1.02 KB )
  22. /yingpanguazai/ssd/ssd1/www/h.mffb.com.cn/app/provider.php ( 0.19 KB )
  23. /yingpanguazai/ssd/ssd1/www/h.mffb.com.cn/vendor/topthink/framework/src/think/Http.php ( 6.04 KB )
  24. /yingpanguazai/ssd/ssd1/www/h.mffb.com.cn/vendor/topthink/think-helper/src/helper/Str.php ( 7.29 KB )
  25. /yingpanguazai/ssd/ssd1/www/h.mffb.com.cn/vendor/topthink/framework/src/think/Env.php ( 4.68 KB )
  26. /yingpanguazai/ssd/ssd1/www/h.mffb.com.cn/app/common.php ( 0.03 KB )
  27. /yingpanguazai/ssd/ssd1/www/h.mffb.com.cn/vendor/topthink/framework/src/helper.php ( 18.78 KB )
  28. /yingpanguazai/ssd/ssd1/www/h.mffb.com.cn/vendor/topthink/framework/src/think/Config.php ( 5.54 KB )
  29. /yingpanguazai/ssd/ssd1/www/h.mffb.com.cn/config/app.php ( 0.95 KB )
  30. /yingpanguazai/ssd/ssd1/www/h.mffb.com.cn/config/cache.php ( 0.78 KB )
  31. /yingpanguazai/ssd/ssd1/www/h.mffb.com.cn/config/console.php ( 0.23 KB )
  32. /yingpanguazai/ssd/ssd1/www/h.mffb.com.cn/config/cookie.php ( 0.56 KB )
  33. /yingpanguazai/ssd/ssd1/www/h.mffb.com.cn/config/database.php ( 2.48 KB )
  34. /yingpanguazai/ssd/ssd1/www/h.mffb.com.cn/vendor/topthink/framework/src/think/facade/Env.php ( 1.67 KB )
  35. /yingpanguazai/ssd/ssd1/www/h.mffb.com.cn/config/filesystem.php ( 0.61 KB )
  36. /yingpanguazai/ssd/ssd1/www/h.mffb.com.cn/config/lang.php ( 0.91 KB )
  37. /yingpanguazai/ssd/ssd1/www/h.mffb.com.cn/config/log.php ( 1.35 KB )
  38. /yingpanguazai/ssd/ssd1/www/h.mffb.com.cn/config/middleware.php ( 0.19 KB )
  39. /yingpanguazai/ssd/ssd1/www/h.mffb.com.cn/config/route.php ( 1.89 KB )
  40. /yingpanguazai/ssd/ssd1/www/h.mffb.com.cn/config/session.php ( 0.57 KB )
  41. /yingpanguazai/ssd/ssd1/www/h.mffb.com.cn/config/trace.php ( 0.34 KB )
  42. /yingpanguazai/ssd/ssd1/www/h.mffb.com.cn/config/view.php ( 0.82 KB )
  43. /yingpanguazai/ssd/ssd1/www/h.mffb.com.cn/app/event.php ( 0.25 KB )
  44. /yingpanguazai/ssd/ssd1/www/h.mffb.com.cn/vendor/topthink/framework/src/think/Event.php ( 7.67 KB )
  45. /yingpanguazai/ssd/ssd1/www/h.mffb.com.cn/app/service.php ( 0.13 KB )
  46. /yingpanguazai/ssd/ssd1/www/h.mffb.com.cn/app/AppService.php ( 0.26 KB )
  47. /yingpanguazai/ssd/ssd1/www/h.mffb.com.cn/vendor/topthink/framework/src/think/Service.php ( 1.64 KB )
  48. /yingpanguazai/ssd/ssd1/www/h.mffb.com.cn/vendor/topthink/framework/src/think/Lang.php ( 7.35 KB )
  49. /yingpanguazai/ssd/ssd1/www/h.mffb.com.cn/vendor/topthink/framework/src/lang/zh-cn.php ( 13.70 KB )
  50. /yingpanguazai/ssd/ssd1/www/h.mffb.com.cn/vendor/topthink/framework/src/think/initializer/Error.php ( 3.31 KB )
  51. /yingpanguazai/ssd/ssd1/www/h.mffb.com.cn/vendor/topthink/framework/src/think/initializer/RegisterService.php ( 1.33 KB )
  52. /yingpanguazai/ssd/ssd1/www/h.mffb.com.cn/vendor/services.php ( 0.14 KB )
  53. /yingpanguazai/ssd/ssd1/www/h.mffb.com.cn/vendor/topthink/framework/src/think/service/PaginatorService.php ( 1.52 KB )
  54. /yingpanguazai/ssd/ssd1/www/h.mffb.com.cn/vendor/topthink/framework/src/think/service/ValidateService.php ( 0.99 KB )
  55. /yingpanguazai/ssd/ssd1/www/h.mffb.com.cn/vendor/topthink/framework/src/think/service/ModelService.php ( 2.04 KB )
  56. /yingpanguazai/ssd/ssd1/www/h.mffb.com.cn/vendor/topthink/think-trace/src/Service.php ( 0.77 KB )
  57. /yingpanguazai/ssd/ssd1/www/h.mffb.com.cn/vendor/topthink/framework/src/think/Middleware.php ( 6.72 KB )
  58. /yingpanguazai/ssd/ssd1/www/h.mffb.com.cn/vendor/topthink/framework/src/think/initializer/BootService.php ( 0.77 KB )
  59. /yingpanguazai/ssd/ssd1/www/h.mffb.com.cn/vendor/topthink/think-orm/src/Paginator.php ( 11.86 KB )
  60. /yingpanguazai/ssd/ssd1/www/h.mffb.com.cn/vendor/topthink/think-validate/src/Validate.php ( 63.20 KB )
  61. /yingpanguazai/ssd/ssd1/www/h.mffb.com.cn/vendor/topthink/think-orm/src/Model.php ( 23.55 KB )
  62. /yingpanguazai/ssd/ssd1/www/h.mffb.com.cn/vendor/topthink/think-orm/src/model/concern/Attribute.php ( 21.05 KB )
  63. /yingpanguazai/ssd/ssd1/www/h.mffb.com.cn/vendor/topthink/think-orm/src/model/concern/AutoWriteData.php ( 4.21 KB )
  64. /yingpanguazai/ssd/ssd1/www/h.mffb.com.cn/vendor/topthink/think-orm/src/model/concern/Conversion.php ( 6.44 KB )
  65. /yingpanguazai/ssd/ssd1/www/h.mffb.com.cn/vendor/topthink/think-orm/src/model/concern/DbConnect.php ( 5.16 KB )
  66. /yingpanguazai/ssd/ssd1/www/h.mffb.com.cn/vendor/topthink/think-orm/src/model/concern/ModelEvent.php ( 2.33 KB )
  67. /yingpanguazai/ssd/ssd1/www/h.mffb.com.cn/vendor/topthink/think-orm/src/model/concern/RelationShip.php ( 28.29 KB )
  68. /yingpanguazai/ssd/ssd1/www/h.mffb.com.cn/vendor/topthink/think-helper/src/contract/Arrayable.php ( 0.09 KB )
  69. /yingpanguazai/ssd/ssd1/www/h.mffb.com.cn/vendor/topthink/think-helper/src/contract/Jsonable.php ( 0.13 KB )
  70. /yingpanguazai/ssd/ssd1/www/h.mffb.com.cn/vendor/topthink/think-orm/src/model/contract/Modelable.php ( 0.09 KB )
  71. /yingpanguazai/ssd/ssd1/www/h.mffb.com.cn/vendor/topthink/framework/src/think/Db.php ( 2.88 KB )
  72. /yingpanguazai/ssd/ssd1/www/h.mffb.com.cn/vendor/topthink/think-orm/src/DbManager.php ( 8.52 KB )
  73. /yingpanguazai/ssd/ssd1/www/h.mffb.com.cn/vendor/topthink/framework/src/think/Log.php ( 6.28 KB )
  74. /yingpanguazai/ssd/ssd1/www/h.mffb.com.cn/vendor/topthink/framework/src/think/Manager.php ( 3.92 KB )
  75. /yingpanguazai/ssd/ssd1/www/h.mffb.com.cn/vendor/psr/log/src/LoggerTrait.php ( 2.69 KB )
  76. /yingpanguazai/ssd/ssd1/www/h.mffb.com.cn/vendor/psr/log/src/LoggerInterface.php ( 2.71 KB )
  77. /yingpanguazai/ssd/ssd1/www/h.mffb.com.cn/vendor/topthink/framework/src/think/Cache.php ( 4.92 KB )
  78. /yingpanguazai/ssd/ssd1/www/h.mffb.com.cn/vendor/psr/simple-cache/src/CacheInterface.php ( 4.71 KB )
  79. /yingpanguazai/ssd/ssd1/www/h.mffb.com.cn/vendor/topthink/think-helper/src/helper/Arr.php ( 16.63 KB )
  80. /yingpanguazai/ssd/ssd1/www/h.mffb.com.cn/vendor/topthink/framework/src/think/cache/driver/File.php ( 7.84 KB )
  81. /yingpanguazai/ssd/ssd1/www/h.mffb.com.cn/vendor/topthink/framework/src/think/cache/Driver.php ( 9.03 KB )
  82. /yingpanguazai/ssd/ssd1/www/h.mffb.com.cn/vendor/topthink/framework/src/think/contract/CacheHandlerInterface.php ( 1.99 KB )
  83. /yingpanguazai/ssd/ssd1/www/h.mffb.com.cn/app/Request.php ( 0.09 KB )
  84. /yingpanguazai/ssd/ssd1/www/h.mffb.com.cn/vendor/topthink/framework/src/think/Request.php ( 55.78 KB )
  85. /yingpanguazai/ssd/ssd1/www/h.mffb.com.cn/app/middleware.php ( 0.25 KB )
  86. /yingpanguazai/ssd/ssd1/www/h.mffb.com.cn/vendor/topthink/framework/src/think/Pipeline.php ( 2.61 KB )
  87. /yingpanguazai/ssd/ssd1/www/h.mffb.com.cn/vendor/topthink/think-trace/src/TraceDebug.php ( 3.40 KB )
  88. /yingpanguazai/ssd/ssd1/www/h.mffb.com.cn/vendor/topthink/framework/src/think/middleware/SessionInit.php ( 1.94 KB )
  89. /yingpanguazai/ssd/ssd1/www/h.mffb.com.cn/vendor/topthink/framework/src/think/Session.php ( 1.80 KB )
  90. /yingpanguazai/ssd/ssd1/www/h.mffb.com.cn/vendor/topthink/framework/src/think/session/driver/File.php ( 6.27 KB )
  91. /yingpanguazai/ssd/ssd1/www/h.mffb.com.cn/vendor/topthink/framework/src/think/contract/SessionHandlerInterface.php ( 0.87 KB )
  92. /yingpanguazai/ssd/ssd1/www/h.mffb.com.cn/vendor/topthink/framework/src/think/session/Store.php ( 7.12 KB )
  93. /yingpanguazai/ssd/ssd1/www/h.mffb.com.cn/vendor/topthink/framework/src/think/Route.php ( 23.73 KB )
  94. /yingpanguazai/ssd/ssd1/www/h.mffb.com.cn/vendor/topthink/framework/src/think/route/RuleName.php ( 5.75 KB )
  95. /yingpanguazai/ssd/ssd1/www/h.mffb.com.cn/vendor/topthink/framework/src/think/route/Domain.php ( 2.53 KB )
  96. /yingpanguazai/ssd/ssd1/www/h.mffb.com.cn/vendor/topthink/framework/src/think/route/RuleGroup.php ( 22.43 KB )
  97. /yingpanguazai/ssd/ssd1/www/h.mffb.com.cn/vendor/topthink/framework/src/think/route/Rule.php ( 26.95 KB )
  98. /yingpanguazai/ssd/ssd1/www/h.mffb.com.cn/vendor/topthink/framework/src/think/route/RuleItem.php ( 9.78 KB )
  99. /yingpanguazai/ssd/ssd1/www/h.mffb.com.cn/route/app.php ( 1.72 KB )
  100. /yingpanguazai/ssd/ssd1/www/h.mffb.com.cn/vendor/topthink/framework/src/think/facade/Route.php ( 4.70 KB )
  101. /yingpanguazai/ssd/ssd1/www/h.mffb.com.cn/vendor/topthink/framework/src/think/route/dispatch/Controller.php ( 4.74 KB )
  102. /yingpanguazai/ssd/ssd1/www/h.mffb.com.cn/vendor/topthink/framework/src/think/route/Dispatch.php ( 10.44 KB )
  103. /yingpanguazai/ssd/ssd1/www/h.mffb.com.cn/app/controller/Index.php ( 4.81 KB )
  104. /yingpanguazai/ssd/ssd1/www/h.mffb.com.cn/app/BaseController.php ( 2.05 KB )
  105. /yingpanguazai/ssd/ssd1/www/h.mffb.com.cn/vendor/topthink/think-orm/src/facade/Db.php ( 0.93 KB )
  106. /yingpanguazai/ssd/ssd1/www/h.mffb.com.cn/vendor/topthink/think-orm/src/db/connector/Mysql.php ( 5.44 KB )
  107. /yingpanguazai/ssd/ssd1/www/h.mffb.com.cn/vendor/topthink/think-orm/src/db/PDOConnection.php ( 52.47 KB )
  108. /yingpanguazai/ssd/ssd1/www/h.mffb.com.cn/vendor/topthink/think-orm/src/db/Connection.php ( 8.39 KB )
  109. /yingpanguazai/ssd/ssd1/www/h.mffb.com.cn/vendor/topthink/think-orm/src/db/ConnectionInterface.php ( 4.57 KB )
  110. /yingpanguazai/ssd/ssd1/www/h.mffb.com.cn/vendor/topthink/think-orm/src/db/builder/Mysql.php ( 16.58 KB )
  111. /yingpanguazai/ssd/ssd1/www/h.mffb.com.cn/vendor/topthink/think-orm/src/db/Builder.php ( 24.06 KB )
  112. /yingpanguazai/ssd/ssd1/www/h.mffb.com.cn/vendor/topthink/think-orm/src/db/BaseBuilder.php ( 27.50 KB )
  113. /yingpanguazai/ssd/ssd1/www/h.mffb.com.cn/vendor/topthink/think-orm/src/db/Query.php ( 15.71 KB )
  114. /yingpanguazai/ssd/ssd1/www/h.mffb.com.cn/vendor/topthink/think-orm/src/db/BaseQuery.php ( 45.13 KB )
  115. /yingpanguazai/ssd/ssd1/www/h.mffb.com.cn/vendor/topthink/think-orm/src/db/concern/TimeFieldQuery.php ( 7.43 KB )
  116. /yingpanguazai/ssd/ssd1/www/h.mffb.com.cn/vendor/topthink/think-orm/src/db/concern/AggregateQuery.php ( 3.26 KB )
  117. /yingpanguazai/ssd/ssd1/www/h.mffb.com.cn/vendor/topthink/think-orm/src/db/concern/ModelRelationQuery.php ( 20.07 KB )
  118. /yingpanguazai/ssd/ssd1/www/h.mffb.com.cn/vendor/topthink/think-orm/src/db/concern/ParamsBind.php ( 3.66 KB )
  119. /yingpanguazai/ssd/ssd1/www/h.mffb.com.cn/vendor/topthink/think-orm/src/db/concern/ResultOperation.php ( 7.01 KB )
  120. /yingpanguazai/ssd/ssd1/www/h.mffb.com.cn/vendor/topthink/think-orm/src/db/concern/WhereQuery.php ( 19.37 KB )
  121. /yingpanguazai/ssd/ssd1/www/h.mffb.com.cn/vendor/topthink/think-orm/src/db/concern/JoinAndViewQuery.php ( 7.11 KB )
  122. /yingpanguazai/ssd/ssd1/www/h.mffb.com.cn/vendor/topthink/think-orm/src/db/concern/TableFieldInfo.php ( 2.63 KB )
  123. /yingpanguazai/ssd/ssd1/www/h.mffb.com.cn/vendor/topthink/think-orm/src/db/concern/Transaction.php ( 2.77 KB )
  124. /yingpanguazai/ssd/ssd1/www/h.mffb.com.cn/vendor/topthink/framework/src/think/log/driver/File.php ( 5.96 KB )
  125. /yingpanguazai/ssd/ssd1/www/h.mffb.com.cn/vendor/topthink/framework/src/think/contract/LogHandlerInterface.php ( 0.86 KB )
  126. /yingpanguazai/ssd/ssd1/www/h.mffb.com.cn/vendor/topthink/framework/src/think/log/Channel.php ( 3.89 KB )
  127. /yingpanguazai/ssd/ssd1/www/h.mffb.com.cn/vendor/topthink/framework/src/think/event/LogRecord.php ( 1.02 KB )
  128. /yingpanguazai/ssd/ssd1/www/h.mffb.com.cn/vendor/topthink/think-helper/src/Collection.php ( 16.47 KB )
  129. /yingpanguazai/ssd/ssd1/www/h.mffb.com.cn/vendor/topthink/framework/src/think/facade/View.php ( 1.70 KB )
  130. /yingpanguazai/ssd/ssd1/www/h.mffb.com.cn/vendor/topthink/framework/src/think/View.php ( 4.39 KB )
  131. /yingpanguazai/ssd/ssd1/www/h.mffb.com.cn/vendor/topthink/framework/src/think/Response.php ( 8.81 KB )
  132. /yingpanguazai/ssd/ssd1/www/h.mffb.com.cn/vendor/topthink/framework/src/think/response/View.php ( 3.29 KB )
  133. /yingpanguazai/ssd/ssd1/www/h.mffb.com.cn/vendor/topthink/framework/src/think/Cookie.php ( 6.06 KB )
  134. /yingpanguazai/ssd/ssd1/www/h.mffb.com.cn/vendor/topthink/think-view/src/Think.php ( 8.38 KB )
  135. /yingpanguazai/ssd/ssd1/www/h.mffb.com.cn/vendor/topthink/framework/src/think/contract/TemplateHandlerInterface.php ( 1.60 KB )
  136. /yingpanguazai/ssd/ssd1/www/h.mffb.com.cn/vendor/topthink/think-template/src/Template.php ( 46.61 KB )
  137. /yingpanguazai/ssd/ssd1/www/h.mffb.com.cn/vendor/topthink/think-template/src/template/driver/File.php ( 2.41 KB )
  138. /yingpanguazai/ssd/ssd1/www/h.mffb.com.cn/vendor/topthink/think-template/src/template/contract/DriverInterface.php ( 0.86 KB )
  139. /yingpanguazai/ssd/ssd1/www/h.mffb.com.cn/runtime/temp/32b793ebdcbdb96aeb8bb24c123b0bef.php ( 11.98 KB )
  140. /yingpanguazai/ssd/ssd1/www/h.mffb.com.cn/vendor/topthink/think-trace/src/Html.php ( 4.42 KB )
  1. CONNECT:[ UseTime:0.000363s ] mysql:host=127.0.0.1;port=3306;dbname=h_mffb;charset=utf8mb4
  2. SHOW FULL COLUMNS FROM `fenlei` [ RunTime:0.000661s ]
  3. SELECT * FROM `fenlei` WHERE `fid` = 0 [ RunTime:0.000304s ]
  4. SELECT * FROM `fenlei` WHERE `fid` = 63 [ RunTime:0.000285s ]
  5. SHOW FULL COLUMNS FROM `set` [ RunTime:0.000480s ]
  6. SELECT * FROM `set` [ RunTime:0.000204s ]
  7. SHOW FULL COLUMNS FROM `article` [ RunTime:0.000579s ]
  8. SELECT * FROM `article` WHERE `id` = 480678 LIMIT 1 [ RunTime:0.000684s ]
  9. UPDATE `article` SET `lasttime` = 1775923275 WHERE `id` = 480678 [ RunTime:0.000686s ]
  10. SELECT * FROM `fenlei` WHERE `id` = 64 LIMIT 1 [ RunTime:0.000213s ]
  11. SELECT * FROM `article` WHERE `id` < 480678 ORDER BY `id` DESC LIMIT 1 [ RunTime:0.000443s ]
  12. SELECT * FROM `article` WHERE `id` > 480678 ORDER BY `id` ASC LIMIT 1 [ RunTime:0.000387s ]
  13. SELECT * FROM `article` WHERE `id` < 480678 ORDER BY `id` DESC LIMIT 10 [ RunTime:0.000799s ]
  14. SELECT * FROM `article` WHERE `id` < 480678 ORDER BY `id` DESC LIMIT 10,10 [ RunTime:0.000670s ]
  15. SELECT * FROM `article` WHERE `id` < 480678 ORDER BY `id` DESC LIMIT 20,10 [ RunTime:0.000676s ]
0.083988s