当前位置:首页>农业>丨NC丨在气候变暖背景下,保护性农业通过放大植物-微生物协同作用提高作物氮素获取

丨NC丨在气候变暖背景下,保护性农业通过放大植物-微生物协同作用提高作物氮素获取

  • 2026-02-11 21:37:01
丨NC丨在气候变暖背景下,保护性农业通过放大植物-微生物协同作用提高作物氮素获取

扫码关注我们 ⬇⬇⬇

文章信息

原名:Conservation agriculture raises cropnitrogen acquisition by amplifying plant-microbe synergy under climate warming

译名:在气候变暖背景下,保护性农业通过放大植物-微生物协同作用提高作物氮素获取

期刊:Nature Communications

2025影响因子15.7(综合性期刊一区TOP

在线发布时间:2025年12月11日

第一作者:Cunkang Hao、Jennifer A. J. Dungait、Wenhui Shang、Ruixing Hou、Haurui Gong

通讯作者:Jing Tian

第一单位:中国农业大学 资源与环境学院

通讯单位:中国农业大学 资源与环境学院

导语

在气候变暖的情况下,可持续的作物生产需要支持植物-土壤-微生物相互作用的土地管理策略,以优化氮( N )的可用性。在本研究中,我们利用原位15N标记、根系代谢组学和微生物宏基因组学研究了10年实验增温和管理(保护农业与传统农业)对小麦氮获取的交互影响。我们发现,与常规农业相比,增温将保护性农业对小麦硝态氮吸收的积极影响放大了25%,同时缓解了微生物对氮的竞争。 此外,在保护性农业中,增温使土壤总氮矿化速率和硝化速率分别增加191%和159%,但使微生物固持量减少24%。同时,在增温的保护性农业下,用于矿化和硝化的微生物基因得到富集,而用于N固定和硝酸盐还原的微生物基因减少。这些变化是由根系初级和次级代谢产物的变化所驱动的,这些变化重塑了氮循环微生物的功能生态位,并优化了超越单纯有机氮开采的多种微生物氮过程。这种重新配置增加了碳氮交换效率,使小麦能够比土壤微生物更多地吸收土壤中的氮。总之,我们的研究结果表明,在气候变化下,保护性农业通过加强植物-土壤-微生物之间的相互作用来增强植物对氮的吸收,为未来的粮食安全提供了一种可持续的策略。

研究背景

全球气候变暖对可持续农业提出了重大挑战。集约化农业系统越来越依赖矿质氮(N)肥料来支撑作物产量,这往往导致氮损失增加,并带来不良的经济和环境后果。可持续的田间管理策略,通过有益的植物-土壤微生物相互作用来促进充足的土壤氮供应,可以减少对外部氮输入的依赖,并具有支持作物生长和抵御包括气候变暖在内的环境压力的巨大潜力。保护性农业覆盖了全球9-15%的耕地面积,作为一种基于自然的解决方案,在促进土壤多功能性的同时维持粮食生产而被广泛推广。它通过调节土壤温度,提高水分N利用效率和增加微生物丰度和多样性来支持作物产量。在长期实验增温条件下,保护性农业通过增加根系生物量和根脱落物向土壤中的输入量来改变土壤微生物群落结构。然而,由于试验系统的稀缺性,在田间尺度上长期保护性农业和增温对植物-土壤-微生物相互作用的影响以及对作物养分获取的影响仍然知之甚少。

研究方法

2010 年,中国科学院运营的玉城综合试验站(36°51′N,116°34′E)建立了长期实地实验。该地采用双季冬小麦(Triticum aestivum L.)种植。–夏玉米(Zea mays L.)轮换。冬小麦通常在十月初播种,六月初收割,其次是夏季玉米,玉米于六月播种,九月下旬收获。实验设计包含四个处理方法,采用随机完整区块设计,每次处理有四个重复:保护型农业(无耕作且保留作物残渣),有无加温(Conserv-Amb,Conserv-Warm),以及常规耕作和作物残渣去除,有无加温(Conven-Amb,Conven-Warm)。实验性增温通过悬挂约 3 米高的 MSR-2420 红外加热器(宾夕法尼亚州伯利恒 Kalglo Electronics)持续施加,以实现 2°C 的地表土壤升温,符合IPCC气候情景下中国北方的预测。控制区配备了相同的“假”加热器,以模拟阴影和风流效果。地块间距5米,地块间至少相隔 10米,以避免红外辐射器加热控制地块。使用 PT100 热电偶监测5厘米深度的土壤表面温度,确认加热地块温度稳定为+2±0.2°C。该地区属于温带半干旱气候,年平均气温为13.1°C,年平均降水量为561毫米。 根据 FAO-UNESCO 系统,该遗址土壤被归类为钙质流土,粉壤土结构为 12%沙子,66%粉砂,22%粘土,平均pH值为 7.1。

研究结果

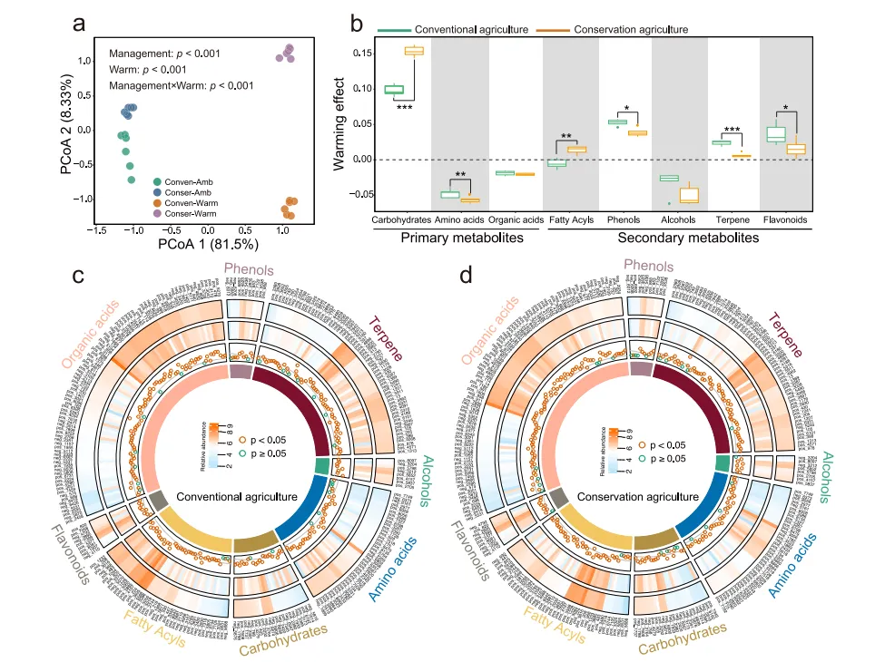
追肥处保护性农业显著提升小麦硝态氮吸收,增温条件下优势更明显:在增温条件下,保护性农业中小麦的硝态氮吸收量增加40%(常规农业仅增加26%)。增温对小麦氮吸收的正效应在保护性农业中是常规农业的1.24倍。微生物对硝态氮的竞争在保护性农业中减弱34%,植物获得更强的氮获取优势。

土壤氮转化速率大幅提升,微生物固持作用下降。在保护性农业+增温条件下:土壤总氮矿化速率提高191%;硝化速率提高159%微生物氮固持速率下降24%,表明保护性农业促进了“氮生产”而非“氮锁死”,为植物创造了更有利的氮环境。

氮转化相关微生物功能基因显著富集。在保护性农业+增温条件下:硝化功能基因(amoA、amoB、HAO等) 和氮矿化基因(ureC、GudB_rocG)表达显著增加。硝酸盐还原基因(narH、nirB、nasA)表达显著下降。说明微生物功能从“氮消耗”转向“氮供给”,代谢路径发生系统性重构

根系分泌物组成发生结构性变化,驱动微生物群落重塑:增温条件下,保护性农业中:碳水化合物分泌量增加氨基酸分泌量下降。根系分泌物化学多样性降低,但功能导向性增强。这种变化优先招募并激活硝化菌群(如Nitrosomonadaceae、Nitrospiraceae),抑制反硝化和氮还原菌群

微生物–根系代谢网络连接强度大幅提升。在保护性农业中:根系代谢物与微生物的正向关联数量增加129%。硝化菌群与有机酸、萜类等代谢物的连接度是常规农业的4倍以上。真菌共生类群(如Diversisporaceae)与根系代谢物的连接也显著增强。表明保护性农业强化了植物–微生物互作的协同性,形成高效的碳氮交换网络。

代谢物组成是驱动氮循环功能变化的主导因素:根系代谢物组成、多样性、分泌速率解释了71%的氮循环基因变异。萜类和黄酮类是预测氮矿化、硝化、微生物氮同化的关键代谢物类别。有机酸和氨基酸则与氮还原过程(DNRA、反硝化)呈负相关,抑制氮流失通路

研究结论

利用15N-NO3-15N - NH4 +原位标记,研究了增温如何影响保育和常规农业中小麦与根际微生物之间的NO3-NH4+分配无论农业管理如何,增温持续增加了小麦和根际微生物对NO3-的吸收( p < < 0.001 ; p > 0.001),但NO3-吸收的大小和方向是管理方式特异性的。与环境条件相比,增温使常规农业(双侧Student ' s t检验, t₆ = 7.64 , p < 0.001 )和保护性农业(双侧Student ' s t检验, t₆ = 9.46 , p < 0.001 ;2a)NO3-的吸收分别增加26%40%。由Cohen ' s d可知,增温对小麦NO3-吸收的影响在保护性农业( Cohen ' s d = 6.69 , 95 % CI 2.25 ~ 11.1 vs.d 5.40 , 95 % CI 1.67 ~ 9.13 )中为常规农业( Cohen ' s d = 6.69 , 95 % CI 2.25 ~ 11.1 vs.d 5.40 , 95 % CI 1.67 ~ 9.13 )1.24倍。相反,与常规农业( Cohen ' s d = 2.83 , 95 % CI 0.39 ~ 5.28 vs.d 4.28 , 95 % CI 1.14 ~ 7.42 )相比,增温对保护性农业根际微生物NO3-吸收的影响小34%。与环境条件( p < < 0.01 ; p > 0.01)相比,增温降低了植物和微生物对NH4+的吸收。其中,小麦(双侧Student ' s t检验, t₆ = -4.43 , p = 0.004)和根际微生物(双侧Student ' s t检验, t₆ = -4.01 , p = 0.007 )在保护性农业增温条件下NH4+吸收量比环境条件下分别减少59%11%。相比之下,常规农业增温条件下小麦(双侧Student ' s t检验, t₆ = -5.34 , p = 0.002 )NH4+吸收量比环境条件下低46%,根际微生物(双侧Student ' s t检验, t₆ = -6.05 , p < 0.001)NH4+吸收量比环境条件下低7%。尽管增温加剧了两种农业系统(用微生物对15N的吸收量与小麦的比值表示)中植物和微生物之间的氮竞争,但与常规农业相比,保护性农业减少了对NO3-的竞争,减少了4.4( Cohen ' s d = 5.09 , 95 % CI 1.53 ~ 8.66 vs.d 1.16 , 95 % CI-0.71 ~ 3.03 ),减少了对NH4+的竞争,减少了1.4( Cohen ' s d = 4.27 , 95 % CI 1.14 ~ 7.41 vs.d = 3.10 , 95 % CI 0.53 ~ 5.67 )

最后,我们的研究表明,通过保护性农业管理来操纵植物-土壤-微生物之间的相互作用,对于能够抵御气候变化带来的挑战的作物生产具有巨大的潜力

联系邮箱:lxy485516283@163.com

编辑:李靖懿

审核:梁晓阳

如有错误、侵权以及投稿等相关事项,请及时与小编进行沟通,非常感谢!!!

最新文章

随机文章

基本 文件 流程 错误 SQL 调试
  1. 请求信息 : 2026-02-12 02:33:21 HTTP/2.0 GET : https://h.mffb.com.cn/a/473108.html
  2. 运行时间 : 0.086222s [ 吞吐率:11.60req/s ] 内存消耗:4,487.01kb 文件加载:140
  3. 缓存信息 : 0 reads,0 writes
  4. 会话信息 : SESSION_ID=3e3e6dc73a7484971bfdb089dde0b8ab
  1. /yingpanguazai/ssd/ssd1/www/h.mffb.com.cn/public/index.php ( 0.79 KB )
  2. /yingpanguazai/ssd/ssd1/www/h.mffb.com.cn/vendor/autoload.php ( 0.17 KB )
  3. /yingpanguazai/ssd/ssd1/www/h.mffb.com.cn/vendor/composer/autoload_real.php ( 2.49 KB )
  4. /yingpanguazai/ssd/ssd1/www/h.mffb.com.cn/vendor/composer/platform_check.php ( 0.90 KB )
  5. /yingpanguazai/ssd/ssd1/www/h.mffb.com.cn/vendor/composer/ClassLoader.php ( 14.03 KB )
  6. /yingpanguazai/ssd/ssd1/www/h.mffb.com.cn/vendor/composer/autoload_static.php ( 4.90 KB )
  7. /yingpanguazai/ssd/ssd1/www/h.mffb.com.cn/vendor/topthink/think-helper/src/helper.php ( 8.34 KB )
  8. /yingpanguazai/ssd/ssd1/www/h.mffb.com.cn/vendor/topthink/think-validate/src/helper.php ( 2.19 KB )
  9. /yingpanguazai/ssd/ssd1/www/h.mffb.com.cn/vendor/topthink/think-orm/src/helper.php ( 1.47 KB )
  10. /yingpanguazai/ssd/ssd1/www/h.mffb.com.cn/vendor/topthink/think-orm/stubs/load_stubs.php ( 0.16 KB )
  11. /yingpanguazai/ssd/ssd1/www/h.mffb.com.cn/vendor/topthink/framework/src/think/Exception.php ( 1.69 KB )
  12. /yingpanguazai/ssd/ssd1/www/h.mffb.com.cn/vendor/topthink/think-container/src/Facade.php ( 2.71 KB )
  13. /yingpanguazai/ssd/ssd1/www/h.mffb.com.cn/vendor/symfony/deprecation-contracts/function.php ( 0.99 KB )
  14. /yingpanguazai/ssd/ssd1/www/h.mffb.com.cn/vendor/symfony/polyfill-mbstring/bootstrap.php ( 8.26 KB )
  15. /yingpanguazai/ssd/ssd1/www/h.mffb.com.cn/vendor/symfony/polyfill-mbstring/bootstrap80.php ( 9.78 KB )
  16. /yingpanguazai/ssd/ssd1/www/h.mffb.com.cn/vendor/symfony/var-dumper/Resources/functions/dump.php ( 1.49 KB )
  17. /yingpanguazai/ssd/ssd1/www/h.mffb.com.cn/vendor/topthink/think-dumper/src/helper.php ( 0.18 KB )
  18. /yingpanguazai/ssd/ssd1/www/h.mffb.com.cn/vendor/symfony/var-dumper/VarDumper.php ( 4.30 KB )
  19. /yingpanguazai/ssd/ssd1/www/h.mffb.com.cn/vendor/topthink/framework/src/think/App.php ( 15.30 KB )
  20. /yingpanguazai/ssd/ssd1/www/h.mffb.com.cn/vendor/topthink/think-container/src/Container.php ( 15.76 KB )
  21. /yingpanguazai/ssd/ssd1/www/h.mffb.com.cn/vendor/psr/container/src/ContainerInterface.php ( 1.02 KB )
  22. /yingpanguazai/ssd/ssd1/www/h.mffb.com.cn/app/provider.php ( 0.19 KB )
  23. /yingpanguazai/ssd/ssd1/www/h.mffb.com.cn/vendor/topthink/framework/src/think/Http.php ( 6.04 KB )
  24. /yingpanguazai/ssd/ssd1/www/h.mffb.com.cn/vendor/topthink/think-helper/src/helper/Str.php ( 7.29 KB )
  25. /yingpanguazai/ssd/ssd1/www/h.mffb.com.cn/vendor/topthink/framework/src/think/Env.php ( 4.68 KB )
  26. /yingpanguazai/ssd/ssd1/www/h.mffb.com.cn/app/common.php ( 0.03 KB )
  27. /yingpanguazai/ssd/ssd1/www/h.mffb.com.cn/vendor/topthink/framework/src/helper.php ( 18.78 KB )
  28. /yingpanguazai/ssd/ssd1/www/h.mffb.com.cn/vendor/topthink/framework/src/think/Config.php ( 5.54 KB )
  29. /yingpanguazai/ssd/ssd1/www/h.mffb.com.cn/config/app.php ( 0.95 KB )
  30. /yingpanguazai/ssd/ssd1/www/h.mffb.com.cn/config/cache.php ( 0.78 KB )
  31. /yingpanguazai/ssd/ssd1/www/h.mffb.com.cn/config/console.php ( 0.23 KB )
  32. /yingpanguazai/ssd/ssd1/www/h.mffb.com.cn/config/cookie.php ( 0.56 KB )
  33. /yingpanguazai/ssd/ssd1/www/h.mffb.com.cn/config/database.php ( 2.48 KB )
  34. /yingpanguazai/ssd/ssd1/www/h.mffb.com.cn/vendor/topthink/framework/src/think/facade/Env.php ( 1.67 KB )
  35. /yingpanguazai/ssd/ssd1/www/h.mffb.com.cn/config/filesystem.php ( 0.61 KB )
  36. /yingpanguazai/ssd/ssd1/www/h.mffb.com.cn/config/lang.php ( 0.91 KB )
  37. /yingpanguazai/ssd/ssd1/www/h.mffb.com.cn/config/log.php ( 1.35 KB )
  38. /yingpanguazai/ssd/ssd1/www/h.mffb.com.cn/config/middleware.php ( 0.19 KB )
  39. /yingpanguazai/ssd/ssd1/www/h.mffb.com.cn/config/route.php ( 1.89 KB )
  40. /yingpanguazai/ssd/ssd1/www/h.mffb.com.cn/config/session.php ( 0.57 KB )
  41. /yingpanguazai/ssd/ssd1/www/h.mffb.com.cn/config/trace.php ( 0.34 KB )
  42. /yingpanguazai/ssd/ssd1/www/h.mffb.com.cn/config/view.php ( 0.82 KB )
  43. /yingpanguazai/ssd/ssd1/www/h.mffb.com.cn/app/event.php ( 0.25 KB )
  44. /yingpanguazai/ssd/ssd1/www/h.mffb.com.cn/vendor/topthink/framework/src/think/Event.php ( 7.67 KB )
  45. /yingpanguazai/ssd/ssd1/www/h.mffb.com.cn/app/service.php ( 0.13 KB )
  46. /yingpanguazai/ssd/ssd1/www/h.mffb.com.cn/app/AppService.php ( 0.26 KB )
  47. /yingpanguazai/ssd/ssd1/www/h.mffb.com.cn/vendor/topthink/framework/src/think/Service.php ( 1.64 KB )
  48. /yingpanguazai/ssd/ssd1/www/h.mffb.com.cn/vendor/topthink/framework/src/think/Lang.php ( 7.35 KB )
  49. /yingpanguazai/ssd/ssd1/www/h.mffb.com.cn/vendor/topthink/framework/src/lang/zh-cn.php ( 13.70 KB )
  50. /yingpanguazai/ssd/ssd1/www/h.mffb.com.cn/vendor/topthink/framework/src/think/initializer/Error.php ( 3.31 KB )
  51. /yingpanguazai/ssd/ssd1/www/h.mffb.com.cn/vendor/topthink/framework/src/think/initializer/RegisterService.php ( 1.33 KB )
  52. /yingpanguazai/ssd/ssd1/www/h.mffb.com.cn/vendor/services.php ( 0.14 KB )
  53. /yingpanguazai/ssd/ssd1/www/h.mffb.com.cn/vendor/topthink/framework/src/think/service/PaginatorService.php ( 1.52 KB )
  54. /yingpanguazai/ssd/ssd1/www/h.mffb.com.cn/vendor/topthink/framework/src/think/service/ValidateService.php ( 0.99 KB )
  55. /yingpanguazai/ssd/ssd1/www/h.mffb.com.cn/vendor/topthink/framework/src/think/service/ModelService.php ( 2.04 KB )
  56. /yingpanguazai/ssd/ssd1/www/h.mffb.com.cn/vendor/topthink/think-trace/src/Service.php ( 0.77 KB )
  57. /yingpanguazai/ssd/ssd1/www/h.mffb.com.cn/vendor/topthink/framework/src/think/Middleware.php ( 6.72 KB )
  58. /yingpanguazai/ssd/ssd1/www/h.mffb.com.cn/vendor/topthink/framework/src/think/initializer/BootService.php ( 0.77 KB )
  59. /yingpanguazai/ssd/ssd1/www/h.mffb.com.cn/vendor/topthink/think-orm/src/Paginator.php ( 11.86 KB )
  60. /yingpanguazai/ssd/ssd1/www/h.mffb.com.cn/vendor/topthink/think-validate/src/Validate.php ( 63.20 KB )
  61. /yingpanguazai/ssd/ssd1/www/h.mffb.com.cn/vendor/topthink/think-orm/src/Model.php ( 23.55 KB )
  62. /yingpanguazai/ssd/ssd1/www/h.mffb.com.cn/vendor/topthink/think-orm/src/model/concern/Attribute.php ( 21.05 KB )
  63. /yingpanguazai/ssd/ssd1/www/h.mffb.com.cn/vendor/topthink/think-orm/src/model/concern/AutoWriteData.php ( 4.21 KB )
  64. /yingpanguazai/ssd/ssd1/www/h.mffb.com.cn/vendor/topthink/think-orm/src/model/concern/Conversion.php ( 6.44 KB )
  65. /yingpanguazai/ssd/ssd1/www/h.mffb.com.cn/vendor/topthink/think-orm/src/model/concern/DbConnect.php ( 5.16 KB )
  66. /yingpanguazai/ssd/ssd1/www/h.mffb.com.cn/vendor/topthink/think-orm/src/model/concern/ModelEvent.php ( 2.33 KB )
  67. /yingpanguazai/ssd/ssd1/www/h.mffb.com.cn/vendor/topthink/think-orm/src/model/concern/RelationShip.php ( 28.29 KB )
  68. /yingpanguazai/ssd/ssd1/www/h.mffb.com.cn/vendor/topthink/think-helper/src/contract/Arrayable.php ( 0.09 KB )
  69. /yingpanguazai/ssd/ssd1/www/h.mffb.com.cn/vendor/topthink/think-helper/src/contract/Jsonable.php ( 0.13 KB )
  70. /yingpanguazai/ssd/ssd1/www/h.mffb.com.cn/vendor/topthink/think-orm/src/model/contract/Modelable.php ( 0.09 KB )
  71. /yingpanguazai/ssd/ssd1/www/h.mffb.com.cn/vendor/topthink/framework/src/think/Db.php ( 2.88 KB )
  72. /yingpanguazai/ssd/ssd1/www/h.mffb.com.cn/vendor/topthink/think-orm/src/DbManager.php ( 8.52 KB )
  73. /yingpanguazai/ssd/ssd1/www/h.mffb.com.cn/vendor/topthink/framework/src/think/Log.php ( 6.28 KB )
  74. /yingpanguazai/ssd/ssd1/www/h.mffb.com.cn/vendor/topthink/framework/src/think/Manager.php ( 3.92 KB )
  75. /yingpanguazai/ssd/ssd1/www/h.mffb.com.cn/vendor/psr/log/src/LoggerTrait.php ( 2.69 KB )
  76. /yingpanguazai/ssd/ssd1/www/h.mffb.com.cn/vendor/psr/log/src/LoggerInterface.php ( 2.71 KB )
  77. /yingpanguazai/ssd/ssd1/www/h.mffb.com.cn/vendor/topthink/framework/src/think/Cache.php ( 4.92 KB )
  78. /yingpanguazai/ssd/ssd1/www/h.mffb.com.cn/vendor/psr/simple-cache/src/CacheInterface.php ( 4.71 KB )
  79. /yingpanguazai/ssd/ssd1/www/h.mffb.com.cn/vendor/topthink/think-helper/src/helper/Arr.php ( 16.63 KB )
  80. /yingpanguazai/ssd/ssd1/www/h.mffb.com.cn/vendor/topthink/framework/src/think/cache/driver/File.php ( 7.84 KB )
  81. /yingpanguazai/ssd/ssd1/www/h.mffb.com.cn/vendor/topthink/framework/src/think/cache/Driver.php ( 9.03 KB )
  82. /yingpanguazai/ssd/ssd1/www/h.mffb.com.cn/vendor/topthink/framework/src/think/contract/CacheHandlerInterface.php ( 1.99 KB )
  83. /yingpanguazai/ssd/ssd1/www/h.mffb.com.cn/app/Request.php ( 0.09 KB )
  84. /yingpanguazai/ssd/ssd1/www/h.mffb.com.cn/vendor/topthink/framework/src/think/Request.php ( 55.78 KB )
  85. /yingpanguazai/ssd/ssd1/www/h.mffb.com.cn/app/middleware.php ( 0.25 KB )
  86. /yingpanguazai/ssd/ssd1/www/h.mffb.com.cn/vendor/topthink/framework/src/think/Pipeline.php ( 2.61 KB )
  87. /yingpanguazai/ssd/ssd1/www/h.mffb.com.cn/vendor/topthink/think-trace/src/TraceDebug.php ( 3.40 KB )
  88. /yingpanguazai/ssd/ssd1/www/h.mffb.com.cn/vendor/topthink/framework/src/think/middleware/SessionInit.php ( 1.94 KB )
  89. /yingpanguazai/ssd/ssd1/www/h.mffb.com.cn/vendor/topthink/framework/src/think/Session.php ( 1.80 KB )
  90. /yingpanguazai/ssd/ssd1/www/h.mffb.com.cn/vendor/topthink/framework/src/think/session/driver/File.php ( 6.27 KB )
  91. /yingpanguazai/ssd/ssd1/www/h.mffb.com.cn/vendor/topthink/framework/src/think/contract/SessionHandlerInterface.php ( 0.87 KB )
  92. /yingpanguazai/ssd/ssd1/www/h.mffb.com.cn/vendor/topthink/framework/src/think/session/Store.php ( 7.12 KB )
  93. /yingpanguazai/ssd/ssd1/www/h.mffb.com.cn/vendor/topthink/framework/src/think/Route.php ( 23.73 KB )
  94. /yingpanguazai/ssd/ssd1/www/h.mffb.com.cn/vendor/topthink/framework/src/think/route/RuleName.php ( 5.75 KB )
  95. /yingpanguazai/ssd/ssd1/www/h.mffb.com.cn/vendor/topthink/framework/src/think/route/Domain.php ( 2.53 KB )
  96. /yingpanguazai/ssd/ssd1/www/h.mffb.com.cn/vendor/topthink/framework/src/think/route/RuleGroup.php ( 22.43 KB )
  97. /yingpanguazai/ssd/ssd1/www/h.mffb.com.cn/vendor/topthink/framework/src/think/route/Rule.php ( 26.95 KB )
  98. /yingpanguazai/ssd/ssd1/www/h.mffb.com.cn/vendor/topthink/framework/src/think/route/RuleItem.php ( 9.78 KB )
  99. /yingpanguazai/ssd/ssd1/www/h.mffb.com.cn/route/app.php ( 1.72 KB )
  100. /yingpanguazai/ssd/ssd1/www/h.mffb.com.cn/vendor/topthink/framework/src/think/facade/Route.php ( 4.70 KB )
  101. /yingpanguazai/ssd/ssd1/www/h.mffb.com.cn/vendor/topthink/framework/src/think/route/dispatch/Controller.php ( 4.74 KB )
  102. /yingpanguazai/ssd/ssd1/www/h.mffb.com.cn/vendor/topthink/framework/src/think/route/Dispatch.php ( 10.44 KB )
  103. /yingpanguazai/ssd/ssd1/www/h.mffb.com.cn/app/controller/Index.php ( 4.81 KB )
  104. /yingpanguazai/ssd/ssd1/www/h.mffb.com.cn/app/BaseController.php ( 2.05 KB )
  105. /yingpanguazai/ssd/ssd1/www/h.mffb.com.cn/vendor/topthink/think-orm/src/facade/Db.php ( 0.93 KB )
  106. /yingpanguazai/ssd/ssd1/www/h.mffb.com.cn/vendor/topthink/think-orm/src/db/connector/Mysql.php ( 5.44 KB )
  107. /yingpanguazai/ssd/ssd1/www/h.mffb.com.cn/vendor/topthink/think-orm/src/db/PDOConnection.php ( 52.47 KB )
  108. /yingpanguazai/ssd/ssd1/www/h.mffb.com.cn/vendor/topthink/think-orm/src/db/Connection.php ( 8.39 KB )
  109. /yingpanguazai/ssd/ssd1/www/h.mffb.com.cn/vendor/topthink/think-orm/src/db/ConnectionInterface.php ( 4.57 KB )
  110. /yingpanguazai/ssd/ssd1/www/h.mffb.com.cn/vendor/topthink/think-orm/src/db/builder/Mysql.php ( 16.58 KB )
  111. /yingpanguazai/ssd/ssd1/www/h.mffb.com.cn/vendor/topthink/think-orm/src/db/Builder.php ( 24.06 KB )
  112. /yingpanguazai/ssd/ssd1/www/h.mffb.com.cn/vendor/topthink/think-orm/src/db/BaseBuilder.php ( 27.50 KB )
  113. /yingpanguazai/ssd/ssd1/www/h.mffb.com.cn/vendor/topthink/think-orm/src/db/Query.php ( 15.71 KB )
  114. /yingpanguazai/ssd/ssd1/www/h.mffb.com.cn/vendor/topthink/think-orm/src/db/BaseQuery.php ( 45.13 KB )
  115. /yingpanguazai/ssd/ssd1/www/h.mffb.com.cn/vendor/topthink/think-orm/src/db/concern/TimeFieldQuery.php ( 7.43 KB )
  116. /yingpanguazai/ssd/ssd1/www/h.mffb.com.cn/vendor/topthink/think-orm/src/db/concern/AggregateQuery.php ( 3.26 KB )
  117. /yingpanguazai/ssd/ssd1/www/h.mffb.com.cn/vendor/topthink/think-orm/src/db/concern/ModelRelationQuery.php ( 20.07 KB )
  118. /yingpanguazai/ssd/ssd1/www/h.mffb.com.cn/vendor/topthink/think-orm/src/db/concern/ParamsBind.php ( 3.66 KB )
  119. /yingpanguazai/ssd/ssd1/www/h.mffb.com.cn/vendor/topthink/think-orm/src/db/concern/ResultOperation.php ( 7.01 KB )
  120. /yingpanguazai/ssd/ssd1/www/h.mffb.com.cn/vendor/topthink/think-orm/src/db/concern/WhereQuery.php ( 19.37 KB )
  121. /yingpanguazai/ssd/ssd1/www/h.mffb.com.cn/vendor/topthink/think-orm/src/db/concern/JoinAndViewQuery.php ( 7.11 KB )
  122. /yingpanguazai/ssd/ssd1/www/h.mffb.com.cn/vendor/topthink/think-orm/src/db/concern/TableFieldInfo.php ( 2.63 KB )
  123. /yingpanguazai/ssd/ssd1/www/h.mffb.com.cn/vendor/topthink/think-orm/src/db/concern/Transaction.php ( 2.77 KB )
  124. /yingpanguazai/ssd/ssd1/www/h.mffb.com.cn/vendor/topthink/framework/src/think/log/driver/File.php ( 5.96 KB )
  125. /yingpanguazai/ssd/ssd1/www/h.mffb.com.cn/vendor/topthink/framework/src/think/contract/LogHandlerInterface.php ( 0.86 KB )
  126. /yingpanguazai/ssd/ssd1/www/h.mffb.com.cn/vendor/topthink/framework/src/think/log/Channel.php ( 3.89 KB )
  127. /yingpanguazai/ssd/ssd1/www/h.mffb.com.cn/vendor/topthink/framework/src/think/event/LogRecord.php ( 1.02 KB )
  128. /yingpanguazai/ssd/ssd1/www/h.mffb.com.cn/vendor/topthink/think-helper/src/Collection.php ( 16.47 KB )
  129. /yingpanguazai/ssd/ssd1/www/h.mffb.com.cn/vendor/topthink/framework/src/think/facade/View.php ( 1.70 KB )
  130. /yingpanguazai/ssd/ssd1/www/h.mffb.com.cn/vendor/topthink/framework/src/think/View.php ( 4.39 KB )
  131. /yingpanguazai/ssd/ssd1/www/h.mffb.com.cn/vendor/topthink/framework/src/think/Response.php ( 8.81 KB )
  132. /yingpanguazai/ssd/ssd1/www/h.mffb.com.cn/vendor/topthink/framework/src/think/response/View.php ( 3.29 KB )
  133. /yingpanguazai/ssd/ssd1/www/h.mffb.com.cn/vendor/topthink/framework/src/think/Cookie.php ( 6.06 KB )
  134. /yingpanguazai/ssd/ssd1/www/h.mffb.com.cn/vendor/topthink/think-view/src/Think.php ( 8.38 KB )
  135. /yingpanguazai/ssd/ssd1/www/h.mffb.com.cn/vendor/topthink/framework/src/think/contract/TemplateHandlerInterface.php ( 1.60 KB )
  136. /yingpanguazai/ssd/ssd1/www/h.mffb.com.cn/vendor/topthink/think-template/src/Template.php ( 46.61 KB )
  137. /yingpanguazai/ssd/ssd1/www/h.mffb.com.cn/vendor/topthink/think-template/src/template/driver/File.php ( 2.41 KB )
  138. /yingpanguazai/ssd/ssd1/www/h.mffb.com.cn/vendor/topthink/think-template/src/template/contract/DriverInterface.php ( 0.86 KB )
  139. /yingpanguazai/ssd/ssd1/www/h.mffb.com.cn/runtime/temp/32b793ebdcbdb96aeb8bb24c123b0bef.php ( 11.98 KB )
  140. /yingpanguazai/ssd/ssd1/www/h.mffb.com.cn/vendor/topthink/think-trace/src/Html.php ( 4.42 KB )
  1. CONNECT:[ UseTime:0.000382s ] mysql:host=127.0.0.1;port=3306;dbname=h_mffb;charset=utf8mb4
  2. SHOW FULL COLUMNS FROM `fenlei` [ RunTime:0.000558s ]
  3. SELECT * FROM `fenlei` WHERE `fid` = 0 [ RunTime:0.000280s ]
  4. SELECT * FROM `fenlei` WHERE `fid` = 63 [ RunTime:0.000271s ]
  5. SHOW FULL COLUMNS FROM `set` [ RunTime:0.000528s ]
  6. SELECT * FROM `set` [ RunTime:0.000248s ]
  7. SHOW FULL COLUMNS FROM `article` [ RunTime:0.000583s ]
  8. SELECT * FROM `article` WHERE `id` = 473108 LIMIT 1 [ RunTime:0.000638s ]
  9. UPDATE `article` SET `lasttime` = 1770834801 WHERE `id` = 473108 [ RunTime:0.004544s ]
  10. SELECT * FROM `fenlei` WHERE `id` = 64 LIMIT 1 [ RunTime:0.000293s ]
  11. SELECT * FROM `article` WHERE `id` < 473108 ORDER BY `id` DESC LIMIT 1 [ RunTime:0.004011s ]
  12. SELECT * FROM `article` WHERE `id` > 473108 ORDER BY `id` ASC LIMIT 1 [ RunTime:0.000432s ]
  13. SELECT * FROM `article` WHERE `id` < 473108 ORDER BY `id` DESC LIMIT 10 [ RunTime:0.003095s ]
  14. SELECT * FROM `article` WHERE `id` < 473108 ORDER BY `id` DESC LIMIT 10,10 [ RunTime:0.001315s ]
  15. SELECT * FROM `article` WHERE `id` < 473108 ORDER BY `id` DESC LIMIT 20,10 [ RunTime:0.001100s ]
0.087766s