植物根际是植物、土壤与微生物相互作用最为活跃的“前沿阵地”。在自然和农业生态系统中,高温、干旱以及病虫害等环境胁迫不仅直接影响植物生长,也会深刻重塑根际微生物群落结构。越来越多的研究表明,根际微生物在植物抗病、抗逆和健康维持中发挥着关键作用。根结线虫(Root-knot nematodes, RKN)是全球范围内危害最为严重的植物寄生线虫之一,尤其对黄瓜等经济作物造成巨大产量损失。传统防治方式高度依赖化学农药,但其生态风险和抗性问题日益突出。因此,如何通过调控根际微生物群落来构建稳定、高效的生物防控体系,成为当前植物—微生物互作领域面临的重要科学问题。
近日,中国农业大学田永强教授、高丽红教授团队在ISME 发表了题为Stress-induced keystone species facilitate functional microbial community assembly to suppress root-knot nematodes for susceptible plants 的研究论文,系统揭示了胁迫诱导的关键微生物如何引导功能型根际群落组装,从而增强易感植物对根结线虫的抑制能力,协同群落功能实现稳定高效的生物防控。
主要研究结果如下:
(1)根结线虫侵染显著重塑易感植物的根际细菌群落:研究发现,无论土壤类型如何,根结线虫侵染均能显著改变易感黄瓜根际细菌群落结构,表明病原胁迫本身是驱动根际微生物重组的重要因素。这一结果强调了生物胁迫在根际生态过程中的核心作用。
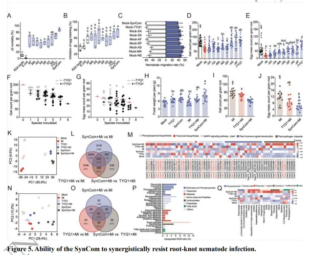
(2)胁迫条件下关键微生物的定向富集与筛选:在被根结线虫侵染的根际环境中,一株Pusense根瘤菌(Rhizobium pusense)TYQ1被显著富集。进一步实验表明,该菌株不仅能够直接抑制根结线虫,还在群落层面发挥了“关键物种(keystone species)”作用。
(3)关键物种驱动根际微生物群落的协同重组:TYQ1 的定殖诱导根际细菌群落发生二次重构,显著富集多种具有指示意义的功能微生物。这些微生物与 TYQ1 形成协同关系,共同提升群落的生物膜形成能力,并构建了高度紧密的代谢互作网络。
(4)群落互作增强关键菌定殖并稳定防控功能:由 TYQ1 主导构建的合成微生物群落表现出更强的稳定性和抑制根结线虫的能力。这种以关键物种为核心的群落结构,不仅增强了 TYQ1 在根际中的定殖优势,也显著提高了整体群落的抗线虫效率。
综上所述,该研究表明,植物在遭受生物胁迫时,并非被动受害者,而是能够通过根际环境变化主动“招募”关键微生物,从而引导功能型微生物群落的组装。这一过程突破了传统“单菌防控”的思路,强调了关键物种—群落协同作用在植物健康维持中的重要意义。这一理念对绿色农业、病害可持续防控以及根际微生态调控具有重要启示意义。
原文链接:https://academic.oup.com/ismej/advance-article/doi/10.1093/ismejo/wrag022/8469224?searchresult=1
本文由本公众号翻译,内容以原文为准,仅用于学术分享。若有侵权,请联系小编删除或修改!