当前位置:首页>农业>华中农业大学发表材料学一区(IF=10.2)!“金属-多酚网络(MNP)+川陈皮素”一步法绿色自组装,多机制逆转UC,解锁天然药物递送新范式

华中农业大学发表材料学一区(IF=10.2)!“金属-多酚网络(MNP)+川陈皮素”一步法绿色自组装,多机制逆转UC,解锁天然药物递送新范式

  • 2026-04-11 07:22:10
华中农业大学发表材料学一区(IF=10.2)!“金属-多酚网络(MNP)+川陈皮素”一步法绿色自组装,多机制逆转UC,解锁天然药物递送新范式

今日分享

食品功能因子+金属-多酚网络

溃疡性结肠炎(UC)目前主要依赖糖皮质激素、氨基水杨酸类药物等,但存在复发率高、副作用明显等问题。川陈皮素(Nobiletin,NOB)作为一种柑橘来源的天然黄酮类化合物,具有优异的抗炎、抗氧化活性,但其水溶性极差、易结晶、口服吸收率低,限制了其临床应用。因此,开发一种能提升其生物利用度、并实现结肠靶向释放的递送平台,具有重要的临床意义。

2026年2月3日,华中农业大学梁宏闪副教授团队《Materials Today Bio》(材料科学,中科院1区Top期刊,IF=10.2)上发表题为One-Step Green Assembly of Natural Polyphenol-Based Nobiletin Nanoparticles for Ulcerative Colitis Therapy的文章,研究利用天然多酚单宁酸(TA)与金属离子(Al3+)的配位驱动自组装策略构建“金属-多酚网络(MPN)”这一仿生策略,将疏水性NOB改造为高效、靶向的多功能集成的纳米递送平台NOB-TA/Al3+纳米颗粒(NTAl NPs),通过缓解肠道炎症、调节氧化应激、修复肠黏膜屏障、恢复免疫稳态,显著提升NOB对UC的作用效果,为天然活性成分的口服递送与炎症性疾病干预提供了新范式。

金属-多酚网络(Metal–phenolic networks,MPNs)是由金属离子与多酚类化合物通过配位自组装构建的新型有机-无机杂化超分子纳米材料,可借助Fe3+、Cu2+、Zn2+等过渡金属离子与单宁酸、没食子酸、EGCG 等天然多酚或功能化酚类配体,形成稳定三维网络结构。

相较于传统金属有机框架(MOFs),MPNs具备生物安全性高、制备简便快速、成本低廉等优势,且具有典型pH响应特性:在生理pH 7–8条件下结构稳定,可实现长时血液循环;而在弱酸性环境(如肿瘤微环境)中,多酚-金属配位键易解离,为靶向递送提供内在响应基础。依托酚羟基介导的氢键、π-π堆积、疏水作用及多重配位作用,MPNs可高效负载小分子药物、蛋白质及功能性纳米颗粒,目前在生物医学领域主要用作药物递送载体、材料表面功能涂层、肿瘤微环境响应制剂及抗菌纳米复合材料,同时在生物分离、储能、催化与生物成像等交叉领域也展现出广泛应用潜力。

研究基于金属-多酚网络(MPN)的自组装特性,通过简单的一步法绿色组装策略,解决了天然产物递送的共性难题,且在机制上实现“炎症-氧化-屏障-免疫”的多维度调控,为疏水性天然黄酮类化合物的高效口服递送及炎症性疾病靶向干预提供了兼具科学性与转化潜力的新范式!如果您也想基于食品功能因子+金属-多酚网络(MPN)开展更多临床课题,本研究的思路与技术非常值得参考。

原文文献+思路复现欢迎滴小研~

小研紧跟国内外研究新进展,不定期为大家分享前沿热点和创新思路。

← 戳我

为您解读文献思路

提供相关创新课题

基础科研

课题指导、定制开发

基础实验、语言润色

生信分析、选刊指导

研究思路

  1. 锁定核心瓶颈:NOB水溶性差、易结晶,导致口服生物利用度低,无法发挥功能;

  2. 筛选适配载体:选用MPN作为递送平台,利用其高结合亲和力、生物相容性及pH响应性,解决NOB的溶解度与稳定性问题;

  3. 设计组装策略:通过TA与Al3+的配位作用,结合氢键、π-π堆积效应,将NOB快速包裹形成纳米颗粒(NTAl NPs),兼顾高负载与靶向递送;

  4. 多维度验证功能:从体外理化表征→细胞摄取与安全性→体内动物模型(DSS诱导UC小鼠),层层递进验证纳米颗粒的干预效果及作用机制;

  5. 机制深度解析:不仅关注作用效果,更深入探究自组装机制及对肠道炎症、屏障、免疫的调控通路。

将川陈皮素(NOB)高效整合到金属—多酚网络(MPN)中的一步绿色组装策略,为有效缓解DSS诱导的UC提供了一种通用的纳米平台。

亮点解析

  • 工艺创新:一步绿色组装,告别复杂流程

    摒弃传统纳米载体的有机相合成、多步反应,直接在水溶液中混合NOB、TA和AlCl3,通过配位作用+氢键+π-π堆积,几秒内就能形成NTAl NPS,无需有毒溶剂和复杂设备,完美契合“绿色医药”的前沿趋势。

  • 设计创新:“载体-药物”协同,多机制干预

    不只是简单“包裹”药物,TA本身的抗氧化活性能和NOB的抗炎作用形成协同效应,同时NPs能靶向肠道病灶,实现“抗炎+抗氧化+修复肠屏障+调节免疫”多维度调控,突破单一机制的局限。

  • 性能创新:解决核心痛点,兼顾实用性

    NTAl NPs封装效率超95%、载药量超70%(远高于传统载体),粒径均一(≈250nm)、稳定性强(30天不降解),还能在结肠部位精准控释药物,既解决了NOB水溶性差的问题,又提升了肠道局部生物利用度,临床转化潜力大。

结果图示

01

NTAl NPs的理化性能

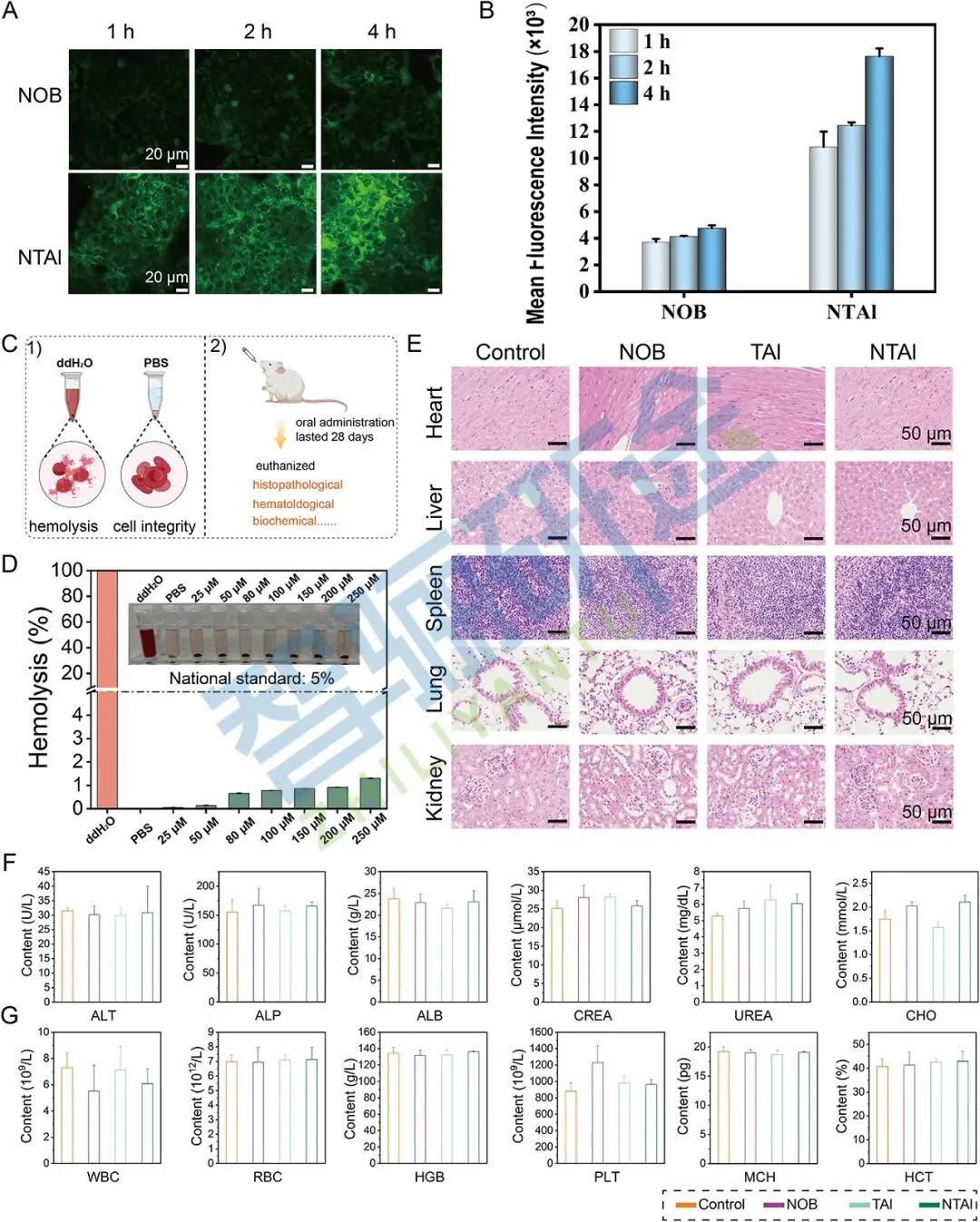
NTAl NPs呈均一球形,粒径约250nm,PDI稳定,30天内胶体稳定性良好。能有效抑制 NOB结晶(XRD与偏光显微镜验证),包封率超95%、载药量超70%;体外释放呈现pH响应性,在胃、肠道环境中缓慢释放(0-6h 释放 40.3%),结肠部位累计释放率达85.8%,避免了游离NOB的突释问题,显著提升肠道生物利用度。

图1.自组装NTAl NPs的设计与表征。

02

NTAl NPs的自组装机制

FT-IR证实NOB与TA间存在氢键作用;ITC 与QCMD验证TA与Al3+的配位作用在pH 7(结肠环境)时最强;MD模拟显示,NOB与TA-Al3+(MPN)通过氢键、配位作用及π-π堆积,在15ns时形成稳定纳米簇,为载体优化提供了明确理论依据。

图2.NTAl NPs的自组装机制。

03

NTAl NPs的生物形容性

NTAl NPs对Caco-2细胞无明显毒性,且细胞摄取效率呈时间依赖性升高,显著优于游离 NOB;溶血实验显示,即使高浓度(250μM)下溶血率仍< 5%(国际安全阈值);28天亚急性毒性实验中,小鼠血液学指标、血清生化指标及心、肝、脾、肺、肾等主要器官均无病理异常,为临床转化奠定安全基础。

图3. NTAl NPs的体外/体内细胞摄取能力和生物相容性。

04

动物实验验证NTAl NPs的作用效果

NTAl NPs显着缓解DSS诱导的小鼠体重下降、便血症状,降低DAI评分,维持结肠长度,减轻脾脏充血肿胀;H&E染色显示结肠溃疡、隐窝丢失及炎症浸润明显改善,TEM证实结肠上皮紧密连接结构修复;ELISA结果表明,NTAl NPs可降低MDA水平,恢复SOD、GSH-Px活性,同时下调TNF-α、IL-1β、IL-6等促炎因子,上调IL-10抗炎因子,抗氧化与抗炎效果均显著优于游离NOB。

图4.NTAl NP对UC的体内缓解作用。

图5.NTAl NPs对UC的体内抗氧化和抗炎作用。

05

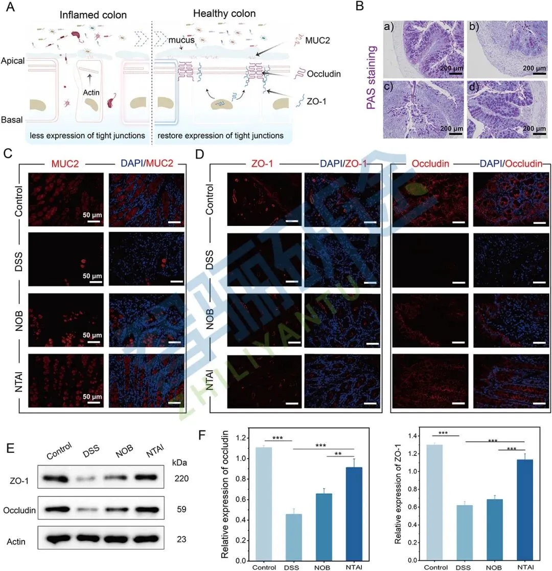
验证NTAl NPs的屏障修复和免疫调控作用

PAS染色与MUC2免疫荧光显示,NTAl NPs有效恢复肠道黏液层完整性;免疫荧光与 Western blot证实,其可显着上调ZO-1、Occludin等紧密连接蛋白表达,修复肠道机械屏障;流式细胞术表明,NTAl NPs能减少中性粒细胞浸润,恢复CD4+/CD8T细胞比例,抑制γδT细胞过度活化,重建肠道免疫稳态。

图6.NTAl NPS对肠道屏障完整性的影响。

图7.NTAl NPS对肠道免疫系统激活的影响。

文章小结

本研究以“功能导向设计”为核心,通过一步法绿色自组装技术构建NTAl NPs,实现了川陈皮素(NOB)的高效负载与靶向递送,在小鼠UC模型中展现出卓越的干预效果。研究不仅解决了天然疏水活性成分的生物利用度问题,同时通过“递送载体+活性成分”的协同作用,多维度调控肠道炎症、氧化应激、屏障功能及免疫稳态,为UC研究提供了安全有效的纳米药物平台,也为天然产物的药用开发提供了可复制的技术方案。

基于“天然活性成分+绿色纳米载体”的设计思路,不仅可拓展至其他疏水性天然药物的递送系统开发,也为食品功能因子的药用开发提供了新方向,助力天然产物的高值化利用和医药产业的绿色发展。研究无思路、模型难关联、分析不会搞,实验没资源,欢迎随时联系小研(+V:huiyizhuyan888)直接复现优化~

原文链接:

https://doi.org/10.1016/j.mtbio.2026.102887                  

最新文章

随机文章

基本 文件 流程 错误 SQL 调试
  1. 请求信息 : 2026-04-11 08:49:20 HTTP/2.0 GET : https://h.mffb.com.cn/a/471851.html
  2. 运行时间 : 0.251443s [ 吞吐率:3.98req/s ] 内存消耗:4,695.71kb 文件加载:140
  3. 缓存信息 : 0 reads,0 writes
  4. 会话信息 : SESSION_ID=e9c3fb9387e7a74c90f22bd8e4b377f5
  1. /yingpanguazai/ssd/ssd1/www/h.mffb.com.cn/public/index.php ( 0.79 KB )
  2. /yingpanguazai/ssd/ssd1/www/h.mffb.com.cn/vendor/autoload.php ( 0.17 KB )
  3. /yingpanguazai/ssd/ssd1/www/h.mffb.com.cn/vendor/composer/autoload_real.php ( 2.49 KB )
  4. /yingpanguazai/ssd/ssd1/www/h.mffb.com.cn/vendor/composer/platform_check.php ( 0.90 KB )
  5. /yingpanguazai/ssd/ssd1/www/h.mffb.com.cn/vendor/composer/ClassLoader.php ( 14.03 KB )
  6. /yingpanguazai/ssd/ssd1/www/h.mffb.com.cn/vendor/composer/autoload_static.php ( 4.90 KB )
  7. /yingpanguazai/ssd/ssd1/www/h.mffb.com.cn/vendor/topthink/think-helper/src/helper.php ( 8.34 KB )
  8. /yingpanguazai/ssd/ssd1/www/h.mffb.com.cn/vendor/topthink/think-validate/src/helper.php ( 2.19 KB )
  9. /yingpanguazai/ssd/ssd1/www/h.mffb.com.cn/vendor/topthink/think-orm/src/helper.php ( 1.47 KB )
  10. /yingpanguazai/ssd/ssd1/www/h.mffb.com.cn/vendor/topthink/think-orm/stubs/load_stubs.php ( 0.16 KB )
  11. /yingpanguazai/ssd/ssd1/www/h.mffb.com.cn/vendor/topthink/framework/src/think/Exception.php ( 1.69 KB )
  12. /yingpanguazai/ssd/ssd1/www/h.mffb.com.cn/vendor/topthink/think-container/src/Facade.php ( 2.71 KB )
  13. /yingpanguazai/ssd/ssd1/www/h.mffb.com.cn/vendor/symfony/deprecation-contracts/function.php ( 0.99 KB )
  14. /yingpanguazai/ssd/ssd1/www/h.mffb.com.cn/vendor/symfony/polyfill-mbstring/bootstrap.php ( 8.26 KB )
  15. /yingpanguazai/ssd/ssd1/www/h.mffb.com.cn/vendor/symfony/polyfill-mbstring/bootstrap80.php ( 9.78 KB )
  16. /yingpanguazai/ssd/ssd1/www/h.mffb.com.cn/vendor/symfony/var-dumper/Resources/functions/dump.php ( 1.49 KB )
  17. /yingpanguazai/ssd/ssd1/www/h.mffb.com.cn/vendor/topthink/think-dumper/src/helper.php ( 0.18 KB )
  18. /yingpanguazai/ssd/ssd1/www/h.mffb.com.cn/vendor/symfony/var-dumper/VarDumper.php ( 4.30 KB )
  19. /yingpanguazai/ssd/ssd1/www/h.mffb.com.cn/vendor/topthink/framework/src/think/App.php ( 15.30 KB )
  20. /yingpanguazai/ssd/ssd1/www/h.mffb.com.cn/vendor/topthink/think-container/src/Container.php ( 15.76 KB )
  21. /yingpanguazai/ssd/ssd1/www/h.mffb.com.cn/vendor/psr/container/src/ContainerInterface.php ( 1.02 KB )
  22. /yingpanguazai/ssd/ssd1/www/h.mffb.com.cn/app/provider.php ( 0.19 KB )
  23. /yingpanguazai/ssd/ssd1/www/h.mffb.com.cn/vendor/topthink/framework/src/think/Http.php ( 6.04 KB )
  24. /yingpanguazai/ssd/ssd1/www/h.mffb.com.cn/vendor/topthink/think-helper/src/helper/Str.php ( 7.29 KB )
  25. /yingpanguazai/ssd/ssd1/www/h.mffb.com.cn/vendor/topthink/framework/src/think/Env.php ( 4.68 KB )
  26. /yingpanguazai/ssd/ssd1/www/h.mffb.com.cn/app/common.php ( 0.03 KB )
  27. /yingpanguazai/ssd/ssd1/www/h.mffb.com.cn/vendor/topthink/framework/src/helper.php ( 18.78 KB )
  28. /yingpanguazai/ssd/ssd1/www/h.mffb.com.cn/vendor/topthink/framework/src/think/Config.php ( 5.54 KB )
  29. /yingpanguazai/ssd/ssd1/www/h.mffb.com.cn/config/app.php ( 0.95 KB )
  30. /yingpanguazai/ssd/ssd1/www/h.mffb.com.cn/config/cache.php ( 0.78 KB )
  31. /yingpanguazai/ssd/ssd1/www/h.mffb.com.cn/config/console.php ( 0.23 KB )
  32. /yingpanguazai/ssd/ssd1/www/h.mffb.com.cn/config/cookie.php ( 0.56 KB )
  33. /yingpanguazai/ssd/ssd1/www/h.mffb.com.cn/config/database.php ( 2.48 KB )
  34. /yingpanguazai/ssd/ssd1/www/h.mffb.com.cn/vendor/topthink/framework/src/think/facade/Env.php ( 1.67 KB )
  35. /yingpanguazai/ssd/ssd1/www/h.mffb.com.cn/config/filesystem.php ( 0.61 KB )
  36. /yingpanguazai/ssd/ssd1/www/h.mffb.com.cn/config/lang.php ( 0.91 KB )
  37. /yingpanguazai/ssd/ssd1/www/h.mffb.com.cn/config/log.php ( 1.35 KB )
  38. /yingpanguazai/ssd/ssd1/www/h.mffb.com.cn/config/middleware.php ( 0.19 KB )
  39. /yingpanguazai/ssd/ssd1/www/h.mffb.com.cn/config/route.php ( 1.89 KB )
  40. /yingpanguazai/ssd/ssd1/www/h.mffb.com.cn/config/session.php ( 0.57 KB )
  41. /yingpanguazai/ssd/ssd1/www/h.mffb.com.cn/config/trace.php ( 0.34 KB )
  42. /yingpanguazai/ssd/ssd1/www/h.mffb.com.cn/config/view.php ( 0.82 KB )
  43. /yingpanguazai/ssd/ssd1/www/h.mffb.com.cn/app/event.php ( 0.25 KB )
  44. /yingpanguazai/ssd/ssd1/www/h.mffb.com.cn/vendor/topthink/framework/src/think/Event.php ( 7.67 KB )
  45. /yingpanguazai/ssd/ssd1/www/h.mffb.com.cn/app/service.php ( 0.13 KB )
  46. /yingpanguazai/ssd/ssd1/www/h.mffb.com.cn/app/AppService.php ( 0.26 KB )
  47. /yingpanguazai/ssd/ssd1/www/h.mffb.com.cn/vendor/topthink/framework/src/think/Service.php ( 1.64 KB )
  48. /yingpanguazai/ssd/ssd1/www/h.mffb.com.cn/vendor/topthink/framework/src/think/Lang.php ( 7.35 KB )
  49. /yingpanguazai/ssd/ssd1/www/h.mffb.com.cn/vendor/topthink/framework/src/lang/zh-cn.php ( 13.70 KB )
  50. /yingpanguazai/ssd/ssd1/www/h.mffb.com.cn/vendor/topthink/framework/src/think/initializer/Error.php ( 3.31 KB )
  51. /yingpanguazai/ssd/ssd1/www/h.mffb.com.cn/vendor/topthink/framework/src/think/initializer/RegisterService.php ( 1.33 KB )
  52. /yingpanguazai/ssd/ssd1/www/h.mffb.com.cn/vendor/services.php ( 0.14 KB )
  53. /yingpanguazai/ssd/ssd1/www/h.mffb.com.cn/vendor/topthink/framework/src/think/service/PaginatorService.php ( 1.52 KB )
  54. /yingpanguazai/ssd/ssd1/www/h.mffb.com.cn/vendor/topthink/framework/src/think/service/ValidateService.php ( 0.99 KB )
  55. /yingpanguazai/ssd/ssd1/www/h.mffb.com.cn/vendor/topthink/framework/src/think/service/ModelService.php ( 2.04 KB )
  56. /yingpanguazai/ssd/ssd1/www/h.mffb.com.cn/vendor/topthink/think-trace/src/Service.php ( 0.77 KB )
  57. /yingpanguazai/ssd/ssd1/www/h.mffb.com.cn/vendor/topthink/framework/src/think/Middleware.php ( 6.72 KB )
  58. /yingpanguazai/ssd/ssd1/www/h.mffb.com.cn/vendor/topthink/framework/src/think/initializer/BootService.php ( 0.77 KB )
  59. /yingpanguazai/ssd/ssd1/www/h.mffb.com.cn/vendor/topthink/think-orm/src/Paginator.php ( 11.86 KB )
  60. /yingpanguazai/ssd/ssd1/www/h.mffb.com.cn/vendor/topthink/think-validate/src/Validate.php ( 63.20 KB )
  61. /yingpanguazai/ssd/ssd1/www/h.mffb.com.cn/vendor/topthink/think-orm/src/Model.php ( 23.55 KB )
  62. /yingpanguazai/ssd/ssd1/www/h.mffb.com.cn/vendor/topthink/think-orm/src/model/concern/Attribute.php ( 21.05 KB )
  63. /yingpanguazai/ssd/ssd1/www/h.mffb.com.cn/vendor/topthink/think-orm/src/model/concern/AutoWriteData.php ( 4.21 KB )
  64. /yingpanguazai/ssd/ssd1/www/h.mffb.com.cn/vendor/topthink/think-orm/src/model/concern/Conversion.php ( 6.44 KB )
  65. /yingpanguazai/ssd/ssd1/www/h.mffb.com.cn/vendor/topthink/think-orm/src/model/concern/DbConnect.php ( 5.16 KB )
  66. /yingpanguazai/ssd/ssd1/www/h.mffb.com.cn/vendor/topthink/think-orm/src/model/concern/ModelEvent.php ( 2.33 KB )
  67. /yingpanguazai/ssd/ssd1/www/h.mffb.com.cn/vendor/topthink/think-orm/src/model/concern/RelationShip.php ( 28.29 KB )
  68. /yingpanguazai/ssd/ssd1/www/h.mffb.com.cn/vendor/topthink/think-helper/src/contract/Arrayable.php ( 0.09 KB )
  69. /yingpanguazai/ssd/ssd1/www/h.mffb.com.cn/vendor/topthink/think-helper/src/contract/Jsonable.php ( 0.13 KB )
  70. /yingpanguazai/ssd/ssd1/www/h.mffb.com.cn/vendor/topthink/think-orm/src/model/contract/Modelable.php ( 0.09 KB )
  71. /yingpanguazai/ssd/ssd1/www/h.mffb.com.cn/vendor/topthink/framework/src/think/Db.php ( 2.88 KB )
  72. /yingpanguazai/ssd/ssd1/www/h.mffb.com.cn/vendor/topthink/think-orm/src/DbManager.php ( 8.52 KB )
  73. /yingpanguazai/ssd/ssd1/www/h.mffb.com.cn/vendor/topthink/framework/src/think/Log.php ( 6.28 KB )
  74. /yingpanguazai/ssd/ssd1/www/h.mffb.com.cn/vendor/topthink/framework/src/think/Manager.php ( 3.92 KB )
  75. /yingpanguazai/ssd/ssd1/www/h.mffb.com.cn/vendor/psr/log/src/LoggerTrait.php ( 2.69 KB )
  76. /yingpanguazai/ssd/ssd1/www/h.mffb.com.cn/vendor/psr/log/src/LoggerInterface.php ( 2.71 KB )
  77. /yingpanguazai/ssd/ssd1/www/h.mffb.com.cn/vendor/topthink/framework/src/think/Cache.php ( 4.92 KB )
  78. /yingpanguazai/ssd/ssd1/www/h.mffb.com.cn/vendor/psr/simple-cache/src/CacheInterface.php ( 4.71 KB )
  79. /yingpanguazai/ssd/ssd1/www/h.mffb.com.cn/vendor/topthink/think-helper/src/helper/Arr.php ( 16.63 KB )
  80. /yingpanguazai/ssd/ssd1/www/h.mffb.com.cn/vendor/topthink/framework/src/think/cache/driver/File.php ( 7.84 KB )
  81. /yingpanguazai/ssd/ssd1/www/h.mffb.com.cn/vendor/topthink/framework/src/think/cache/Driver.php ( 9.03 KB )
  82. /yingpanguazai/ssd/ssd1/www/h.mffb.com.cn/vendor/topthink/framework/src/think/contract/CacheHandlerInterface.php ( 1.99 KB )
  83. /yingpanguazai/ssd/ssd1/www/h.mffb.com.cn/app/Request.php ( 0.09 KB )
  84. /yingpanguazai/ssd/ssd1/www/h.mffb.com.cn/vendor/topthink/framework/src/think/Request.php ( 55.78 KB )
  85. /yingpanguazai/ssd/ssd1/www/h.mffb.com.cn/app/middleware.php ( 0.25 KB )
  86. /yingpanguazai/ssd/ssd1/www/h.mffb.com.cn/vendor/topthink/framework/src/think/Pipeline.php ( 2.61 KB )
  87. /yingpanguazai/ssd/ssd1/www/h.mffb.com.cn/vendor/topthink/think-trace/src/TraceDebug.php ( 3.40 KB )
  88. /yingpanguazai/ssd/ssd1/www/h.mffb.com.cn/vendor/topthink/framework/src/think/middleware/SessionInit.php ( 1.94 KB )
  89. /yingpanguazai/ssd/ssd1/www/h.mffb.com.cn/vendor/topthink/framework/src/think/Session.php ( 1.80 KB )
  90. /yingpanguazai/ssd/ssd1/www/h.mffb.com.cn/vendor/topthink/framework/src/think/session/driver/File.php ( 6.27 KB )
  91. /yingpanguazai/ssd/ssd1/www/h.mffb.com.cn/vendor/topthink/framework/src/think/contract/SessionHandlerInterface.php ( 0.87 KB )
  92. /yingpanguazai/ssd/ssd1/www/h.mffb.com.cn/vendor/topthink/framework/src/think/session/Store.php ( 7.12 KB )
  93. /yingpanguazai/ssd/ssd1/www/h.mffb.com.cn/vendor/topthink/framework/src/think/Route.php ( 23.73 KB )
  94. /yingpanguazai/ssd/ssd1/www/h.mffb.com.cn/vendor/topthink/framework/src/think/route/RuleName.php ( 5.75 KB )
  95. /yingpanguazai/ssd/ssd1/www/h.mffb.com.cn/vendor/topthink/framework/src/think/route/Domain.php ( 2.53 KB )
  96. /yingpanguazai/ssd/ssd1/www/h.mffb.com.cn/vendor/topthink/framework/src/think/route/RuleGroup.php ( 22.43 KB )
  97. /yingpanguazai/ssd/ssd1/www/h.mffb.com.cn/vendor/topthink/framework/src/think/route/Rule.php ( 26.95 KB )
  98. /yingpanguazai/ssd/ssd1/www/h.mffb.com.cn/vendor/topthink/framework/src/think/route/RuleItem.php ( 9.78 KB )
  99. /yingpanguazai/ssd/ssd1/www/h.mffb.com.cn/route/app.php ( 1.72 KB )
  100. /yingpanguazai/ssd/ssd1/www/h.mffb.com.cn/vendor/topthink/framework/src/think/facade/Route.php ( 4.70 KB )
  101. /yingpanguazai/ssd/ssd1/www/h.mffb.com.cn/vendor/topthink/framework/src/think/route/dispatch/Controller.php ( 4.74 KB )
  102. /yingpanguazai/ssd/ssd1/www/h.mffb.com.cn/vendor/topthink/framework/src/think/route/Dispatch.php ( 10.44 KB )
  103. /yingpanguazai/ssd/ssd1/www/h.mffb.com.cn/app/controller/Index.php ( 4.81 KB )
  104. /yingpanguazai/ssd/ssd1/www/h.mffb.com.cn/app/BaseController.php ( 2.05 KB )
  105. /yingpanguazai/ssd/ssd1/www/h.mffb.com.cn/vendor/topthink/think-orm/src/facade/Db.php ( 0.93 KB )
  106. /yingpanguazai/ssd/ssd1/www/h.mffb.com.cn/vendor/topthink/think-orm/src/db/connector/Mysql.php ( 5.44 KB )
  107. /yingpanguazai/ssd/ssd1/www/h.mffb.com.cn/vendor/topthink/think-orm/src/db/PDOConnection.php ( 52.47 KB )
  108. /yingpanguazai/ssd/ssd1/www/h.mffb.com.cn/vendor/topthink/think-orm/src/db/Connection.php ( 8.39 KB )
  109. /yingpanguazai/ssd/ssd1/www/h.mffb.com.cn/vendor/topthink/think-orm/src/db/ConnectionInterface.php ( 4.57 KB )
  110. /yingpanguazai/ssd/ssd1/www/h.mffb.com.cn/vendor/topthink/think-orm/src/db/builder/Mysql.php ( 16.58 KB )
  111. /yingpanguazai/ssd/ssd1/www/h.mffb.com.cn/vendor/topthink/think-orm/src/db/Builder.php ( 24.06 KB )
  112. /yingpanguazai/ssd/ssd1/www/h.mffb.com.cn/vendor/topthink/think-orm/src/db/BaseBuilder.php ( 27.50 KB )
  113. /yingpanguazai/ssd/ssd1/www/h.mffb.com.cn/vendor/topthink/think-orm/src/db/Query.php ( 15.71 KB )
  114. /yingpanguazai/ssd/ssd1/www/h.mffb.com.cn/vendor/topthink/think-orm/src/db/BaseQuery.php ( 45.13 KB )
  115. /yingpanguazai/ssd/ssd1/www/h.mffb.com.cn/vendor/topthink/think-orm/src/db/concern/TimeFieldQuery.php ( 7.43 KB )
  116. /yingpanguazai/ssd/ssd1/www/h.mffb.com.cn/vendor/topthink/think-orm/src/db/concern/AggregateQuery.php ( 3.26 KB )
  117. /yingpanguazai/ssd/ssd1/www/h.mffb.com.cn/vendor/topthink/think-orm/src/db/concern/ModelRelationQuery.php ( 20.07 KB )
  118. /yingpanguazai/ssd/ssd1/www/h.mffb.com.cn/vendor/topthink/think-orm/src/db/concern/ParamsBind.php ( 3.66 KB )
  119. /yingpanguazai/ssd/ssd1/www/h.mffb.com.cn/vendor/topthink/think-orm/src/db/concern/ResultOperation.php ( 7.01 KB )
  120. /yingpanguazai/ssd/ssd1/www/h.mffb.com.cn/vendor/topthink/think-orm/src/db/concern/WhereQuery.php ( 19.37 KB )
  121. /yingpanguazai/ssd/ssd1/www/h.mffb.com.cn/vendor/topthink/think-orm/src/db/concern/JoinAndViewQuery.php ( 7.11 KB )
  122. /yingpanguazai/ssd/ssd1/www/h.mffb.com.cn/vendor/topthink/think-orm/src/db/concern/TableFieldInfo.php ( 2.63 KB )
  123. /yingpanguazai/ssd/ssd1/www/h.mffb.com.cn/vendor/topthink/think-orm/src/db/concern/Transaction.php ( 2.77 KB )
  124. /yingpanguazai/ssd/ssd1/www/h.mffb.com.cn/vendor/topthink/framework/src/think/log/driver/File.php ( 5.96 KB )
  125. /yingpanguazai/ssd/ssd1/www/h.mffb.com.cn/vendor/topthink/framework/src/think/contract/LogHandlerInterface.php ( 0.86 KB )
  126. /yingpanguazai/ssd/ssd1/www/h.mffb.com.cn/vendor/topthink/framework/src/think/log/Channel.php ( 3.89 KB )
  127. /yingpanguazai/ssd/ssd1/www/h.mffb.com.cn/vendor/topthink/framework/src/think/event/LogRecord.php ( 1.02 KB )
  128. /yingpanguazai/ssd/ssd1/www/h.mffb.com.cn/vendor/topthink/think-helper/src/Collection.php ( 16.47 KB )
  129. /yingpanguazai/ssd/ssd1/www/h.mffb.com.cn/vendor/topthink/framework/src/think/facade/View.php ( 1.70 KB )
  130. /yingpanguazai/ssd/ssd1/www/h.mffb.com.cn/vendor/topthink/framework/src/think/View.php ( 4.39 KB )
  131. /yingpanguazai/ssd/ssd1/www/h.mffb.com.cn/vendor/topthink/framework/src/think/Response.php ( 8.81 KB )
  132. /yingpanguazai/ssd/ssd1/www/h.mffb.com.cn/vendor/topthink/framework/src/think/response/View.php ( 3.29 KB )
  133. /yingpanguazai/ssd/ssd1/www/h.mffb.com.cn/vendor/topthink/framework/src/think/Cookie.php ( 6.06 KB )
  134. /yingpanguazai/ssd/ssd1/www/h.mffb.com.cn/vendor/topthink/think-view/src/Think.php ( 8.38 KB )
  135. /yingpanguazai/ssd/ssd1/www/h.mffb.com.cn/vendor/topthink/framework/src/think/contract/TemplateHandlerInterface.php ( 1.60 KB )
  136. /yingpanguazai/ssd/ssd1/www/h.mffb.com.cn/vendor/topthink/think-template/src/Template.php ( 46.61 KB )
  137. /yingpanguazai/ssd/ssd1/www/h.mffb.com.cn/vendor/topthink/think-template/src/template/driver/File.php ( 2.41 KB )
  138. /yingpanguazai/ssd/ssd1/www/h.mffb.com.cn/vendor/topthink/think-template/src/template/contract/DriverInterface.php ( 0.86 KB )
  139. /yingpanguazai/ssd/ssd1/www/h.mffb.com.cn/runtime/temp/32b793ebdcbdb96aeb8bb24c123b0bef.php ( 11.98 KB )
  140. /yingpanguazai/ssd/ssd1/www/h.mffb.com.cn/vendor/topthink/think-trace/src/Html.php ( 4.42 KB )
  1. CONNECT:[ UseTime:0.000974s ] mysql:host=127.0.0.1;port=3306;dbname=h_mffb;charset=utf8mb4
  2. SHOW FULL COLUMNS FROM `fenlei` [ RunTime:0.001470s ]
  3. SELECT * FROM `fenlei` WHERE `fid` = 0 [ RunTime:0.000958s ]
  4. SELECT * FROM `fenlei` WHERE `fid` = 63 [ RunTime:0.001985s ]
  5. SHOW FULL COLUMNS FROM `set` [ RunTime:0.001578s ]
  6. SELECT * FROM `set` [ RunTime:0.011940s ]
  7. SHOW FULL COLUMNS FROM `article` [ RunTime:0.001993s ]
  8. SELECT * FROM `article` WHERE `id` = 471851 LIMIT 1 [ RunTime:0.004404s ]
  9. UPDATE `article` SET `lasttime` = 1775868560 WHERE `id` = 471851 [ RunTime:0.002421s ]
  10. SELECT * FROM `fenlei` WHERE `id` = 64 LIMIT 1 [ RunTime:0.000759s ]
  11. SELECT * FROM `article` WHERE `id` < 471851 ORDER BY `id` DESC LIMIT 1 [ RunTime:0.002248s ]
  12. SELECT * FROM `article` WHERE `id` > 471851 ORDER BY `id` ASC LIMIT 1 [ RunTime:0.001205s ]
  13. SELECT * FROM `article` WHERE `id` < 471851 ORDER BY `id` DESC LIMIT 10 [ RunTime:0.013507s ]
  14. SELECT * FROM `article` WHERE `id` < 471851 ORDER BY `id` DESC LIMIT 10,10 [ RunTime:0.010087s ]
  15. SELECT * FROM `article` WHERE `id` < 471851 ORDER BY `id` DESC LIMIT 20,10 [ RunTime:0.016585s ]
0.256310s