本文为学术交流用途,引用内容已标注来源。 今天我们来学习中国农业科学院养蜂研究所资源昆虫国家重点实验室刘永军团队联合中国科学院生态环境科学研究中心区域与城市生态国家重点实验室于2025年12月发表在 Nature communications (IF=15.7)上的题为Gut microbiota modulates aversive learning and memory of honeybees (Apis mellifera)的文章。Wangjiang Feng为第一作者。 
我们的口号是:读千篇文献, 科研路上不迷路。
我们的重点是:学习别人的实验思路和方法以及图片绘制!!!
长期以来,肠-脑轴对宿主高级认知功能的影响机制,尤其是在生态学关键行为(如厌恶性学习)中的作用,仍存在认知局限。该研究突破了现象描述,提出了一个清晰的分子机制:肠道菌群通过调控酪氨酸代谢通路,进而影响多巴胺信号,最终调节蜜蜂的厌恶性学习与记忆。其研究设计的精妙之处在于构建了严谨的证据链。通过“去除(无菌模型)-恢复(菌群移植/单菌定植)-验证(代谢组学/药理干预)”的逻辑闭环,研究不仅证实了肠道菌群的必要性,更通过粪肠球菌的单菌定植实验,证明了非核心菌群的充分性,这是一个重要的概念推进。该工作不仅深化了对社会性昆虫行为神经生物学的理解,也为利用蜜蜂这一高效模型研究微生物-宿主互作对认知功能障碍的潜在干预策略提供了理论基础和方法学范例。
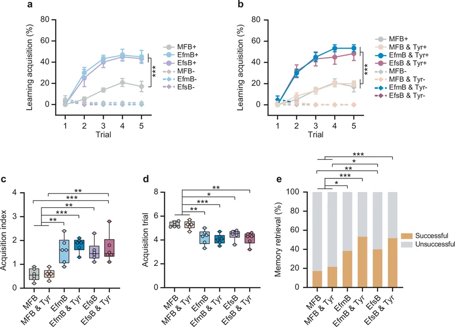
1. 研究首次证实,完整的肠道菌群是蜜蜂形成厌恶性学习和记忆的关键,但并不影响其天生的蜇刺反射行为,精准区分了微生物对先天行为与后天学习的不同影响。
2. 通过代谢组学分析,研究发现肠道菌群显著重塑了蜜蜂后肠和血淋巴中的酪氨酸代谢通路,导致了作为关键神经递质的多巴胺及其前体物水平的系统性升高。
3. 研究证明,向无菌蜜蜂中定植非核心肠道细菌粪肠球菌或屎肠球菌,足以恢复其受损的厌恶性学习和记忆能力,揭示了特定菌株在认知功能调节中的重要作用。
4. 机制上,粪肠球菌通过代谢外源性酪氨酸来提升蜜蜂脑部多巴胺水平,而使用多巴胺受体拮抗剂则会削弱正常蜜蜂的学习记忆,从而确立了“肠道菌-酪氨酸-多巴胺”这一调控轴线。
研究首先确证了肠道菌群在蜜蜂厌恶性学习与记忆中的关键作用。通过比较无菌蜜蜂(MFB)和正常蜂巢蜜蜂(NHB),发现MFB在与电击相关的气味联想学习任务中表现出显著缺陷,其学习获得率和记忆保持率均远低于NHB。重要的是,这种缺陷并非源于其天生防御反应或对电击敏感性的差异。通过将守卫蜂的后肠微生物移植给MFB,其受损的学习记忆能力得到了显著恢复,这表明肠道菌群的存在是维持正常厌恶性学习功能的必要条件。
图3 肠道菌群影响蜜蜂血淋巴中与酪氨酸代谢相关的代谢物相对丰度为揭示潜在机制,研究采用非靶向代谢组学技术分析了MFB和NHB的后肠和血淋巴代谢谱。结果显示,两组蜜蜂的代谢特征存在显著分离。KEGG通路富集分析指出,差异最显著的通路集中于氨基酸代谢,尤其是酪氨酸代谢通路。在NHB的后肠中,多巴胺合成的前体物酪氨酸和左旋多巴含量显著低于MFB,而产物多巴胺的含量则显著高于MFB,提示肠道菌群促进了多巴胺的合成。这一趋势在血淋巴中也得到验证,NHB血淋巴中的酪氨酸、左旋多巴和多巴胺水平均显著高于MFB。这些数据表明,肠道菌群通过调节酪氨酸代谢,增加了多巴胺及其前体的全身性供应,为肠-脑通讯提供了物质基础。
图4 口服补充粪肠球菌可调节蜜蜂的厌恶性学习和记忆为了鉴定发挥关键作用的特定菌株,研究者从蜜蜂肠道中分离出粪肠球菌(Enterococcus faecium)和屎肠球菌(Enterococcus faecalis),并将它们分别定植到MFB中。结果惊人地发现,这两种非核心菌的单菌定植就足以完全恢复MFB的厌恶性学习和记忆能力。进一步实验表明,单独为MFB补充酪氨酸无效,但为单菌定植的蜜蜂补充酪氨酸后,其脑部多巴胺水平显著升高,学习记忆能力也得到巩固。这证明了粪肠球菌等细菌是连接膳食酪氨酸和脑部多巴胺水平的关键代谢中介。
图6 使用氟奋乃静会削弱正常蜂巢蜜蜂的厌恶性学习和记忆图源Nature biotechnology, (2025)
最后,为了建立多巴胺信号与厌恶性学习行为之间的直接因果联系,研究对正常蜜蜂进行了药理学干预。使用多巴胺受体拮抗剂氟奋乃静处理NHB后,蜜蜂的厌恶性学习和记忆能力显著下降,同时其脑部多巴胺水平也相应降低。相反,使用激动剂则未观察到显著增强效果,这可能与正常状态下多巴胺信号已达到功能饱和有关。这一系列结果有力地证明了肠道菌群对蜜蜂厌恶性学习的调节作用,至少部分是通过维持脑部正常的多巴胺信号通路来实现的,从而构建了从肠道菌到神经递质再到认知行为的完整调控链条。
本研究系统地揭示了肠道菌群在调控蜜蜂厌恶性学习与记忆中的重要作用,并阐明了其潜在的“肠-脑轴”机制。研究发现,肠道菌群,特别是粪肠球菌等非核心成员,能够通过调节宿主的酪氨酸代谢,提升多巴胺在肠道、血淋巴乃至大脑中的水平,从而增强蜜蜂对危险信号的学习和记忆能力。这项工作不仅为社会性昆虫的认知行为研究提供了新的视角,也凸显了蜜蜂作为研究微生物-宿主互作和神经退行性疾病的理想模型潜力。
[1] Feng, W., Zhang, L., Li, J. et al. Gut microbiota modulates aversive learning and memory of honeybees (Apis mellifera). Nat Commun 16, 11196 (2025). 本文内容均为个人学习看法,如若侵权或异议,联系即删!