农业补贴要"缩水"?2025年政策谣言澄清:小农户也能领,390元/亩这样领→
最近,不少农民朋友的微信群都在传这些消息:
✅ "2025年农业补贴砍半,小麦补贴直接取消!"
✅ "小农户别想领补贴了,只有200亩以上大户才能申请!"
✅ "补贴要通过中介才能领,个人申请不受理!"
河南的老张拿着手机急得睡不着:"我这50亩地刚下种,要是补贴真没了可咋办?" 山东的李大姐也发愁:"听说要找中介才能领,这又是要交多少钱?"
别急!今天咱们就用财政部最新文件和20多个省份的实施细则,把这些传言一个个戳穿!
2025年农业补贴真的"缩水"了吗?财政部数据来了
先看最让人揪心的"补贴砍半"传言。有人说"2025年中央财政农业补贴预算比去年少30%",还配上了模糊的表格。
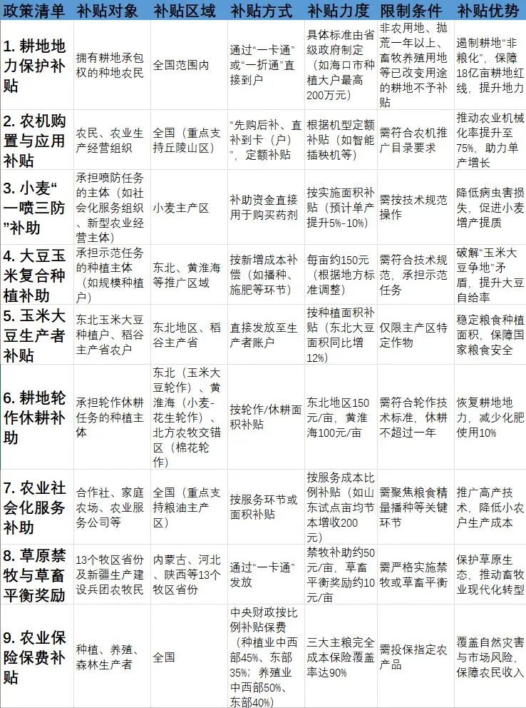
真相是:财政部2025年2月发布的《农业补贴管理办法》明确写着:"耕地地力保护补贴、农机购置补贴等核心补贴品种继续保持稳定,地方可根据财力适当提高标准。" 我们查了31个省份的最新政策,没有一个省宣布降低补贴标准,反而有12个省份提高了补贴!
比如:
那些说"小麦补贴取消"的更是离谱!小麦主产区的"一喷三防"补贴不仅没取消,中央财政还追加了20亿元专项资金,像河南、山东等地的实施标准已经明确为15元/亩(往年是12元/亩)。
"只有种200亩以上才能领补贴"这个传言,让很多散户慌了神。但翻开《农业补贴管理办法》第6条就会发现:"补贴发放不得设置规模门槛,拥有耕地承包权的种地农民均可申请。"
各地实际执行中,小农户反而有"特殊照顾":
以耕地地力保护补贴为例,全国平均标准是120元/亩左右,不管你种10亩还是100亩,只要是合法耕地、没有抛荒,都按实际种植面积算。江西的王大叔种了15亩水稻,今年3月已经通过"一卡通"收到1860元补贴,一分没少!
最坑人的传言就是"个人不能申请补贴,必须通过中介公司"。这纯属骗子设的圈套!正规补贴申请根本不需要任何中介,自己就能办,全程不花一分钱。
申报:每年3-4月(粮食类)或6-7月(农机类),带身份证、土地确权证到村委会填申请表,也可以在"国家政务服务平台"APP线上申报。
公示:村委会会把申请人名单和面积张榜公示7天,有异议可以提,没异议就报乡镇审核。
到账:审核通过后,补贴会直接打到你的"一卡通"里,全国平均到账时间是2个月。像江苏已经实现"申报后45天内到账"。
注意:乡镇政府和村委会都有专门的补贴咨询窗口,电话在政务公开栏就能找到。山东还开通了"12316"农业补贴专线,有问题直接打这个电话!
骗子们盯着补贴这块肥肉,想出各种招数。去年河北就破获了一起大案,骗子冒充"农业农村部工作人员",说"不激活电子账户补贴就作废",骗了28户农民83万元!
"补贴激活"诈骗:打电话说"你的补贴账户未激活,需要提供银行卡号和验证码",这就是要偷你钱!
"高额补贴"诱惑:发链接说"点击领取专项补贴",其实是钓鱼网站,会偷走你的身份证和银行卡信息。
"中介代办"陷阱:声称"交1000元代办费能多领2000元补贴",收了钱就拉黑,根本办不了事。
防骗3招:
✅ 补贴发放从不要求提供银行卡验证码
✅ 官方补贴不会通过短信链接发放
✅ 任何要交钱的"代办补贴"都是骗子
发现被骗立即打110,同时拨打12316向农业部门举报。
最后给大家整理了今年最值得关注的5类补贴,记得按时申请:
补贴名称 | 申领时间 | 补贴标准 | 申请渠道 |
|---|
耕地地力保护补贴 | 3-4月 | 100-150元/亩 | 村委会/政务APP |
农机购置补贴 | 6-7月 | 30%-50%购机款 | 县农业农村局 |
玉米大豆复合种植补贴 | 5月 | 150元/亩 | 乡镇农技站 |
种粮大户补贴 | 8月 | 50-100元/亩 | 县农业农村局 |
农业社会化服务补贴 | 9月 | 服务费用的30% | 合作社统一申报 |

特别提醒:今年补贴发放有个新变化——所有补贴都要通过"一卡通"发放,没有这张卡的农民赶紧去乡镇信用社办理,带上身份证和土地确权证,当场就能领卡!
农业补贴是国家给咱农民的"定心丸",政策只会越来越完善,绝不会随便"缩水"。遇到拿不准的消息,记住三个渠道:村委会公示栏、县农业农村局官网、12316热线,这三个地方的信息最靠谱!
你收到过哪些关于补贴的谣言?是怎么识破的?欢迎在评论区分享,帮更多农民朋友避坑!