本文利用蒸馏沉淀聚合法在中空介孔有机硅纳米球(HMONs)表面原位聚合聚丙烯酸(PAA)层,并以制备的复合结构材料为载体,浸渍吸附阿维菌素分子(Abamectin),构建一种具有pH和谷胱甘肽双响应释放功能的纳米农药载药系统(Abamectin-HMONs@PAA)。此外,该系统还显著提升了农药的光稳定性和植物叶面黏附性性能,为新型绿色农药开发与应用提供了新策略。
随着现代农业对高效、低毒、环境友好型农药需求的日益增长,智能响应型纳米农药载药系统成为研究热点。这类系统能够根据环境或靶标生物的特定刺激实现农药的精准释放,从而提高农药利用率,减少对非靶标生物和环境的危害。因此,研发新型智能纳米农药载药系统,对推动农业绿色转型与可持续发展具有重要意义。
基于上述背景,南京林业大学化学工程学院徐鹏副教授课题组通过联合Stöber法与蒸馏沉淀聚合法,设计并制备了一种具有pH和谷胱甘肽双重响应释放功能的纳米农药载药系统(Abamectin-HMONs@PAA)。该系统以中空介孔有机硅纳米球(HMONs)为载体,表面包覆聚丙烯酸(PAA)壳层,并负载杀虫剂阿维菌素(Abamectin)。其双重响应机制在于:酸性环境促使PAA质子化,加速药物释放;而谷胱甘肽可断裂HMONs中的二硫键,进一步触发药物靶向释放(图1)。

图1智能响应型纳米农药载药系统的设计和制备.
文章首先对Abamectin-HMONs@PAA的理化性能进行了系统研究。透射电子显微镜(TEM)测试发现,制备的HMONs外部呈现规则纳米球形且内部具有明显中空结构,可为农药负载提供了充足空间。经PAA包覆后,HMONs外部可见均匀的聚合物包覆层,形成明显的核壳结构(图2a-2c)。傅里叶变换红外光谱(FTIR)在1721 cm⁻¹处检测到PAA中的C=O特征峰,进一步验证了包覆层的结构与组成(图2d)。通过热重分析(TG)曲线和氮气吸附-脱附等温线验证了载体对Abamectin的成功负载,而且根据Abamectin-HMONs@PAA的热失重曲线计算出其载药量为12.73%。

图2智能响应型纳米农药载药系统的物理表征. (a) SiO2、(b) HMONs、(c) HMONs@PAA的TEM图像, (d) Abamectin、HMONs、HMONs@PAA和Abamectin-HMONs@PAA的FTIR光谱, (e) HMONs,HMONs@PAA和Abamectin-HMONs@PAA的TG图, (f) HMONs、HMONs@PAA和Abamectin-HMONs@PAA的N2吸附等温线.
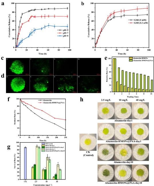
文章还展示了构建纳米农药载药系统的生物性能和应用性能(图3)。首先,载药系统展现出优异的双重刺激响应释放特性。在酸性溶液中(pH=5)中,Abamectin-HMONs@PAA 96 h内阿维菌素累积释放率达88.70%,显著高于中性及碱性条件,这源于PAA链的质子化加速了药物解离。同时,该系统对谷胱甘肽(GSH)具有灵敏响应:添加0.2 mmol/L GSH后,97 h累积释放量提升至88.79%,较无GSH组提高了14.2%,其机制为GSH断裂了HMONs中的二硫键,促使载体解体并释放药物。释放动力学分析进一步证实,该系统在GSH存在时释放机制从Fick扩散转变为扩散与骨架溶蚀协同作用,实现了按需精准释放。其次,通过荧光探针法研究Abamectin-HMONs@PAA在番茄叶面的黏附性能,经模拟雨水冲刷10次后,其在番茄叶片上的荧光覆盖面积保留率高达35.9%,远超Abamectin-HMONs的6.5%,主要归因于包覆层PAA中的羧基等极性基团与叶面结构中的羟基、氨基等基团形成强烈的氢键,提高了载药系统在叶面的附着强度和稳定性,从而大幅减少了因雨水冲刷造成的农药流失。
通过模拟日光照射实验研究了Abamectin-HMONs@PAA的抗光解性能,紫外光照250h后,Abamectin-HMONs@PAA中阿维菌素的保留率(42.67%)达到传统悬浮剂的2.7倍,有效提高了Abamectin的光稳定性。Abamectin-HMONs@PAA的生物防治实验显示,在叶面喷洒10天后,尽管经历多次模拟降雨,Abamectin-HMONs@PAA处理组对小菜蛾的致死率仍显著高于传统药剂,叶片受害面积也明显减少,证明了其在真实环境下的长效防护能力。这些性能的有机结合,标志着该纳米载药系统在实现农药减量增效、延长持效期方面迈出了关键一步。

图3智能响应型纳米农药载药系统的生物性能测试结果. (a)不同pH条件下,Abamectin-HMONs@PAA中abamectin的释放曲线, (b) 不同浓度谷胱甘肽下,Abamectin-HMONs@PAA中abamectin的释放曲线, 按顺序冲刷后拍摄的 (c) Abamectin-HMONs-FITC和 (d) Abamectin-HMONs@PAA-FITC的荧光显微镜图像(图像中的数字代表冲刷次数), (e) 冲刷后Abamectin-HMONs和Abamectin-HMONs@PAA的保留率, (f) Abamectin与Abamectin-HMONs@PAA的抗光解性能测定结果, (g) 在不同浓度下,Abamectin和Abamectin-HMONs@PAA于喷施第1和10天对小菜蛾的存活率的影响, (h) 在Abamectin和Abamectin-HMONs@PAA喷洒1和10天后叶片的损伤情况。
徐鹏副教授是该论文的第一作者和通讯作者。该项工作得到江苏省林业科技创新与推广项目(LYKJ-Nanjing [2022]02)和江苏省农业科技创新基金(CX(23)3090)的资助。
Citation

