当前位置:首页>农业>J Virol.|安徽农业大学孙裴教授团队最新研究:HSPA5通过PERK-eIF2α通路诱导自噬靶向VP2,抑制塞内卡病毒SVA复制

J Virol.|安徽农业大学孙裴教授团队最新研究:HSPA5通过PERK-eIF2α通路诱导自噬靶向VP2,抑制塞内卡病毒SVA复制

  • 2026-04-25 00:56:19
J Virol.|安徽农业大学孙裴教授团队最新研究:HSPA5通过PERK-eIF2α通路诱导自噬靶向VP2,抑制塞内卡病毒SVA复制

2026413日,Journal of Virology在线发表了题为“HSPA5 induces autophagy targeting VP2 through the PERK-eIF2α signaling pathway to inhibit SVA replication”的研究论文。安徽农业大学动物医学院团队系统阐明了热休克蛋白HSPA5在塞内卡病毒(Senecavirus ASVA)复制过程中的抗病毒作用。该研究首次证明,HSPA5可通过激活未折叠蛋白反应(UPR)的PERK-eIF2α分支诱导自噬,特异性降解病毒结构蛋白VP2,从而显著抑制SVA在宿主细胞中的复制。这一发现为理解SVA与宿主相互作用提供了新机制,也为当前缺乏商品化疫苗的猪病防控研究提供了重要科学依据。

SVA为何成为猪业威胁?病毒结构与当前防控困境

塞内卡病毒ASVA),又称塞内卡谷病毒(SVV),是一种单股正链RNA病毒,属于小RNA病毒科塞内卡病毒属。其基因组全长约7.2 kb,含有一个大开放阅读框,编码一个多聚蛋白,经蛋白酶切割后产生L蛋白、4种结构蛋白(VP1VP2VP3VP4)和7种非结构蛋白(2A2B2C3A3B3C3D)。其中VP2蛋白位于病毒衣壳表面,含有多个抗原表位,不仅参与宿主细胞受体识别,还是诱导中和抗体的关键靶标,已被视为SVA疫苗开发的优先候选。

近年来,SVA在巴西、中国、美国等主要养猪国家快速传播,导致新生仔猪急性死亡、母猪繁殖障碍及猪群水疱性病变,给全球猪业造成重大经济损失。目前,尚无针对SVA的商品化疫苗,防控主要依赖严格的生物安全措施。病毒复制的分子机制仍不完全清楚,宿主细胞如何天然限制SVA复制,成为研究热点。热休克蛋白(HSPs)家族作为细胞内重要的分子伴侣,广泛参与蛋白质折叠、运输和降解,在多种病毒感染中发挥调控作用。安徽农业大学研究团队以此为切入点,系统筛选HSPs家族成员对SVA增殖的影响。

筛选HSPs家族:HSPA5特异性抑制SVA复制

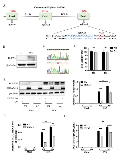
研究团队选取了猪源HSP家族多个代表性成员(HSPA4HSPA4LHSPA5HSPA13HSPA14HSP70.2等),构建表达质粒并转染BHK-21细胞。细胞活力检测显示,各转染组细胞状态一致。随后以0.01 MOI SVA感染细胞,16小时后收集样本。通过Western blotRT-qPCRTCID₅₀测定病毒复制水平,结果显示:仅HSPA5过表达组显著降低SVA VP2蛋白表达、病毒RNA拷贝数及病毒滴度,而其他HSP成员影响不明显或无显著作用。这一抑制效应在PK-1猪肾细胞中同样成立,且呈明显的剂量依赖性:随着HSPA5表达质粒转染量增加,病毒复制指标逐步下降。间接免疫荧光(IFA)也观察到VP2荧光强度随HSPA5表达增强而减弱。

为进一步验证HSPA5的必要性,团队利用CRISPR-Cas9技术构建了HSPA5基因敲除的BHK-21稳定细胞系(BHK-HSPA5-KO)。Western blotSanger测序确认敲除成功,细胞活力检测显示敲除不影响细胞增殖。

SVA感染实验显示,与野生型BHK-21细胞相比,敲除细胞中VP2蛋白、3D基因mRNA及病毒滴度均显著升高。转染HSPA5-HA质粒回补后,病毒复制水平恢复至对照组。这些过表达抑制、敲除促进的结果,明确HSPA5是限制SVA复制的关键宿主因子。

HSPA5作用于病毒复制阶段,而非吸附或进入

病毒生命周期包括吸附、进入、复制、组装与释放等环节。研究团队采用吸附-进入实验设计(4℃允许结合、37℃允许内化),通过RT-qPCR检测病毒3D mRNA水平,发现HSPA5过表达或敲除均不影响SVA的吸附和进入过程。随后聚焦复制阶段,结果显示:在HSPA5过表达细胞中,8小时感染后病毒RNA合成显著受抑;敲除细胞则RNA水平升高。Western blot检测VP2蛋白也呈现一致趋势。这一发现表明,HSPA5主要在病毒复制阶段发挥抑制作用,而非阻断病毒早期入侵。

HSPA5VP2直接结合,通过自噬-溶酶体途径实现降解

为解析HSPA5的分子作用靶标,团队将HSPA5-HA质粒与SVA各编码蛋白(VP1VP2VP3VP4L2B2C3A3C3D)的Flag标签质粒共转染HEK-293T细胞。Western blot筛查显示,HSPA5可降解VP1VP23C蛋白,其中对VP2的降解作用最为显著,且呈剂量依赖性,同时不影响VP2 mRNA转录水平。免疫共沉淀(Co-IP)实验证实HSPA5VP2存在物理相互作用;激光共聚焦显微镜观察到两者在细胞质中共定位。SVA实际感染条件下,过表达HSPA5仍能与VP2结合并共定位,进一步验证了这一相互作用的生理相关性。

细胞内蛋白降解主要通过凋亡、自噬-溶酶体和泛素-蛋白酶体三条途径。研究团队分别使用凋亡抑制剂Ac-DEVD-CHO、自噬抑制剂3-甲基腺嘌呤(3-MA)和蛋白酶体抑制剂MG132处理共转染细胞。细胞活力检测确认各抑制剂无明显毒性。结果显示,仅3-MA能剂量依赖性地恢复VP2蛋白水平,提示HSPA5通过自噬-溶酶体途径降解VP2。进一步实验发现,HSPA5过表达显著促进LC3-ILC3-II转化、降低自噬底物p62水平,并增加LC3-GFP斑点形成,证实HSPA5可诱导自噬发生。

PERK-eIF2α通路是HSPA5诱导自噬的关键开关

HSPA5作为内质网分子伴侣,是未折叠蛋白反应(UPR)的核心调控因子。UPR包括IRE1PERKATF6三条分支。Western blot分析显示,HSPA5过表达剂量依赖性地激活PERK磷酸化及其下游eIF2α磷酸化,同时IRE1JNKATF6分支也有一定激活,但PERK通路最为显著。使用PERK特异性抑制剂SalubrinalIRE1抑制剂4μ8CATF6抑制剂Ceapim-A7处理后,仅Salubrinal能有效阻断HSPA5诱导的LC3-II增加,并恢复VP2蛋白水平,且呈剂量依赖性。细胞活力检测排除抑制剂毒性影响。这些结果明确,HSPA5通过激活UPRPERK-eIF2α通路诱导自噬,进而介导VP2降解。

NBD结构域与VP2 Thr180位点是功能关键

HSPA5包含N端核苷酸结合域(NBDaa 1-333)和C端底物结合域(SBDaa 334-652)。构建截短体实验显示,仅NBD片段可有效降解VP2SBD则无此功能,表明NBD是执行降解功能的关键结构域。反向针对VP2,研究团队构建了一系列20个氨基酸步进的截短体及丙氨酸扫描突变体,最终将关键位点定位于VP2176-180氨基酸区域,进一步通过点突变鉴定出Thr180HSPA5介导降解的关键残基。T180N突变完全恢复VP2蛋白水平,但不影响与HSPA5的结合,说明该位点特异性参与降解过程而非结合。

T180N突变病毒对HSPA5产生抵抗,证实位点功能

为验证体内意义,团队利用反向遗传学技术,以pCMV-rSVA为骨架构建携带VP2 T180N突变的感染性克隆,并拯救出rT180N病毒及修复病毒rT180N(R)。免疫荧光和测序确认病毒成功拯救。在HSPA5过表达的BHK-21细胞中,野生型SVArSVArT180N(R)复制均被显著抑制,而rT180N病毒的VP2蛋白、RNA水平及滴度抑制效果明显减弱,表明T180N突变赋予病毒对HSPA5抗病毒活性的抵抗能力。

研究意义与展望:为SVA防控提供新分子靶标

本研究系统揭示了HSPA5作为抗病毒因子的作用机制:通过PERK-eIF2α信号通路诱导自噬,特异性靶向并降解SVA VP2蛋白,从而抑制病毒复制。NBD结构域的必需性及VP2 Thr180位点的关键作用。该发现不仅拓展了HSPA5在病毒-宿主互作中的抗病毒谱(此前已在HBVZIKV等病毒中观察到类似调控),也深化了对SVA复制调控的认识。SVA目前仍缺乏有效疫苗,本研究为开发基于HSPA5通路的抗病毒策略或增强宿主天然免疫的防控手段提供了重要线索。未来,可进一步在原代猪细胞和活体模型中验证机制安全性,并探索模拟NBD功能的小分子或基因编辑育种等应用路径。这一成果为猪病基础研究与产业应用架起了桥梁,有助于推动SVA防控技术的进步。

参考文献:https://doi.org/10.1128/jvi.02103-25

注:文中插图源于Journal of Virology,欢迎关注交流。

本文为原创编译,仅代表对原文内容的整理与解读,原文版权归原作者及出版方所有。本文仅用于学术交流与分享,旨在促进研究与学习。如内容存在错误或涉及侵权,请通过后台私信联系我们进行更正或删除。(当前本公众号的原创文章均为对原文的整理与解读,原文版权归原作者及出版方所有)

最新文章

随机文章

基本 文件 流程 错误 SQL 调试
  1. 请求信息 : 2026-04-25 07:13:41 HTTP/2.0 GET : https://h.mffb.com.cn/a/507791.html
  2. 运行时间 : 0.200116s [ 吞吐率:5.00req/s ] 内存消耗:4,380.63kb 文件加载:140
  3. 缓存信息 : 0 reads,0 writes
  4. 会话信息 : SESSION_ID=772dc4ab5414a09ec8afdb18b4c53117
  1. /yingpanguazai/ssd/ssd1/www/h.mffb.com.cn/public/index.php ( 0.79 KB )
  2. /yingpanguazai/ssd/ssd1/www/h.mffb.com.cn/vendor/autoload.php ( 0.17 KB )
  3. /yingpanguazai/ssd/ssd1/www/h.mffb.com.cn/vendor/composer/autoload_real.php ( 2.49 KB )
  4. /yingpanguazai/ssd/ssd1/www/h.mffb.com.cn/vendor/composer/platform_check.php ( 0.90 KB )
  5. /yingpanguazai/ssd/ssd1/www/h.mffb.com.cn/vendor/composer/ClassLoader.php ( 14.03 KB )
  6. /yingpanguazai/ssd/ssd1/www/h.mffb.com.cn/vendor/composer/autoload_static.php ( 4.90 KB )
  7. /yingpanguazai/ssd/ssd1/www/h.mffb.com.cn/vendor/topthink/think-helper/src/helper.php ( 8.34 KB )
  8. /yingpanguazai/ssd/ssd1/www/h.mffb.com.cn/vendor/topthink/think-validate/src/helper.php ( 2.19 KB )
  9. /yingpanguazai/ssd/ssd1/www/h.mffb.com.cn/vendor/topthink/think-orm/src/helper.php ( 1.47 KB )
  10. /yingpanguazai/ssd/ssd1/www/h.mffb.com.cn/vendor/topthink/think-orm/stubs/load_stubs.php ( 0.16 KB )
  11. /yingpanguazai/ssd/ssd1/www/h.mffb.com.cn/vendor/topthink/framework/src/think/Exception.php ( 1.69 KB )
  12. /yingpanguazai/ssd/ssd1/www/h.mffb.com.cn/vendor/topthink/think-container/src/Facade.php ( 2.71 KB )
  13. /yingpanguazai/ssd/ssd1/www/h.mffb.com.cn/vendor/symfony/deprecation-contracts/function.php ( 0.99 KB )
  14. /yingpanguazai/ssd/ssd1/www/h.mffb.com.cn/vendor/symfony/polyfill-mbstring/bootstrap.php ( 8.26 KB )
  15. /yingpanguazai/ssd/ssd1/www/h.mffb.com.cn/vendor/symfony/polyfill-mbstring/bootstrap80.php ( 9.78 KB )
  16. /yingpanguazai/ssd/ssd1/www/h.mffb.com.cn/vendor/symfony/var-dumper/Resources/functions/dump.php ( 1.49 KB )
  17. /yingpanguazai/ssd/ssd1/www/h.mffb.com.cn/vendor/topthink/think-dumper/src/helper.php ( 0.18 KB )
  18. /yingpanguazai/ssd/ssd1/www/h.mffb.com.cn/vendor/symfony/var-dumper/VarDumper.php ( 4.30 KB )
  19. /yingpanguazai/ssd/ssd1/www/h.mffb.com.cn/vendor/topthink/framework/src/think/App.php ( 15.30 KB )
  20. /yingpanguazai/ssd/ssd1/www/h.mffb.com.cn/vendor/topthink/think-container/src/Container.php ( 15.76 KB )
  21. /yingpanguazai/ssd/ssd1/www/h.mffb.com.cn/vendor/psr/container/src/ContainerInterface.php ( 1.02 KB )
  22. /yingpanguazai/ssd/ssd1/www/h.mffb.com.cn/app/provider.php ( 0.19 KB )
  23. /yingpanguazai/ssd/ssd1/www/h.mffb.com.cn/vendor/topthink/framework/src/think/Http.php ( 6.04 KB )
  24. /yingpanguazai/ssd/ssd1/www/h.mffb.com.cn/vendor/topthink/think-helper/src/helper/Str.php ( 7.29 KB )
  25. /yingpanguazai/ssd/ssd1/www/h.mffb.com.cn/vendor/topthink/framework/src/think/Env.php ( 4.68 KB )
  26. /yingpanguazai/ssd/ssd1/www/h.mffb.com.cn/app/common.php ( 0.03 KB )
  27. /yingpanguazai/ssd/ssd1/www/h.mffb.com.cn/vendor/topthink/framework/src/helper.php ( 18.78 KB )
  28. /yingpanguazai/ssd/ssd1/www/h.mffb.com.cn/vendor/topthink/framework/src/think/Config.php ( 5.54 KB )
  29. /yingpanguazai/ssd/ssd1/www/h.mffb.com.cn/config/app.php ( 0.95 KB )
  30. /yingpanguazai/ssd/ssd1/www/h.mffb.com.cn/config/cache.php ( 0.78 KB )
  31. /yingpanguazai/ssd/ssd1/www/h.mffb.com.cn/config/console.php ( 0.23 KB )
  32. /yingpanguazai/ssd/ssd1/www/h.mffb.com.cn/config/cookie.php ( 0.56 KB )
  33. /yingpanguazai/ssd/ssd1/www/h.mffb.com.cn/config/database.php ( 2.48 KB )
  34. /yingpanguazai/ssd/ssd1/www/h.mffb.com.cn/vendor/topthink/framework/src/think/facade/Env.php ( 1.67 KB )
  35. /yingpanguazai/ssd/ssd1/www/h.mffb.com.cn/config/filesystem.php ( 0.61 KB )
  36. /yingpanguazai/ssd/ssd1/www/h.mffb.com.cn/config/lang.php ( 0.91 KB )
  37. /yingpanguazai/ssd/ssd1/www/h.mffb.com.cn/config/log.php ( 1.35 KB )
  38. /yingpanguazai/ssd/ssd1/www/h.mffb.com.cn/config/middleware.php ( 0.19 KB )
  39. /yingpanguazai/ssd/ssd1/www/h.mffb.com.cn/config/route.php ( 1.89 KB )
  40. /yingpanguazai/ssd/ssd1/www/h.mffb.com.cn/config/session.php ( 0.57 KB )
  41. /yingpanguazai/ssd/ssd1/www/h.mffb.com.cn/config/trace.php ( 0.34 KB )
  42. /yingpanguazai/ssd/ssd1/www/h.mffb.com.cn/config/view.php ( 0.82 KB )
  43. /yingpanguazai/ssd/ssd1/www/h.mffb.com.cn/app/event.php ( 0.25 KB )
  44. /yingpanguazai/ssd/ssd1/www/h.mffb.com.cn/vendor/topthink/framework/src/think/Event.php ( 7.67 KB )
  45. /yingpanguazai/ssd/ssd1/www/h.mffb.com.cn/app/service.php ( 0.13 KB )
  46. /yingpanguazai/ssd/ssd1/www/h.mffb.com.cn/app/AppService.php ( 0.26 KB )
  47. /yingpanguazai/ssd/ssd1/www/h.mffb.com.cn/vendor/topthink/framework/src/think/Service.php ( 1.64 KB )
  48. /yingpanguazai/ssd/ssd1/www/h.mffb.com.cn/vendor/topthink/framework/src/think/Lang.php ( 7.35 KB )
  49. /yingpanguazai/ssd/ssd1/www/h.mffb.com.cn/vendor/topthink/framework/src/lang/zh-cn.php ( 13.70 KB )
  50. /yingpanguazai/ssd/ssd1/www/h.mffb.com.cn/vendor/topthink/framework/src/think/initializer/Error.php ( 3.31 KB )
  51. /yingpanguazai/ssd/ssd1/www/h.mffb.com.cn/vendor/topthink/framework/src/think/initializer/RegisterService.php ( 1.33 KB )
  52. /yingpanguazai/ssd/ssd1/www/h.mffb.com.cn/vendor/services.php ( 0.14 KB )
  53. /yingpanguazai/ssd/ssd1/www/h.mffb.com.cn/vendor/topthink/framework/src/think/service/PaginatorService.php ( 1.52 KB )
  54. /yingpanguazai/ssd/ssd1/www/h.mffb.com.cn/vendor/topthink/framework/src/think/service/ValidateService.php ( 0.99 KB )
  55. /yingpanguazai/ssd/ssd1/www/h.mffb.com.cn/vendor/topthink/framework/src/think/service/ModelService.php ( 2.04 KB )
  56. /yingpanguazai/ssd/ssd1/www/h.mffb.com.cn/vendor/topthink/think-trace/src/Service.php ( 0.77 KB )
  57. /yingpanguazai/ssd/ssd1/www/h.mffb.com.cn/vendor/topthink/framework/src/think/Middleware.php ( 6.72 KB )
  58. /yingpanguazai/ssd/ssd1/www/h.mffb.com.cn/vendor/topthink/framework/src/think/initializer/BootService.php ( 0.77 KB )
  59. /yingpanguazai/ssd/ssd1/www/h.mffb.com.cn/vendor/topthink/think-orm/src/Paginator.php ( 11.86 KB )
  60. /yingpanguazai/ssd/ssd1/www/h.mffb.com.cn/vendor/topthink/think-validate/src/Validate.php ( 63.20 KB )
  61. /yingpanguazai/ssd/ssd1/www/h.mffb.com.cn/vendor/topthink/think-orm/src/Model.php ( 23.55 KB )
  62. /yingpanguazai/ssd/ssd1/www/h.mffb.com.cn/vendor/topthink/think-orm/src/model/concern/Attribute.php ( 21.05 KB )
  63. /yingpanguazai/ssd/ssd1/www/h.mffb.com.cn/vendor/topthink/think-orm/src/model/concern/AutoWriteData.php ( 4.21 KB )
  64. /yingpanguazai/ssd/ssd1/www/h.mffb.com.cn/vendor/topthink/think-orm/src/model/concern/Conversion.php ( 6.44 KB )
  65. /yingpanguazai/ssd/ssd1/www/h.mffb.com.cn/vendor/topthink/think-orm/src/model/concern/DbConnect.php ( 5.16 KB )
  66. /yingpanguazai/ssd/ssd1/www/h.mffb.com.cn/vendor/topthink/think-orm/src/model/concern/ModelEvent.php ( 2.33 KB )
  67. /yingpanguazai/ssd/ssd1/www/h.mffb.com.cn/vendor/topthink/think-orm/src/model/concern/RelationShip.php ( 28.29 KB )
  68. /yingpanguazai/ssd/ssd1/www/h.mffb.com.cn/vendor/topthink/think-helper/src/contract/Arrayable.php ( 0.09 KB )
  69. /yingpanguazai/ssd/ssd1/www/h.mffb.com.cn/vendor/topthink/think-helper/src/contract/Jsonable.php ( 0.13 KB )
  70. /yingpanguazai/ssd/ssd1/www/h.mffb.com.cn/vendor/topthink/think-orm/src/model/contract/Modelable.php ( 0.09 KB )
  71. /yingpanguazai/ssd/ssd1/www/h.mffb.com.cn/vendor/topthink/framework/src/think/Db.php ( 2.88 KB )
  72. /yingpanguazai/ssd/ssd1/www/h.mffb.com.cn/vendor/topthink/think-orm/src/DbManager.php ( 8.52 KB )
  73. /yingpanguazai/ssd/ssd1/www/h.mffb.com.cn/vendor/topthink/framework/src/think/Log.php ( 6.28 KB )
  74. /yingpanguazai/ssd/ssd1/www/h.mffb.com.cn/vendor/topthink/framework/src/think/Manager.php ( 3.92 KB )
  75. /yingpanguazai/ssd/ssd1/www/h.mffb.com.cn/vendor/psr/log/src/LoggerTrait.php ( 2.69 KB )
  76. /yingpanguazai/ssd/ssd1/www/h.mffb.com.cn/vendor/psr/log/src/LoggerInterface.php ( 2.71 KB )
  77. /yingpanguazai/ssd/ssd1/www/h.mffb.com.cn/vendor/topthink/framework/src/think/Cache.php ( 4.92 KB )
  78. /yingpanguazai/ssd/ssd1/www/h.mffb.com.cn/vendor/psr/simple-cache/src/CacheInterface.php ( 4.71 KB )
  79. /yingpanguazai/ssd/ssd1/www/h.mffb.com.cn/vendor/topthink/think-helper/src/helper/Arr.php ( 16.63 KB )
  80. /yingpanguazai/ssd/ssd1/www/h.mffb.com.cn/vendor/topthink/framework/src/think/cache/driver/File.php ( 7.84 KB )
  81. /yingpanguazai/ssd/ssd1/www/h.mffb.com.cn/vendor/topthink/framework/src/think/cache/Driver.php ( 9.03 KB )
  82. /yingpanguazai/ssd/ssd1/www/h.mffb.com.cn/vendor/topthink/framework/src/think/contract/CacheHandlerInterface.php ( 1.99 KB )
  83. /yingpanguazai/ssd/ssd1/www/h.mffb.com.cn/app/Request.php ( 0.09 KB )
  84. /yingpanguazai/ssd/ssd1/www/h.mffb.com.cn/vendor/topthink/framework/src/think/Request.php ( 55.78 KB )
  85. /yingpanguazai/ssd/ssd1/www/h.mffb.com.cn/app/middleware.php ( 0.25 KB )
  86. /yingpanguazai/ssd/ssd1/www/h.mffb.com.cn/vendor/topthink/framework/src/think/Pipeline.php ( 2.61 KB )
  87. /yingpanguazai/ssd/ssd1/www/h.mffb.com.cn/vendor/topthink/think-trace/src/TraceDebug.php ( 3.40 KB )
  88. /yingpanguazai/ssd/ssd1/www/h.mffb.com.cn/vendor/topthink/framework/src/think/middleware/SessionInit.php ( 1.94 KB )
  89. /yingpanguazai/ssd/ssd1/www/h.mffb.com.cn/vendor/topthink/framework/src/think/Session.php ( 1.80 KB )
  90. /yingpanguazai/ssd/ssd1/www/h.mffb.com.cn/vendor/topthink/framework/src/think/session/driver/File.php ( 6.27 KB )
  91. /yingpanguazai/ssd/ssd1/www/h.mffb.com.cn/vendor/topthink/framework/src/think/contract/SessionHandlerInterface.php ( 0.87 KB )
  92. /yingpanguazai/ssd/ssd1/www/h.mffb.com.cn/vendor/topthink/framework/src/think/session/Store.php ( 7.12 KB )
  93. /yingpanguazai/ssd/ssd1/www/h.mffb.com.cn/vendor/topthink/framework/src/think/Route.php ( 23.73 KB )
  94. /yingpanguazai/ssd/ssd1/www/h.mffb.com.cn/vendor/topthink/framework/src/think/route/RuleName.php ( 5.75 KB )
  95. /yingpanguazai/ssd/ssd1/www/h.mffb.com.cn/vendor/topthink/framework/src/think/route/Domain.php ( 2.53 KB )
  96. /yingpanguazai/ssd/ssd1/www/h.mffb.com.cn/vendor/topthink/framework/src/think/route/RuleGroup.php ( 22.43 KB )
  97. /yingpanguazai/ssd/ssd1/www/h.mffb.com.cn/vendor/topthink/framework/src/think/route/Rule.php ( 26.95 KB )
  98. /yingpanguazai/ssd/ssd1/www/h.mffb.com.cn/vendor/topthink/framework/src/think/route/RuleItem.php ( 9.78 KB )
  99. /yingpanguazai/ssd/ssd1/www/h.mffb.com.cn/route/app.php ( 1.72 KB )
  100. /yingpanguazai/ssd/ssd1/www/h.mffb.com.cn/vendor/topthink/framework/src/think/facade/Route.php ( 4.70 KB )
  101. /yingpanguazai/ssd/ssd1/www/h.mffb.com.cn/vendor/topthink/framework/src/think/route/dispatch/Controller.php ( 4.74 KB )
  102. /yingpanguazai/ssd/ssd1/www/h.mffb.com.cn/vendor/topthink/framework/src/think/route/Dispatch.php ( 10.44 KB )
  103. /yingpanguazai/ssd/ssd1/www/h.mffb.com.cn/app/controller/Index.php ( 4.81 KB )
  104. /yingpanguazai/ssd/ssd1/www/h.mffb.com.cn/app/BaseController.php ( 2.05 KB )
  105. /yingpanguazai/ssd/ssd1/www/h.mffb.com.cn/vendor/topthink/think-orm/src/facade/Db.php ( 0.93 KB )
  106. /yingpanguazai/ssd/ssd1/www/h.mffb.com.cn/vendor/topthink/think-orm/src/db/connector/Mysql.php ( 5.44 KB )
  107. /yingpanguazai/ssd/ssd1/www/h.mffb.com.cn/vendor/topthink/think-orm/src/db/PDOConnection.php ( 52.47 KB )
  108. /yingpanguazai/ssd/ssd1/www/h.mffb.com.cn/vendor/topthink/think-orm/src/db/Connection.php ( 8.39 KB )
  109. /yingpanguazai/ssd/ssd1/www/h.mffb.com.cn/vendor/topthink/think-orm/src/db/ConnectionInterface.php ( 4.57 KB )
  110. /yingpanguazai/ssd/ssd1/www/h.mffb.com.cn/vendor/topthink/think-orm/src/db/builder/Mysql.php ( 16.58 KB )
  111. /yingpanguazai/ssd/ssd1/www/h.mffb.com.cn/vendor/topthink/think-orm/src/db/Builder.php ( 24.06 KB )
  112. /yingpanguazai/ssd/ssd1/www/h.mffb.com.cn/vendor/topthink/think-orm/src/db/BaseBuilder.php ( 27.50 KB )
  113. /yingpanguazai/ssd/ssd1/www/h.mffb.com.cn/vendor/topthink/think-orm/src/db/Query.php ( 15.71 KB )
  114. /yingpanguazai/ssd/ssd1/www/h.mffb.com.cn/vendor/topthink/think-orm/src/db/BaseQuery.php ( 45.13 KB )
  115. /yingpanguazai/ssd/ssd1/www/h.mffb.com.cn/vendor/topthink/think-orm/src/db/concern/TimeFieldQuery.php ( 7.43 KB )
  116. /yingpanguazai/ssd/ssd1/www/h.mffb.com.cn/vendor/topthink/think-orm/src/db/concern/AggregateQuery.php ( 3.26 KB )
  117. /yingpanguazai/ssd/ssd1/www/h.mffb.com.cn/vendor/topthink/think-orm/src/db/concern/ModelRelationQuery.php ( 20.07 KB )
  118. /yingpanguazai/ssd/ssd1/www/h.mffb.com.cn/vendor/topthink/think-orm/src/db/concern/ParamsBind.php ( 3.66 KB )
  119. /yingpanguazai/ssd/ssd1/www/h.mffb.com.cn/vendor/topthink/think-orm/src/db/concern/ResultOperation.php ( 7.01 KB )
  120. /yingpanguazai/ssd/ssd1/www/h.mffb.com.cn/vendor/topthink/think-orm/src/db/concern/WhereQuery.php ( 19.37 KB )
  121. /yingpanguazai/ssd/ssd1/www/h.mffb.com.cn/vendor/topthink/think-orm/src/db/concern/JoinAndViewQuery.php ( 7.11 KB )
  122. /yingpanguazai/ssd/ssd1/www/h.mffb.com.cn/vendor/topthink/think-orm/src/db/concern/TableFieldInfo.php ( 2.63 KB )
  123. /yingpanguazai/ssd/ssd1/www/h.mffb.com.cn/vendor/topthink/think-orm/src/db/concern/Transaction.php ( 2.77 KB )
  124. /yingpanguazai/ssd/ssd1/www/h.mffb.com.cn/vendor/topthink/framework/src/think/log/driver/File.php ( 5.96 KB )
  125. /yingpanguazai/ssd/ssd1/www/h.mffb.com.cn/vendor/topthink/framework/src/think/contract/LogHandlerInterface.php ( 0.86 KB )
  126. /yingpanguazai/ssd/ssd1/www/h.mffb.com.cn/vendor/topthink/framework/src/think/log/Channel.php ( 3.89 KB )
  127. /yingpanguazai/ssd/ssd1/www/h.mffb.com.cn/vendor/topthink/framework/src/think/event/LogRecord.php ( 1.02 KB )
  128. /yingpanguazai/ssd/ssd1/www/h.mffb.com.cn/vendor/topthink/think-helper/src/Collection.php ( 16.47 KB )
  129. /yingpanguazai/ssd/ssd1/www/h.mffb.com.cn/vendor/topthink/framework/src/think/facade/View.php ( 1.70 KB )
  130. /yingpanguazai/ssd/ssd1/www/h.mffb.com.cn/vendor/topthink/framework/src/think/View.php ( 4.39 KB )
  131. /yingpanguazai/ssd/ssd1/www/h.mffb.com.cn/vendor/topthink/framework/src/think/Response.php ( 8.81 KB )
  132. /yingpanguazai/ssd/ssd1/www/h.mffb.com.cn/vendor/topthink/framework/src/think/response/View.php ( 3.29 KB )
  133. /yingpanguazai/ssd/ssd1/www/h.mffb.com.cn/vendor/topthink/framework/src/think/Cookie.php ( 6.06 KB )
  134. /yingpanguazai/ssd/ssd1/www/h.mffb.com.cn/vendor/topthink/think-view/src/Think.php ( 8.38 KB )
  135. /yingpanguazai/ssd/ssd1/www/h.mffb.com.cn/vendor/topthink/framework/src/think/contract/TemplateHandlerInterface.php ( 1.60 KB )
  136. /yingpanguazai/ssd/ssd1/www/h.mffb.com.cn/vendor/topthink/think-template/src/Template.php ( 46.61 KB )
  137. /yingpanguazai/ssd/ssd1/www/h.mffb.com.cn/vendor/topthink/think-template/src/template/driver/File.php ( 2.41 KB )
  138. /yingpanguazai/ssd/ssd1/www/h.mffb.com.cn/vendor/topthink/think-template/src/template/contract/DriverInterface.php ( 0.86 KB )
  139. /yingpanguazai/ssd/ssd1/www/h.mffb.com.cn/runtime/temp/32b793ebdcbdb96aeb8bb24c123b0bef.php ( 11.98 KB )
  140. /yingpanguazai/ssd/ssd1/www/h.mffb.com.cn/vendor/topthink/think-trace/src/Html.php ( 4.42 KB )
  1. CONNECT:[ UseTime:0.000876s ] mysql:host=127.0.0.1;port=3306;dbname=h_mffb;charset=utf8mb4
  2. SHOW FULL COLUMNS FROM `fenlei` [ RunTime:0.001746s ]
  3. SELECT * FROM `fenlei` WHERE `fid` = 0 [ RunTime:0.000749s ]
  4. SELECT * FROM `fenlei` WHERE `fid` = 63 [ RunTime:0.000735s ]
  5. SHOW FULL COLUMNS FROM `set` [ RunTime:0.001539s ]
  6. SELECT * FROM `set` [ RunTime:0.000600s ]
  7. SHOW FULL COLUMNS FROM `article` [ RunTime:0.001790s ]
  8. SELECT * FROM `article` WHERE `id` = 507791 LIMIT 1 [ RunTime:0.002723s ]
  9. UPDATE `article` SET `lasttime` = 1777072421 WHERE `id` = 507791 [ RunTime:0.002133s ]
  10. SELECT * FROM `fenlei` WHERE `id` = 64 LIMIT 1 [ RunTime:0.000716s ]
  11. SELECT * FROM `article` WHERE `id` < 507791 ORDER BY `id` DESC LIMIT 1 [ RunTime:0.001093s ]
  12. SELECT * FROM `article` WHERE `id` > 507791 ORDER BY `id` ASC LIMIT 1 [ RunTime:0.001181s ]
  13. SELECT * FROM `article` WHERE `id` < 507791 ORDER BY `id` DESC LIMIT 10 [ RunTime:0.001934s ]
  14. SELECT * FROM `article` WHERE `id` < 507791 ORDER BY `id` DESC LIMIT 10,10 [ RunTime:0.006617s ]
  15. SELECT * FROM `article` WHERE `id` < 507791 ORDER BY `id` DESC LIMIT 20,10 [ RunTime:0.010230s ]
0.204100s