2026年4月8日,印度卡里卡特大学植物生理与生化系Jos T Puthur团队与基督大学可再生能源与环境可持续发展中心Vinod T P团队合作在皇家化学会旗下期刊Environmental Science: Nano在线发表题为Carbon Dots in Green Agriculture: Next-Generation Tool for Photosynthesis Enhancement and Agricultural Resilience的综述论文。

文章指出,面对人口增长、气候变化与传统农业化学品污染带来的粮食安全挑战,植物纳米技术成为可持续农业的关键突破口,而碳点(CDs)作为一类新型零维碳基纳米材料,凭借低毒、高生物相容性、易修饰、光学可调等优势,在绿色农业中展现出替代传统化肥农药、提升作物生产力与抗逆性的巨大潜力,有望推动农业向低碳、循环、高效方向转型。

图1.碳点核心特性示意图
碳点是直径通常小于10 nm的准球形碳基纳米材料,可分为石墨态与无定形态,表面富含氨基、羧基、羟基等官能团,具备优异水溶性、可调荧光与光稳定性;其尺寸、表面官能团、电荷与光学特性直接决定在植物体内的吸收、转运与生理效应,例如小于7 nm、低浓度(<10 ppm)、负电荷的碳点更易穿透细胞壁并高效由根向叶转运,光学上可实现紫外/近红外光向光合有效辐射的下转换与上转换,成为提升光合效率的核心基础。

图2.碳点影响光合作用的机制通路示意图
碳点在农业中主要通过种子引发、叶面喷施、水培添加与土壤施用四种方式应用,可经质外体与共质体途径被根系或叶片吸收,随蒸腾流转运至全株并富集于叶脉,还能通过亲水基团上调水孔蛋白基因、加速水分吸收,同时调控生长素相关基因促进根系发育,其降解产物可作为碳源参与植物代谢。

图3.碳点在农业中的应用方向与有益效应
在核心功能上,碳点首先是高效光合增强剂,可作为“人工光天线”拓宽植物可利用光谱,将紫外与远红外光转化为叶绿素可吸收的蓝/红光,同时加速光合电子传递、提升光系统II效率、增强Rubisco酶活性,促进CO2固定与碳水化合物积累,在水稻、玉米、生菜等作物中显著提升净光合速率与生物量;其次可作为绿色纳米肥料与养分递送载体,富含碳、氮及矿质元素,能缓控释养分、提升肥料利用率,还可负载锌、钙等元素定向供给作物,降低化肥用量与面源污染。

图4.碳点-金纳米颗粒探针检测农药的荧光淬灭与恢复机制
此外,碳点具备广谱抗菌抗真菌活性,可直接破坏病原菌结构,同时激活植物水杨酸、茉莉酸防御通路,提升抗病能力,还可作为农药增效载体减少用药量;在监测与基因编辑领域,碳点凭借荧光特性可实现植物活体成像、重金属与农药检测,还能作为安全高效的基因载体,递送DNA、siRNA与CRISPR组分,实现靶向基因编辑。

图5.碳点合成、成像、药物/基因递送及核靶向光动力治疗示意图与表征
碳点可同时缓解生物与非生物胁迫,通过清除活性氧、提升抗氧化酶活性、上调胁迫响应基因,增强作物对干旱、低温、UV-B、重金属(镉、铬、铜)等逆境的抗性,还能调节根际养分有效性与微生物群落,改善土壤健康;其可由农业废弃物、生物质绿色合成,契合循环生物经济理念,且在环境中可降解、对非靶标生物毒性极低,还能辅助光降解抗生素、染料等污染物,兼具修复环境功能。尽管碳点在农业中前景广阔,目前仍存在关键瓶颈:长期环境归趋与生态风险尚不明确、作用分子机制缺乏体内直接证据、剂量效应阈值未标准化、基因编辑的基因组稳定性与脱靶效应待验证、缺乏统一表征规范与农业专用监管框架,未来需聚焦低成本规模化合成、作物靶向修饰、长期风险评估与标准体系构建,推动碳点从实验室走向田间应用。

图6.碳点缓解生物与非生物胁迫、提升作物产量的作用机制
综上,碳点以多功能、绿色、高效的特性,成为连接纳米科技与绿色农业的关键材料,在提升光合效率、减施农用化学品、增强作物抗逆、保障粮食安全与生态安全方面具有不可替代的价值,随着机制研究与技术优化的深入,碳点将成为下一代可持续农业的核心工具之一。

图.碳点处理绿豆幼苗根、茎、子叶、叶片组织的共聚焦激光扫描显微横截面图

图.橙皮源碳点对铬胁迫生菜气孔过氧化氢生成、过氧化氢含量及脂质过氧化的影响

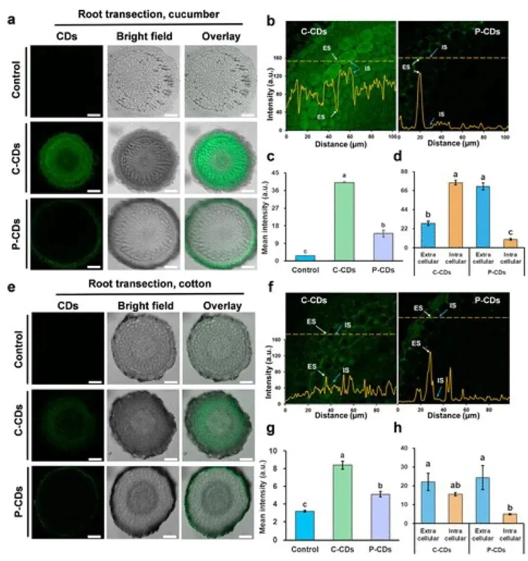
图.负电碳点与正电碳点在黄瓜、棉花根部横截面的分布与荧光定量分析

图.碳点在植物中的不同施用方式

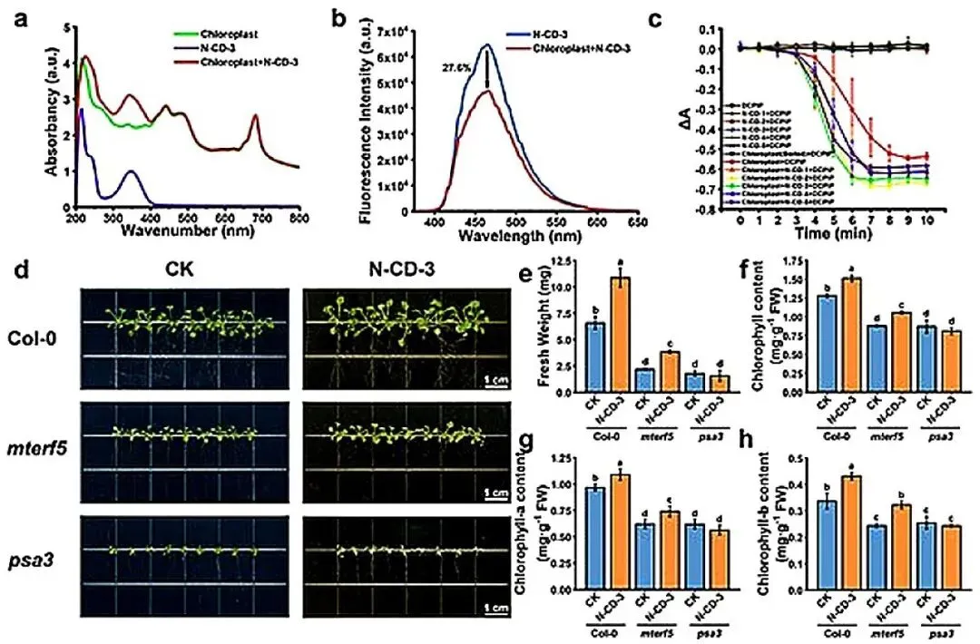
图.氮掺杂碳点与叶绿体相互作用的光谱、希尔反应及对突变体生长与叶绿素的影响

图.碳点向光合电子传递链传递光激发电子的示意图与甘油产量分析

图.不同浓度碳点对绿豆生长、吸收及根冠长度的影响

图.碳点基锌肥与常规锌肥对小麦穗形成与生长的影响对比

图.碳点处理豌豆、白菜根、茎、叶片组织的共聚焦成像
表1.碳点的特性及其在植物中的应用

表2.碳点的功能修饰、材料、施用方式、作用植物及在植物中的作用


表3.碳点在植物中的应用方向及具体作用

Maria, Diya Ann, et al. "Carbon Dots in Green Agriculture: Next-Generation Tool for Photosynthesis Enhancement and Agricultural Resilience."Environmental Science: Nano (2026).http://dx.doi.org/10.1039/D5EN01050K