当前位置:首页>农业>华中农业大学:PDCoV NSP5切割选择性自噬受体CCDC 50以破坏病毒包膜蛋白的自噬降解

华中农业大学:PDCoV NSP5切割选择性自噬受体CCDC 50以破坏病毒包膜蛋白的自噬降解

  • 2026-04-27 00:07:23
华中农业大学:PDCoV NSP5切割选择性自噬受体CCDC 50以破坏病毒包膜蛋白的自噬降解

I论文导读

选择性自噬是宿主清除病毒组分的关键防御机制,但冠状病毒已进化出多种策略逃逸这一监控。猪δ冠状病毒(PDCoV)作为新发肠道冠状病毒,可引起仔猪严重腹泻和高死亡率,造成重大经济损失,且具备跨种传播潜力。尽管已知冠状病毒主蛋白酶NSP5通过切割NBR1等自噬受体干扰宿主防御,但是否存在其他被靶向的自噬受体尚不清楚。

2026年3月12日,华中农业大学mBio上发表题为“PDCoV NSP5 cleaves the selective autophagy receptor CCDC50 to disrupt autophagic degradation of the viral envelope protein”的最新研究论文。本研究揭示CCDC50通过识别病毒E蛋白的K63泛素化修饰介导其自噬降解,而PDCoV NSP5切割CCDC50于保守位点Q171使其失活。

IF:5.1    中科院1区  |  JCR/Q1  微生物学

参考译文:PDCoV NSP5切割选择性自噬受体CCDC 50以破坏病毒包膜蛋白的自噬降解

第一作者Ke Li

通讯作者:Rui Luo

I主要研究结果

1.PDCoV感染诱导CCDC 50的蛋白水解切割

PDCoV感染LLC-PK1和IPI-2J细胞后,CCDC50蛋白水平呈时间依赖性下降,并伴随出现约20 kDa的N端切割片段。通过RT-qPCR检测,CCDC50的mRNA水平在感染后无明显变化,表明该切割发生在蛋白水平而非转录水平。为进一步验证,研究者构建了C端带有Flag标签的CCDC50表达载体,转染细胞后进行PDCoV感染,Western blot检测到约45 kDa的C端切割片段,进一步证实PDCoV感染可诱导CCDC50发生特异性切割。

图1.PDCoV感染诱导CCDC 50的裂解

2.PDCoV NSP5在残基Q171处切割CCDC 50

通过共表达实验发现,PDCoV的NSP5蛋白酶可诱导CCDC50产生与病毒感染时大小一致的C端切割片段,而催化失活的NSP5突变体则无此作用,表明切割依赖NSP5的蛋白酶活性。利用双标签构建体,研究者明确了切割产生约20 kDa的N端片段和约45 kDa的C端片段。结合冠状病毒NSP5切割底物需在P1位点为谷氨酰胺(Q)的特异性,研究者对CCDC50上多个候选Q残基进行点突变,结果显示仅Q171A突变可完全阻断NSP5介导的切割以及PDCoV感染诱导的切割,确定Q171为关键切割位点。
图2.PDCoV NSP 5通过其蛋白酶活性在Q171处切割CCDC 50
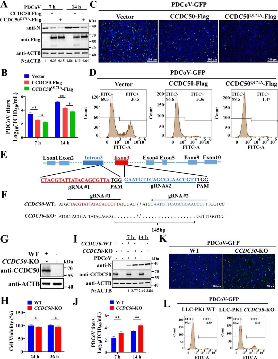
3.CCDC50抑制PDCoV传播
研究者通过过表达和基因敲除两方面验证了CCDC50对PDCoV复制的调控作用。过表达野生型CCDC50可显著降低PDCoV N蛋白表达水平及病毒滴度,而切割抗性突变体CCDC50𝑄171𝐴Q171A的抑制效果更强,表明NSP5介导的切割削弱了CCDC50的抗病毒功能。利用PDCoV-GFP报告病毒,荧光显微镜和流式细胞术进一步证实CCDC50过表达可减少病毒感染比例和荧光强度。相反,通过CRISPR-Cas9构建的CCDC50敲除细胞系中,PDCoV N蛋白积累、病毒滴度和GFP阳性细胞比例均显著升高,且细胞活力未受敲除影响。
图3.CCDC50抑制PDCoV传播
4.CCDC50靶向PDCoV E降解
通过免疫共沉淀实验发现,CCDC50特异性结合PDCoV的E蛋白,而与S、M、N蛋白无显著互作。在LLC-PK1细胞中过表达CCDC50可呈剂量依赖性地降低E蛋白水平,且该降解作用可被自噬抑制剂3-甲基腺嘌呤和巴弗洛霉素A1阻断,但不受蛋白酶体抑制剂MG132影响,表明CCDC50通过自噬-溶酶体途径介导E蛋白降解。为明确CCDC50是否依赖经典自噬受体,研究者构建了SQSTM1/p62敲除细胞系,结果显示CCDC50仍能有效降低E蛋白水平,表明其功能独立于SQSTM1。进一步在NBR1/CCDC50双敲除细胞中回补实验表明,CCDC50与NBR1分别以相互独立的方式介导E蛋白降解。此外,CCDC50过表达可增强E蛋白与LC3B的互作及共定位,提示其作为桥接分子将E蛋白招募至自噬体。
图4.CCDC 50与PDCoV E相互作用并介导其自噬降解
5.CCDC50识别PDCoV E蛋白的K63连接的泛素化
研究者探究了CCDC50识别E蛋白的分子基础。由于CCDC50通过其MIU结构域结合泛素,研究者首先验证了E蛋白存在泛素化修饰,并发现缺失MIU结构域的CCDC50突变体无法降解E蛋白,表明泛素结合能力是其介导降解的前提。进一步实验显示,CCDC50过表达可降低E蛋白的K63连接泛素化水平,但对K48连接泛素化无显著影响,且该效应可被自噬抑制剂3-甲基腺嘌呤阻断,提示CCDC50选择性地识别K63泛素化修饰并通过自噬途径清除底物。为精确定位E蛋白上的泛素化位点,研究者构建了多个赖氨酸突变为精氨酸的点突变体,发现K72R突变及四个赖氨酸位点联合突变(4KR)均显著削弱E蛋白的泛素化水平。
图5.CCDC50识别PDCoV E蛋白的K63连接的泛素化
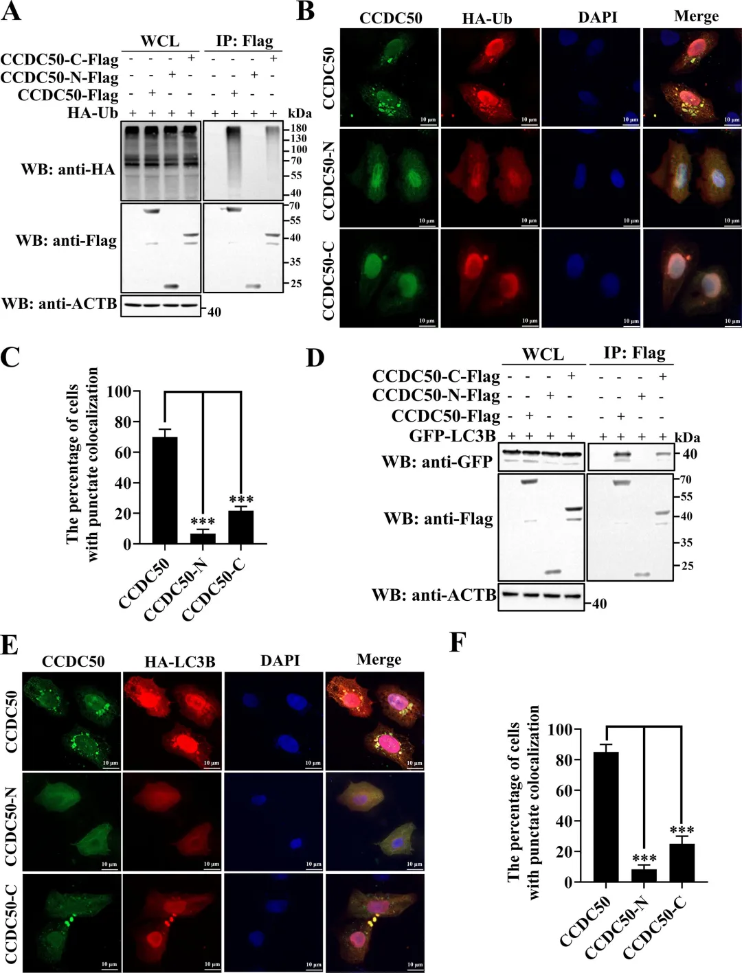
6.NSP5介导的CCDC50切割损害其选择性自噬功能
研究者探讨了切割对CCDC50作为自噬受体功能的影响。通过免疫共沉淀实验发现,全长CCDC50能够与泛素及LC3B发生强效结合;而N端切割片段(CCDC50-N)由于缺失MIU和LIR结构域,完全丧失了与泛素和LC3B的相互作用;C端切割片段(CCDC50-C)虽保留了MIU结构域,但其结合能力较全长蛋白显著减弱。免疫荧光共定位分析进一步证实,全长CCDC50与泛素及LC3B呈现明显的点状共定位,而CCDC50-N几乎无共定位,CCDC50-C的共定位程度亦明显降低。这些结果表明,NSP5介导的切割破坏了CCDC50的模块化结构,使其无法同时有效结合泛素化底物和自噬体膜蛋白LC3B,从而削弱了其作为选择性自噬受体的货物递送功能。
图6.CCDC50的裂解削弱了其在选择性自噬中的功能

7.NSP5介导的切割片段减弱CCDC 50抗病毒活性

免疫共沉淀结果显示,全长CCDC50可与PDCoV E蛋白高效结合;CCDC50-N端片段完全丧失与E蛋白的结合能力;而CCDC50-C端片段虽保留微弱互作,但结合效率较全长显著降低。功能实验进一步表明,在LLC-PK1细胞中过表达全长CCDC50可呈剂量依赖性降低E蛋白水平,并有效抑制病毒N蛋白表达及病毒滴度;CCDC50-N完全丧失上述抑制作用;CCDC50-C仅表现出部分抑制效果。利用PDCoV-GFP报告病毒进行的荧光显微镜及流式细胞术分析进一步证实,全长CCDC50显著减少病毒感染比例,而CCDC50-N无抑制作用,CCDC50-C的抑制效果亦明显减弱。
图7.CCDC50的切割减弱其抗病毒活性
研究总结

本研究首次揭示CCDC50作为一种新型选择性自噬受体,在猪丁型冠状病毒(PDCoV)感染中发挥重要的抗病毒作用。机制研究表明,CCDC50通过其MIU结构域特异性识别E蛋白K72位点的K63连接多聚泛素化修饰,并与LC3B相互作用,将病毒E蛋白靶向自噬-溶酶体途径进行降解,从而限制病毒复制。这一过程独立于经典自噬受体SQSTM1/p62和NBR1,揭示了宿主抗冠状病毒防御的新机制。

与此同时,PDCoV演化出精密的免疫逃逸策略。病毒的NSP5蛋白酶通过其水解酶活性,在CCDC50蛋白的Q171位点对其进行特异性切割,产生N端和C端两个片段。切割后的CCDC50-N完全丧失与泛素、LC3B及E蛋白的结合能力,CCDC50-C虽保留部分互作但功能显著减弱,导致CCDC50介导的选择性自噬降解功能受损,抗病毒活性大幅下降。

值得注意的是,这一切割机制在冠状病毒中高度保守。不仅PDCoV的NSP5,来自PEDV、TGEV甚至SARS-CoV-2的NSP5同样能够识别并切割CCDC50的Q171位点。该发现揭示了冠状病毒通过NSP5蛋白酶靶向宿主自噬受体、逃避选择性自噬清除的共同进化策略,为理解冠状病毒与宿主互作机制提供了新视角,也为抗病毒药物研发提供了潜在靶点。

源论文链接:https://journals.asm.org/journal/mbio on 29 March 2026 by 58.58.135.3

编辑:九九

投稿合作:shouyiyanquan@163.com

可为课题组代发文章宣传、新闻通稿、招聘等

标注“原创”仅代表原创编译,原文版权归原作者所有。本文仅用作学术交流分享,如有错误或侵权请后台私信订正或删除。
点亮在看  为兽医科研点赞 

最新文章

随机文章

基本 文件 流程 错误 SQL 调试
  1. 请求信息 : 2026-04-29 20:07:05 HTTP/2.0 GET : https://h.mffb.com.cn/a/506594.html
  2. 运行时间 : 0.202928s [ 吞吐率:4.93req/s ] 内存消耗:4,536.26kb 文件加载:140
  3. 缓存信息 : 0 reads,0 writes
  4. 会话信息 : SESSION_ID=079a2ea3204760d78fb25a2e334df71d
  1. /yingpanguazai/ssd/ssd1/www/h.mffb.com.cn/public/index.php ( 0.79 KB )
  2. /yingpanguazai/ssd/ssd1/www/h.mffb.com.cn/vendor/autoload.php ( 0.17 KB )
  3. /yingpanguazai/ssd/ssd1/www/h.mffb.com.cn/vendor/composer/autoload_real.php ( 2.49 KB )
  4. /yingpanguazai/ssd/ssd1/www/h.mffb.com.cn/vendor/composer/platform_check.php ( 0.90 KB )
  5. /yingpanguazai/ssd/ssd1/www/h.mffb.com.cn/vendor/composer/ClassLoader.php ( 14.03 KB )
  6. /yingpanguazai/ssd/ssd1/www/h.mffb.com.cn/vendor/composer/autoload_static.php ( 4.90 KB )
  7. /yingpanguazai/ssd/ssd1/www/h.mffb.com.cn/vendor/topthink/think-helper/src/helper.php ( 8.34 KB )
  8. /yingpanguazai/ssd/ssd1/www/h.mffb.com.cn/vendor/topthink/think-validate/src/helper.php ( 2.19 KB )
  9. /yingpanguazai/ssd/ssd1/www/h.mffb.com.cn/vendor/topthink/think-orm/src/helper.php ( 1.47 KB )
  10. /yingpanguazai/ssd/ssd1/www/h.mffb.com.cn/vendor/topthink/think-orm/stubs/load_stubs.php ( 0.16 KB )
  11. /yingpanguazai/ssd/ssd1/www/h.mffb.com.cn/vendor/topthink/framework/src/think/Exception.php ( 1.69 KB )
  12. /yingpanguazai/ssd/ssd1/www/h.mffb.com.cn/vendor/topthink/think-container/src/Facade.php ( 2.71 KB )
  13. /yingpanguazai/ssd/ssd1/www/h.mffb.com.cn/vendor/symfony/deprecation-contracts/function.php ( 0.99 KB )
  14. /yingpanguazai/ssd/ssd1/www/h.mffb.com.cn/vendor/symfony/polyfill-mbstring/bootstrap.php ( 8.26 KB )
  15. /yingpanguazai/ssd/ssd1/www/h.mffb.com.cn/vendor/symfony/polyfill-mbstring/bootstrap80.php ( 9.78 KB )
  16. /yingpanguazai/ssd/ssd1/www/h.mffb.com.cn/vendor/symfony/var-dumper/Resources/functions/dump.php ( 1.49 KB )
  17. /yingpanguazai/ssd/ssd1/www/h.mffb.com.cn/vendor/topthink/think-dumper/src/helper.php ( 0.18 KB )
  18. /yingpanguazai/ssd/ssd1/www/h.mffb.com.cn/vendor/symfony/var-dumper/VarDumper.php ( 4.30 KB )
  19. /yingpanguazai/ssd/ssd1/www/h.mffb.com.cn/vendor/topthink/framework/src/think/App.php ( 15.30 KB )
  20. /yingpanguazai/ssd/ssd1/www/h.mffb.com.cn/vendor/topthink/think-container/src/Container.php ( 15.76 KB )
  21. /yingpanguazai/ssd/ssd1/www/h.mffb.com.cn/vendor/psr/container/src/ContainerInterface.php ( 1.02 KB )
  22. /yingpanguazai/ssd/ssd1/www/h.mffb.com.cn/app/provider.php ( 0.19 KB )
  23. /yingpanguazai/ssd/ssd1/www/h.mffb.com.cn/vendor/topthink/framework/src/think/Http.php ( 6.04 KB )
  24. /yingpanguazai/ssd/ssd1/www/h.mffb.com.cn/vendor/topthink/think-helper/src/helper/Str.php ( 7.29 KB )
  25. /yingpanguazai/ssd/ssd1/www/h.mffb.com.cn/vendor/topthink/framework/src/think/Env.php ( 4.68 KB )
  26. /yingpanguazai/ssd/ssd1/www/h.mffb.com.cn/app/common.php ( 0.03 KB )
  27. /yingpanguazai/ssd/ssd1/www/h.mffb.com.cn/vendor/topthink/framework/src/helper.php ( 18.78 KB )
  28. /yingpanguazai/ssd/ssd1/www/h.mffb.com.cn/vendor/topthink/framework/src/think/Config.php ( 5.54 KB )
  29. /yingpanguazai/ssd/ssd1/www/h.mffb.com.cn/config/app.php ( 0.95 KB )
  30. /yingpanguazai/ssd/ssd1/www/h.mffb.com.cn/config/cache.php ( 0.78 KB )
  31. /yingpanguazai/ssd/ssd1/www/h.mffb.com.cn/config/console.php ( 0.23 KB )
  32. /yingpanguazai/ssd/ssd1/www/h.mffb.com.cn/config/cookie.php ( 0.56 KB )
  33. /yingpanguazai/ssd/ssd1/www/h.mffb.com.cn/config/database.php ( 2.48 KB )
  34. /yingpanguazai/ssd/ssd1/www/h.mffb.com.cn/vendor/topthink/framework/src/think/facade/Env.php ( 1.67 KB )
  35. /yingpanguazai/ssd/ssd1/www/h.mffb.com.cn/config/filesystem.php ( 0.61 KB )
  36. /yingpanguazai/ssd/ssd1/www/h.mffb.com.cn/config/lang.php ( 0.91 KB )
  37. /yingpanguazai/ssd/ssd1/www/h.mffb.com.cn/config/log.php ( 1.35 KB )
  38. /yingpanguazai/ssd/ssd1/www/h.mffb.com.cn/config/middleware.php ( 0.19 KB )
  39. /yingpanguazai/ssd/ssd1/www/h.mffb.com.cn/config/route.php ( 1.89 KB )
  40. /yingpanguazai/ssd/ssd1/www/h.mffb.com.cn/config/session.php ( 0.57 KB )
  41. /yingpanguazai/ssd/ssd1/www/h.mffb.com.cn/config/trace.php ( 0.34 KB )
  42. /yingpanguazai/ssd/ssd1/www/h.mffb.com.cn/config/view.php ( 0.82 KB )
  43. /yingpanguazai/ssd/ssd1/www/h.mffb.com.cn/app/event.php ( 0.25 KB )
  44. /yingpanguazai/ssd/ssd1/www/h.mffb.com.cn/vendor/topthink/framework/src/think/Event.php ( 7.67 KB )
  45. /yingpanguazai/ssd/ssd1/www/h.mffb.com.cn/app/service.php ( 0.13 KB )
  46. /yingpanguazai/ssd/ssd1/www/h.mffb.com.cn/app/AppService.php ( 0.26 KB )
  47. /yingpanguazai/ssd/ssd1/www/h.mffb.com.cn/vendor/topthink/framework/src/think/Service.php ( 1.64 KB )
  48. /yingpanguazai/ssd/ssd1/www/h.mffb.com.cn/vendor/topthink/framework/src/think/Lang.php ( 7.35 KB )
  49. /yingpanguazai/ssd/ssd1/www/h.mffb.com.cn/vendor/topthink/framework/src/lang/zh-cn.php ( 13.70 KB )
  50. /yingpanguazai/ssd/ssd1/www/h.mffb.com.cn/vendor/topthink/framework/src/think/initializer/Error.php ( 3.31 KB )
  51. /yingpanguazai/ssd/ssd1/www/h.mffb.com.cn/vendor/topthink/framework/src/think/initializer/RegisterService.php ( 1.33 KB )
  52. /yingpanguazai/ssd/ssd1/www/h.mffb.com.cn/vendor/services.php ( 0.14 KB )
  53. /yingpanguazai/ssd/ssd1/www/h.mffb.com.cn/vendor/topthink/framework/src/think/service/PaginatorService.php ( 1.52 KB )
  54. /yingpanguazai/ssd/ssd1/www/h.mffb.com.cn/vendor/topthink/framework/src/think/service/ValidateService.php ( 0.99 KB )
  55. /yingpanguazai/ssd/ssd1/www/h.mffb.com.cn/vendor/topthink/framework/src/think/service/ModelService.php ( 2.04 KB )
  56. /yingpanguazai/ssd/ssd1/www/h.mffb.com.cn/vendor/topthink/think-trace/src/Service.php ( 0.77 KB )
  57. /yingpanguazai/ssd/ssd1/www/h.mffb.com.cn/vendor/topthink/framework/src/think/Middleware.php ( 6.72 KB )
  58. /yingpanguazai/ssd/ssd1/www/h.mffb.com.cn/vendor/topthink/framework/src/think/initializer/BootService.php ( 0.77 KB )
  59. /yingpanguazai/ssd/ssd1/www/h.mffb.com.cn/vendor/topthink/think-orm/src/Paginator.php ( 11.86 KB )
  60. /yingpanguazai/ssd/ssd1/www/h.mffb.com.cn/vendor/topthink/think-validate/src/Validate.php ( 63.20 KB )
  61. /yingpanguazai/ssd/ssd1/www/h.mffb.com.cn/vendor/topthink/think-orm/src/Model.php ( 23.55 KB )
  62. /yingpanguazai/ssd/ssd1/www/h.mffb.com.cn/vendor/topthink/think-orm/src/model/concern/Attribute.php ( 21.05 KB )
  63. /yingpanguazai/ssd/ssd1/www/h.mffb.com.cn/vendor/topthink/think-orm/src/model/concern/AutoWriteData.php ( 4.21 KB )
  64. /yingpanguazai/ssd/ssd1/www/h.mffb.com.cn/vendor/topthink/think-orm/src/model/concern/Conversion.php ( 6.44 KB )
  65. /yingpanguazai/ssd/ssd1/www/h.mffb.com.cn/vendor/topthink/think-orm/src/model/concern/DbConnect.php ( 5.16 KB )
  66. /yingpanguazai/ssd/ssd1/www/h.mffb.com.cn/vendor/topthink/think-orm/src/model/concern/ModelEvent.php ( 2.33 KB )
  67. /yingpanguazai/ssd/ssd1/www/h.mffb.com.cn/vendor/topthink/think-orm/src/model/concern/RelationShip.php ( 28.29 KB )
  68. /yingpanguazai/ssd/ssd1/www/h.mffb.com.cn/vendor/topthink/think-helper/src/contract/Arrayable.php ( 0.09 KB )
  69. /yingpanguazai/ssd/ssd1/www/h.mffb.com.cn/vendor/topthink/think-helper/src/contract/Jsonable.php ( 0.13 KB )
  70. /yingpanguazai/ssd/ssd1/www/h.mffb.com.cn/vendor/topthink/think-orm/src/model/contract/Modelable.php ( 0.09 KB )
  71. /yingpanguazai/ssd/ssd1/www/h.mffb.com.cn/vendor/topthink/framework/src/think/Db.php ( 2.88 KB )
  72. /yingpanguazai/ssd/ssd1/www/h.mffb.com.cn/vendor/topthink/think-orm/src/DbManager.php ( 8.52 KB )
  73. /yingpanguazai/ssd/ssd1/www/h.mffb.com.cn/vendor/topthink/framework/src/think/Log.php ( 6.28 KB )
  74. /yingpanguazai/ssd/ssd1/www/h.mffb.com.cn/vendor/topthink/framework/src/think/Manager.php ( 3.92 KB )
  75. /yingpanguazai/ssd/ssd1/www/h.mffb.com.cn/vendor/psr/log/src/LoggerTrait.php ( 2.69 KB )
  76. /yingpanguazai/ssd/ssd1/www/h.mffb.com.cn/vendor/psr/log/src/LoggerInterface.php ( 2.71 KB )
  77. /yingpanguazai/ssd/ssd1/www/h.mffb.com.cn/vendor/topthink/framework/src/think/Cache.php ( 4.92 KB )
  78. /yingpanguazai/ssd/ssd1/www/h.mffb.com.cn/vendor/psr/simple-cache/src/CacheInterface.php ( 4.71 KB )
  79. /yingpanguazai/ssd/ssd1/www/h.mffb.com.cn/vendor/topthink/think-helper/src/helper/Arr.php ( 16.63 KB )
  80. /yingpanguazai/ssd/ssd1/www/h.mffb.com.cn/vendor/topthink/framework/src/think/cache/driver/File.php ( 7.84 KB )
  81. /yingpanguazai/ssd/ssd1/www/h.mffb.com.cn/vendor/topthink/framework/src/think/cache/Driver.php ( 9.03 KB )
  82. /yingpanguazai/ssd/ssd1/www/h.mffb.com.cn/vendor/topthink/framework/src/think/contract/CacheHandlerInterface.php ( 1.99 KB )
  83. /yingpanguazai/ssd/ssd1/www/h.mffb.com.cn/app/Request.php ( 0.09 KB )
  84. /yingpanguazai/ssd/ssd1/www/h.mffb.com.cn/vendor/topthink/framework/src/think/Request.php ( 55.78 KB )
  85. /yingpanguazai/ssd/ssd1/www/h.mffb.com.cn/app/middleware.php ( 0.25 KB )
  86. /yingpanguazai/ssd/ssd1/www/h.mffb.com.cn/vendor/topthink/framework/src/think/Pipeline.php ( 2.61 KB )
  87. /yingpanguazai/ssd/ssd1/www/h.mffb.com.cn/vendor/topthink/think-trace/src/TraceDebug.php ( 3.40 KB )
  88. /yingpanguazai/ssd/ssd1/www/h.mffb.com.cn/vendor/topthink/framework/src/think/middleware/SessionInit.php ( 1.94 KB )
  89. /yingpanguazai/ssd/ssd1/www/h.mffb.com.cn/vendor/topthink/framework/src/think/Session.php ( 1.80 KB )
  90. /yingpanguazai/ssd/ssd1/www/h.mffb.com.cn/vendor/topthink/framework/src/think/session/driver/File.php ( 6.27 KB )
  91. /yingpanguazai/ssd/ssd1/www/h.mffb.com.cn/vendor/topthink/framework/src/think/contract/SessionHandlerInterface.php ( 0.87 KB )
  92. /yingpanguazai/ssd/ssd1/www/h.mffb.com.cn/vendor/topthink/framework/src/think/session/Store.php ( 7.12 KB )
  93. /yingpanguazai/ssd/ssd1/www/h.mffb.com.cn/vendor/topthink/framework/src/think/Route.php ( 23.73 KB )
  94. /yingpanguazai/ssd/ssd1/www/h.mffb.com.cn/vendor/topthink/framework/src/think/route/RuleName.php ( 5.75 KB )
  95. /yingpanguazai/ssd/ssd1/www/h.mffb.com.cn/vendor/topthink/framework/src/think/route/Domain.php ( 2.53 KB )
  96. /yingpanguazai/ssd/ssd1/www/h.mffb.com.cn/vendor/topthink/framework/src/think/route/RuleGroup.php ( 22.43 KB )
  97. /yingpanguazai/ssd/ssd1/www/h.mffb.com.cn/vendor/topthink/framework/src/think/route/Rule.php ( 26.95 KB )
  98. /yingpanguazai/ssd/ssd1/www/h.mffb.com.cn/vendor/topthink/framework/src/think/route/RuleItem.php ( 9.78 KB )
  99. /yingpanguazai/ssd/ssd1/www/h.mffb.com.cn/route/app.php ( 1.72 KB )
  100. /yingpanguazai/ssd/ssd1/www/h.mffb.com.cn/vendor/topthink/framework/src/think/facade/Route.php ( 4.70 KB )
  101. /yingpanguazai/ssd/ssd1/www/h.mffb.com.cn/vendor/topthink/framework/src/think/route/dispatch/Controller.php ( 4.74 KB )
  102. /yingpanguazai/ssd/ssd1/www/h.mffb.com.cn/vendor/topthink/framework/src/think/route/Dispatch.php ( 10.44 KB )
  103. /yingpanguazai/ssd/ssd1/www/h.mffb.com.cn/app/controller/Index.php ( 4.81 KB )
  104. /yingpanguazai/ssd/ssd1/www/h.mffb.com.cn/app/BaseController.php ( 2.05 KB )
  105. /yingpanguazai/ssd/ssd1/www/h.mffb.com.cn/vendor/topthink/think-orm/src/facade/Db.php ( 0.93 KB )
  106. /yingpanguazai/ssd/ssd1/www/h.mffb.com.cn/vendor/topthink/think-orm/src/db/connector/Mysql.php ( 5.44 KB )
  107. /yingpanguazai/ssd/ssd1/www/h.mffb.com.cn/vendor/topthink/think-orm/src/db/PDOConnection.php ( 52.47 KB )
  108. /yingpanguazai/ssd/ssd1/www/h.mffb.com.cn/vendor/topthink/think-orm/src/db/Connection.php ( 8.39 KB )
  109. /yingpanguazai/ssd/ssd1/www/h.mffb.com.cn/vendor/topthink/think-orm/src/db/ConnectionInterface.php ( 4.57 KB )
  110. /yingpanguazai/ssd/ssd1/www/h.mffb.com.cn/vendor/topthink/think-orm/src/db/builder/Mysql.php ( 16.58 KB )
  111. /yingpanguazai/ssd/ssd1/www/h.mffb.com.cn/vendor/topthink/think-orm/src/db/Builder.php ( 24.06 KB )
  112. /yingpanguazai/ssd/ssd1/www/h.mffb.com.cn/vendor/topthink/think-orm/src/db/BaseBuilder.php ( 27.50 KB )
  113. /yingpanguazai/ssd/ssd1/www/h.mffb.com.cn/vendor/topthink/think-orm/src/db/Query.php ( 15.71 KB )
  114. /yingpanguazai/ssd/ssd1/www/h.mffb.com.cn/vendor/topthink/think-orm/src/db/BaseQuery.php ( 45.13 KB )
  115. /yingpanguazai/ssd/ssd1/www/h.mffb.com.cn/vendor/topthink/think-orm/src/db/concern/TimeFieldQuery.php ( 7.43 KB )
  116. /yingpanguazai/ssd/ssd1/www/h.mffb.com.cn/vendor/topthink/think-orm/src/db/concern/AggregateQuery.php ( 3.26 KB )
  117. /yingpanguazai/ssd/ssd1/www/h.mffb.com.cn/vendor/topthink/think-orm/src/db/concern/ModelRelationQuery.php ( 20.07 KB )
  118. /yingpanguazai/ssd/ssd1/www/h.mffb.com.cn/vendor/topthink/think-orm/src/db/concern/ParamsBind.php ( 3.66 KB )
  119. /yingpanguazai/ssd/ssd1/www/h.mffb.com.cn/vendor/topthink/think-orm/src/db/concern/ResultOperation.php ( 7.01 KB )
  120. /yingpanguazai/ssd/ssd1/www/h.mffb.com.cn/vendor/topthink/think-orm/src/db/concern/WhereQuery.php ( 19.37 KB )
  121. /yingpanguazai/ssd/ssd1/www/h.mffb.com.cn/vendor/topthink/think-orm/src/db/concern/JoinAndViewQuery.php ( 7.11 KB )
  122. /yingpanguazai/ssd/ssd1/www/h.mffb.com.cn/vendor/topthink/think-orm/src/db/concern/TableFieldInfo.php ( 2.63 KB )
  123. /yingpanguazai/ssd/ssd1/www/h.mffb.com.cn/vendor/topthink/think-orm/src/db/concern/Transaction.php ( 2.77 KB )
  124. /yingpanguazai/ssd/ssd1/www/h.mffb.com.cn/vendor/topthink/framework/src/think/log/driver/File.php ( 5.96 KB )
  125. /yingpanguazai/ssd/ssd1/www/h.mffb.com.cn/vendor/topthink/framework/src/think/contract/LogHandlerInterface.php ( 0.86 KB )
  126. /yingpanguazai/ssd/ssd1/www/h.mffb.com.cn/vendor/topthink/framework/src/think/log/Channel.php ( 3.89 KB )
  127. /yingpanguazai/ssd/ssd1/www/h.mffb.com.cn/vendor/topthink/framework/src/think/event/LogRecord.php ( 1.02 KB )
  128. /yingpanguazai/ssd/ssd1/www/h.mffb.com.cn/vendor/topthink/think-helper/src/Collection.php ( 16.47 KB )
  129. /yingpanguazai/ssd/ssd1/www/h.mffb.com.cn/vendor/topthink/framework/src/think/facade/View.php ( 1.70 KB )
  130. /yingpanguazai/ssd/ssd1/www/h.mffb.com.cn/vendor/topthink/framework/src/think/View.php ( 4.39 KB )
  131. /yingpanguazai/ssd/ssd1/www/h.mffb.com.cn/vendor/topthink/framework/src/think/Response.php ( 8.81 KB )
  132. /yingpanguazai/ssd/ssd1/www/h.mffb.com.cn/vendor/topthink/framework/src/think/response/View.php ( 3.29 KB )
  133. /yingpanguazai/ssd/ssd1/www/h.mffb.com.cn/vendor/topthink/framework/src/think/Cookie.php ( 6.06 KB )
  134. /yingpanguazai/ssd/ssd1/www/h.mffb.com.cn/vendor/topthink/think-view/src/Think.php ( 8.38 KB )
  135. /yingpanguazai/ssd/ssd1/www/h.mffb.com.cn/vendor/topthink/framework/src/think/contract/TemplateHandlerInterface.php ( 1.60 KB )
  136. /yingpanguazai/ssd/ssd1/www/h.mffb.com.cn/vendor/topthink/think-template/src/Template.php ( 46.61 KB )
  137. /yingpanguazai/ssd/ssd1/www/h.mffb.com.cn/vendor/topthink/think-template/src/template/driver/File.php ( 2.41 KB )
  138. /yingpanguazai/ssd/ssd1/www/h.mffb.com.cn/vendor/topthink/think-template/src/template/contract/DriverInterface.php ( 0.86 KB )
  139. /yingpanguazai/ssd/ssd1/www/h.mffb.com.cn/runtime/temp/32b793ebdcbdb96aeb8bb24c123b0bef.php ( 11.98 KB )
  140. /yingpanguazai/ssd/ssd1/www/h.mffb.com.cn/vendor/topthink/think-trace/src/Html.php ( 4.42 KB )
  1. CONNECT:[ UseTime:0.000738s ] mysql:host=127.0.0.1;port=3306;dbname=h_mffb;charset=utf8mb4
  2. SHOW FULL COLUMNS FROM `fenlei` [ RunTime:0.000686s ]
  3. SELECT * FROM `fenlei` WHERE `fid` = 0 [ RunTime:0.000299s ]
  4. SELECT * FROM `fenlei` WHERE `fid` = 63 [ RunTime:0.000265s ]
  5. SHOW FULL COLUMNS FROM `set` [ RunTime:0.000472s ]
  6. SELECT * FROM `set` [ RunTime:0.002642s ]
  7. SHOW FULL COLUMNS FROM `article` [ RunTime:0.000583s ]
  8. SELECT * FROM `article` WHERE `id` = 506594 LIMIT 1 [ RunTime:0.001693s ]
  9. UPDATE `article` SET `lasttime` = 1777464425 WHERE `id` = 506594 [ RunTime:0.033223s ]
  10. SELECT * FROM `fenlei` WHERE `id` = 64 LIMIT 1 [ RunTime:0.004679s ]
  11. SELECT * FROM `article` WHERE `id` < 506594 ORDER BY `id` DESC LIMIT 1 [ RunTime:0.002638s ]
  12. SELECT * FROM `article` WHERE `id` > 506594 ORDER BY `id` ASC LIMIT 1 [ RunTime:0.001036s ]
  13. SELECT * FROM `article` WHERE `id` < 506594 ORDER BY `id` DESC LIMIT 10 [ RunTime:0.000809s ]
  14. SELECT * FROM `article` WHERE `id` < 506594 ORDER BY `id` DESC LIMIT 10,10 [ RunTime:0.000865s ]
  15. SELECT * FROM `article` WHERE `id` < 506594 ORDER BY `id` DESC LIMIT 20,10 [ RunTime:0.013509s ]
0.204530s