当前位置:首页>农业>华南农业大学:TRIM29基因敲除猪通过增强I型干扰素抗病毒防御表现出增强的广谱疾病恢复力

华南农业大学:TRIM29基因敲除猪通过增强I型干扰素抗病毒防御表现出增强的广谱疾病恢复力

  • 2026-05-28 20:06:55
华南农业大学:TRIM29基因敲除猪通过增强I型干扰素抗病毒防御表现出增强的广谱疾病恢复力

I论文导读

虽然通过先进的育种技术加速了生产性状的遗传改良,但疾病抗性表型仍然对畜牧业育种系统构成重大挑战。目前的基因编辑技术提供了一种有效和生物安全的策略,通过精确操纵宿主抗病毒基因来增强畜牧业疾病抗性。

2026年3月2日,华南农业大学PLOS PATHOGENS上发表题为“TRIM29 knockout pigs exhibit enhanced broad-spectrum disease resilience by amplifying type I interferon antiviral defenses”的最新研究论文。研究成功地产生了对多种病毒表现出广谱抗病毒活性的抗病猪,没有观察到对猪健康的不利影响。

IF:5.5    中科院1区  |  JCR/Q1  微生物学

参考译文:TRIM29基因敲除猪通过增强I型干扰素抗病毒防御表现出增强的广谱疾病恢复力

第一作者Xiaohui Yang

通讯作者:Huaqiang Yang , Zhenfang Wu

I主要研究结果

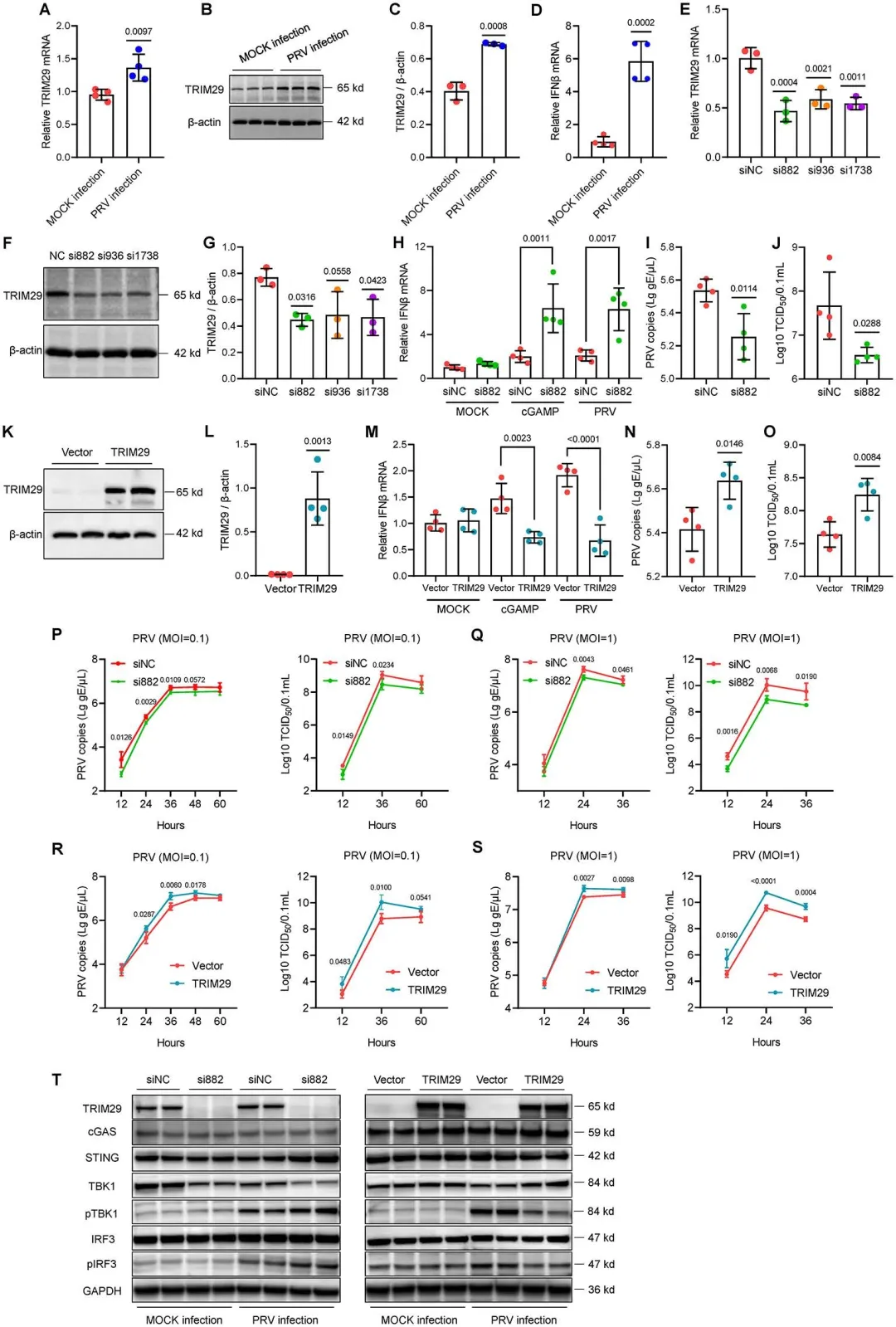
1.TRIM29调节PK15细胞中的PRV感染

研究结果显示,PRV感染可显著诱导PK15细胞中TRIM29 mRNA和蛋白水平的表达上调。通过siRNA介导的TRIM29敲低实验发现,抑制TRIM29表达能够显著增强PRV感染诱导的IFNβ产生,同时细胞内PRV DNA拷贝数和上清液病毒滴度均明显降低。相反,过表达TRIM29则显著抑制cGAMP和PRV诱导的IFNβ转录,进而促进病毒复制。深入的机制研究表明,TRIM29通过靶向cGAS-STING信号轴发挥负调控作用:在PRV感染条件下,TRIM29敲低可显著增加STING蛋白稳定性,促进TBK1和IRF3的磷酸化激活;而TRIM29过表达则促进STING降解,抑制下游信号通路激活。病毒动力学研究进一步证实,无论在低感染复数(MOI=0.1)还是高感染复数(MOI=1)条件下,TRIM29敲低均持续抑制PRV复制,而过表达则促进病毒增殖。

图1.TRIM29通过抑制I型IFN的产生支持PRV感染
2.TRIM29调节PK15细胞中的VSV感染
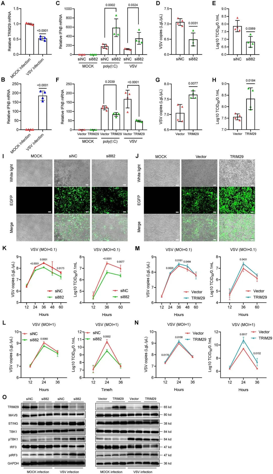
与DNA病毒PRV感染不同,VSV感染导致PK15细胞中TRIM29 mRNA水平下调,同时诱导超过150倍的IFNβ表达上调。通过siRNA介导的TRIM29敲低实验发现,抑制TRIM29表达可显著增强VSV诱导的IFNβ产生,而对基础IFNβ水平无影响。这种增强的抗病毒反应与VSV复制能力下降相关,表现为培养上清中病毒拷贝数和滴度明显降低,EGFP荧光示踪也证实VSV阳性细胞减少。相反,TRIM29过表达则减弱VSV诱导的IFNβ表达,促进病毒复制。病毒动力学研究显示,在不同感染复数条件下,TRIM29敲低持续抑制VSV增殖,而过表达则促进病毒复制。机制研究表明,与预期不同,VSV感染条件下MAVS蛋白水平在TRIM29敲低或过表达细胞中均无明显变化,提示MAVS可能不是PK15细胞中TRIM29调控VSV感染的关键下游效应分子。值得注意的是,在VSV感染条件下,TRIM29仍能调控STING蛋白表达,进而影响TBK1-IRF3信号轴的激活。
图2.TRIM29通过抑制I型IFN的产生促进VSV感染

3.Trim 29-KO小鼠对PRV和VSV感染具有弹性

基因型鉴定和免疫印迹分析证实了Trim29基因的成功敲除及蛋白表达的完全缺失。有趣的是,生长发育监测显示,纯合Trim29-KO小鼠在断奶前表现出显著优于杂合KO和野生型(WT)同窝小鼠的体重增长趋势,而断奶后三组生长速率趋于一致。在PRV皮下攻毒实验中,纯合KO小鼠表现出明显减轻的临床症状和显著降低的死亡率,其脑组织中IFNα和IFNβ mRNA水平选择性升高,同时脑和肺组织中的PRV病毒载量显著低于对照组。在VSV攻毒实验中,纯合Trim29-KO小鼠展现出更强的抗病毒表型,在整个12天观察期内实现完全存活(0%死亡率),而杂合KO和WT组存活率约为57%。与存活表型一致,纯合KO小鼠脑组织中IFNα和IFNβ显著上调,脑组织和血清中的VSV病毒拷贝数明显降低。
图3.Trim 29-KO小鼠的建立及其抗病毒能力的评估

4.通过基因编辑和动物克隆产生TRIM 29-KO猪

研究团队首先设计靶向TRIM29基因第一外显子的gRNA,转染猪胎儿成纤维细胞(PFF)后筛选获得双等位基因发生插入缺失(indels)的编辑细胞系作为供体细胞。随后进行体细胞核移植,共将胚胎移植至10头受体母猪,其中5头成功妊娠,最终获得31头克隆仔猪,26头健康存活。生长发育观察显示,TRIM29-KO克隆猪在后续饲养过程中未见明显发育异常或健康问题。基因型分析证实,所有克隆猪均携带与供体细胞相同的双等位基因编辑:一个等位基因发生1-bp插入,另一个发生1-bp缺失。鉴于TRIM29在皮肤组织中高表达,研究团队通过耳部皮肤活检进行免疫印迹验证,结果显示克隆猪皮肤中TRIM29蛋白完全检测不到,而野生型对照则呈现强表达,从蛋白水平确认了基因敲除的成功。安全性评估方面,研究团队利用Cas-Offinder和CRISPR软件预测了多达934个潜在脱靶位点,通过对TRIM29-KO猪进行全基因组测序并将数据比对至猪参考基因组(SSC11.1),对候选脱靶位点进行PCR扩增和Sanger测序验证,结果未检测到可识别的脱靶突变。
图4.TRIM 29-KO猪的产生
5.TRIM 29-KO猪对PRV感染有抵抗力
研究人员将6头KO猪和15头品种匹配的5月龄野生型(WT)猪经鼻接种PRV病毒液(每鼻孔5 mL,滴度为1×10^6.9 TCID50/100 μL),并连续监测临床症状和体温变化。结果显示,KO组猪临床症状明显减轻,活动状态更佳,体温反应更平缓,死亡率显著低于WT组。至感染后第9天实验终点,15头WT猪中仅3头存活且呈现濒死状态,而6头KO猪中3头存活且临床表现正常。病毒学分析表明,KO猪在整个感染期间的口腔排毒水平持续低于WT组,脑组织和肺组织中的病毒载量显著降低,血清病毒载量在感染后第7天也呈现降低趋势。血清学检测显示,KO猪在感染后第7和9天的PRV gB和gE抗体水平均明显低于WT组,与其较低的病毒载量和减轻的疾病严重程度一致。进一步的细胞因子分析发现,KO猪血清中IFNα和IFNβ水平在病毒感染后持续高于WT组,脑组织中IFNα和IFNβ mRNA表达显著上调,ISG基因(MX1和ISG15)也呈现升高趋势。组织病理学检查显示,WT猪肺部呈现肺泡壁增厚伴炎细胞浸润,脑组织出现血管周围套袖现象;而KO猪组织病变明显减轻。免疫组化染色证实,WT猪脑和肺组织中PRV抗原信号更强且分布更广。
图5.TRIM 29-KO猪的PRV攻毒结果
图6.猪伪狂犬病病毒感染后Ⅰ型干扰素信号和组织病理学变化
6.TRIM 29-KO猪源PAM对多种病毒具有弹性
鉴于I型干扰素具有广谱抗病毒特性,研究人员对PRV(DNA病毒)、VSV(RNA病毒)和TGEV(冠状病毒)三种不同病毒进行了攻毒实验。结果显示,与野生型(WT)PAMs相比,TRIM29-KO PAMs在PRV感染后诱导了更高的IFNα和IFNβ表达,同时病毒滴度显著降低。类似的结果在VSV感染中得到验证:KO PAMs中I型干扰素水平升高,VSV复制能力下降。进一步对猪传染性胃肠炎病毒(TGEV)的感染实验表明,KO PAMs同样表现出增强的抗病毒能力,IFNα和IFNβ mRNA水平显著上调,病毒滴度降低。病毒动力学研究在不同感染复数(MOI=0.1和1)条件下进一步证实,PRV、VSV和TGEV三种病毒在KO PAMs中的复制动力学均受到明显抑制。这些结果一致表明,TRIM29-KO猪来源的PAMs通过增强的I型干扰素信号,对多种病毒病原体均表现出显著提高的抵抗力,不仅包括DNA病毒(PRV),还包括RNA病毒(VSV)和冠状病毒(TGEV),充分体现了TRIM29缺失赋予的广谱抗病毒效应。
图7.从TRIM 29-KO猪分离的PAM对多种病毒具有弹性
7.TRIM 29-KO小鼠和猪没有表现出升高的炎症水平
对1月龄仔猪血清的多因子检测显示,TRIM29-KO猪与野生型(WT)对照组相比,包括IFNα、IFNγ、IL-1β、IL-6、TNFα在内的多种关键促炎和抗炎细胞因子浓度均处于相当水平,仅IL-8在KO组中呈现显著下调。体液免疫参数方面,两组间IgG、IgA、IgM免疫球蛋白水平无显著差异。对5周龄小鼠血清的分析表明,Trim29-KO小鼠的促炎因子TNFα、IFNγ和IL-17A浓度甚至低于对照组,而IL-1β、IL-6、IL-10等未见改变;免疫球蛋白谱系中仅IgA水平降低,其余亚型均无显著变化。为进一步评估病理条件下的炎症反应,研究人员利用脂多糖(LPS)诱导PAMs炎症模型。结果显示,在LPS刺激12小时后,KO和WT PAMs的促炎因子(TNFα、IL-1β、IL-6)及炎症标志物COX2的mRNA表达水平无显著差异;蛋白水平检测也证实pro-TNFα、pro-IL-1β和COX2的表达量在两组间相当。这些多层次的证据表明,TRIM29-KO小鼠和猪在生理条件下不呈现系统性炎症水平升高,甚至在部分指标上表现出更低的炎症基调;在LPS诱导的急性炎症刺激下,KO细胞也未出现过度的炎症反应。
图8.TRIM 29-KO与WT猪和小鼠模型中炎症和免疫学特征的比较分析
研究总结

本研究首次系统揭示了E3泛素连接酶TRIM29作为I型干扰素信号通路的负调控因子,在猪抗病毒免疫中的关键作用。通过体外细胞实验证实,TRIM29敲低可显著增强PK15细胞对DNA病毒PRV和RNA病毒VSV的抗感染能力,其机制主要依赖于对STING蛋白的稳定性调控,进而激活TBK1-IRF3信号轴,促进I型干扰素产生。这一发现突破了传统认知中TRIM29仅特异性调控DNA或RNA病毒通路的局限,证明其通过靶向STING这一共同节点实现对广谱病毒的感受与调控。

为进一步验证体内抗病毒效果,研究团队成功构建了Trim29基因敲除小鼠模型,并在此基础上通过CRISPR/Cas9基因编辑结合体细胞核移植技术,成功培育出TRIM29基因敲除猪。活体攻毒实验表明,TRIM29-KO猪对PRV感染表现出显著增强的抵抗力,临床症减轻、死亡率降低、病毒载量下降,且血清和组织中I型干扰素水平持续升高。更为重要的是,从KO猪分离的原代肺泡巨噬细胞对PRV、VSV和TGEV三种不同类型病毒均呈现广谱抗感染能力,充分体现了TRIM29缺失赋予的广谱抗病毒效应。

源论文链接:https://doi.org/10.1371/journal.ppat.1014023 M

编辑:九九

投稿合作:shouyiyanquan@163.com

可为课题组代发文章宣传、新闻通稿、招聘等

标注“原创”仅代表原创编译,原文版权归原作者所有。本文仅用作学术交流分享,如有错误或侵权请后台私信订正或删除。
点亮在看  为兽医科研点赞 

最新文章

随机文章

基本 文件 流程 错误 SQL 调试
  1. 请求信息 : 2026-05-28 21:36:19 HTTP/2.0 GET : https://h.mffb.com.cn/a/496215.html
  2. 运行时间 : 0.084485s [ 吞吐率:11.84req/s ] 内存消耗:4,556.73kb 文件加载:140
  3. 缓存信息 : 0 reads,0 writes
  4. 会话信息 : SESSION_ID=d0ef31bc6d7f65ed47e2de914dd007c4
  1. /yingpanguazai/ssd/ssd1/www/h.mffb.com.cn/public/index.php ( 0.79 KB )
  2. /yingpanguazai/ssd/ssd1/www/h.mffb.com.cn/vendor/autoload.php ( 0.17 KB )
  3. /yingpanguazai/ssd/ssd1/www/h.mffb.com.cn/vendor/composer/autoload_real.php ( 2.49 KB )
  4. /yingpanguazai/ssd/ssd1/www/h.mffb.com.cn/vendor/composer/platform_check.php ( 0.90 KB )
  5. /yingpanguazai/ssd/ssd1/www/h.mffb.com.cn/vendor/composer/ClassLoader.php ( 14.03 KB )
  6. /yingpanguazai/ssd/ssd1/www/h.mffb.com.cn/vendor/composer/autoload_static.php ( 4.90 KB )
  7. /yingpanguazai/ssd/ssd1/www/h.mffb.com.cn/vendor/topthink/think-helper/src/helper.php ( 8.34 KB )
  8. /yingpanguazai/ssd/ssd1/www/h.mffb.com.cn/vendor/topthink/think-validate/src/helper.php ( 2.19 KB )
  9. /yingpanguazai/ssd/ssd1/www/h.mffb.com.cn/vendor/topthink/think-orm/src/helper.php ( 1.47 KB )
  10. /yingpanguazai/ssd/ssd1/www/h.mffb.com.cn/vendor/topthink/think-orm/stubs/load_stubs.php ( 0.16 KB )
  11. /yingpanguazai/ssd/ssd1/www/h.mffb.com.cn/vendor/topthink/framework/src/think/Exception.php ( 1.69 KB )
  12. /yingpanguazai/ssd/ssd1/www/h.mffb.com.cn/vendor/topthink/think-container/src/Facade.php ( 2.71 KB )
  13. /yingpanguazai/ssd/ssd1/www/h.mffb.com.cn/vendor/symfony/deprecation-contracts/function.php ( 0.99 KB )
  14. /yingpanguazai/ssd/ssd1/www/h.mffb.com.cn/vendor/symfony/polyfill-mbstring/bootstrap.php ( 8.26 KB )
  15. /yingpanguazai/ssd/ssd1/www/h.mffb.com.cn/vendor/symfony/polyfill-mbstring/bootstrap80.php ( 9.78 KB )
  16. /yingpanguazai/ssd/ssd1/www/h.mffb.com.cn/vendor/symfony/var-dumper/Resources/functions/dump.php ( 1.49 KB )
  17. /yingpanguazai/ssd/ssd1/www/h.mffb.com.cn/vendor/topthink/think-dumper/src/helper.php ( 0.18 KB )
  18. /yingpanguazai/ssd/ssd1/www/h.mffb.com.cn/vendor/symfony/var-dumper/VarDumper.php ( 4.30 KB )
  19. /yingpanguazai/ssd/ssd1/www/h.mffb.com.cn/vendor/topthink/framework/src/think/App.php ( 15.30 KB )
  20. /yingpanguazai/ssd/ssd1/www/h.mffb.com.cn/vendor/topthink/think-container/src/Container.php ( 15.76 KB )
  21. /yingpanguazai/ssd/ssd1/www/h.mffb.com.cn/vendor/psr/container/src/ContainerInterface.php ( 1.02 KB )
  22. /yingpanguazai/ssd/ssd1/www/h.mffb.com.cn/app/provider.php ( 0.19 KB )
  23. /yingpanguazai/ssd/ssd1/www/h.mffb.com.cn/vendor/topthink/framework/src/think/Http.php ( 6.04 KB )
  24. /yingpanguazai/ssd/ssd1/www/h.mffb.com.cn/vendor/topthink/think-helper/src/helper/Str.php ( 7.29 KB )
  25. /yingpanguazai/ssd/ssd1/www/h.mffb.com.cn/vendor/topthink/framework/src/think/Env.php ( 4.68 KB )
  26. /yingpanguazai/ssd/ssd1/www/h.mffb.com.cn/app/common.php ( 0.03 KB )
  27. /yingpanguazai/ssd/ssd1/www/h.mffb.com.cn/vendor/topthink/framework/src/helper.php ( 18.78 KB )
  28. /yingpanguazai/ssd/ssd1/www/h.mffb.com.cn/vendor/topthink/framework/src/think/Config.php ( 5.54 KB )
  29. /yingpanguazai/ssd/ssd1/www/h.mffb.com.cn/config/app.php ( 0.95 KB )
  30. /yingpanguazai/ssd/ssd1/www/h.mffb.com.cn/config/cache.php ( 0.78 KB )
  31. /yingpanguazai/ssd/ssd1/www/h.mffb.com.cn/config/console.php ( 0.23 KB )
  32. /yingpanguazai/ssd/ssd1/www/h.mffb.com.cn/config/cookie.php ( 0.56 KB )
  33. /yingpanguazai/ssd/ssd1/www/h.mffb.com.cn/config/database.php ( 2.48 KB )
  34. /yingpanguazai/ssd/ssd1/www/h.mffb.com.cn/vendor/topthink/framework/src/think/facade/Env.php ( 1.67 KB )
  35. /yingpanguazai/ssd/ssd1/www/h.mffb.com.cn/config/filesystem.php ( 0.61 KB )
  36. /yingpanguazai/ssd/ssd1/www/h.mffb.com.cn/config/lang.php ( 0.91 KB )
  37. /yingpanguazai/ssd/ssd1/www/h.mffb.com.cn/config/log.php ( 1.35 KB )
  38. /yingpanguazai/ssd/ssd1/www/h.mffb.com.cn/config/middleware.php ( 0.19 KB )
  39. /yingpanguazai/ssd/ssd1/www/h.mffb.com.cn/config/route.php ( 1.89 KB )
  40. /yingpanguazai/ssd/ssd1/www/h.mffb.com.cn/config/session.php ( 0.57 KB )
  41. /yingpanguazai/ssd/ssd1/www/h.mffb.com.cn/config/trace.php ( 0.34 KB )
  42. /yingpanguazai/ssd/ssd1/www/h.mffb.com.cn/config/view.php ( 0.82 KB )
  43. /yingpanguazai/ssd/ssd1/www/h.mffb.com.cn/app/event.php ( 0.25 KB )
  44. /yingpanguazai/ssd/ssd1/www/h.mffb.com.cn/vendor/topthink/framework/src/think/Event.php ( 7.67 KB )
  45. /yingpanguazai/ssd/ssd1/www/h.mffb.com.cn/app/service.php ( 0.13 KB )
  46. /yingpanguazai/ssd/ssd1/www/h.mffb.com.cn/app/AppService.php ( 0.26 KB )
  47. /yingpanguazai/ssd/ssd1/www/h.mffb.com.cn/vendor/topthink/framework/src/think/Service.php ( 1.64 KB )
  48. /yingpanguazai/ssd/ssd1/www/h.mffb.com.cn/vendor/topthink/framework/src/think/Lang.php ( 7.35 KB )
  49. /yingpanguazai/ssd/ssd1/www/h.mffb.com.cn/vendor/topthink/framework/src/lang/zh-cn.php ( 13.70 KB )
  50. /yingpanguazai/ssd/ssd1/www/h.mffb.com.cn/vendor/topthink/framework/src/think/initializer/Error.php ( 3.31 KB )
  51. /yingpanguazai/ssd/ssd1/www/h.mffb.com.cn/vendor/topthink/framework/src/think/initializer/RegisterService.php ( 1.33 KB )
  52. /yingpanguazai/ssd/ssd1/www/h.mffb.com.cn/vendor/services.php ( 0.14 KB )
  53. /yingpanguazai/ssd/ssd1/www/h.mffb.com.cn/vendor/topthink/framework/src/think/service/PaginatorService.php ( 1.52 KB )
  54. /yingpanguazai/ssd/ssd1/www/h.mffb.com.cn/vendor/topthink/framework/src/think/service/ValidateService.php ( 0.99 KB )
  55. /yingpanguazai/ssd/ssd1/www/h.mffb.com.cn/vendor/topthink/framework/src/think/service/ModelService.php ( 2.04 KB )
  56. /yingpanguazai/ssd/ssd1/www/h.mffb.com.cn/vendor/topthink/think-trace/src/Service.php ( 0.77 KB )
  57. /yingpanguazai/ssd/ssd1/www/h.mffb.com.cn/vendor/topthink/framework/src/think/Middleware.php ( 6.72 KB )
  58. /yingpanguazai/ssd/ssd1/www/h.mffb.com.cn/vendor/topthink/framework/src/think/initializer/BootService.php ( 0.77 KB )
  59. /yingpanguazai/ssd/ssd1/www/h.mffb.com.cn/vendor/topthink/think-orm/src/Paginator.php ( 11.86 KB )
  60. /yingpanguazai/ssd/ssd1/www/h.mffb.com.cn/vendor/topthink/think-validate/src/Validate.php ( 63.20 KB )
  61. /yingpanguazai/ssd/ssd1/www/h.mffb.com.cn/vendor/topthink/think-orm/src/Model.php ( 23.55 KB )
  62. /yingpanguazai/ssd/ssd1/www/h.mffb.com.cn/vendor/topthink/think-orm/src/model/concern/Attribute.php ( 21.05 KB )
  63. /yingpanguazai/ssd/ssd1/www/h.mffb.com.cn/vendor/topthink/think-orm/src/model/concern/AutoWriteData.php ( 4.21 KB )
  64. /yingpanguazai/ssd/ssd1/www/h.mffb.com.cn/vendor/topthink/think-orm/src/model/concern/Conversion.php ( 6.44 KB )
  65. /yingpanguazai/ssd/ssd1/www/h.mffb.com.cn/vendor/topthink/think-orm/src/model/concern/DbConnect.php ( 5.16 KB )
  66. /yingpanguazai/ssd/ssd1/www/h.mffb.com.cn/vendor/topthink/think-orm/src/model/concern/ModelEvent.php ( 2.33 KB )
  67. /yingpanguazai/ssd/ssd1/www/h.mffb.com.cn/vendor/topthink/think-orm/src/model/concern/RelationShip.php ( 28.29 KB )
  68. /yingpanguazai/ssd/ssd1/www/h.mffb.com.cn/vendor/topthink/think-helper/src/contract/Arrayable.php ( 0.09 KB )
  69. /yingpanguazai/ssd/ssd1/www/h.mffb.com.cn/vendor/topthink/think-helper/src/contract/Jsonable.php ( 0.13 KB )
  70. /yingpanguazai/ssd/ssd1/www/h.mffb.com.cn/vendor/topthink/think-orm/src/model/contract/Modelable.php ( 0.09 KB )
  71. /yingpanguazai/ssd/ssd1/www/h.mffb.com.cn/vendor/topthink/framework/src/think/Db.php ( 2.88 KB )
  72. /yingpanguazai/ssd/ssd1/www/h.mffb.com.cn/vendor/topthink/think-orm/src/DbManager.php ( 8.52 KB )
  73. /yingpanguazai/ssd/ssd1/www/h.mffb.com.cn/vendor/topthink/framework/src/think/Log.php ( 6.28 KB )
  74. /yingpanguazai/ssd/ssd1/www/h.mffb.com.cn/vendor/topthink/framework/src/think/Manager.php ( 3.92 KB )
  75. /yingpanguazai/ssd/ssd1/www/h.mffb.com.cn/vendor/psr/log/src/LoggerTrait.php ( 2.69 KB )
  76. /yingpanguazai/ssd/ssd1/www/h.mffb.com.cn/vendor/psr/log/src/LoggerInterface.php ( 2.71 KB )
  77. /yingpanguazai/ssd/ssd1/www/h.mffb.com.cn/vendor/topthink/framework/src/think/Cache.php ( 4.92 KB )
  78. /yingpanguazai/ssd/ssd1/www/h.mffb.com.cn/vendor/psr/simple-cache/src/CacheInterface.php ( 4.71 KB )
  79. /yingpanguazai/ssd/ssd1/www/h.mffb.com.cn/vendor/topthink/think-helper/src/helper/Arr.php ( 16.63 KB )
  80. /yingpanguazai/ssd/ssd1/www/h.mffb.com.cn/vendor/topthink/framework/src/think/cache/driver/File.php ( 7.84 KB )
  81. /yingpanguazai/ssd/ssd1/www/h.mffb.com.cn/vendor/topthink/framework/src/think/cache/Driver.php ( 9.03 KB )
  82. /yingpanguazai/ssd/ssd1/www/h.mffb.com.cn/vendor/topthink/framework/src/think/contract/CacheHandlerInterface.php ( 1.99 KB )
  83. /yingpanguazai/ssd/ssd1/www/h.mffb.com.cn/app/Request.php ( 0.09 KB )
  84. /yingpanguazai/ssd/ssd1/www/h.mffb.com.cn/vendor/topthink/framework/src/think/Request.php ( 55.78 KB )
  85. /yingpanguazai/ssd/ssd1/www/h.mffb.com.cn/app/middleware.php ( 0.25 KB )
  86. /yingpanguazai/ssd/ssd1/www/h.mffb.com.cn/vendor/topthink/framework/src/think/Pipeline.php ( 2.61 KB )
  87. /yingpanguazai/ssd/ssd1/www/h.mffb.com.cn/vendor/topthink/think-trace/src/TraceDebug.php ( 3.40 KB )
  88. /yingpanguazai/ssd/ssd1/www/h.mffb.com.cn/vendor/topthink/framework/src/think/middleware/SessionInit.php ( 1.94 KB )
  89. /yingpanguazai/ssd/ssd1/www/h.mffb.com.cn/vendor/topthink/framework/src/think/Session.php ( 1.80 KB )
  90. /yingpanguazai/ssd/ssd1/www/h.mffb.com.cn/vendor/topthink/framework/src/think/session/driver/File.php ( 6.27 KB )
  91. /yingpanguazai/ssd/ssd1/www/h.mffb.com.cn/vendor/topthink/framework/src/think/contract/SessionHandlerInterface.php ( 0.87 KB )
  92. /yingpanguazai/ssd/ssd1/www/h.mffb.com.cn/vendor/topthink/framework/src/think/session/Store.php ( 7.12 KB )
  93. /yingpanguazai/ssd/ssd1/www/h.mffb.com.cn/vendor/topthink/framework/src/think/Route.php ( 23.73 KB )
  94. /yingpanguazai/ssd/ssd1/www/h.mffb.com.cn/vendor/topthink/framework/src/think/route/RuleName.php ( 5.75 KB )
  95. /yingpanguazai/ssd/ssd1/www/h.mffb.com.cn/vendor/topthink/framework/src/think/route/Domain.php ( 2.53 KB )
  96. /yingpanguazai/ssd/ssd1/www/h.mffb.com.cn/vendor/topthink/framework/src/think/route/RuleGroup.php ( 22.43 KB )
  97. /yingpanguazai/ssd/ssd1/www/h.mffb.com.cn/vendor/topthink/framework/src/think/route/Rule.php ( 26.95 KB )
  98. /yingpanguazai/ssd/ssd1/www/h.mffb.com.cn/vendor/topthink/framework/src/think/route/RuleItem.php ( 9.78 KB )
  99. /yingpanguazai/ssd/ssd1/www/h.mffb.com.cn/route/app.php ( 1.72 KB )
  100. /yingpanguazai/ssd/ssd1/www/h.mffb.com.cn/vendor/topthink/framework/src/think/facade/Route.php ( 4.70 KB )
  101. /yingpanguazai/ssd/ssd1/www/h.mffb.com.cn/vendor/topthink/framework/src/think/route/dispatch/Controller.php ( 4.74 KB )
  102. /yingpanguazai/ssd/ssd1/www/h.mffb.com.cn/vendor/topthink/framework/src/think/route/Dispatch.php ( 10.44 KB )
  103. /yingpanguazai/ssd/ssd1/www/h.mffb.com.cn/app/controller/Index.php ( 4.81 KB )
  104. /yingpanguazai/ssd/ssd1/www/h.mffb.com.cn/app/BaseController.php ( 2.05 KB )
  105. /yingpanguazai/ssd/ssd1/www/h.mffb.com.cn/vendor/topthink/think-orm/src/facade/Db.php ( 0.93 KB )
  106. /yingpanguazai/ssd/ssd1/www/h.mffb.com.cn/vendor/topthink/think-orm/src/db/connector/Mysql.php ( 5.44 KB )
  107. /yingpanguazai/ssd/ssd1/www/h.mffb.com.cn/vendor/topthink/think-orm/src/db/PDOConnection.php ( 52.47 KB )
  108. /yingpanguazai/ssd/ssd1/www/h.mffb.com.cn/vendor/topthink/think-orm/src/db/Connection.php ( 8.39 KB )
  109. /yingpanguazai/ssd/ssd1/www/h.mffb.com.cn/vendor/topthink/think-orm/src/db/ConnectionInterface.php ( 4.57 KB )
  110. /yingpanguazai/ssd/ssd1/www/h.mffb.com.cn/vendor/topthink/think-orm/src/db/builder/Mysql.php ( 16.58 KB )
  111. /yingpanguazai/ssd/ssd1/www/h.mffb.com.cn/vendor/topthink/think-orm/src/db/Builder.php ( 24.06 KB )
  112. /yingpanguazai/ssd/ssd1/www/h.mffb.com.cn/vendor/topthink/think-orm/src/db/BaseBuilder.php ( 27.50 KB )
  113. /yingpanguazai/ssd/ssd1/www/h.mffb.com.cn/vendor/topthink/think-orm/src/db/Query.php ( 15.71 KB )
  114. /yingpanguazai/ssd/ssd1/www/h.mffb.com.cn/vendor/topthink/think-orm/src/db/BaseQuery.php ( 45.13 KB )
  115. /yingpanguazai/ssd/ssd1/www/h.mffb.com.cn/vendor/topthink/think-orm/src/db/concern/TimeFieldQuery.php ( 7.43 KB )
  116. /yingpanguazai/ssd/ssd1/www/h.mffb.com.cn/vendor/topthink/think-orm/src/db/concern/AggregateQuery.php ( 3.26 KB )
  117. /yingpanguazai/ssd/ssd1/www/h.mffb.com.cn/vendor/topthink/think-orm/src/db/concern/ModelRelationQuery.php ( 20.07 KB )
  118. /yingpanguazai/ssd/ssd1/www/h.mffb.com.cn/vendor/topthink/think-orm/src/db/concern/ParamsBind.php ( 3.66 KB )
  119. /yingpanguazai/ssd/ssd1/www/h.mffb.com.cn/vendor/topthink/think-orm/src/db/concern/ResultOperation.php ( 7.01 KB )
  120. /yingpanguazai/ssd/ssd1/www/h.mffb.com.cn/vendor/topthink/think-orm/src/db/concern/WhereQuery.php ( 19.37 KB )
  121. /yingpanguazai/ssd/ssd1/www/h.mffb.com.cn/vendor/topthink/think-orm/src/db/concern/JoinAndViewQuery.php ( 7.11 KB )
  122. /yingpanguazai/ssd/ssd1/www/h.mffb.com.cn/vendor/topthink/think-orm/src/db/concern/TableFieldInfo.php ( 2.63 KB )
  123. /yingpanguazai/ssd/ssd1/www/h.mffb.com.cn/vendor/topthink/think-orm/src/db/concern/Transaction.php ( 2.77 KB )
  124. /yingpanguazai/ssd/ssd1/www/h.mffb.com.cn/vendor/topthink/framework/src/think/log/driver/File.php ( 5.96 KB )
  125. /yingpanguazai/ssd/ssd1/www/h.mffb.com.cn/vendor/topthink/framework/src/think/contract/LogHandlerInterface.php ( 0.86 KB )
  126. /yingpanguazai/ssd/ssd1/www/h.mffb.com.cn/vendor/topthink/framework/src/think/log/Channel.php ( 3.89 KB )
  127. /yingpanguazai/ssd/ssd1/www/h.mffb.com.cn/vendor/topthink/framework/src/think/event/LogRecord.php ( 1.02 KB )
  128. /yingpanguazai/ssd/ssd1/www/h.mffb.com.cn/vendor/topthink/think-helper/src/Collection.php ( 16.47 KB )
  129. /yingpanguazai/ssd/ssd1/www/h.mffb.com.cn/vendor/topthink/framework/src/think/facade/View.php ( 1.70 KB )
  130. /yingpanguazai/ssd/ssd1/www/h.mffb.com.cn/vendor/topthink/framework/src/think/View.php ( 4.39 KB )
  131. /yingpanguazai/ssd/ssd1/www/h.mffb.com.cn/vendor/topthink/framework/src/think/Response.php ( 8.81 KB )
  132. /yingpanguazai/ssd/ssd1/www/h.mffb.com.cn/vendor/topthink/framework/src/think/response/View.php ( 3.29 KB )
  133. /yingpanguazai/ssd/ssd1/www/h.mffb.com.cn/vendor/topthink/framework/src/think/Cookie.php ( 6.06 KB )
  134. /yingpanguazai/ssd/ssd1/www/h.mffb.com.cn/vendor/topthink/think-view/src/Think.php ( 8.38 KB )
  135. /yingpanguazai/ssd/ssd1/www/h.mffb.com.cn/vendor/topthink/framework/src/think/contract/TemplateHandlerInterface.php ( 1.60 KB )
  136. /yingpanguazai/ssd/ssd1/www/h.mffb.com.cn/vendor/topthink/think-template/src/Template.php ( 46.61 KB )
  137. /yingpanguazai/ssd/ssd1/www/h.mffb.com.cn/vendor/topthink/think-template/src/template/driver/File.php ( 2.41 KB )
  138. /yingpanguazai/ssd/ssd1/www/h.mffb.com.cn/vendor/topthink/think-template/src/template/contract/DriverInterface.php ( 0.86 KB )
  139. /yingpanguazai/ssd/ssd1/www/h.mffb.com.cn/runtime/temp/32b793ebdcbdb96aeb8bb24c123b0bef.php ( 11.98 KB )
  140. /yingpanguazai/ssd/ssd1/www/h.mffb.com.cn/vendor/topthink/think-trace/src/Html.php ( 4.42 KB )
  1. CONNECT:[ UseTime:0.000576s ] mysql:host=127.0.0.1;port=3306;dbname=h_mffb;charset=utf8mb4
  2. SHOW FULL COLUMNS FROM `fenlei` [ RunTime:0.000739s ]
  3. SELECT * FROM `fenlei` WHERE `fid` = 0 [ RunTime:0.000289s ]
  4. SELECT * FROM `fenlei` WHERE `fid` = 63 [ RunTime:0.000228s ]
  5. SHOW FULL COLUMNS FROM `set` [ RunTime:0.000495s ]
  6. SELECT * FROM `set` [ RunTime:0.000215s ]
  7. SHOW FULL COLUMNS FROM `article` [ RunTime:0.000543s ]
  8. SELECT * FROM `article` WHERE `id` = 496215 LIMIT 1 [ RunTime:0.000456s ]
  9. UPDATE `article` SET `lasttime` = 1779975379 WHERE `id` = 496215 [ RunTime:0.001722s ]
  10. SELECT * FROM `fenlei` WHERE `id` = 64 LIMIT 1 [ RunTime:0.000229s ]
  11. SELECT * FROM `article` WHERE `id` < 496215 ORDER BY `id` DESC LIMIT 1 [ RunTime:0.000877s ]
  12. SELECT * FROM `article` WHERE `id` > 496215 ORDER BY `id` ASC LIMIT 1 [ RunTime:0.000657s ]
  13. SELECT * FROM `article` WHERE `id` < 496215 ORDER BY `id` DESC LIMIT 10 [ RunTime:0.001931s ]
  14. SELECT * FROM `article` WHERE `id` < 496215 ORDER BY `id` DESC LIMIT 10,10 [ RunTime:0.004053s ]
  15. SELECT * FROM `article` WHERE `id` < 496215 ORDER BY `id` DESC LIMIT 20,10 [ RunTime:0.005650s ]
0.086044s