当前位置:首页>农业>农业农村部种业管理司:关于征求《农作物种子质量检验机构通用要求(征求意见稿)》意见的通知

农业农村部种业管理司:关于征求《农作物种子质量检验机构通用要求(征求意见稿)》意见的通知

  • 2026-05-24 13:45:55
农业农村部种业管理司:关于征求《农作物种子质量检验机构通用要求(征求意见稿)》意见的通知

来源:农业农村部种业管理司

为落实种子法、《农作物种子质量检验机构考核管理办法》有关要求,规范农作物种子检验机构考核管理,我们研究起草了《农作物种子质量检验机构通用要求(征求意见稿)》,现向社会公开征求意见,请于2026年4月10日前通过电子邮件方式进行反馈。

联系电话:010-59194511

邮    箱:njzxzjc@agri.gov.cn

附件:农作物种子质量检验机构通用要求(征求意见稿)

农业农村部种业管理司

2026年3月10日

附件:

农作物种子质量检验机构通用要求

(征求意见稿)

为保证农作物种子质量检验机构客观公正且有能力按照规定要求从事种子检验、检测和鉴定活动,提供准确可靠的数据和结果,根据《农作物种子质量检验机构考核管理办法》(2019年8月27日农业农村部令第3号公布,2022年1月7日农业农村部令第1号修订)有关规定,制定本文件。

1 范围

1.1 本文件规定了农作物种子质量检验机构(以下简称检验机构)获得省级人民政府农业农村行政主管部门(以下简称考核机关)颁发合格证书所应满足的条件和要求。

1.2 本文件适用于从事对外开展农作物种子检验服务、出具具有证明作用数据和结果的检验机构资格考核的能力考评和监督检查,也适用于检验机构的自我评价。农作物种子检验服务包括种子质量检验、转基因种子测定以及品种真实性鉴定、品种EDV鉴定等内容。

2 组织要求

2.1 组织法律要求

2.1.1 检验机构应是依法成立并能够承担相应法律责任的法人或者其他组织。

2.1.2 检验机构或者其所在的组织应有明确的法律地位,对其出具的检验数据和结果负责,并承担相应法律责任。不具备独立法人资格的检验机构应经所在法人单位授权。企业法人不得对检验机构进行授权。

2.1.3 检验机构及其人员从事种子检验活动,应遵守国家相关法律法规的规定,恪守职业道德,符合本文件和考核机关的要求。检验机构及其人员不应从事品种选育、种子生产经营活动。

2.2 组织结构要求

2.2.1 检验机构应规定符合本文件的检验项目范围,并形成文件。检验机构应仅声明符合本文件的检验项目范围,不应包括持续从外部获得的检验活动。

2.2.2 检验机构应形成以确保实施活动一致性和结果有效性为原则的程序文件,涵盖范围包括检验机构在固定设施、固定设施以外的场所、临时或移动设施、客户的设施中实施的扦样和检验活动。

2.2.3 检验机构应构建与其从事种子检验工作相适应的组织结构,有组织结构框图明示组织和管理结构,以及管理、技术运作和支持服务之间的关系。不具备独立法人的,还应明示其在法人中的位置。

2.2.4 检验机构应确定对检验机构全权负责的管理层。检验机构管理层应履行以下有关对管理体系的领导作用和承诺:

a)对公正性做出承诺;

b)负责管理体系的建立和有效运行;

c)确保管理体系所需的资源;

d)制定质量方针和质量目标;

e)确保管理体系要求融入检验机构的全过程;

f)组织管理体系的管理评审;

g)确保管理体系实现其预期结果;

h)满足相关法律法规要求和客户要求;

i)提升客户满意度;

j)运用过程方法建立管理体系和分析风险、机遇。

2.2.5 检验机构应规定对检验活动结果有影响的所有管理、操作等人员的职责、权力和相互关系。

2.2.6 检验机构应有履行以下职责的人员,并赋予其所需的权利和资源,职责包括:

a)实施、保持和改进管理体系;

b)识别与管理体系或检验活动程序的偏离;

c)采取措施以预防或最大程度减少偏离;

d)向检验机构管理层报告管理体系运行状况和改进需求;

e)确保检验活动的有效性。

2.3 组织行为要求

2.3.1 检验机构实施种子检验活动应维持公正,并从组织结构和管理上保证公正性。检验机构应有措施确保其人员不受任何来自内外部的不正当的商业、财务和其他方面的压力和影响,并防止商业贿赂。检验机构及其人员不得与其从事种子检验活动以及出具的数据和结果存在利益关系,不得参与任何可能降低其判断独立性和检验诚信度的活动。

2.3.2 检验机构管理层应确保种子检验工作不受各方面干扰。

2.3.3 检验机构应建立识别影响公正性风险的长效机制。已识别出公正性风险的,检验机构应能证明如何消除或减少该风险。若检验机构所在的组织还从事检验以外的活动,应识别并采取措施避免潜在的利益冲突。检验机构不得使用同时在两个及以上检验机构从业的人员。

2.3.4 检验机构应建立和保持保护客户秘密和所有权的程序,该程序包括保护电子存储和传输结果信息的要求。检验机构及其人员应对其在检验活动中所知悉的国家秘密、商业秘密和技术秘密负有保密义务,并制定和实施相应的保密措施。

2.3.5 检验机构应有CASL(中国合格种子检验机构,下同)标志、公章的使用和管理程序。应有措施保证在考核合格证书明确的检验项目范围和有效期限内对外开展种子检验服务,不得超范围出具标注CASL标志的检验报告,不得伪造检验机构记录、数据或者出具虚假结果和证明。

2.3.6 确有必要进行分包的,检验机构应将其工作分包给符合本文件并获得考核合格证书的检验机构。分包事项应均在分包双方检验项目范围内,且应采用检验机构合格证书附表列出的检验方法。检验机构应将分包安排以书面形式通知客户,并征得客户的同意。检验机构对分包工作负责,保存分包方信息及符合本文件要求的相关证据记录。

3 资源要求

3.1 人员

3.1.1 检验机构应配备与其从事种子检验工作相适应的技术人员和管理人员,对所有可能影响种子检验活动的人员,无论是内部还是外部人员,均应行为公正、受到监督、胜任工作,并按照管理体系要求履行职责。检验机构技术人员不少于5人;具有分子检测或转基因种子检测资质的检验机构至少增加2人。

3.1.2 检验机构应建立和保持人员管理程序,对人员资格确认、任用、授权和能力保持等进行规范管理。应与其人员建立劳动、聘用或录用关系,明确技术人员和管理人员的岗位职责、任职要求和工作关系,使其满足岗位要求并具有所需的权力和资源。检验机构人员调离或岗位调整后应及时任免。法人、最高管理者、技术负责人、质量负责人变更应及时向考核机关报备。

3.1.3 检验机构应明确技术负责人全面负责技术运作,具有中级及以上专业技术职称或同等能力,从事种子检验相关工作5年以上,熟悉种子检验业务;应明确质量负责人确保管理体系得到实施和保持,从事实验室管理相关工作3年以上,熟悉质量体系管理业务。

3.1.4 检验机构授权签发检验报告的人员(以下简称授权签字人)应具有中级及以上专业技术职称或同等能力,掌握种子法等有关法律法规、种子检验方法、种子质量标准和种子标签标注要求、结果技术评价、报告审核签发程序等内容,并经考核机关考核。非授权签字人不得签发检验报告,不得解释检验报告。

3.1.5 检验机构应对扦样、操作设备、检验等全体人员进行能力确认,能力确认可包括教育背景、培训经历、技能水平和工作经验等方面。应由熟悉检验目的、程序、方法和结果评价的人员,对检验人员进行监督。

3.1.6 检验机构应建立和保持人员培训程序,依据当前和预期的任务,确定人员的教育和培训目标,明确培训需求,实施人员培训。

3.1.7 检验机构应保留人员的相关资格、能力确认、授权、教育、培训和监督的记录,记录包含能力要求的确定、人员选择、人员培训、人员监督、人员授权和人员能力监控。

3.2 设施与环境条件

3.2.1 检验机构应有与从事种子检验业务管理、检验工作、仪器设备使用、样品保管、化学药品保管、档案保管等要求相适应的固定场所,面积不得少于100平方米。检验项目范围涵盖分子检测内容的,面积不得少于200平方米。

3.2.2 检验机构固定场所的业务功能、仪器设备、电气线路和管道等布局应合理,符合检验流程,便于检验工作开展,并符合安全要求。

3.2.3 检验机构应对互有影响或者互不相容的业务活动进行有效隔离,采取措施以防止干扰或者交叉污染。应对进入和使用影响检验质量的区域加以控制,对需要限制活动的区域进行明确标示。

3.2.4 检验项目范围涵盖分子检测内容的,为减少潜在的对样本的污染、检验结果的影响和对人员的危害,检验机构固定场所各主要功能区应设相互分隔的工作区域,必要时实现样品在工作区内单向流动。各功能区使用面积能够保证合理安放仪器设备和符合相应业务工作的需求,实现物理隔离,必要时有防止功能区间空气交换的措施。各功能区应有明确的标识,不同工作区域内的专用设备、物品不得混用。功能区通常包括(但不限于):

a)试剂储存、准备和配制区;

b)样品制备区;

c)DNA 提取区;

d)扩增区;

e) 产物分析区。

3.2.5 检验机构应确保环境条件满足检验工作需要并确保安全,不会影响检验结果有效性或者对检验质量产生不良影响。《农作物种子检验规程》对环境控制条件有要求或环境条件影响结果有效性的(包括但不限于微生物污染、灰尘、电磁干扰、超常的温度或湿度、供电、振动等)应安装适宜的设备进行监测、控制和记录。检验机构应有措施保证检验工作具有良好的内务管理。检验场所应有预防异常情况发生的保护措施,发现环境条件影响检验结果有效性的应停止检验并记录。

3.2.6 检验机构应有妥善处理废弃样品和有害废弃物的设施与制度。危害性废弃物管理、废弃物处理和消防安全管理应符合国家有关规定。

3.3 仪器设备

3.3.1 检验机构应配备正确进行扦样、样品制备、检验、贮存、数据处理与分析等种子检验工作所需的仪器设备。用于扦样和检验的仪器设备应满足检验项目需要,应达到规定要求的准确度,符合《农作物种子检验规程》等相应技术规范的要求。

3.3.2 仪器设备包括检验活动所必需并影响结果的仪器、软件、测量标准、标准物质、参考数据、试剂、消耗品、辅助设备或相应组合装置。检验机构租用仪器设备开展检验时,应确保满足本文件;同一台仪器设备不得被不同检验机构同期共同租赁和考核认定,并能证明由承租检验机构在考核期内全权支配使用和管理。

3.3.3检验机构应有仪器设备处理、运输、储存、使用和维护等程序,并明确专人管理维护。

3.3.4 当仪器设备投入使用或重新投入使用前,检验机构应验证其符合相关技术规范要求。在检验工作中,应有仪器设备使用记录。

3.3.5 所有扦样、测量和检验仪器,只要可行,检验机构应在投入使用前进行检定、校准或其他方式量值溯源,并在有效期届满前重新进行。检验机构应制定和实施仪器设备检定、校准或其他方式量值溯源计划,按已制定的程序进行操作,以保持仪器设备状态的可信度,并进行记录。在下列情况下,测量设备应进行校准:

a)测量准确度、测量不确定度已影响报告结果的有效性,包括用于直接测量被测量的设备(如使用天平测量质量)、用于修正测量值的设备(如温度测量)、用于从多个测量计算获得测量结果的设备;

 b)为建立报告结果的计量溯源性,要求对仪器设备进行校准。

3.3.6 检验机构应有适宜的校准物质、标准样品和测量的参考标准,应尽可能溯源至国际计量单位或者有证标准物质。检验机构应有程序安全处置、运输、存储和使用校准物质、标准样品和测量的参考标准,以防止污染或性能退化。如果校准和标准物质数据中包含参考值或修正因子,检验机构应确保该参考值和修正因子得到适当的更新和应用,以满足规定要求。

3.3.7 当需要利用期间核查以确认仪器设备的性能时,应按程序进行核查。

3.3.8 所有需要检定或校准的,或具有规定有效期的设备应使用标签、编码或以其他方式标识,以便设备使用者识别检定或校准状态和有效期。

3.3.9 在下列情形下,检验机构应对仪器设备采取相关的处置措施:

a)若仪器设备有过载或处置不当、给出可疑结果、已显示有缺陷或超出规定要求时,应停止使用。这些仪器设备应予以隔离以防误用,或加贴标签(标记)以清晰表明该设备已停用,直至经过验证表明能正常工作;

b)评价仪器设备缺陷或偏离规定要求的影响,并应启动不符合工作管理程序;当检查发现有缺陷仪器设备对以前检验结果有影响或者怀疑出现错误的结果,应作出取消和重新签发检验报告;

c)有切实可行的措施防止仪器设备被意外调整而导致结果无效。

3.3.10 检验机构应保存对检验活动有影响的设备记录。适用时,记录应包括以下内容:

a)设备的识别,包括软件和固件版本;

b)制造商名称、型号、序列号或其他唯一性标识;

c)设备符合规定要求的验证证据;

d)当前的位置;

e)校准日期、校准结果、设备调整、验收准则、下次校准的预定日期或校准周期;

f)标准物质的文件、结果、验收准则、相关日期和有效期;

g)与设备性能相关的维护计划和已进行的维护;

h)设备的损坏、故障、改装或维修的详细信息。

3.4 外部提供的产品和服务

3.4.1 检验机构应有选择和购买对检验质量有影响的服务和供应品的政策和程序,包括与检验有关的试剂和耗材的购买、验收和存储程序,并确保其适宜性。

3.4.2 影响检验输出质量的采购文件,应包含所购服务和供应品的描述资料,其技术内容应经过审查和批准。

3.4.3 检验机构应确保所购买影响检验质量的供应品(包括标准物质等)、试剂和耗材,投入使用前应经过检查或证实符合《农作物种子检验规程》及相关技术规范的要求。应保存所采取的符合性检查活动的记录。

3.4.4 检验机构应对影响检验质量的重要消耗品、供应品和服务的外部供应商进行评价,并保存这些评价的记录和获批准的外部供应商名单。

4 过程要求

4.1 合同评审

4.1.1 检验机构应建立并保持评审委托方要求和合同的程序,明确检验项目、检验方法、检验时间和费用、使用分包检验机构(适用时)等相关要求。

4.1.2 合同由样品接收人员和委托方经充分有效沟通达成一致,以委托单书面签字或盖章的形式进行确认。委托方的要求与合同之间的任何差异,应在检验工作开始之前解决。委托方要求的偏离不应影响检验机构的诚信或结果的有效性。

4.1.3 对农业农村行政主管部门下达的监督检验任务,应执行《农作物种子质量监督抽查管理办法》等有关规定。

4.2 方法的选择、验证和确认

4.2.1 承担监督检验任务或者向行政机关、司法机构、仲裁机构以及有关单位和个人提供有证明作用的数据和结果的检验服务,应按照《农作物种子检验规程》规定的检验方法进行检验。对于《农作物种子检验规程》未作规定的特殊检验项目,可使用相应国家强制性标准所规定的方法。对于其他委托检验,检验机构可选择使用国家标准、行业标准、国际标准规定的方法,并经委托方同意。委托方指定检验方法不适宜的,应拒绝接受委托。

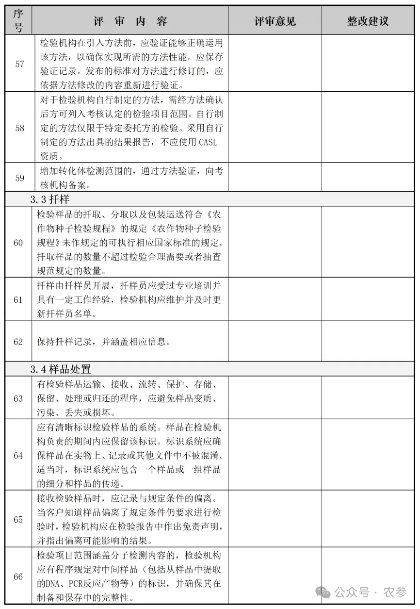
4.2.2 检验机构在引入方法前,应验证能够正确运用该方法,以确保实现所需的方法性能。应保存验证记录。发布的标准对方法进行修订的,应依据方法修改的内容重新进行验证。

4.2.3 对于检验机构自行制定的方法,需经方法确认后方可列入考核认定的检验项目范围。方法确认应尽可能全面,通过核查并提供客观证据,以证实该方法满足预期用途或应用领域的需要,并保存方法确认记录。方法确认可参照国际种子检验协会(ISTA)制定的《种子检验方法确认规范》的规定。自行制定的方法仅限于特定委托方的检验,且不出具CASL检验报告。

4.2.4 对于检验机构已具有同类作物转基因转化体成分、转化体真实性或转化体纯度检测能力的,若在两次考核期间拟申请增加某个转化体检测,且该转化体检测标准没有实质新的要求(如检测环境条件、人员能力、仪器设备的精度要求,检测步骤等)的情况下,允许检验机构通过方法验证并向考核机关备案后予以开展检测,出具CASL检验报告。

4.3 扦样

4.3.1 检验样品的扦取、分取以及包装运送应执行《农作物种子检验规程》的规定,《农作物种子检验规程》未作规定的可执行相应国家标准的规定。扦取样品的数量不得超过检验合理需要或者监督检查规范规定的数量。

4.3.2 扦样由扦样员开展,扦样员应受过专业培训并具有一定工作经验,检验机构应维护并及时更新扦样员名单。

4.3.3 检验机构应将扦样数据作为检验工作记录的一部分予以保存。这些记录应包括以下信息:

a)被扦样单位名称、地址和联系方式;

b)扦样日期和地点,适用时可标识扦样位置的图示或其它等效方式;

c)样品识别和描述的数据,包括品种名称、标签标注的种子质量指标、样品编号或扦样(单)编号,以及种子批号、种子批大小、容器数量(适用时)等;

d)检验项目与检验依据;

e)扦样员姓名;

f)对扦样中可能影响检验结果的任何环境或其他方面的说明;

g)与扦样或检验有关的其他信息。

4.4 样品处置

4.4.1 检验机构应有运输、接收、流转、保护、存储、保留、处理或归还检验样品的程序,包括为保护检验样品的真实性和可追溯性,以及检验机构与客户利益所需的所有规定。在样品的处置、运输、保存/等候和制备过程中,应注意避免样品变质、污染、丢失或损坏。

4.4.2 检验机构应有清晰标识检验样品的系统。样品在检验机构负责的期间内应保留该标识。标识系统应确保样品在实物上、记录或其他文件中不被混淆。适当时,标识系统应包含一个样品或一组样品的细分和样品的传递。

4.4.3 接收检验样品时,应记录与规定条件的偏离。当客户知道样品偏离了规定条件仍要求进行检验时,检验机构应在检验报告中作出免责声明,并指出偏离可能影响的结果。宜在检验前分取适当样品作为保留样品。

4.4.4 检验项目范围涵盖分子检测内容的,检验机构应有程序规定对中间样品(包括从样品中提取的DNA、PCR反应产物等)的标识,并确保其在制备和保存中的完整性。

4.4.5 检验样品如需要在特定环境条件下保存或制备时,应保持、监控和记录其环境条件。如需对样品进行安全保存,应具备相应安全防护措施,以保障样品的状态和完整性。

4.4.6 检验样品(包括备份样品、保留样品和剩余样品)自检验报告签发之日起保存不少于1年。

4.5 技术记录

4.5.1 检验机构应确保每一项检验活动的技术记录包含结果、报告和充分的信息,以便在可能时识别影响检验结果的因素,并确保能在尽可能接近原条件的情况下重复该检验活动。技术记录应包括每项检验活动以及审核数据结果的日期和责任人。原始的观察结果、数据和计算应在工作(观察或获得)时予以记录,并应按特定任务予以识别。

4.5.2 检验机构应确保技术记录的修改可追溯到前一个版本或原始观察结果。应保存原始的以及修改后的数据和文档,包括修改的日期、标识修改的内容和负责修改的人员。

4.6 数据控制和信息管理

4.6.1 检验机构应获得开展检验活动所需的数据和信息,并有措施对计算、数据处理和数据传送进行系统和有效检查。

4.6.2 当利用计算机或自动化设备,或者信息管理系统用于收集、处理、记录、报告、存储或检索数据时,检验机构应确保在投入使用前进行功能确认,包括检验机构信息管理系统中接口的正常运行。对管理系统的任何变更,包括修改检验机构软件配置或商业化软件,在实施前都应被批准、形成文件并确认。

4.6.3 检验机构信息管理系统应符合下列要求:

a)防止未经授权的访问;

b)被安全保护以防止篡改和丢失;

c)在符合系统供应商或检验机构规定的环境中运行,或对于非计算机化的系统,提供保护人工记录和转录准确性的条件;

d)以确保对数据和信息完整性的方式进行维护,包括对于系统失效、适当的紧急措施及纠正措施的记录。

4.6.4 检验机构应确保员工易于获取与检验机构信息管理系统相关的说明书、手册和参考数据。

4.7 报告结果

4.7.1 检验机构应按照《农作物种子检验规程》规定,明确签发种子批检验报告和种子样品检验报告的条件。种子批检验报告是指出具与种子批相关的结果报告文件,其扦样、检验可由同一检验机构进行,也可由不同机构分别进行;种子样品检验报告是指出具只与委托方的送验样品检验结果相关的结果报告文件。

4.7.2 检验报告使用统一的格式,用电脑打印。在中国种业大数据平台获取二维码,并印制在检验报告首页,确保每份或每批检验报告二维码的唯一性。检验报告不能有添加、修改、替换或者涂改的迹象。检验报告通常一式两份,一份给委托方或者被检查企业,另一份与技术记录一并存档。检验机构开展资质范围外的检验、检测或鉴定服务,不得使用检验报告统一格式。

4.7.3 检验报告应保证数据和结果准确、客观、真实,正确使用CASL标志,有授权签字人签字或者备案的授权签字人人名章,并有检验机构公章。通过中国种业大数据平台数据比对形成检验结果的,应当在备注中声明比对编号。检验机构开展资质范围内的检验,符合要求的,检验报告须使用CASL标志。

4.7.4 检验报告可作出检验结果符合或者不符合法规、标签标注的种子质量指标、质量标准、技术规范要求的声明,其结论用语应符合相关规定要求,并在检验机构的管理体系文件中予以明确规定。

4.7.5 检验报告包含由分包方所出具检验机构结果的,应予清晰标明。分包方应以书面或者电子方式报告结果。

4.7.6 应按规定发送检验报告,并做好发送记录。采用电话、传真或者其他电子方式传送检验结果的,应确认委托方的身份并进行记录。

4.7.7 对已签发检验报告进行实质性修改、补充或重新签发的,应以追加报告或者更换报告形式实施。修改应满足本文件的所有要求,追加报告包括“对编号为XXX检验报告的修改(补充或更正)”或者其他等效文字的声明。更换检验报告应予以唯一性标识,并注明所替代的原检验报告。

4.7.8 除客户提供的信息外,检验机构应对检验报告中所有信息负责。客户提供的数据应予以明确标识。此外,当客户提供的信息可能影响结果的有效性时,检验报告中应有免责声明。当检验机构不负责扦样或无法确定扦取样品与种子批关系的,应在检验报告中声明结果仅适用于收到的样品。

4.7.9 对于分子方法开展品种真实性检测的,当检验机构无法确认委托方提供对照样品身份时,检验报告的品种真实性判定结论中不得引用其品种名称。

4.7.10 检验报告存放应防止损坏、变质、丢失,保存期不少于6年。

4.8 不符合工作

4.8.1 发现扦样、检验活动或其检验结果不符合技术规范、标准、体系文件程序或与客户协商一致要求的(如设备或环境条件超出规定限值、监控结果不能满足规定的准则),检验机构应实施不符合工作控制程序。不符合工作控制程序应确保:

a)确定不符合工作管理的职责和权力;

b)基于检验机构建立的风险水平所采取的措施,包括必要时暂停或重复工作以及扣发报告;

c)评价不符合工作的严重性,包括分析对先前结果的影响;

d)对不符合工作的可接受性作出决定,必要时通知客户并召回;

e)规定批准恢复工作的职责。

4.8.2 检验机构应保存不符合工作以及所采取措施的记录。当评价表明不符合工作可能再次发生时,或对检验机构运行与其管理体系的符合性产生怀疑时,检验机构应采取纠正措施。

4.9 确保结果有效性

4.9.1 检验机构应明确将参加能力验证活动作为外部质量保证的有效手段。应参加《农作物种子质量检验机构考核管理办法》规定组织开展的能力验证活动,独立完成验证样品检验工作,及时报送检验结果,并保存能力验证结果报告。能力验证结果不满意或者不合格的,应采取相应的纠正措施或者整改措施,并保存实施效果有效性的记录或者证明,期间应至少暂停对外出具相应项目的检验报告。若可行和适当时,检验机构应通过与其他实验室间的结果比对监控能力水平。

4.9.2 检验机构应有内部质量控制程序以监控种子扦样、检验结果的有效性。应有监控计划并加以评审,可包括但不限于下列方式:

a)采用标准物质、标准(参考)样品或质量控制物质;

b)使用仪器设备进行比对试验;

c)测量和检验设备的功能核查;

d)使用相同或不同方法进行重复检验;

e)对保留样品或者备份样品进行再检验;

f)样品不同结果之间的相关性;

g)检验报告结果的审核;

h)盲样测试。

4.9.3 检验机构应分析监控数据用于控制检验活动,适用时实施改进。若发现监控活动数据分析结果偏离,应采取预先计划的措施来纠正所出现的问题,防止结果错误。

4.10 投诉

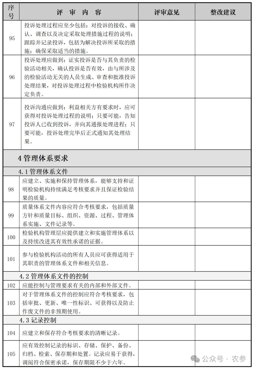
4.10.1 检验机构应建立对投诉的接收、评价和作出决定等过程的程序。投诉处理过程应至少包括以下要素和方法:

    a)对投诉的接收、确认、调查以及决定采取处理措施过程的说明;

    b)跟踪并记录投诉,包括为解决投诉所采取的措施;

    c)确保采取适当的措施。

4.10.2 检验机构处理投诉,应符合下列要求:

    a)在接到投诉后,证实投诉是否与其负责的检验活动相关,若相关则应处理;

    b)负责收集并验证所有必要的信息,以便确认投诉是否有效;

    c)由与所涉及的检验活动无关的人员生成、审查和批准投诉处理结果;

    d)对投诉处理过程中检验机构所作决定负责。

4.10.3 检验机构沟通投诉相关事宜,应符合下列要求:

    a)利益相关方有要求时,应可获得对投诉处理过程的说明;

    b)只要可能,告知投诉人已收到投诉,并向其通报处理进程;

    c)只要可能,投诉处理完毕后正式通知其处理结果。

5  管理体系要求

5.1 管理体系文件

5.1.1 检验机构应建立、实施和保持管理体系并形成文件,能够支持和证明检验机构持续满足本文件,并且保证检验结果的质量。

5.1.2 管理体系文件内容应包括:

a)符合要求的质量方针和质量目标,能体现检验机构的能力、公正性和一致运行;

b)描述符合第4章规定的组织要求内容;

c)描述符合第5章要求的资源要求内容;

d)策划与管理体系其他过程的要求相一致并符合第6章的种子检验实施所需要的过程;

e)管理体系文件的控制、记录控制、应对风险和机遇的措施、改进、纠正措施、内部审核、管理评审等实施管理体系内容;

f)包含、引用或链接与满足本文件相关的所有文件、过程、系统和记录等。

5.1.3 检验机构管理层应提供建立和实施管理体系以及持续改进其有效性承诺的证据。

5.1.4 参与检验机构活动的所有人员应可获得适用于其职责的管理体系文件和相关信息。

5.2 管理体系文件的控制

5.2.1检验机构应控制与管理要求相关的内部和外部文件。文件包括政策声明、程序、规范、制造商的说明书、校准表格、图表、教科书、张贴品、通知、备忘录、图纸、计划等。文件可承载于各种载体,例如硬拷贝或数字形式。

5.2.2 检验机构对于管理体系文件的控制,应确保:

a)文件发布前由授权人员审查其充分性并予以批准;

b)定期审查文件,并在必要时更新;

c)对文件进行唯一性标识,并能识别文件更改和当前修订状态;

d)在使用地点可获得适用文件的有关版本,并在必要时控制其发放;

e)防止作废文件的非预期使用,对确需保留的作废文件做出适当标识。

5.3 记录控制

5.3.1 检验机构应建立和保存清晰的记录以证明满足本文件的要求。

5.3.2 检验机构应有效控制记录的标识、存储、保护、备份、归档、检索、保存期和处置。记录应易于获得,调阅符合保密承诺,保存期限不少于六年。

5.4 应对风险和机遇的措施

5.4.1 检验机构应考虑与检验活动相关的风险和机遇,以确保管理体系能够实现其预期结果、增强实现检验机构目标的机遇、预防或减少检验活动中的不利影响和错误、实现改进等。

5.4.2 检验机构应策划应对风险和机遇的措施及其实施有效性的评价方式,将其纳入管理体系。

5.4.3 应对风险和机遇的措施应与其对检验结果有效性的潜在影响相适应。应对风险的方式包括识别和规避威胁,为寻求机遇承担风险,消除风险源,改变风险的可能性或后果,分担风险,或通过信息充分的决策而保留风险。机遇可能促使检验机构扩展检验项目范围,赢得新客户,使用新技术和其他方式满足客户需求。

5.5 改进

5.5.1 检验机构可通过评审操作程序、实施方针、总体目标、审核结果、纠正措施、管理评审、人员建议、风险评估、数据分析和能力验证结果等方式以发现改进机会。

5.5.2 检验机构可通过客户满意度调查、与客户沟通和共同审查报告等方式获得并分析信息反馈,采取相应措施,以改进管理体系、检验活动和客户服务。

5.6 纠正措施

5.6.1已确认发生不符合的,检验机构应采取与问题的严重性和风险大小相适应的措施。可选择采取下列措施:

a)采取措施以控制和纠正不符合,并处置不符合产生的后果;

b)通过评审和分析不符合、确定不符合的原因、确定是否存在或可能发生类似的不符合等活动,评价是否需要采取措施,以消除产生不符合的原因,避免其再次发生或者在其他场合发生。

5.6.2 检验机构应评审所采取纠正措施的有效性,纠正措施所导致的任何变更均应形成文件记录。该文件记录作为不符合的性质、产生原因和后续所采取措施以及纠正措施结果的证据。

5.7 内部审核

5.7.1 检验机构应建立和保持管理体系内部审核的程序。通过审核,验证检验机构的运作是否符合本文件要求和其自身管理体系要求,其管理体系是否得到有效的实施和保持。内部审核实施间隔一般不超过1年。

5.7.2 检验机构应依据检验活动的重要性、影响检验机构的变化和以前审核的结果,策划、制定、实施和保持审核方案。审核方案包括职责、范围、方法、审核要求等。选择由受过培训和具有经验的人员实施审核,并确保将审核结果报告相关管理层。

5.7.3 审核所发现的问题可能会影响运作的有效性或者对检验结果正确性产生怀疑的,检验机构应及时采取纠正措施。调查表明检验机构出具的检验结果可能已受影响,应书面通知受影响的委托方。

5.7.4 应记录审核内容、审核结果、所采取的纠正措施的实施情况及其有效性。

5.8 管理评审

5.8.1检验机构应建立和保持管理评审的程序。管理评审由管理层负责,应按照策划的时间间隔进行评审,以确保管理体系持续的适宜性、充分性和有效性。

5.8.2 管理评审输入应记录,包括以下相关信息:

a)与检验机构相关的内外部因素的变化;

b)目标实现;

c)政策和程序的适宜性;

d)以往管理评审所采取措施的情况;

e)近期内部审核的结果;

f)纠正措施;

g)检验机构考核所进行的评审;

h)工作量和工作类型的变化或检验项目范围的变化;

i)客户和人员的反馈;

j)投诉;

k)实施改进的有效性;

l)资源的充分性;

m)风险和机遇识别的结果;

n)保证结果有效性的输出;

o)监控活动和培训等其他相关因素。

5.8.3 管理评审输出应记录,包括以下相关决定和措施的信息:

a)管理体系及其过程有效性的改进;

b)符合本文件要求相关的检验活动的改进;

c)所需资源的提供;

d)所需的变更。

附件:Ⅰ.有关术语和定义

Ⅱ.农作物种子质量检验机构符合性核查表

附件Ⅰ

有关术语和定义

1考核 assessment

考核机关依据有关法律、法规、标准和技术规范的规定,对种子检验机构的检测条件、能力等资质进行考评和核准的活动。

2检验项目范围 testing scope

由检验机构合格证书附表所给出的检验机构对外开展农作物种子检验服务的范围,包括检验项目、检验内容、适用范围及检验依据。

注1:检验项目范围由检验项目、检验内容和适用范围三部分构成。检验项目是指扦样、净度分析、发芽试验、水分测定、品种纯度鉴定、品种真实性鉴定和转基因种子测定等检验活动或者质量指标;检验内容是指检验项目的关键检验特性或者检验方法;适用范围是指检验内容所适用的作物种子种类或者特定对象、特定特性;检验依据是指检验所采用的标准。

注2:部分检验项目之间存在着相互依存的关系。例如:部分检验项目是采用净种子作为试验样品进行检验的,发芽试验出现较多的新鲜不发芽种子需要采用四唑染色方法测定种子生活力。

3公正性 impartiality

考核结果的客观性。

注:客观性意味着免受偏见或利益冲突的影响。

4投诉 complaint

任何人员或组织向检验机构就其活动或结果表达不满意并期望得到回复的行为。

5能力验证 proficiency testing

利用检验机构间比对,按照预先制定的准则评价参加者能力的方法。

6验证 verification 

提供客观证据,证明给定项目满足规定要求。 

7确认 validation 

对规定要求满足预期用途的验证。 

8判定规则 decision rule 

需要作出与规范或标准要求符合性的声明时所描述如何考虑容许误差的规则。

9检验报告 testing report

检验机构出具检验数据和结果以及其他有关检验信息的文件。

10管理体系 management system

检验机构建立方针和目标,以及实现这些目标所采取的管理、技术运作和支持服务过程的相互关联或相互作用的一组要素。

11审核 audit

为获取审核证据并作出客观评价,所进行的系统、独立和文件化的过程,以确定满足规定要求的程度。

注:审核在实践过程中有不同的称谓,由考核机关组织实施的检验机构审核称为考核技术评审,而由检验机构自身组织实施的称为内部审核。

12管理评审 management review

由检验机构管理层组织,为确保管理体系适宜性、充分性、有效性所进行定期的、系统的评价活动。

13纠正措施 corrective action

为消除不符合的原因并防止再发生所采取的措施。

14风险 risk

不确定性的影响。

注:不确定性是指一种对某个事件或是事件的局部的结果或可能性,缺乏理解或知识方面的信息的情形;影响是指偏离预期,可是正面的或者负面的。

附件Ⅱ

农作物种子质量检验机构符合性核查表

来源:农业农村部种业管理司

版权说明:本网所选文章旨在传递更多高价值信息,版权归原作者。如有侵权,请联系删除。联系电话:18500281178(同微信)

      中国食品药品企业质量安全促进会食品安全社会共治工委会全面开展食品从业人员食品安全知识培训,并公开招募食品安全社会共治社会监督员。诚邀食用农产品及食品行业相关从业人员、关注食品安全、有社会责任感的社会各界人士踊跃参与!咨询方式:18500281178(同微信)。

最新文章

随机文章

基本 文件 流程 错误 SQL 调试
  1. 请求信息 : 2026-05-27 13:01:11 HTTP/2.0 GET : https://h.mffb.com.cn/a/488568.html
  2. 运行时间 : 0.087180s [ 吞吐率:11.47req/s ] 内存消耗:4,569.11kb 文件加载:140
  3. 缓存信息 : 0 reads,0 writes
  4. 会话信息 : SESSION_ID=f714a71ac8dc3034b5ead93c7a945b07
  1. /yingpanguazai/ssd/ssd1/www/h.mffb.com.cn/public/index.php ( 0.79 KB )
  2. /yingpanguazai/ssd/ssd1/www/h.mffb.com.cn/vendor/autoload.php ( 0.17 KB )
  3. /yingpanguazai/ssd/ssd1/www/h.mffb.com.cn/vendor/composer/autoload_real.php ( 2.49 KB )
  4. /yingpanguazai/ssd/ssd1/www/h.mffb.com.cn/vendor/composer/platform_check.php ( 0.90 KB )
  5. /yingpanguazai/ssd/ssd1/www/h.mffb.com.cn/vendor/composer/ClassLoader.php ( 14.03 KB )
  6. /yingpanguazai/ssd/ssd1/www/h.mffb.com.cn/vendor/composer/autoload_static.php ( 4.90 KB )
  7. /yingpanguazai/ssd/ssd1/www/h.mffb.com.cn/vendor/topthink/think-helper/src/helper.php ( 8.34 KB )
  8. /yingpanguazai/ssd/ssd1/www/h.mffb.com.cn/vendor/topthink/think-validate/src/helper.php ( 2.19 KB )
  9. /yingpanguazai/ssd/ssd1/www/h.mffb.com.cn/vendor/topthink/think-orm/src/helper.php ( 1.47 KB )
  10. /yingpanguazai/ssd/ssd1/www/h.mffb.com.cn/vendor/topthink/think-orm/stubs/load_stubs.php ( 0.16 KB )
  11. /yingpanguazai/ssd/ssd1/www/h.mffb.com.cn/vendor/topthink/framework/src/think/Exception.php ( 1.69 KB )
  12. /yingpanguazai/ssd/ssd1/www/h.mffb.com.cn/vendor/topthink/think-container/src/Facade.php ( 2.71 KB )
  13. /yingpanguazai/ssd/ssd1/www/h.mffb.com.cn/vendor/symfony/deprecation-contracts/function.php ( 0.99 KB )
  14. /yingpanguazai/ssd/ssd1/www/h.mffb.com.cn/vendor/symfony/polyfill-mbstring/bootstrap.php ( 8.26 KB )
  15. /yingpanguazai/ssd/ssd1/www/h.mffb.com.cn/vendor/symfony/polyfill-mbstring/bootstrap80.php ( 9.78 KB )
  16. /yingpanguazai/ssd/ssd1/www/h.mffb.com.cn/vendor/symfony/var-dumper/Resources/functions/dump.php ( 1.49 KB )
  17. /yingpanguazai/ssd/ssd1/www/h.mffb.com.cn/vendor/topthink/think-dumper/src/helper.php ( 0.18 KB )
  18. /yingpanguazai/ssd/ssd1/www/h.mffb.com.cn/vendor/symfony/var-dumper/VarDumper.php ( 4.30 KB )
  19. /yingpanguazai/ssd/ssd1/www/h.mffb.com.cn/vendor/topthink/framework/src/think/App.php ( 15.30 KB )
  20. /yingpanguazai/ssd/ssd1/www/h.mffb.com.cn/vendor/topthink/think-container/src/Container.php ( 15.76 KB )
  21. /yingpanguazai/ssd/ssd1/www/h.mffb.com.cn/vendor/psr/container/src/ContainerInterface.php ( 1.02 KB )
  22. /yingpanguazai/ssd/ssd1/www/h.mffb.com.cn/app/provider.php ( 0.19 KB )
  23. /yingpanguazai/ssd/ssd1/www/h.mffb.com.cn/vendor/topthink/framework/src/think/Http.php ( 6.04 KB )
  24. /yingpanguazai/ssd/ssd1/www/h.mffb.com.cn/vendor/topthink/think-helper/src/helper/Str.php ( 7.29 KB )
  25. /yingpanguazai/ssd/ssd1/www/h.mffb.com.cn/vendor/topthink/framework/src/think/Env.php ( 4.68 KB )
  26. /yingpanguazai/ssd/ssd1/www/h.mffb.com.cn/app/common.php ( 0.03 KB )
  27. /yingpanguazai/ssd/ssd1/www/h.mffb.com.cn/vendor/topthink/framework/src/helper.php ( 18.78 KB )
  28. /yingpanguazai/ssd/ssd1/www/h.mffb.com.cn/vendor/topthink/framework/src/think/Config.php ( 5.54 KB )
  29. /yingpanguazai/ssd/ssd1/www/h.mffb.com.cn/config/app.php ( 0.95 KB )
  30. /yingpanguazai/ssd/ssd1/www/h.mffb.com.cn/config/cache.php ( 0.78 KB )
  31. /yingpanguazai/ssd/ssd1/www/h.mffb.com.cn/config/console.php ( 0.23 KB )
  32. /yingpanguazai/ssd/ssd1/www/h.mffb.com.cn/config/cookie.php ( 0.56 KB )
  33. /yingpanguazai/ssd/ssd1/www/h.mffb.com.cn/config/database.php ( 2.48 KB )
  34. /yingpanguazai/ssd/ssd1/www/h.mffb.com.cn/vendor/topthink/framework/src/think/facade/Env.php ( 1.67 KB )
  35. /yingpanguazai/ssd/ssd1/www/h.mffb.com.cn/config/filesystem.php ( 0.61 KB )
  36. /yingpanguazai/ssd/ssd1/www/h.mffb.com.cn/config/lang.php ( 0.91 KB )
  37. /yingpanguazai/ssd/ssd1/www/h.mffb.com.cn/config/log.php ( 1.35 KB )
  38. /yingpanguazai/ssd/ssd1/www/h.mffb.com.cn/config/middleware.php ( 0.19 KB )
  39. /yingpanguazai/ssd/ssd1/www/h.mffb.com.cn/config/route.php ( 1.89 KB )
  40. /yingpanguazai/ssd/ssd1/www/h.mffb.com.cn/config/session.php ( 0.57 KB )
  41. /yingpanguazai/ssd/ssd1/www/h.mffb.com.cn/config/trace.php ( 0.34 KB )
  42. /yingpanguazai/ssd/ssd1/www/h.mffb.com.cn/config/view.php ( 0.82 KB )
  43. /yingpanguazai/ssd/ssd1/www/h.mffb.com.cn/app/event.php ( 0.25 KB )
  44. /yingpanguazai/ssd/ssd1/www/h.mffb.com.cn/vendor/topthink/framework/src/think/Event.php ( 7.67 KB )
  45. /yingpanguazai/ssd/ssd1/www/h.mffb.com.cn/app/service.php ( 0.13 KB )
  46. /yingpanguazai/ssd/ssd1/www/h.mffb.com.cn/app/AppService.php ( 0.26 KB )
  47. /yingpanguazai/ssd/ssd1/www/h.mffb.com.cn/vendor/topthink/framework/src/think/Service.php ( 1.64 KB )
  48. /yingpanguazai/ssd/ssd1/www/h.mffb.com.cn/vendor/topthink/framework/src/think/Lang.php ( 7.35 KB )
  49. /yingpanguazai/ssd/ssd1/www/h.mffb.com.cn/vendor/topthink/framework/src/lang/zh-cn.php ( 13.70 KB )
  50. /yingpanguazai/ssd/ssd1/www/h.mffb.com.cn/vendor/topthink/framework/src/think/initializer/Error.php ( 3.31 KB )
  51. /yingpanguazai/ssd/ssd1/www/h.mffb.com.cn/vendor/topthink/framework/src/think/initializer/RegisterService.php ( 1.33 KB )
  52. /yingpanguazai/ssd/ssd1/www/h.mffb.com.cn/vendor/services.php ( 0.14 KB )
  53. /yingpanguazai/ssd/ssd1/www/h.mffb.com.cn/vendor/topthink/framework/src/think/service/PaginatorService.php ( 1.52 KB )
  54. /yingpanguazai/ssd/ssd1/www/h.mffb.com.cn/vendor/topthink/framework/src/think/service/ValidateService.php ( 0.99 KB )
  55. /yingpanguazai/ssd/ssd1/www/h.mffb.com.cn/vendor/topthink/framework/src/think/service/ModelService.php ( 2.04 KB )
  56. /yingpanguazai/ssd/ssd1/www/h.mffb.com.cn/vendor/topthink/think-trace/src/Service.php ( 0.77 KB )
  57. /yingpanguazai/ssd/ssd1/www/h.mffb.com.cn/vendor/topthink/framework/src/think/Middleware.php ( 6.72 KB )
  58. /yingpanguazai/ssd/ssd1/www/h.mffb.com.cn/vendor/topthink/framework/src/think/initializer/BootService.php ( 0.77 KB )
  59. /yingpanguazai/ssd/ssd1/www/h.mffb.com.cn/vendor/topthink/think-orm/src/Paginator.php ( 11.86 KB )
  60. /yingpanguazai/ssd/ssd1/www/h.mffb.com.cn/vendor/topthink/think-validate/src/Validate.php ( 63.20 KB )
  61. /yingpanguazai/ssd/ssd1/www/h.mffb.com.cn/vendor/topthink/think-orm/src/Model.php ( 23.55 KB )
  62. /yingpanguazai/ssd/ssd1/www/h.mffb.com.cn/vendor/topthink/think-orm/src/model/concern/Attribute.php ( 21.05 KB )
  63. /yingpanguazai/ssd/ssd1/www/h.mffb.com.cn/vendor/topthink/think-orm/src/model/concern/AutoWriteData.php ( 4.21 KB )
  64. /yingpanguazai/ssd/ssd1/www/h.mffb.com.cn/vendor/topthink/think-orm/src/model/concern/Conversion.php ( 6.44 KB )
  65. /yingpanguazai/ssd/ssd1/www/h.mffb.com.cn/vendor/topthink/think-orm/src/model/concern/DbConnect.php ( 5.16 KB )
  66. /yingpanguazai/ssd/ssd1/www/h.mffb.com.cn/vendor/topthink/think-orm/src/model/concern/ModelEvent.php ( 2.33 KB )
  67. /yingpanguazai/ssd/ssd1/www/h.mffb.com.cn/vendor/topthink/think-orm/src/model/concern/RelationShip.php ( 28.29 KB )
  68. /yingpanguazai/ssd/ssd1/www/h.mffb.com.cn/vendor/topthink/think-helper/src/contract/Arrayable.php ( 0.09 KB )
  69. /yingpanguazai/ssd/ssd1/www/h.mffb.com.cn/vendor/topthink/think-helper/src/contract/Jsonable.php ( 0.13 KB )
  70. /yingpanguazai/ssd/ssd1/www/h.mffb.com.cn/vendor/topthink/think-orm/src/model/contract/Modelable.php ( 0.09 KB )
  71. /yingpanguazai/ssd/ssd1/www/h.mffb.com.cn/vendor/topthink/framework/src/think/Db.php ( 2.88 KB )
  72. /yingpanguazai/ssd/ssd1/www/h.mffb.com.cn/vendor/topthink/think-orm/src/DbManager.php ( 8.52 KB )
  73. /yingpanguazai/ssd/ssd1/www/h.mffb.com.cn/vendor/topthink/framework/src/think/Log.php ( 6.28 KB )
  74. /yingpanguazai/ssd/ssd1/www/h.mffb.com.cn/vendor/topthink/framework/src/think/Manager.php ( 3.92 KB )
  75. /yingpanguazai/ssd/ssd1/www/h.mffb.com.cn/vendor/psr/log/src/LoggerTrait.php ( 2.69 KB )
  76. /yingpanguazai/ssd/ssd1/www/h.mffb.com.cn/vendor/psr/log/src/LoggerInterface.php ( 2.71 KB )
  77. /yingpanguazai/ssd/ssd1/www/h.mffb.com.cn/vendor/topthink/framework/src/think/Cache.php ( 4.92 KB )
  78. /yingpanguazai/ssd/ssd1/www/h.mffb.com.cn/vendor/psr/simple-cache/src/CacheInterface.php ( 4.71 KB )
  79. /yingpanguazai/ssd/ssd1/www/h.mffb.com.cn/vendor/topthink/think-helper/src/helper/Arr.php ( 16.63 KB )
  80. /yingpanguazai/ssd/ssd1/www/h.mffb.com.cn/vendor/topthink/framework/src/think/cache/driver/File.php ( 7.84 KB )
  81. /yingpanguazai/ssd/ssd1/www/h.mffb.com.cn/vendor/topthink/framework/src/think/cache/Driver.php ( 9.03 KB )
  82. /yingpanguazai/ssd/ssd1/www/h.mffb.com.cn/vendor/topthink/framework/src/think/contract/CacheHandlerInterface.php ( 1.99 KB )
  83. /yingpanguazai/ssd/ssd1/www/h.mffb.com.cn/app/Request.php ( 0.09 KB )
  84. /yingpanguazai/ssd/ssd1/www/h.mffb.com.cn/vendor/topthink/framework/src/think/Request.php ( 55.78 KB )
  85. /yingpanguazai/ssd/ssd1/www/h.mffb.com.cn/app/middleware.php ( 0.25 KB )
  86. /yingpanguazai/ssd/ssd1/www/h.mffb.com.cn/vendor/topthink/framework/src/think/Pipeline.php ( 2.61 KB )
  87. /yingpanguazai/ssd/ssd1/www/h.mffb.com.cn/vendor/topthink/think-trace/src/TraceDebug.php ( 3.40 KB )
  88. /yingpanguazai/ssd/ssd1/www/h.mffb.com.cn/vendor/topthink/framework/src/think/middleware/SessionInit.php ( 1.94 KB )
  89. /yingpanguazai/ssd/ssd1/www/h.mffb.com.cn/vendor/topthink/framework/src/think/Session.php ( 1.80 KB )
  90. /yingpanguazai/ssd/ssd1/www/h.mffb.com.cn/vendor/topthink/framework/src/think/session/driver/File.php ( 6.27 KB )
  91. /yingpanguazai/ssd/ssd1/www/h.mffb.com.cn/vendor/topthink/framework/src/think/contract/SessionHandlerInterface.php ( 0.87 KB )
  92. /yingpanguazai/ssd/ssd1/www/h.mffb.com.cn/vendor/topthink/framework/src/think/session/Store.php ( 7.12 KB )
  93. /yingpanguazai/ssd/ssd1/www/h.mffb.com.cn/vendor/topthink/framework/src/think/Route.php ( 23.73 KB )
  94. /yingpanguazai/ssd/ssd1/www/h.mffb.com.cn/vendor/topthink/framework/src/think/route/RuleName.php ( 5.75 KB )
  95. /yingpanguazai/ssd/ssd1/www/h.mffb.com.cn/vendor/topthink/framework/src/think/route/Domain.php ( 2.53 KB )
  96. /yingpanguazai/ssd/ssd1/www/h.mffb.com.cn/vendor/topthink/framework/src/think/route/RuleGroup.php ( 22.43 KB )
  97. /yingpanguazai/ssd/ssd1/www/h.mffb.com.cn/vendor/topthink/framework/src/think/route/Rule.php ( 26.95 KB )
  98. /yingpanguazai/ssd/ssd1/www/h.mffb.com.cn/vendor/topthink/framework/src/think/route/RuleItem.php ( 9.78 KB )
  99. /yingpanguazai/ssd/ssd1/www/h.mffb.com.cn/route/app.php ( 1.72 KB )
  100. /yingpanguazai/ssd/ssd1/www/h.mffb.com.cn/vendor/topthink/framework/src/think/facade/Route.php ( 4.70 KB )
  101. /yingpanguazai/ssd/ssd1/www/h.mffb.com.cn/vendor/topthink/framework/src/think/route/dispatch/Controller.php ( 4.74 KB )
  102. /yingpanguazai/ssd/ssd1/www/h.mffb.com.cn/vendor/topthink/framework/src/think/route/Dispatch.php ( 10.44 KB )
  103. /yingpanguazai/ssd/ssd1/www/h.mffb.com.cn/app/controller/Index.php ( 4.81 KB )
  104. /yingpanguazai/ssd/ssd1/www/h.mffb.com.cn/app/BaseController.php ( 2.05 KB )
  105. /yingpanguazai/ssd/ssd1/www/h.mffb.com.cn/vendor/topthink/think-orm/src/facade/Db.php ( 0.93 KB )
  106. /yingpanguazai/ssd/ssd1/www/h.mffb.com.cn/vendor/topthink/think-orm/src/db/connector/Mysql.php ( 5.44 KB )
  107. /yingpanguazai/ssd/ssd1/www/h.mffb.com.cn/vendor/topthink/think-orm/src/db/PDOConnection.php ( 52.47 KB )
  108. /yingpanguazai/ssd/ssd1/www/h.mffb.com.cn/vendor/topthink/think-orm/src/db/Connection.php ( 8.39 KB )
  109. /yingpanguazai/ssd/ssd1/www/h.mffb.com.cn/vendor/topthink/think-orm/src/db/ConnectionInterface.php ( 4.57 KB )
  110. /yingpanguazai/ssd/ssd1/www/h.mffb.com.cn/vendor/topthink/think-orm/src/db/builder/Mysql.php ( 16.58 KB )
  111. /yingpanguazai/ssd/ssd1/www/h.mffb.com.cn/vendor/topthink/think-orm/src/db/Builder.php ( 24.06 KB )
  112. /yingpanguazai/ssd/ssd1/www/h.mffb.com.cn/vendor/topthink/think-orm/src/db/BaseBuilder.php ( 27.50 KB )
  113. /yingpanguazai/ssd/ssd1/www/h.mffb.com.cn/vendor/topthink/think-orm/src/db/Query.php ( 15.71 KB )
  114. /yingpanguazai/ssd/ssd1/www/h.mffb.com.cn/vendor/topthink/think-orm/src/db/BaseQuery.php ( 45.13 KB )
  115. /yingpanguazai/ssd/ssd1/www/h.mffb.com.cn/vendor/topthink/think-orm/src/db/concern/TimeFieldQuery.php ( 7.43 KB )
  116. /yingpanguazai/ssd/ssd1/www/h.mffb.com.cn/vendor/topthink/think-orm/src/db/concern/AggregateQuery.php ( 3.26 KB )
  117. /yingpanguazai/ssd/ssd1/www/h.mffb.com.cn/vendor/topthink/think-orm/src/db/concern/ModelRelationQuery.php ( 20.07 KB )
  118. /yingpanguazai/ssd/ssd1/www/h.mffb.com.cn/vendor/topthink/think-orm/src/db/concern/ParamsBind.php ( 3.66 KB )
  119. /yingpanguazai/ssd/ssd1/www/h.mffb.com.cn/vendor/topthink/think-orm/src/db/concern/ResultOperation.php ( 7.01 KB )
  120. /yingpanguazai/ssd/ssd1/www/h.mffb.com.cn/vendor/topthink/think-orm/src/db/concern/WhereQuery.php ( 19.37 KB )
  121. /yingpanguazai/ssd/ssd1/www/h.mffb.com.cn/vendor/topthink/think-orm/src/db/concern/JoinAndViewQuery.php ( 7.11 KB )
  122. /yingpanguazai/ssd/ssd1/www/h.mffb.com.cn/vendor/topthink/think-orm/src/db/concern/TableFieldInfo.php ( 2.63 KB )
  123. /yingpanguazai/ssd/ssd1/www/h.mffb.com.cn/vendor/topthink/think-orm/src/db/concern/Transaction.php ( 2.77 KB )
  124. /yingpanguazai/ssd/ssd1/www/h.mffb.com.cn/vendor/topthink/framework/src/think/log/driver/File.php ( 5.96 KB )
  125. /yingpanguazai/ssd/ssd1/www/h.mffb.com.cn/vendor/topthink/framework/src/think/contract/LogHandlerInterface.php ( 0.86 KB )
  126. /yingpanguazai/ssd/ssd1/www/h.mffb.com.cn/vendor/topthink/framework/src/think/log/Channel.php ( 3.89 KB )
  127. /yingpanguazai/ssd/ssd1/www/h.mffb.com.cn/vendor/topthink/framework/src/think/event/LogRecord.php ( 1.02 KB )
  128. /yingpanguazai/ssd/ssd1/www/h.mffb.com.cn/vendor/topthink/think-helper/src/Collection.php ( 16.47 KB )
  129. /yingpanguazai/ssd/ssd1/www/h.mffb.com.cn/vendor/topthink/framework/src/think/facade/View.php ( 1.70 KB )
  130. /yingpanguazai/ssd/ssd1/www/h.mffb.com.cn/vendor/topthink/framework/src/think/View.php ( 4.39 KB )
  131. /yingpanguazai/ssd/ssd1/www/h.mffb.com.cn/vendor/topthink/framework/src/think/Response.php ( 8.81 KB )
  132. /yingpanguazai/ssd/ssd1/www/h.mffb.com.cn/vendor/topthink/framework/src/think/response/View.php ( 3.29 KB )
  133. /yingpanguazai/ssd/ssd1/www/h.mffb.com.cn/vendor/topthink/framework/src/think/Cookie.php ( 6.06 KB )
  134. /yingpanguazai/ssd/ssd1/www/h.mffb.com.cn/vendor/topthink/think-view/src/Think.php ( 8.38 KB )
  135. /yingpanguazai/ssd/ssd1/www/h.mffb.com.cn/vendor/topthink/framework/src/think/contract/TemplateHandlerInterface.php ( 1.60 KB )
  136. /yingpanguazai/ssd/ssd1/www/h.mffb.com.cn/vendor/topthink/think-template/src/Template.php ( 46.61 KB )
  137. /yingpanguazai/ssd/ssd1/www/h.mffb.com.cn/vendor/topthink/think-template/src/template/driver/File.php ( 2.41 KB )
  138. /yingpanguazai/ssd/ssd1/www/h.mffb.com.cn/vendor/topthink/think-template/src/template/contract/DriverInterface.php ( 0.86 KB )
  139. /yingpanguazai/ssd/ssd1/www/h.mffb.com.cn/runtime/temp/32b793ebdcbdb96aeb8bb24c123b0bef.php ( 11.98 KB )
  140. /yingpanguazai/ssd/ssd1/www/h.mffb.com.cn/vendor/topthink/think-trace/src/Html.php ( 4.42 KB )
  1. CONNECT:[ UseTime:0.000549s ] mysql:host=127.0.0.1;port=3306;dbname=h_mffb;charset=utf8mb4
  2. SHOW FULL COLUMNS FROM `fenlei` [ RunTime:0.000778s ]
  3. SELECT * FROM `fenlei` WHERE `fid` = 0 [ RunTime:0.000331s ]
  4. SELECT * FROM `fenlei` WHERE `fid` = 63 [ RunTime:0.000252s ]
  5. SHOW FULL COLUMNS FROM `set` [ RunTime:0.000473s ]
  6. SELECT * FROM `set` [ RunTime:0.000198s ]
  7. SHOW FULL COLUMNS FROM `article` [ RunTime:0.000524s ]
  8. SELECT * FROM `article` WHERE `id` = 488568 LIMIT 1 [ RunTime:0.000952s ]
  9. UPDATE `article` SET `lasttime` = 1779858071 WHERE `id` = 488568 [ RunTime:0.007820s ]
  10. SELECT * FROM `fenlei` WHERE `id` = 64 LIMIT 1 [ RunTime:0.000298s ]
  11. SELECT * FROM `article` WHERE `id` < 488568 ORDER BY `id` DESC LIMIT 1 [ RunTime:0.000535s ]
  12. SELECT * FROM `article` WHERE `id` > 488568 ORDER BY `id` ASC LIMIT 1 [ RunTime:0.000446s ]
  13. SELECT * FROM `article` WHERE `id` < 488568 ORDER BY `id` DESC LIMIT 10 [ RunTime:0.002287s ]
  14. SELECT * FROM `article` WHERE `id` < 488568 ORDER BY `id` DESC LIMIT 10,10 [ RunTime:0.001435s ]
  15. SELECT * FROM `article` WHERE `id` < 488568 ORDER BY `id` DESC LIMIT 20,10 [ RunTime:0.004475s ]
0.088716s