点击蓝字,关注我们

引言
你是否想过,维持机体免疫稳态的微量元素硒,其缺乏如何通过线粒体“自杀式”失控,悄然驱动自身免疫失衡?
东北农业大学团队在《Journal of Advanced Research》发表研究,整合转录组测序、分子对接、免疫共沉淀、激光共聚焦成像及体内外功能验证模型。
研究首次系统阐明硒缺乏通过抑制GPX3/PIG3信号轴,阻断线粒体自噬流、导致mtDNA泄漏并激活cGAS-STING通路,是诱导Th17细胞异常分化的核心机制。
我们可以提供:
• 课题设计与创新点挖掘
• 分子对接+网络药理学
• 单细胞与空间多组学整合分析
• 高水平SCI论文全流程支持
快关注我们后台咨询吧!生信统计之家,助力每一个科研梦想!
01
文献解读
- Literature interpretation -

标题:一种通过GPX3靶向PIG3驱动异常Th17细胞分化的硒缺乏新机制:线粒体自噬阻断加剧线粒体DNA释放
发表期刊:Journal of Advanced Research
发表时间:2026年2月21日
影响因子:13.0/Q1
1
研究背景IBackground
Th17细胞是CD4⁺ T细胞分化出的一个重要亚群,主要分泌IL-17A等细胞因子,在抵御胞外病原体中发挥关键作用。然而,其异常活化也与多种自身免疫疾病的发生密切相关,如类风湿关节炎、炎症性肠病等。
2
研究方法I Methods
整合分子对接、免疫共沉淀与激光共聚焦技术,首次验证GPX3与PIG3存在直接蛋白互作。采用体内硒缺乏猪模型与体外淋巴细胞敲低/过表达体系,结合荧光探针、Western blot及线粒体功能分析,系统揭示GPX3/PIG3轴通过调控线粒体自噬与mtDNA泄漏驱动Th17分化的分子机制。

3
研究亮点I Highlights
🔬 首次揭示GPX3-PIG3蛋白互作
发现硒蛋白GPX3与PIG3存在直接结合,阐明硒缺乏调控免疫的新机制。
⚡ 锁定线粒体自噬关键环节
证实GPX3/PIG3轴通过阻断自噬流,导致受损线粒体及mtDNA累积。
🧬 明确mtDNA泄漏为损伤标志
发现mtDNA泄漏激活cGAS-STING通路,连接线粒体应激与免疫活化。
🛡️ 解析Th17异常分化通路
证实GPX3/PIG3轴通过调控线粒体稳态,抑制Th17细胞过度分化。
⏳ 构建“营养-线粒体-免疫”调控轴
提出硒通过维持线粒体质量控制影响适应性免疫的新理论框架。
4
研究思路Iapproach
研究分析思路已整理,点击图片查看(1分钟获取核心要点)。

你还在观望什么?【生信统计之家】定制思路,全面数据分析,下一篇高分SCI就是你!

02
研究结果
- Findings: -
01

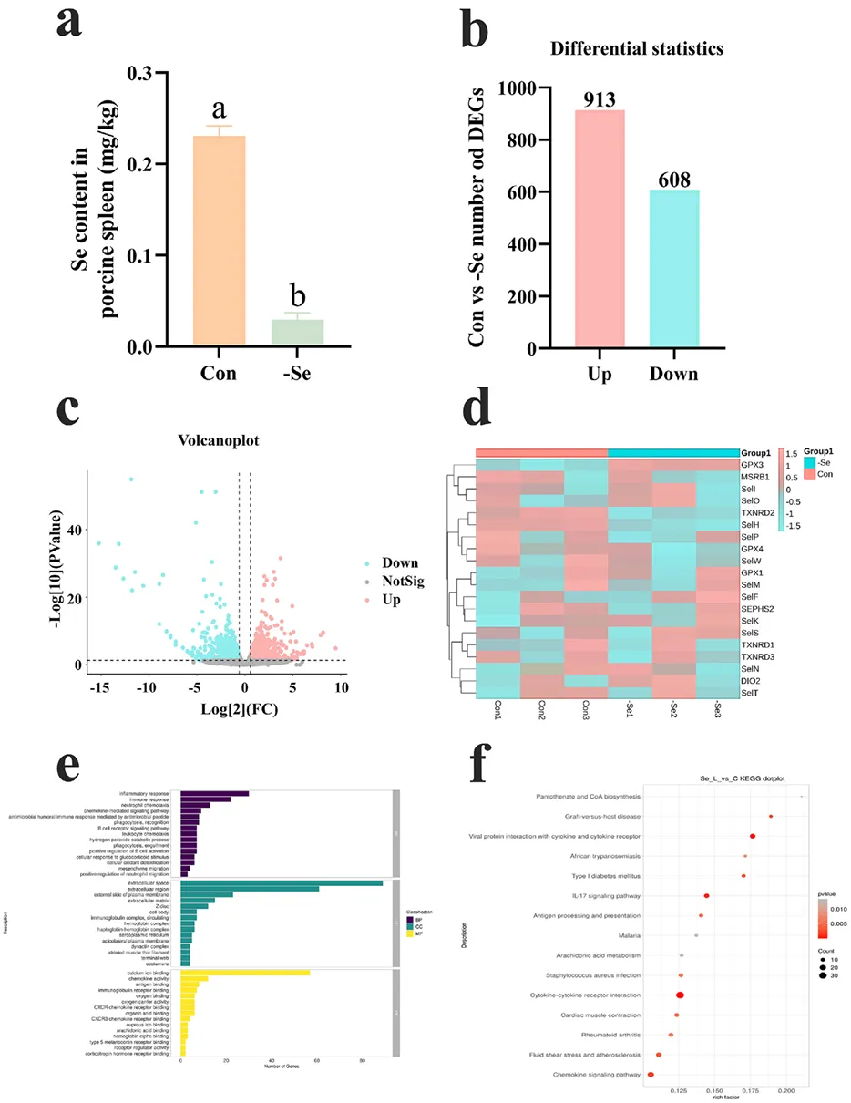
脾脏转录组测序结果分析

图1 脾脏转录组测序结果分析
硒缺乏显著影响脾脏基因表达,尤其是GPX3的下调,可能与免疫紊乱和Th17分化相关。
02

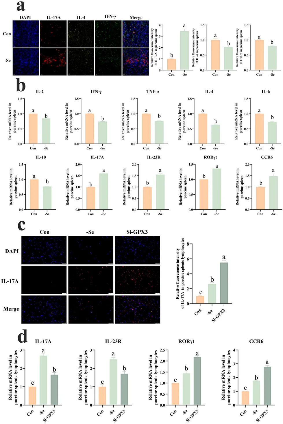
敲低诱导猪脾脏中Th17细胞异常分化

图2 硒缺乏或GPX3敲低会诱导猪脾脏中Th17细胞的异常分化
硒缺乏或GPX3敲低均促进Th17细胞分化,提示GPX3在调控Th17分化中起关键作用。

图3 硒缺乏通过靶向GPX3调控PIG3
GPX3与PIG3存在蛋白互作,硒缺乏通过下调GPX3抑制PIG3表达。
03

缓解GPX3敲低诱导的线粒体融合

图4 PIG3过表达缓解GPX3敲低引起的氧化应激并恢复线粒体功能
GPX3敲低导致ROS、4-HNE、H₂O₂升高,抗氧化酶活性下降,ATP含量和线粒体复合物亚基表达降低;PIG3过表达可逆转这些变化。
04

敲低诱导的线粒体自噬流阻断

图5 PIG3过表达缓解GPX3敲低引起的线粒体融合与分裂失衡
GPX3敲低导致融合基因下调,分裂基因上调;PIG3过表达逆转这些变化。

图6 PIG3恢复由GPX3敲低引起的线粒体自噬流阻断
GPX3敲低导致p62和LC3II积累,mCherry-GFP-LC3B实验显示自噬流中断;PIG3过表达恢复自噬流。

图7 PIG3过表达缓解GPX3敲低诱导的mtDNA泄漏
GPX3敲低上调TFAM、cGAS-STING通路相关基因表达,PicoGreen染色显示mtDNA泄漏;PIG3过表达逆转这些变化。
03
文章小结
- Summary of the article -
本研究首次揭示硒缺乏通过下调GPX3,抑制PIG3表达,引发氧化应激、线粒体功能障碍、自噬流阻断及mtDNA泄漏,最终诱导猪脾淋巴细胞异常分化为Th17细胞。GPX3与PIG3之间的蛋白互作是这一调控轴的关键节点。
文章思路清晰,数据丰富,如果你也想要复刻这篇文章思路!快来扫描下方二维码,联系我们!

扫
码
优秀选题|长按扫描
设计思路| 二维码
往期推荐
IF10.3!温州医科大团队凭“网络药理学+分子对接”轻松发二区顶刊!机器学习揭示他莫昔芬致肺纤维化新轴,思路清晰可复现
IF12.8!复旦大学团队"虚拟敲除+分子对接+多组学"强势发一区!肿瘤类器官揭示E2F8-RRM2轴,思路清晰易复刻!


