欢迎加入河南工业大学博士校友会!我们已链接600+河工大博士校友
河南工业大学的博士校友们 第34期


论文链接: https://doi.org/10.1021/acs.jafc.5c14291
天然生物活性化合物在溃疡性结肠炎(UC)的治疗中展现出良好的前景,但其较差的生物利用度和疗效限制了应用。为此,研究团队提出一种称为“天然生物活性化合物-纳米技术-多维度调控”的跨学科策略,通过自组装方法开发了一种口服、生物相容的纳米粒子系统(CTAl NPs)。姜黄素(Cur)通过氢键、π–π堆积和配位作用,成功被包裹在单宁酸(TA)与Al³⁺形成的配位网络中。所制备的CTAl NPs通过三种协同机制发挥治疗作用,包括强大的抗炎和抗氧化活性、免疫稳态的恢复以及肠黏膜屏障的增强。这些效应源于各组分的互补功能:TA–Al³⁺配位赋予了黏膜黏附和免疫调节能力,而Cur则提供其固有的抗炎活性。该三元复合系统展现出增强的疗效,为UC治疗提供了一种简便、安全且高效的策略,并为治疗炎症相关疾病提供了更广泛的启示。

想象一下,你的肠道内部正在上演一部“星球大战”。和平的“肠道菌群”是善良的原住民,而“炎症”和“氧化应激”就像不断入侵的黑暗势力,攻击着肠道这层脆弱的“城墙”(肠黏膜屏障)。当这场战争失衡,就可能导致一种名为“溃疡性结肠炎”的慢性病,患者会反复腹痛、腹泻、便血,苦不堪言。
传统的治疗“武器”——比如生物制剂,虽然有效,但有时“火力过猛”,可能带来不想要的副作用。于是,科学家们将目光投向了自然界的“温和卫士”——姜黄素。没错,就是那个让咖喱呈现漂亮金黄色的明星成分!它被誉为“天然消炎药”,能多管齐下:平息炎症、对抗氧化、修复肠壁。然而,这位“卫士”有个致命弱点:它是个超级“旱鸭子”——水溶性极差,在人体内吸收率低,还没走到战场(肠道病灶),就已经“迷失”在消化道的“汪洋”里了。
怎么给这位“旱鸭子”装上潜水装备,甚至升级成“超级战舰”呢?来自华中农业大学等机构的研究团队,脑洞大开,玩了一把高明的“分子积木”游戏,成功打造了名为 CTAl NPs 的纳米“战舰”,让姜黄素的战斗力翻了N倍!下面,就让我们一起拆解这个“神兵利器”的打造与战斗全过程。
溃疡性结肠炎(UC)是个讨厌的慢性病,患者肠道里就像天天在演“星球大战”——炎症细胞、氧化应激、免疫紊乱打得不可开交。虽然姜黄素(就是咖喱里那个黄黄的成分)能消炎、抗氧化、修护肠道屏障,还被美国FDA认证为安全成分,但它有个致命弱点:水性差、稳定性低、吸收率堪比中彩票!直接吃下去,大部分还没到战场就“阵亡”了。
这时候,科学家一拍大腿:咱给姜黄素配个“专属外卖小哥”吧!于是,金属-酚醛网络(MPN)纳米颗粒闪亮登场——
研究团队搞了个超简单的“一锅炖”配方:
1. 把姜黄素乙醇溶液倒进水里,让它自己缩成小颗粒(像汤圆馅儿);
2. 加入单宁酸(TA,红酒和茶叶里都有的成分),让它裹住姜黄素;
3. 滴入三氯化铝溶液,让铝离子和单宁酸手拉手形成保护网。

结果惊艳!电镜下一看,姜黄素原本是扎人的针状结晶,封装后变成了均匀的圆球,直径只有145纳米(头发丝的1/500!)。更绝的是,表面带负电(-28.8mV),颗粒之间互相排斥,能稳定存放30天不沉淀,妥妥的“纳米级保鲜技术”。
你以为这只是简单混合?No no no!科学家用分子动力学模拟还原了组装现场:氢键、π-π堆叠、配位键三股力量像乐高积木一样把姜黄素、单宁酸、铝离子牢牢锁在一起。

为了验证哪种力是关键,他们用了“拆台三件套”:尿素破坏氢键,吐温20干扰疏水作用,氯化钠屏蔽静电。结果加入尿素后溶液立刻变浑浊,颗粒散架(图3e-f),证明氢键是C位作用力!
实验室里,人造肠细胞(Caco-2)见到纳米颗粒瞬间“真香”——相比游离姜黄素,CTAl NPs的细胞摄取量翻了3倍!因为单宁酸像章鱼触手一样粘住细胞表面,主动送货上门。

安全性测试更是满分:纳米颗粒和红细胞一起孵育24小时,溶血率不到5%(国际安全线);小鼠连吃28天,心肝脾肺肾切片毫无损伤(图4e),血液指标全部正常,堪称“吃货友好型纳米快递”。
重头戏来了!研究人员给小鼠喝DSS水(模拟人类肠炎),让它们便血、体重暴跌、结肠缩短(惨兮兮)。然后分成四组:健康组、病号组、吃纯姜黄素组、吃纳米颗粒组。

结果震撼全家——
便血消失:纳米颗粒组7天后肛门恢复粉嫩(图5b),而病号组仍“血流成河”;
体重逆袭:纳米颗粒组体重损失仅2%,纯姜黄素组跌了15%(图5c-d);
结肠复活:病号组结肠长度缩水40%,纳米颗粒组几乎恢复正常(图5f-g)!
光看表面不够,显微镜下才是见证奇迹的时刻!病号组的肠道黏膜千疮百孔,炎症细胞入侵,杯状细胞(产黏液的保护层)几乎消失。而纳米颗粒组——
杯状细胞满血复活(阿利新蓝染色图6b);
上皮细胞连接蛋白E-钙黏蛋白荧光强度翻倍(图6c);
紧密连接蛋白(ZO-1/Occludin/Claudin-1) 表达量回升,像给肠道墙缝重新抹了水泥(图8a-b)!

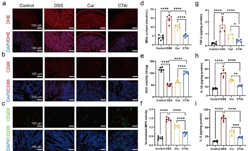
肠炎的本质是体内“着火”(炎症)+“生锈”(氧化)。纳米颗粒组直接上演双线操作——
抗氧化:丙二醛(MDA,氧化损伤标志物)降低60%,超氧化物歧化酶(SOD,抗氧化酶)活性恢复;
抗炎:肿瘤坏死因子(TNF-α)、白介素(IL-1β、IL-6)等炎症因子被压到接近正常水平(图7d-i)。

更绝的是,铝离子居然能调节免疫!它让巨噬细胞从促炎型(CD86+)转为抑炎型(CD206+),相当于把“暴徒警察”改造成了“和平志愿者”。
为什么效果这么强?作者揭秘:这不是简单送药,而是团队打群架!
单宁酸:黏附肠道黏膜,延长停留时间;
铝离子:调节免疫,促进细胞吸收;
姜黄素:专职消炎抗氧化。

这项研究最酷的地方在于——用纯天然成分(姜黄素+单宁酸)搭配食品级铝离子,搞定了连生物药都头疼的肠炎!不仅成本低、安全性高,还开启了“食品-纳米技术-多靶点治疗”的新模式。说不定未来,肠炎患者真能靠一杯“纳米咖喱奶昔”告别痛苦呢!
最后放张全家福,致敬这个吃货友好的科学创意——
关键结论速览:
纳米颗粒让姜黄素吸收率翻倍;
小鼠肠炎症状全面逆转;
机制涵盖抗炎、抗氧化、免疫调节、屏障修复四重暴击;
所有成分天然安全,潜力巨大!
怎么样,这颗“金属-酚醛网络”包着的姜黄素纳米球,是不是比孙悟空的金箍棒还变化多端?也许下次吃咖喱时,你会想起今天这个故事——科学,正让食物里的朴素成分,变成治愈身体的超级英雄!
梁宏闪博士 河南鹤壁人,2008-2012,河南工业大学食品科学与工程(油脂方向),学士;2012-2017,华中农业大学硕博连读;2015-2017,美国Rutgers University 联合培养博士;硕博师从李斌教授。2017年至今,华中农业大学食品科学技术学院专任教师,副教授,博士生导师,从事亲水胶体及功能性配料的基础及应用研究。入选中国科协青年人才托举工程项目,近年来发表相关SCI刊源论文60余篇,在Adv. Healthc. Mater.、Biomacromolecules、Asian J. Pharm. Sci.,Trends Food Sci.Tech.等期刊以第一作者/通讯作者发表SCI论文53篇,1区论文33篇,封面论文3篇,授权发明专利12件,形成以乳糖酶稳态化、疏水性营养素活性提升的专利体系,参编英文专著1部;获湖北省科技进步三等奖(排名1),湖北省科技进步一等奖,教育部自然科学二等奖;主持国家自然科学基金、国家重点研发计划子课题、湖北省自然科学基金等项目十余项,作为骨干承担国家重点研发计划青年科学家项目、湖北省创新群体、武汉市重点研发计划项目等多项科研项目。
河南工业大学博士校友群矩阵:
■河南工业大学博士校友一群 □河南工业大学博士校友二群 □河工大博士校友群(华南)□河工大博士校友群(华东)■河工大博士校友群(华中,含西北)□河工大博士校友群(华北,含东北)□河工大博士校友群(西南)□河工大博士校友群(海外)□食品加工与保鲜技术小组 ■营养与健康小组□生物与医药小组□机械与材料小组□土木与环境小组□信息与智能小组□人文社科小组(可以在标有■的微信群中联系到论文作者)

河南工业大学博士校友会 全称河南工业大学校友会博士校友分会,成立于2022年9月25日。"粮苑益食堂"为河南工业大学博士校友会推出的系列活动之一。
成员 河南工业大学校友并拥有博士学位,本人自愿且有老师或同学推荐。
愿景 助力母校高质量建设、助力行业创新发展、助力校友终身成长。
使命 加强校友联系、促进科研合作、推动科技创新、加速成果转化。
定位 高端知识网络、学术交流与科研合作平台、融合创新与成果转化平台。
目标 加强优秀校友互动交流,吸引更多博士校友加入组织;加强校友与母校互联互动,助力母校“双一流”创建和高质量发展。
欢迎加入河南工业大学博士校友会!

我们对线上开放入口持审慎态度,请尽量通过熟人推荐入群。