
论文摘要
内生乳酸菌定殖于植物组织内部,在植物发酵过程中具备生境适应性优势。本研究以从苜蓿中分离得到、且对大肠杆菌、单核细胞增生李斯特菌和黄曲霉具有抑制活性的植物乳杆菌和戊糖片球菌两种内生乳酸菌为研究对象,探究其对发酵苜蓿的营养品质、微生物群落结构及生物安全性的影响。其中,植物乳杆菌所属菌属在自然发酵过程中会逐渐富集,该菌株可通过上调碳水化合物和氨基酸代谢,推动发酵早期的微生物特化进程,提升苜蓿发酵品质;以戊糖片球菌为优势菌的微生物群落则表现出独特的代谢特征。而将两种菌株联合接种时,发酵体系呈现出均衡的代谢谱,微生物网络复杂度进一步降低,且与生物膜形成和致病性相关的微生物得到有效抑制。本研究结果证实,利用本土微生物群中具有生态竞争力和功能协同性的乳酸菌进行联合接种,是优化植物基发酵过程中微生物动态变化、提升发酵体系生物安全性的有效策略。
研究背景
发酵是加工植物原料最古老且应用最广泛的方法之一,传统发酵主要依靠原料中的固有微生物完成,其中乳酸菌的快速定殖与代谢活动是发酵成功的关键,其通过营造酸性环境抑制有害微生物,进而改善发酵产品的风味、质地、安全性并延长货架期。现代发酵体系中,人工筛选的发酵剂已逐步替代自然发酵,以保障产品品质与安全的稳定性,而发酵底物本身作为塑造微生物群落结构的关键非生物因素,其与微生物的互作会显著影响发酵代谢特征与效果,因此,能适应植物原料固有特性并以内生形式定殖的乳酸菌,因具备更强的竞争优势,成为优良发酵剂筛选的重要考量标准,这一筛选策略也已在酸菜、果酒等植物基发酵中得到验证。苜蓿作为一种高蛋白豆科作物,素有 “牧草之王” 的美誉,但其水溶性碳水化合物含量低、缓冲能力强且固有乳酸菌数量少的特性,使其发酵过程中 pH 难以快速下降,为大肠杆菌 O157:H7、单核细胞增生李斯特菌、黄曲霉等食源性致病菌的存活创造了条件,带来严重的食品安全风险。目前,抗菌肽虽被尝试用于提升苜蓿芽苗的微生物安全性,但针对发酵苜蓿中食源性致病菌的防控研究仍较为匮乏;现有研究多仅评估抗菌乳酸菌对苜蓿发酵品质的提升作用,或利用常规乳酸菌抑制人工接种的致病菌,尚未在自然发酵条件下,全面探究抗菌乳酸菌对苜蓿发酵性能、营养组成、微生物群落动态、共现网络、代谢功能及致病菌表型的综合影响。基于此,本研究选取苜蓿源且对多种致病菌具有拮抗活性的两种内生乳酸菌开展相关研究,以期为优化苜蓿发酵工艺、提升发酵苜蓿生物安全性提供理论依据与技术支撑。
图文赏析
图 1
厌氧条件下接种乳酸菌后 7、15 和 60 天苜蓿的发酵特性
(A)pH 值,(B)氨氮(占总氮的百分比),(C)乳酸(克 / 千克干物质),(D)乙酸(克 / 千克干物质),(E)丙酸(克 / 千克干物质),(F)丁酸(克 / 千克干物质)含量。处理组:对照组(无菌水)、LP 组(植物乳杆菌)、PP 组(戊糖片球菌)、Co-LP-PP 组(植物乳杆菌与戊糖片球菌 1:1 混合)。
图 2
接种乳酸菌后 7、15 和 60 天厌氧发酵苜蓿的营养成分
(A)干物质,(B)粗蛋白,(C)乙醚提取物(粗脂肪),(D)水溶性碳水化合物,(E)中性洗涤纤维,(F)酸性洗涤纤维。处理组:对照组(无菌水)、LP 组(植物乳杆菌)、PP 组(戊糖片球菌)、Co-LP-PP 组(植物乳杆菌与戊糖片球菌 1:1 混合)。
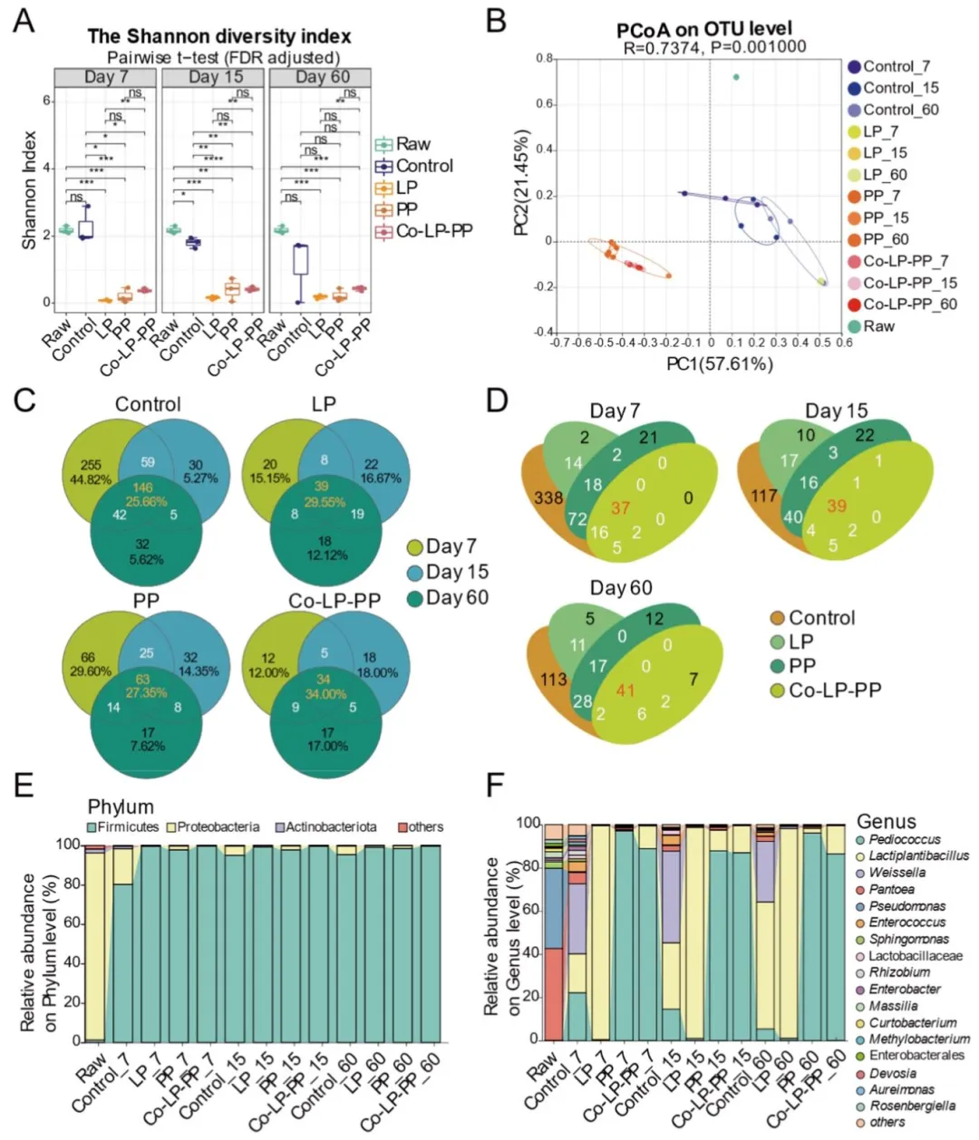
图 3
接种乳酸菌后 7、15 和 60 天厌氧发酵苜蓿的微生物群落结构与多样性
(A)新鲜苜蓿及不同处理厌氧发酵苜蓿的香农多样性指数(对照组:无菌水;LP 组:植物乳杆菌;PP 组:戊糖片球菌;Co-LP-PP 组:植物乳杆菌与戊糖片球菌 1:1 混合);(B)基于操作分类单元水平布雷 - 柯蒂斯相异系数的主坐标分析;(C)各时间点不同处理组间独有和共有操作分类单元的维恩图;(D)各处理组不同时间点独有和共有操作分类单元的维恩图;(E)优势菌门相对丰度堆叠柱状图;(F)优势菌属相对丰度堆叠柱状图(低丰度类群归为 “其他”)。
图 4
微生物群落结构与发酵特性的关联及关键类群的响应
(A)新鲜和厌氧发酵苜蓿中前 100 个操作分类单元平均相对丰度的热图;(B)新鲜和发酵苜蓿中存在显著差异的前 10 个菌属平均相对丰度柱状图;(C)香农多样性指数与关键发酵参数(乳酸、乙酸、水溶性碳水化合物)的线性回归分析;(D)微生物菌属与关键发酵 / 营养参数的冗余分析;(E)冗余分析中筛选出的五大核心菌属(戊糖片球菌、植物乳杆菌、魏斯氏菌、泛菌、肠球菌)相对丰度的箱线图。
图 5
不同乳酸菌处理下发酵苜蓿微生物互作模式的网络分析
(A)四组处理的微生物共现网络(对照组:无菌水;LP 组:植物乳杆菌;PP 组:戊糖片球菌;Co-LP-PP 组:植物乳杆菌与戊糖片球菌 1:1 混合);(B)不同处理组平均节点度的比较;(C)各处理组介数中心性与接近中心性的散点图;(D)节点移除过程中微生物群落的网络稳健性分析;(E)厌氧发酵过程中不同处理苜蓿微生物群落的网络脆弱性分析;(F)节点逐步移除下不同处理组的网络内聚性分析。
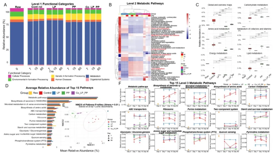
图 6
乳酸菌接种下厌氧发酵苜蓿微生物组的代谢特化特征
(A)新鲜苜蓿及不同乳酸菌处理厌氧发酵苜蓿的一级功能通路相对丰度(对照组:无菌水;LP 组:植物乳杆菌;PP 组:戊糖片球菌;Co-LP-PP 组:1:1 混合接种);(B)二级代谢通路的显著性热图;(C)关键二级代谢通路的相对丰度(含全局总览图、碳水化合物代谢、氨基酸代谢、辅因子和维生素代谢、能量代谢、脂质代谢);(D)平均相对丰度前 15 的三级通路;(E)基于布雷 - 柯蒂斯相异系数的功能谱非度量多维尺度分析;(F)新鲜苜蓿及不同处理不同发酵时间点平均相对丰度前 15 的三级代谢通路相对丰度。
图 7
乳酸菌接种下发酵苜蓿微生物组的致病性及生物膜表型特征
(A)新鲜苜蓿及不同乳酸菌处理厌氧发酵苜蓿微生物群落的预测表型特征相对丰度(对照组:无菌水;LP 组:植物乳杆菌;PP 组:戊糖片球菌;Co-LP-PP 组:1:1 混合接种);(B)微生物表型类群差异的克鲁斯卡尔 - 沃利斯检验;(C)潜在致病性和生物膜形成表型的克鲁斯卡尔 - 沃利斯检验;(D)与生物膜形成和潜在致病性相关的微生物菌属相对丰度。
研究结论
本研究全面评估了具抗菌活性的内生乳酸菌接种对苜蓿发酵的影响,重点分析了微生物群落代谢功能及潜在致病性风险。在自然发酵中会自然富集的植物乳杆菌,可推动发酵早期快速酸化,驱动群落功能特化,进而提升苜蓿发酵品质;戊糖片球菌则表现出独特的代谢特征,将其与植物乳杆菌联合接种时,发酵体系形成了更均衡的功能谱,简化了微生物网络复杂度,且使体系的潜在致病性和生物膜形成能力降至最低。上述研究结果证实,基于生态竞争力和代谢功能互补性筛选发酵剂菌株,是优化植物基底物发酵特性与生物安全性的有效策略。目前关于将具抗菌活性的内生乳酸菌用作发酵剂的研究较为有限,本研究为理解内生抗菌细菌的应用及其对植物发酵产品的后续影响提供了理论依据。未来研究应进一步探究该方法在不同植物底物中的普适性,并量化其在大规模发酵条件下对食源性致病菌的抑制效果。倪奎奎:中国农业大学草业科学与技术学院副教授,博士生导师。主要研究方向:饲草加工与利用,功能微生物资源挖掘。本研究由国家自然科学基金(项目编号:32471775) 资助。https://doi.org/10.1016/j.fbio.2026.108338标注 “原创” 仅表明为原创编译,本平台不主张对原文享有版权。
本平台转载内容仅出于学术交流与信息传播之目的,并不代表本平台观点,亦不意味着证实内容的真实性。
转载文章的版权归原作者所有,若原作者不希望作品被转载或存在侵权行为,请联系本平台删除。
由于编译水平有限,推文或简历中若有不妥之处,我们深表歉意,请联系本平台进行修改或删除。