
近日,东北农业大学陈庆山团队赵莹副教授在《Journal of Integrative Plant Biology》(中国科学院一区,IF5y = 10.8)发表题为“The GmGT-2F, a Trihelix transcription factor, regulates seed oil content by directly activatingGmAGALtranscription in soybean”的研究论文,揭示了GmGT-2F调控大豆种子含油量的分子机制,为高油大豆育种提供了新靶点。

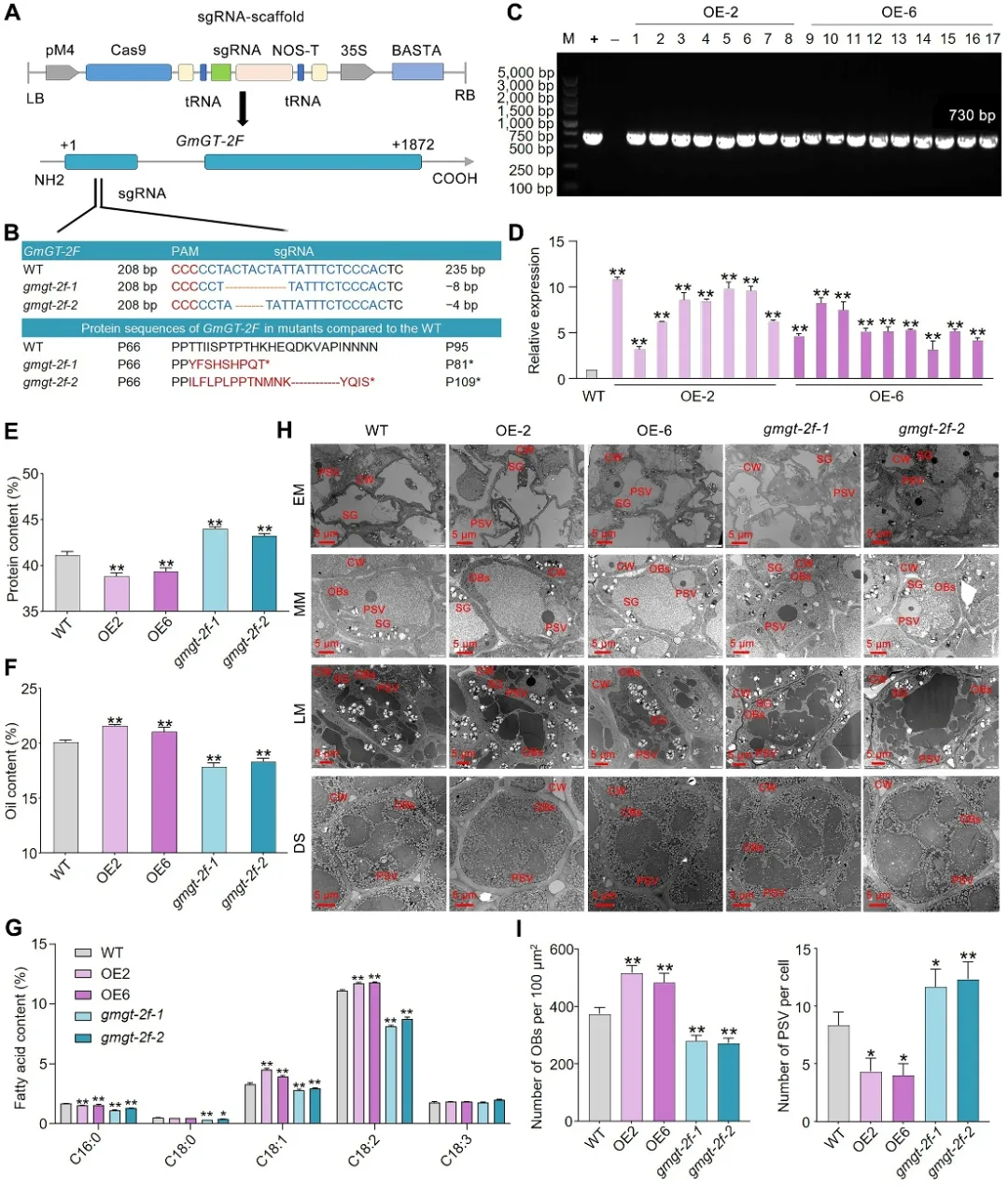
研究人员通过全基因组分析鉴定到大豆Trihelix家族成员GmGT-2F,该基因定位于细胞核,且在种子发育中后期特异性高表达。利用CRISPR-Cas9技术和转基因技术创制了GmGT-2F敲除突变体(gmgt-2f)和过表达株系(GmGT-2F-OE)。过表达GmGT-2F显著提高种子含油量(增幅4.71%–7.37%),且油酸、亚油酸等不饱和脂肪酸含量显著增加;敲除GmGT-2F则使含油量下降8.76%–11.11%,但种子蛋白质含量和粒重显著提升。电镜观察显示,GmGT-2F-OE株系种子油体数量增多,蛋白储存液泡减少,反之亦然,证实其在油分与蛋白积累平衡中的关键作用。



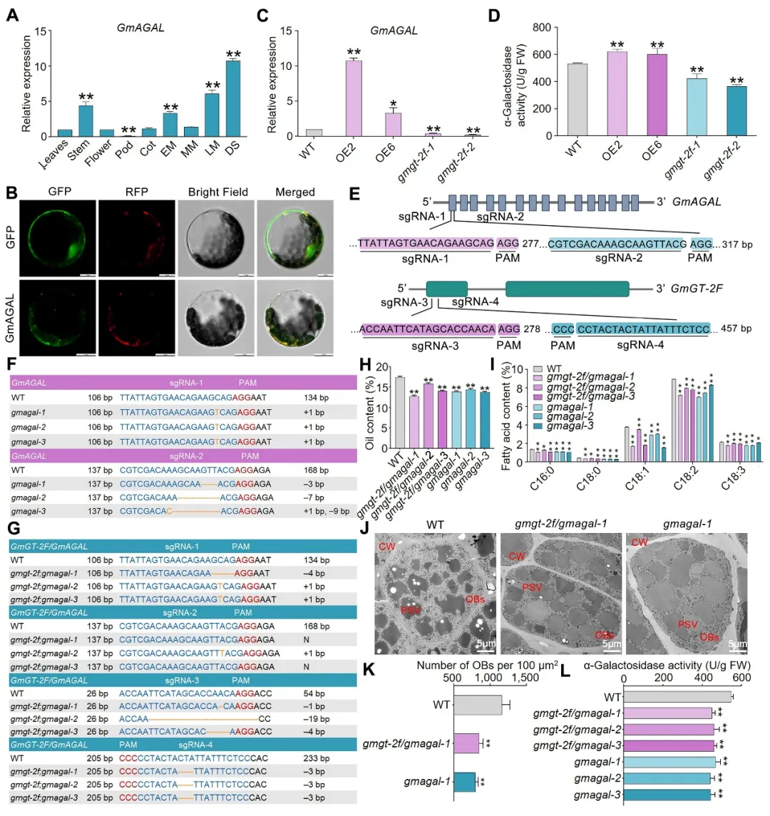
整体上GmGT-2F通过直接结合GmAGAL启动子激活其表达,增强α-半乳糖苷酶活性,促进蔗糖生成并导向油脂合成通路;GmCYP2与GmGT-2F相互作用抑制该通路,实现油分积累的精细调控。
东北农业大学赵莹副教授为论文的通讯作者。东北农业大学博士后李双哲、副教授崔一凡、博士生刘洋为论文共同第一作者。该研究得到了国家自然科学基金、国家重点研发项目等资助。


点分享

点点赞

点在看