点击上方“蓝字”,轻松关注我们

工业和信息化部办公厅 农业农村部办公厅关于公布非粮生物基材料产业创新发展典型案例的通知

工信厅联原函〔2026〕43号
各省、自治区、直辖市及新疆生产建设兵团工业和信息化、农业农村主管部门:根据《关于开展非粮生物基材料产业创新发展典型案例推荐工作的通知》(工信厅联原函〔2025〕225号),经企业申报、地方推荐、专家评审、网上公示,确定了非粮生物基材料产业创新发展典型案例(见附件),现予以公布。请各地工业和信息化、农业农村主管部门结合实际,积极宣传推广先进模式和典型经验,加强政策支持、资金扶持和要素保障,加快产业上下游协同创新,推动非粮生物基材料产业高质量发展。
附件
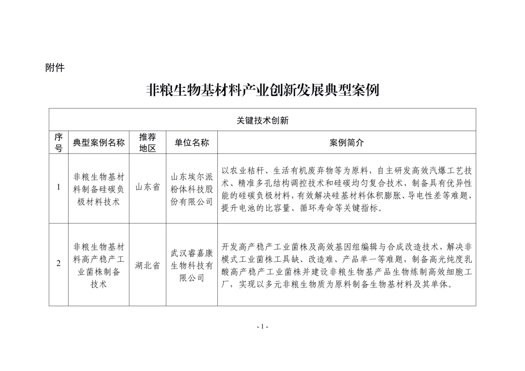
非粮生物基材料产业创新发展典型案例
工业和信息化部办公厅农业农村部办公厅2026年1月29日














编审:黄黄
版权声明
推荐阅读

泛
研
微信号|fun-research
基于科研项目为核心的综合情报服务门户

分享、在看与点赞,至少我要拥有一个吧