
2026年1月29日,孙其信院士作为学术带头人的中国农业大学小麦研究中心在Plant Biotechnology Journal 杂志上在线发表了题为“A single-base mutation in TaWAK3-B reduces plant height via cytoskeleton in bread wheat”的研究论文。研究团队该研究利用图位克隆的方法克隆到一个新的小麦矮秆基因TaWAK3-B,并系统的阐述了TaWAK3-B通过调控细胞骨架调控小麦株高的分子机制。为小麦株高的遗传改良提供新的基因资源。

普通小麦(Triticum aestivum L.)不仅是全球种植范围最广泛的粮食作物,在我国口粮作物中同样占据着极为关键的地位。株高一直是小麦遗传育种的主要目标性状。“绿色革命”基因Rht-B1b和Rht-D1b的育种利用降低了小麦株高,增强了其抗倒伏性,显著提高了小麦产量。但是这2个基因在育种中对其他农艺性状存在副效应。因此持续挖掘并利用更多的小麦矮秆基因,解析其调控小麦株高的分子机制,可以为小麦高产育种提供重要基因资源和理论基础。
d14078是以普通小麦品种晋麦47为背景,经EMS诱变获得的矮秆突变体。相较于野生型晋麦47,该突变体表现为株高显著降低、分蘖数增多、抽穗期延迟、各节间长度缩短且茎秆严重皱缩。籽粒性状分析表明,d14078千粒重、粒长和粒宽相比野生型均显著降低。细胞学观察显示,d14078的开花期穗下节中部薄壁细胞皱缩,细胞面积与长度均极显著减小;扫描电子显微镜观测结果与细胞学切片结果一致,进一步证实了突变体的细胞形态变异特征。

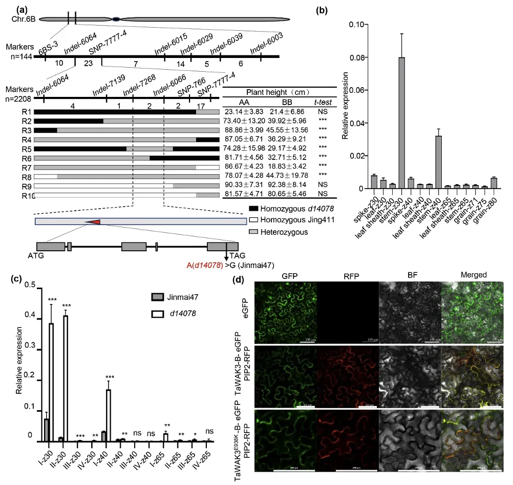
为解析d14078半矮秆表型的遗传机制,我们将其与普通高秆小麦京411杂交构建 F₂分离群体。对群体中10株极端高秆和10株极端矮秆的个体进行 BSA 混池分析,发现差异SNP主要分布于6B染色体(76.29%)。利用13个已报道SSR标记和8个新开发标记,在6B染色体定位到一个株高主效 QTL,经精细定位将其定位在 Indel-7268与Indel-6066之间,物理距离 2.88 Mb。转录组分析显示,定位区间内仅TraesCS6B02G097000在亲本间存在序列差异和表达差异,序列比对证实晋麦47和d14078的该基因存在G→A碱基替换,导致编码的蛋白的第938位的谷氨酸变为赖氨酸,该基因编码一个细胞壁相关受体样激酶3蛋白,遂将其命名为TaWAK3-B,突变等位基因为TaWAK3-BE938K。该基因主要在茎秆中表达且d14078中表达量显著高于晋麦47。亚细胞定位实验表明,TaWAK3-B-GFP 与突变型融合蛋白均定位于细胞膜。

为验证TaWAK3-B的生物学功能,我们以普通小麦品种“Fielder”为背景,利用CRISPR/Cas9技术创制了3个独立的Tawak3-b敲除突变体。表型分析显示,敲除突变体表现为株高降低、抽穗延迟,千粒重、粒长和粒宽均显著降低,与d14078表型一致。同时,我们构建了由玉米泛素启动子驱动的TaWAK3-B过表达株系,发现该基因过量积累可显著促进小麦生长发育,但对株高、穗部及籽粒性状无显著影响。

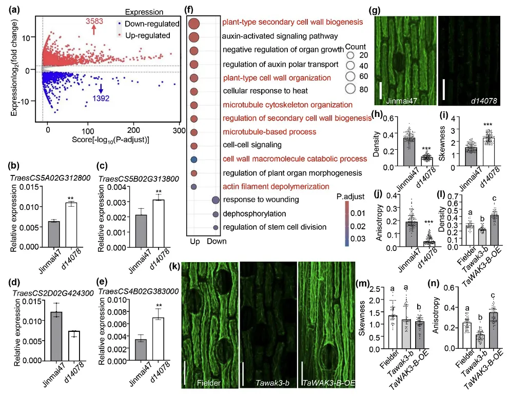
为解析TaWAK3-B的信号网络,我们对拔节期的晋麦47与d14078的茎秆进行了转录组测序,共鉴定出 4,975个差异表达基因(3,583个上调、1,392个下调)。GO富集分析显示,上调基因显著富集于细胞壁合成、细胞骨架动态及器官生长负调控等通路,下调基因则与伤口响应、去磷酸化等过程相关。免疫荧光检测发现,d14078中F-actin排列紊乱,其荧光偏度显著高于晋麦47,密度与各向异性均显著降低;Tawak3-b敲除系与过表达植株的F-actin的特性也呈现对应变化。上述结果表明,TaWAK3-B可通过影响细胞骨架的形成调控小麦株高。

植物的皮层内质网(ER)网络和质膜(PM)通过ER-PM接触位点(EPCS)通过微管结合蛋白KLCR1和IQD2 以及肌动蛋白结合蛋白NET3C连接内质网与质膜,介导肌动蛋白与微管互作,维持细胞结构及生理功能。我们克隆小麦肌动蛋白结合蛋白ADF的同源蛋白TaADF3-A,其与 TaWAK3-B 共定位于质膜。分裂荧光素酶互补实验证明二者存在互作,且TaWAK3-B的激酶结构域介导的互作强于跨膜结构域,CO-IP和pull down实验均验证了此结果。同时克隆小麦微管结合蛋白 TaKLCR1-A 与 TaIQD2-D,二者均与TaWAK3-B共定位于质膜,且与TaWAK3-B存在物理互作,同样以激酶结构域介导的互作更强。

SLC实验表明,野生型TaWAK3-B形成二聚体的能力显著强于TaWAK3-BE938K。Cell free实验证明,TaWAK3-BICD/E938K-HIS蛋白的降解速率相比野生型TaWAK3-BICD-HIS显著加快,且该降解过程可被MG132有效阻断。结合前期研究结果,TaWAK3-B激酶结构域可与TaADF3-A、TaKLCR1-A及TaIQD2-D发生互作,本研究通过SLC与pull down实验证明,突变体蛋白与上述三个蛋白的互作强度显著低于野生型;体内蛋白积累实验也证明,在野生型TaWAK3-B共表达条件下,上述蛋白的积累量更高

本研究图位克隆获得小麦株高与籽粒发育调控新基因TaWAK3-B,证明其单碱基突变引发的氨基酸替换是造成小麦矮秆和籽粒变小的原因。进一步机制解析表明,TaWAK3-B通过介导细胞骨架的组装过程调控小麦生长发育进程;而TaWAK3-B的E938K突变会显著削弱蛋白稳定性,并抑制其与细胞骨架调控因子的互作。同时,本研究验证了TaKLCR1基因在小麦株高调控中的功能,为解析小麦株型建成的分子机制提供了理论依据。

中国农业大学农学院小麦研究中心的倪中福教授和柴岭岭副研究员为该论文的通讯作者,博士后王乃娇为论文的第一作者。小麦研究中心的孙其信院士、刘杰教授、杜德杰副教授和农科院作科所陈朝燕副研究员对本研究提供了指导和帮助。卞若林博士、李雄涛博士、周妍博士,博士研究生刘云杰、蒋子豪、李兆举、张香宇、张召衡和曹北露,以及研究生马乙傲也参与了该研究。本研究得到了国家重点研发计划(2023YFD1202904)、国家自然科学基金(32101767、32001539)、中国高校科学基金(2025TC135)、拼多多-中国农业大学研究基金(PC2023A01003)和巴彦淖尔研究院青年科学家计划(2024BYNECAU006)的支持。感谢中国农业大学CAB公共仪器平台提供的技术支持。
孙其信院士作为学术带头人的中国农业大学小麦研究中心长期围绕多倍体小麦广适性的遗传基础和分子机制、小麦产量性状形成、小麦品质性状遗传调控等一系列重要科学问题开展系统深入的研究。团队获得国家科技进步二等奖1项,国家技术发明二等奖1项,教育部高校科研优秀成果技术发明奖一等奖1项,中华农业科技奖优秀创新团队奖1项;近5年在小麦研究方向发表Nature、Nature plants、Nature Communications、Science Advance、The Plant Cell、Molecular Plant等高水平研究论文50余篇。
阅读相关:
中国农业大学孙其信院士团队/四川农业大学合作《Cell》旗下期刊发表研究论文,在小麦种子发育方面取得新进展
多篇研究登顶CNS!中国农大孙其信院士团队《Science》旗下期刊论文,揭示植物多肽激素调控小麦根系发育和干旱适应性分子机制


点分享

点点赞

点在看